Introduction
Chimeric antigen receptor-engineered T cells (CAR T cells) represent a significant breakthrough in the field of cancer treatment (1,2,3). Despite this major achievement, there are still limitations in helping ensure that the patients who need CAR T cell therapy the most, have access to them. A major reason for this is the high cost of manufacturing associated with CAR T cell therapies. By some estimations, CAR T cell therapy manufacturing can cost as much as $400,000 per patient (1). This keeps the cost of treatment high and inaccessible to most patients who need it. This article discusses the manufacturing solutions that can be implemented to help reduce costs and improve patient access to CAR T cell therapy.
Ultra-fast CAR T cell therapy
The traditional autologous CAR T cell therapy process involves several steps: collecting T cells from the patient, activating them, genetically modifying them to express CARs, expanding the modified T cells in culture, and then harvesting, formulating, and cryopreserving them. This is followed by characterization and re-infusion into the patient to target and eliminate cancer cells. The process takes around 3-4 weeks. This lengthy manufacturing process is expensive.
Furthermore, long ex vivo culture times can lead to a reduction in the potency of the CAR T cells due to terminal differentiation and T cell exhaustion. Studies have shown that T memory stem cells (TSCM), which can self-renew and reconstitute different T cell subsets, are crucial for long-term antitumor efficacy (2). Additionally, some recent preclinical studies demonstrate enhanced effectiveness of CAR T cells against leukemia when they are produced without prior ex vivo activation and expansion, or when they are selected from a pool of naive/TSCM precursor cells (3).
Addressing these concerns has led to a rise in the number of studies demonstrating a shorter CAR T cell manufacturing workflow (5,7).
Using the Gibco™ CTS™ DynaCellect™ System and Gibco CTS Detachable CD3/CD28 Dynabeads™ CD3/CD28 beads, scientists at the Thermo Fisher Scientific Advanced Therapies Collaboration Center recently described and published a study that streamlines CAR T cell manufacturing using a next-day process (5).
This innovative approach involved a one-step isolation and activation of T cells with Detachable Dynabeads CD3/CD28 beads, followed by a 20-hour lentiviral transduction before formulation. The edited T cells were cryopreserved without culturing for expansion.
CAR T cells maintained a high percentage of T cells with the TSCM phenotype as shown in Figure 1 below. Likely, due to this “younger” CAR T cell phenotype, there was reduced expression of T cell exhaustion markers PD1 and LAG3. This is also likely to have contributed to increased cytotoxicity when the CAR T cells were incubated with NALM6 cells compared with the control CAR T cells manufactured in 7 days (Figure 2).
This data and other previously published works (5-8) point to the fact that functional CAR T cells can be produced using an accelerated process. This can help reduce the cost of manufacturing by eliminating the lengthy activation, post-editing culture, and expansion steps associated with traditional methods.

Figure 1: 1A) demonstrates a comparison of T cell memory phenotypes from products generated using 24-hour and 7-day processes by flow cytometry, pre-cryopreservation and 3 days post-thaw (n=3, graph shows mean + SD). 1B) is a representative flow cytometry plot of T cell exhaustion marker (PD1 and LAG3) expression between the 24-hour CAR T cells and the 7-day CAR T cells 3 days post-thaw (n=3, graph shows mean + SD).

Figure 2: Cytotoxicity of 24-hour and 7-day CAR T cells exposed to CD19+ target Nalm6-Luc cells for 5 hours. Target cell killing efficacy was calculated by measuring luciferase activity. (n=3, graph shows mean + SD, unpaired two-tailed student t-test).
Non-viral manufacturing
While the viral vector-mediated method for gene delivery into T cells is the most used in commercial cell therapy manufacturing, Thermo Fisher Scientific has dedicated significant effort to building scalable non-viral solutions for gene delivery that can be seamlessly incorporated into CAR T cell workflows.
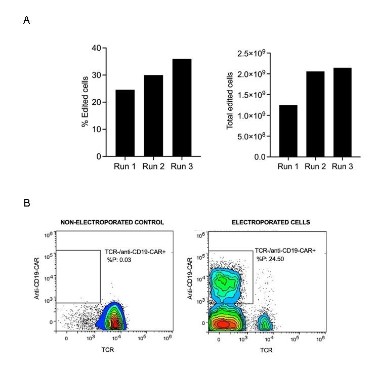
Leveraging the CTS Xenon Electroporation System for instance, we have successfully used a CRISPR-Cas9 system to deliver CD19-CAR DNA to the TRAC locus of the T cells. Across multiple experiments, this electroporation method has allowed us to achieve a high TCR knockout efficiency.
In the example shown below, greater than 20% of T cells edited using this method expressed the anti-CD19-CAR gene (Figure 3). Using the CTS Xenon system also improves the possibility for scalability in the production of CAR T cell therapy, thereby contributing to a reduction in cost.

Figure 3. A) Fraction and total number of T cells edited using the CTS Xenon Electroporation system in a CAR T cell workflow. B) Representative flow cytometry plot of non-electroporated and electroporated T cells.
Automation
Traditional manual CAR T cell manufacturing methods can also contribute to high costs.
Having multiple modular instruments in the CAR T cell therapy workflow provides biopharmaceutical manufacturers with flexibility. However, each step of the process requires operator handling which can increase the likelihood of contamination and error. Consequently, this can introduce unnecessary delays in the cell therapy production process and increase costs.
On the other hand, automated CAR T cell manufacturing methods that leverage the use of software to centrally connect and control modular instruments can help overcome the roadblocks associated with manual manufacturing.
In a recent study, we demonstrated that connecting instruments using Thermo Fisher’s off-the-shelf solution, CTS Cellmation software, eliminated multiple manual touchpoints in the production of functional CAR T cells. (Figure 4).
Simplifying and streamlining CAR T cell production through automated bioprocesses can help to reduce overall manufacturing costs by eliminating human error, reducing variability and increasing the efficiency and scalability of the instruments. CTS Cellmation software also allows data collected during the cell therapy manufacturing process to be easily traceable, reproducible, and securely stored.

Figure 4. Cytotoxicity of CAR T cells produced with 3 modular instruments – CTS Rotea system, CTS DynaCellect system and CTS Xenon system – under the control of CTS Cellmation software.
Manufacturing CAR T cells from patient whole blood
Although manufacturing CAR T cells from whole blood collections is more technically straightforward, CAR T cells manufactured from whole blood starting material is not widely employed. This is partly due to the lack of manufacturing processes that are designed for using whole blood in a good manufacturing practice (GMP) environment. However, separating T cells from whole blood without leukapheresis could reduce manufacturing complexity and cost, and thereby improve accessibility to CAR T cell therapy.
A recent study showed that functional CAR T cells can be produced from whole blood from both healthy state and active-disease-state whole blood (6). Thermo Fisher’s CTS Dynabeads technology can allow users to isolate highly enriched T cell populations for downstream processing from whole blood samples during the CAR T cell manufacturing process. Studies to optimize the process are currently on-going.
Tying it all together with decentralized point-of-care manufacturing
Currently, most CAR T cell therapies are manufactured in a central location and shipped to patients after the process is complete. Depending on where the patient is located, the cost of logistics to get the raw blood product to the manufacturer, and then to get the treatment back to the patient can further limit access. Cell therapy manufacturers can save valuable time and money by decentralizing CAR T cell manufacture.
Using all or some of the manufacturing solutions mentioned above in a decentralized manufacturing location can help to reduce the cost of manufacturing and improve CAR T cell therapy access for patients.
2025 Thermo Fisher Scientific Inc. All right reserved. All trademarks are the property of Thermo Fisher Scientific and its subsidiaries unless otherwise specified.
__________________________________________________________
- Park, J. H., Geyer, M. B., and Brentjens, R. J. (2016). CD19-targeted CAR T-cell therapeutics for hematologic malignancies: interpreting clinical outcomes to date. Blood, 127(26), 3312–3320.
- Ceppi, F., and Gardner, R. A. (2019). Chimeric Antigen Receptor T Cells for B-Cell Acute Lymphoblastic Leukemia. Cancer journal, 25(3), 191–198.
- Kochenderfer, J. N., and Rosenberg, S. A. (2013). Treating B-cell cancer with T cells expressing anti-CD19 chimeric antigen receptors. Nature reviews. Clinical oncology, 10(5), 267–276.
- Sainatham, C., Yadav, D., Dilli Babu, A., et al. (2024). The current socioeconomic and regulatory landscape of immune effector cell therapies. Frontiers in medicine, 11, 1462307.
- Ghassemi, S., Durgin, J. S., Nunez-Cruz, S., et al. (2022). Rapid manufacturing of non-activated potent CAR T cells. Nature biomedical engineering, 6(2), 118–128.
- Ghassemi, S., Nunez-Cruz, S., O’Connor, et al. (2018). Reducing Ex Vivo Culture Improves the Antileukemic Activity of Chimeric Antigen Receptor (CAR) T Cells. Cancer immunology research, 6(9), 1100–1109.
- Yang, J., He, J., Zhang, X., et al. (2022). Next-day manufacture of a novel anti-CD19 CAR-T therapy for B-cell acute lymphoblastic leukemia: first-in-human clinical study. Blood cancer journal, 12(7), 104.
- Ahmadi, M., Putnam, N., Dotson, M., et al. (2024). Accelerating CAR T cell manufacturing with an automated next-day process. Current research in translational medicine, 73(1), 103489.
- Traynor, R., Vignola, I., Sarkar, S., et al. (2025). Efficient manufacturing of CAR-T cells from whole blood: a scalable approach to reduce costs and enhance accessibility in cancer therapy. Cytotherapy, 27(3), 400–409.




Leave a Reply