Hamburger Menu Button
Thermo Fisher Scientific Logo
登录
没有账号?建立账号 注册
  • 产品
    • 抗体
    • 引物合成
    • GeneArt Gene Synthesis Instant Designer
    • TaqMan Assay and Array Search
    • PCR 设备和耗材
    • 色谱柱和纯化柱
    • 实验室离心机
    • 分子生物学试剂和试剂盒
    • 实验室塑料耗材及用品
    • 查看所有产品分类
  • 应用和技术
    • 色谱
    • 细胞转染和培养
    • 实时荧光定量PCR
    • 质谱
    • 实验室塑料耗材及用品
    • 电子显微镜
    • 蛋白质生物学
    • PCR
    • RNAi
    • 环境
    • 查看所有应用和技术
  • 服务
    • 定制服务
    • 企业级实验室信息化服务
    • 企业服务
    • 金融&租赁服务
    • 仪器服务
    • OEM和商业供应
    • 培训服务
    • 360° CDMO 和 CRO 服务
    • CDMO 服务
    • 临床试验 CRO 服务
    • 查看所有帮助和支持
  • 帮助和支持
    • 学习中心
    • 联系我们
    • 更改国家或地区
    • 查看所有帮助和支持
  • 热门产品
    • TaqMan Real-Time PCR Assays
      TaqMan 实时荧光定量 PCR 试剂盒
    • Antibodies
      抗体
    • Oligos, Primers & Probes
      寡核苷酸、引物、探针
    • GeneArt Gene Synthesis
      GeneArt 基因合成
    • Cell Culture Plastics
      细胞培养耗材
  • 联系我们
  • 货号直购
  • 订单查询
  • 查找文件&证书
Thermo Fisher Scientific Logo

Search

搜索全部或下列指定分类
Search button
          • 联系我们
          • 货号直购
          • 登录
            登录
            没有账号?建立账号 注册
            • 我的账号
            • 订单
            • 账单及发票查询
            • 定制产品及项目

          Disclaimer

          Clicking the images or links will redirect you to a website hosted by BenchSci that provides third-party scientific content. Neither the content nor the BenchSci technology and processes for selection have been evaluated by us; we are providing them as-is and without warranty of any kind, including for use or application of the Thermo Fisher Scientific products presented.

          • Primary Antibodies ›
          • CD206 (MMR) Antibodies

          Invitrogen

          CD206 (MMR) Monoclonal Antibody (MR6F3), PE, eBioscience™

          77个已发表图片
          89 篇参考文献
          查看其他57个CD206 (MMR)抗体

          {{$productOrderCtrl.translations['antibody.pdp.commerceCard.promotion.promotions']}}

          {{$productOrderCtrl.translations['antibody.pdp.commerceCard.promotion.viewpromo']}}

          {{$productOrderCtrl.translations['antibody.pdp.commerceCard.promotion.promocode']}}: {{promo.promoCode}} {{promo.promoTitle}} {{promo.promoDescription}}. {{$productOrderCtrl.translations['antibody.pdp.commerceCard.promotion.learnmore']}}

          说明书
          证书
          实验方案
          问题与答案
          技术支持
          说明书
          证书
          实验方案
          问题与答案
          技术支持
          说明书
          证书
          实验方案
          问题与答案
          技术支持

          Cite CD206 (MMR) Monoclonal Antibody (MR6F3), PE, eBioscience™

          • 抗体检测数据 (1)
          • 已发表图片 (77)
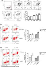
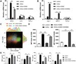
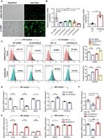
          CD206 (MMR) Antibody in Flow Cytometry (Flow)
          Group 53 Created with Sketch.
          CD206 (MMR) Antibody in Flow Cytometry (Flow)
          Group 53 Created with Sketch.

          图: 1 / 78

          {{ $ctrl.currentElement.advancedVerification.fullName }}
          {{ $ctrl.currentElement.advancedVerification.text }}

          CD206 (MMR) Antibody (12-2061-80) in Flow

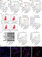
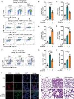
          Mouse resident peritoneal exudate cells were surface stained with Anti-Mouse F4/80 Antigen APC (Product # 17-4801-82) followed by fixation and permeabilization with the Intracellular Fixation & Permeabilization Buffer Set (Product # 88-8824-00). Cells were then intracellularly stained with 0.06 µg of Rat IgG2b K Isotype Control PE (Product # 12-4031-82) (left) or 0.06 µg of Anti-Mouse CD206 (MMR) PE (right). Total cells were used for analysis. {{ $ctrl.currentElement.advancedVerification.fullName }} 验证信息 View more
          已发表图片由___提供 benchsci-logo
          PMID: {{$ctrl.currentElement.benchSciPubmedId}}
          查看产品

          {{$ctrl.videoDesc}}

          {{$ctrl.videoLongDesc}}

          CD206 (MMR) Antibody in Flow Cytometry (Flow)
          CD206 (MMR) Antibody in Flow Cytometry (Flow)
          CD206 (MMR) Antibody in Flow Cytometry (Flow)
          CD206 (MMR) Antibody in Flow Cytometry (Flow)
          CD206 (MMR) Antibody in Flow Cytometry (Flow)
          CD206 (MMR) Antibody in Flow Cytometry (Flow)
          CD206 (MMR) Antibody in Flow Cytometry (Flow)
          CD206 (MMR) Antibody in Flow Cytometry (Flow)
          CD206 (MMR) Antibody in Flow Cytometry (Flow)
          CD206 (MMR) Antibody in Flow Cytometry (Flow)
          CD206 (MMR) Antibody in Flow Cytometry (Flow)
          CD206 (MMR) Antibody in Flow Cytometry (Flow)
          CD206 (MMR) Antibody in Flow Cytometry (Flow)
          CD206 (MMR) Antibody in Flow Cytometry (Flow)
          CD206 (MMR) Antibody in Flow Cytometry (Flow)
          CD206 (MMR) Antibody in Flow Cytometry (Flow)
          CD206 (MMR) Antibody in Flow Cytometry (Flow)
          CD206 (MMR) Antibody in Flow Cytometry (Flow)
          CD206 (MMR) Antibody in Flow Cytometry (Flow)
          CD206 (MMR) Antibody in Flow Cytometry (Flow)
          CD206 (MMR) Antibody in Flow Cytometry (Flow)
          CD206 (MMR) Antibody in Flow Cytometry (Flow)
          CD206 (MMR) Antibody in Flow Cytometry (Flow)
          CD206 (MMR) Antibody in Flow Cytometry (Flow)
          CD206 (MMR) Antibody in Flow Cytometry (Flow)
          CD206 (MMR) Antibody in Flow Cytometry (Flow)
          CD206 (MMR) Antibody in Flow Cytometry (Flow)
          CD206 (MMR) Antibody in Flow Cytometry (Flow)
          CD206 (MMR) Antibody in Flow Cytometry (Flow)
          CD206 (MMR) Antibody in Flow Cytometry (Flow)
          CD206 (MMR) Antibody in Flow Cytometry (Flow)
          CD206 (MMR) Antibody in Flow Cytometry (Flow)
          CD206 (MMR) Antibody in Flow Cytometry (Flow)
          CD206 (MMR) Antibody in Flow Cytometry (Flow)
          CD206 (MMR) Antibody in Flow Cytometry (Flow)
          CD206 (MMR) Antibody in Flow Cytometry (Flow)
          CD206 (MMR) Antibody in Flow Cytometry (Flow)
          CD206 (MMR) Antibody in Flow Cytometry (Flow)
          CD206 (MMR) Antibody in Flow Cytometry (Flow)
          CD206 (MMR) Antibody in Flow Cytometry (Flow)
          CD206 (MMR) Antibody in Flow Cytometry (Flow)
          CD206 (MMR) Antibody in Flow Cytometry (Flow)
          CD206 (MMR) Antibody in Flow Cytometry (Flow)
          CD206 (MMR) Antibody in Flow Cytometry (Flow)
          CD206 (MMR) Antibody in Flow Cytometry (Flow)
          CD206 (MMR) Antibody in Flow Cytometry (Flow)
          CD206 (MMR) Antibody in Flow Cytometry (Flow)
          CD206 (MMR) Antibody in Flow Cytometry (Flow)
          CD206 (MMR) Antibody in Flow Cytometry (Flow)
          CD206 (MMR) Antibody in Flow Cytometry (Flow)
          CD206 (MMR) Antibody in Flow Cytometry (Flow)
          CD206 (MMR) Antibody in Flow Cytometry (Flow)
          CD206 (MMR) Antibody in Flow Cytometry (Flow)
          CD206 (MMR) Antibody in Flow Cytometry (Flow)
          CD206 (MMR) Antibody in Flow Cytometry (Flow)
          CD206 (MMR) Antibody in Flow Cytometry (Flow)
          CD206 (MMR) Antibody in Flow Cytometry (Flow)
          CD206 (MMR) Antibody in Flow Cytometry (Flow)
          CD206 (MMR) Antibody in Flow Cytometry (Flow)
          CD206 (MMR) Antibody in Flow Cytometry (Flow)
          CD206 (MMR) Antibody in Flow Cytometry (Flow)
          CD206 (MMR) Antibody in Flow Cytometry (Flow)
          CD206 (MMR) Antibody in Flow Cytometry (Flow)
          CD206 (MMR) Antibody in Flow Cytometry (Flow)
          CD206 (MMR) Antibody in Flow Cytometry (Flow)
          CD206 (MMR) Antibody in Flow Cytometry (Flow)
          CD206 (MMR) Antibody in Flow Cytometry (Flow)
          CD206 (MMR) Antibody in Flow Cytometry (Flow)
          CD206 (MMR) Antibody in Flow Cytometry (Flow)
          CD206 (MMR) Antibody in Flow Cytometry (Flow)
          CD206 (MMR) Antibody in Flow Cytometry (Flow)
          CD206 (MMR) Antibody in Flow Cytometry (Flow)
          CD206 (MMR) Antibody in Flow Cytometry (Flow)
          CD206 (MMR) Antibody in Flow Cytometry (Flow)
          CD206 (MMR) Antibody in Flow Cytometry (Flow)
          CD206 (MMR) Antibody in Flow Cytometry (Flow)
          CD206 (MMR) Antibody in Flow Cytometry (Flow)
          CD206 (MMR) Antibody in Immunocytochemistry (ICC/IF)

          产品信息

          12-2061-80

          应用
          建议稀释比
          已发表文章

          免疫印迹 (WB)

          -
          查看1篇已发表文章 1篇已发表文章

          免疫组化 (IHC)

          -
          查看1篇已发表文章 1篇已发表文章

          免疫细胞化学 (ICC/IF)

          -
          查看1篇已发表文章 1篇已发表文章

          流式细胞分析 (Flow)

          0.125 µg/test
          查看86篇已发表文章 86篇已发表文章
          产品规格

          种属反应

          Mouse

          已发表种属

          C. elegans, Human, Mouse

          宿主/亚型

          Rat / IgG2b, kappa

          推荐的同型对照

          Rat IgG2b kappa Isotype Control (eB149/10H5), PE, eBioscience™

          分类

          Monoclonal

          类型

          Antibody

          克隆号

          MR6F3

          偶联物

          PE PE PE
          • Alexa Fluor 488 
          • Alexa Fluor 700 
          • APC 
          • APC-eFluor 780
          • Brilliant UV 563
          • eFluor 450
          • PE-Cyanine7
          • PE-eFluor 610
          • PerCP-eFluor 710
          • Request custom conjugation

          激发/发射光谱

          565/576 nm 查看光谱 spectra

          形式

          Liquid

          浓度

          0.2 mg/mL

          纯化类型

          Affinity chromatography

          保存液

          PBS, pH 7.2

          内含物

          0.09% sodium azide

          保存条件

          4°C, store in dark, DO NOT FREEZE!

          运输条件

          Ambient (domestic); Wet ice (international)

          RRID

          AB_2637421

          产品详细信息

          Description: This MR6F3 antibody recognizes mouse CD206 also known as Macrophage Mannose Receptor (MMR) or Mannose Receptor C, Type 1 (MRC1). CD206 is a 175-kDa, type 1 integral membrane glycoprotein receptor that is present in macrophages, some dendritic cells, as well as liver and lymphoid endothelial cells. CD206 belongs to the C-type lectin family. Extracellular regions of CD206 include an N-terminal cysteine-rich (CR) domain that binds sulfated glycoproteins, a fibronectin II (FNII) domain that binds collagens, and eight carbohydrate recognition domains (CRDs) that bind sugars like mannose and fucose with high affinity. CD206 mediates phagocytic and endocytic uptake of fungal, bacterial, protozoan and viral antigens, and plays an important role in immune defense and immune regulation. A soluble form of CD206 is generated by cleavage of the full-length protein, and it can be detected in in vitro macrophage cell culture supernatants and in mouse serum. CD206 is considered to be one of the markers of M2 macrophages. Factors inducing its expression include: IL-4, IL-13, M-CSF, IL-6, IL-10, and glucocorticoids, while TNF-alpha, IFN-gamma, TGF-beta, and LPS have been reported to down-regulate expression of CD206.

          It has been demonstrated that only a small fraction of CD206 is present at the cell surface, therefore, intracellular staining is recommended.

          Applications Reported: This MR6F3 antibody has been reported for use in flow cytometric analysis, and intracellular staining followed by flow cytometric analysis.

          Applications Tested: This MR6F3 antibody has been tested by intracellular staining and flow cytometric analysis of mouse resident peritoneal exudate cells using the Intracellular Fixation & Permeabilization Buffer Set (Product # 88-8824-00) and protocol. This can be used at less than or equal to 0.125 µg per test. A test is defined as the amount (µg) of antibody that will stain a cell sample in a final volume of 100 µL. Cell number should be determined empirically but can range from 10^5 to 10^8 cells/test. It is recommended that the antibody be carefully titrated for optimal performance in the assay of interest.

          Excitation: 488-561 nm; Emission: 578 nm; Laser: Blue Laser, Green Laser, Yellow-Green Laser.

          Filtration: 0.2 µm post-manufacturing filtered.

          靶标信息

          CD206 (MSR, Mannose receptor, MRC1) is a 175 kDa transmembrane protein belonging to the group of pattern recognition receptors. CD206 is predominantly expressed in tissue macrophages, dendritic cells, a subpopulation of endothelial cells and sperm cells. CD206 is thought to play a role in the innate and adaptive immune response. CD206 is also expressed on microglia and mato cells of the brain but not astrocytes or neurons. CD206 also mediate the recognition and uptake of a variety of macromolecules, including modified lipoproteins, advanced glycation end (AGEs) products and amyloid b-protein (Abeta). While the normal role of CD206 is associated with cell adhesion and host defense mechanisms, it also has been implicated in the development of atherosclerosis and Amyloid beta deposition in Alzheimer's disease (AD). CD206's gene encodes the class A macrophage scavenger receptors, which include three different types (1, 2, 3) generated by alternative splicing. The isoforms type 1 and type 2 are functional receptors and are able to mediate the endocytosis of modified low density lipoproteins (LDLs). The isoform type 3 does not internalize modified LDL (acetyl-LDL) despite having the domain shown to mediate this function in the types 1 and 2 isoforms. CD206 has an altered intracellular processing and is trapped within the endoplasmic reticulum, making it unable to perform endocytosis. The isoform type 3 can inhibit the function of isoforms type 1 and type 2 when co-expressed, indicating a dominant negative effect and suggesting a mechanism for regulation of scavenger receptor activity in macrophages. Other diseases associated with CD206 dysfunction include leprosy and Gaucher's Disease.

          仅用于科研。不用于诊断过程。未经明确授权不得转售。

          How to use the Panel Builder

          Watch the video to learn how to use the Invitrogen Flow Cytometry Panel Builder to build your next flow cytometry panel in 5 easy steps.

          生物信息学

          蛋白别名: CD206; Macrophage mannose receptor 1; MMR

          查看更多 收起

          基因别名: AW259686; CD206; MR; Mrc1

          查看更多 收起

          UniProt ID: (Mouse) Q61830

          查看更多 收起

          Entrez Gene ID: (Mouse) 17533

          查看更多 收起

          功能
          receptor activity transmembrane signaling receptor activity mannose binding carbohydrate binding
          参与通路
          endocytosis receptor-mediated endocytosis signal transduction cellular response to lipopolysaccharide cellular response to interferon-gamma cellular response to interleukin-4
          It has to be done as per old AB suggested Products section.
          guarantee_icon

          性能保障

          只要您发现Invitrogen抗体在实验中的表现与网站或说明书的所述内容不符,您即可享受免费退换货服务。*

          了解更多
          help_icon

          随时为您服务

          获取常见问题的专家解答,或者直接联系我们的技术专家,咨询应用、设备、常规产品使用问题。

          联系技术支持
          订购 Plus Icon Minus Icon
          • 订单状态查询
          • 订单支持
          • 货号直购
          • 现货供应中心
          • 电子采购
          支持 Plus Icon Minus Icon
          • 帮助&支持
          • 联系我们 - 400 820 8982
          • 技术支持中心
          • 查找文件&证书
          • 报告网站问题
          资源 Plus Icon Minus Icon
          • 学习中心
          • 促销
          • 活动&研讨会
          • 社交媒体
          关于赛默飞 Plus Icon Minus Icon
          • 关于我们
          • 招聘 招聘
          • 投资者关系 投资者关系
          • 新闻 新闻
          • 社会责任 社会责任
          • 商标
          • 政策和通知
          品牌 Plus Icon Minus Icon
          • Thermo Scientific
          • Applied Biosystems
          • Invitrogen
          • Gibco
          • Ion Torrent
          • Patheon
          • PPD
          • 服务条款
          • 隐私政策
          • 定价和运输保险政策
          © 2006-2026 Thermo Fisher Scientific Inc. All rights reserved. All trademarks are the property of Thermo Fisher Scientific and its subsidiaries unless otherwise specified.
          China flag icon
          China
          本网站销售的所有产品均不得用于人类或动物之临床诊断或治疗,仅可用于工业或者科研等非医疗目的。
             电子营业执照 | 经营证照公示 | ICP备案号:沪ICP备11003924号 | 沪公网安备 31011502006935号

          Your items have has been added!


          Host server : magellan-search-blue-55ff9ddd88-lwv2s:80/100.66.76.75:80.
          git-commit: d366ff9721d93504b2ac26a183b2b3e3d0e7d9ec
          git-url: https://github.com/thermofisher/magellan-search
          git-branch: release/2.42.0-2026.01.03-1.0