Hamburger Menu Button
Thermo Fisher Scientific Logo
登录
没有账号?建立账号 注册
  • 产品
    • 抗体
    • 引物合成
    • GeneArt Gene Synthesis Instant Designer
    • TaqMan Assay and Array Search
    • PCR 设备和耗材
    • 色谱柱和纯化柱
    • 实验室离心机
    • 分子生物学试剂和试剂盒
    • 实验室塑料耗材及用品
    • 查看所有产品分类
  • 应用和技术
    • 色谱
    • 细胞转染和培养
    • 实时荧光定量PCR
    • 质谱
    • 实验室塑料耗材及用品
    • 电子显微镜
    • 蛋白质生物学
    • PCR
    • RNAi
    • 环境
    • 查看所有应用和技术
  • 服务
    • 定制服务
    • 企业级实验室信息化服务
    • 企业服务
    • 金融&租赁服务
    • 仪器服务
    • OEM和商业供应
    • 培训服务
    • 360° CDMO 和 CRO 服务
    • CDMO 服务
    • 临床试验 CRO 服务
    • 查看所有帮助和支持
  • 帮助和支持
    • 学习中心
    • 联系我们
    • 更改国家或地区
    • 查看所有帮助和支持
  • 热门产品
    • TaqMan Real-Time PCR Assays
      TaqMan 实时荧光定量 PCR 试剂盒
    • Antibodies
      抗体
    • Oligos, Primers & Probes
      寡核苷酸、引物、探针
    • GeneArt Gene Synthesis
      GeneArt 基因合成
    • Cell Culture Plastics
      细胞培养耗材
  • 联系我们
  • 货号直购
  • 订单查询
  • 查找文件&证书
Thermo Fisher Scientific Logo

Search

搜索全部或下列指定分类
Search button
          • 联系我们
          • 货号直购
          • 登录
            登录
            没有账号?建立账号 注册
            • 我的账号
            • 订单
            • 账单及发票查询
            • 定制产品及项目

          Disclaimer

          Clicking the images or links will redirect you to a website hosted by BenchSci that provides third-party scientific content. Neither the content nor the BenchSci technology and processes for selection have been evaluated by us; we are providing them as-is and without warranty of any kind, including for use or application of the Thermo Fisher Scientific products presented.

          • Primary Antibodies ›
          • CD45.2 Antibodies

          Invitrogen

          CD45.2 Monoclonal Antibody (104), eBioscience™

          46个已发表图片
          135 篇参考文献
          查看其他47个CD45.2抗体

          {{$productOrderCtrl.translations['antibody.pdp.commerceCard.promotion.promotions']}}

          {{$productOrderCtrl.translations['antibody.pdp.commerceCard.promotion.viewpromo']}}

          {{$productOrderCtrl.translations['antibody.pdp.commerceCard.promotion.promocode']}}: {{promo.promoCode}} {{promo.promoTitle}} {{promo.promoDescription}}. {{$productOrderCtrl.translations['antibody.pdp.commerceCard.promotion.learnmore']}}

          说明书
          证书
          实验方案
          问题与答案
          技术支持
          说明书
          证书
          实验方案
          问题与答案
          技术支持
          说明书
          证书
          实验方案
          问题与答案
          技术支持

          Cite CD45.2 Monoclonal Antibody (104), eBioscience™

          • 抗体检测数据 (1)
          • 已发表图片 (46)
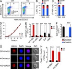
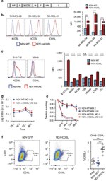
          CD45.2 Antibody in Flow Cytometry (Flow)
          Group 53 Created with Sketch.
          CD45.2 Antibody in Flow Cytometry (Flow)
          Group 53 Created with Sketch.

          图: 1 / 47

          {{ $ctrl.currentElement.advancedVerification.fullName }}
          {{ $ctrl.currentElement.advancedVerification.text }}

          CD45.2 Antibody (14-0454-82) in Flow

          Staining of C57Bl/6 splenocytes with 0.25 µg of Mouse IgG2a Isotype Control Purified (Product # 14-4724-82) (open histogram), or 0.25 µg of Anti-Mouse CD45-2 Purified followed by Anti-Mouse IgG FITC (Product # 11-4011-85) (closed histogram). Total viable cells were used for analysis. {{ $ctrl.currentElement.advancedVerification.fullName }} 验证信息 View more
          已发表图片由___提供 benchsci-logo
          PMID: {{$ctrl.currentElement.benchSciPubmedId}}
          查看产品

          {{$ctrl.videoDesc}}

          {{$ctrl.videoLongDesc}}

          CD45.2 Antibody in Flow Cytometry (Flow)
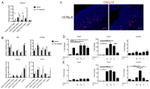
          CD45.2 Antibody in Immunohistochemistry (IHC)
          CD45.2 Antibody in Immunohistochemistry (IHC)
          CD45.2 Antibody in Immunohistochemistry (IHC)
          CD45.2 Antibody in Immunohistochemistry (IHC)
          CD45.2 Antibody in Immunohistochemistry (IHC)
          CD45.2 Antibody in Western Blot (WB)
          CD45.2 Antibody in Flow Cytometry (Flow)
          CD45.2 Antibody in Flow Cytometry (Flow)
          CD45.2 Antibody in Flow Cytometry (Flow)
          CD45.2 Antibody in Flow Cytometry (Flow)
          CD45.2 Antibody in Flow Cytometry (Flow)
          CD45.2 Antibody in Flow Cytometry (Flow)
          CD45.2 Antibody in Flow Cytometry (Flow)
          CD45.2 Antibody in Flow Cytometry (Flow)
          CD45.2 Antibody in Flow Cytometry (Flow)
          CD45.2 Antibody in Flow Cytometry (Flow)
          CD45.2 Antibody in Flow Cytometry (Flow)
          CD45.2 Antibody in Flow Cytometry (Flow)
          CD45.2 Antibody in Flow Cytometry (Flow)
          CD45.2 Antibody in Flow Cytometry (Flow)
          CD45.2 Antibody in Flow Cytometry (Flow)
          CD45.2 Antibody in Flow Cytometry (Flow)
          CD45.2 Antibody in Flow Cytometry (Flow)
          CD45.2 Antibody in Flow Cytometry (Flow)
          CD45.2 Antibody in Flow Cytometry (Flow)
          CD45.2 Antibody in Flow Cytometry (Flow)
          CD45.2 Antibody in Flow Cytometry (Flow)
          CD45.2 Antibody in Flow Cytometry (Flow)
          CD45.2 Antibody in Flow Cytometry (Flow)
          CD45.2 Antibody in Flow Cytometry (Flow)
          CD45.2 Antibody in Flow Cytometry (Flow)
          CD45.2 Antibody in Flow Cytometry (Flow)
          CD45.2 Antibody in Flow Cytometry (Flow)
          CD45.2 Antibody in Flow Cytometry (Flow)
          CD45.2 Antibody in Flow Cytometry (Flow)
          CD45.2 Antibody in Flow Cytometry (Flow)
          CD45.2 Antibody in Flow Cytometry (Flow)
          CD45.2 Antibody in Flow Cytometry (Flow)
          CD45.2 Antibody in Flow Cytometry (Flow)
          CD45.2 Antibody in Flow Cytometry (Flow)
          CD45.2 Antibody in Flow Cytometry (Flow)
          CD45.2 Antibody in Flow Cytometry (Flow)
          CD45.2 Antibody in Flow Cytometry (Flow)
          CD45.2 Antibody in Flow Cytometry (Flow)
          CD45.2 Antibody in Flow Cytometry (Flow)
          CD45.2 Antibody in Flow Cytometry (Flow)

          产品信息

          14-0454-82

          应用
          建议稀释比
          已发表文章

          免疫印迹 (WB)

          -
          查看1篇已发表文章 1篇已发表文章

          免疫组化 (IHC)

          -
          查看5篇已发表文章 5篇已发表文章

          免疫组化(石蜡) (IHC (P))

          -
          查看1篇已发表文章 1篇已发表文章

          免疫组化(冰冻) (IHC (F))

          Assay-Dependent
          -

          流式细胞分析 (Flow)

          0.5 µg/test
          查看125篇已发表文章 125篇已发表文章

          免疫沉淀 (IP)

          Assay-Dependent
          -

          功能检测 (Functional)

          -
          查看1篇已发表文章 1篇已发表文章

          其他PubMed (Misc)

          -
          查看2篇已发表文章 2篇已发表文章
          产品规格

          种属反应

          Mouse

          已发表种属

          C. elegans, Fish, Human, Mouse

          宿主/亚型

          Mouse / IgG2a, kappa

          分类

          Monoclonal

          类型

          Antibody

          克隆号

          104

          偶联物

          Unconjugated Unconjugated Unconjugated
          • Alexa Fluor 532 
          • Alexa Fluor 700 
          • APC 
          • APC-eFluor 780
          • Biotin 
          • Brilliant UV 395
          • Brilliant UV 496
          • Brilliant UV 563
          • Brilliant UV 615
          • Brilliant UV 661
          • Brilliant UV 737
          • Brilliant UV 805
          • Brilliant Violet 421
          • Brilliant Violet 605
          • Brilliant Violet 650
          • Brilliant Violet 711
          • Brilliant Violet 786
          • eFluor 450
          • eFluor 506
          • FITC
          • NovaFluor Blue 510
          • NovaFluor Blue 555
          • NovaFluor Blue 585
          • NovaFluor Blue 610-70S
          • NovaFluor Blue 660-120S
          • NovaFluor Blue 725
          • NovaFluor Blue 800
          • NovaFluor UV 765
          • NovaFluor Violet 690
          • NovaFluor Violet 745
          • NovaFluor Violet 800
          • NovaFluor Yellow 810
          • PE 
          • PE-Cyanine7
          • PE-eFluor 610
          • PerCP-Cyanine5.5
          • Super Bright 436
          • Super Bright 600
          • Super Bright 645
          • Super Bright 780
          • Request custom conjugation

          形式

          Liquid

          浓度

          0.5 mg/mL

          纯化类型

          Affinity chromatography

          保存液

          PBS, pH 7.2

          内含物

          0.09% sodium azide

          保存条件

          4°C

          运输条件

          Ambient (domestic); Wet ice (international)

          RRID

          AB_467261

          产品详细信息

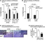
          Description: The 104 monoclonal antibody reacts with the mouse CD45 molecule, the leukocyte common antigen (LCA) in CD45.2-expressing mouse strains. The strains that express CD45.2 include the most commonly used mouse strains C57BL/6, BALB/c, C58, DBA/1, DBA/2, C3H/He, CBA, 129, A and AKR. CD45.2 is expressed by all leukocytes in these strains.

          Applications Reported: The 104 antibody has been reported for use in flow cytometric analysis, immunoprecipitation, and immunohistochemical staining of frozen tissue sections. (Biotinylated 104 is recommended for IHC, Product # 13-0454).

          Applications Tested: The 104 antibody has been tested by flow cytometric analysis of mouse splenocytes and can be used at less than or equal to 0.5 µg per test. A test is defined as the amount (µg) of antibody that will stain a cell sample in a final volume of 100 µL. Cell number should be determined empirically but can range from 10^5 to 10^8 cells/test. It is recommended that the antibody be carefully titrated for optimal performance in the assay of interest.

          Purity: Greater than 90%, as determined by SDS-PAGE.

          Aggregation: Less than 10%, as determined by HPLC.

          Filtration: 0.2 µm post-manufacturing filtered.

          靶标信息

          CD45.2 (LCA, leukocyte common antigen) is a receptor-type protein tyrosine phosphatase ubiquitously expressed in all nucleated hematopoietic cells, comprising approximately 10% of all surface proteins in lymphocytes. CD45.2 glycoprotein is crucial in lymphocyte development and antigen signaling, serving as an important regulator of Src-family kinases. CD45.2 protein exists as multiple isoforms as a result of alternative splicing; these isoforms differ in their extracellular domains, whereas they share identical transmembrane and cytoplasmic domains. These isoforms differ in their ability to translocate into the glycosphingolipid-enriched membrane domains and their expression depends on cell type and physiological state of the cell. Besides the role in immunoreceptor signaling, CD45.2 is important in promoting cell survival by modulating integrin-mediated signal transduction pathway and is also involved in DNA fragmentation during apoptosis. CD45RA is an isoform of the CD45 complex and has restricted expression between different subtypes of lymphoid cells.

          仅用于科研。不用于诊断过程。未经明确授权不得转售。

          生物信息学

          蛋白别名: CD45; CD45 antigen; GP180; L-CA; LCA; Leukocyte common antigen; Ly-5; LY5; Lymphocyte antigen 5; lymphocyte common antigen; Receptor-type tyrosine-protein phosphatase C; T200; T200 glycoprotein

          查看更多 收起

          基因别名: B220; Cd45; CD45R; L-CA; loc; Ly-5; Lyt-4; Ptprc; T200

          查看更多 收起

          UniProt ID: (Mouse) P06800

          查看更多 收起

          Entrez Gene ID: (Mouse) 19264

          查看更多 收起

          功能
          phosphoprotein phosphatase activity protein tyrosine phosphatase activity protein binding heparin binding hydrolase activity phosphatase activity protein kinase binding heparan sulfate proteoglycan binding protein phosphatase protein modifying enzyme
          参与通路
          activation of MAPK activity negative regulation of T cell mediated cytotoxicity positive regulation of T cell mediated cytotoxicity negative regulation of cytokine-mediated signaling pathway hematopoietic progenitor cell differentiation immunoglobulin biosynthetic process positive regulation of T cell mediated immunity regulation of humoral immune response mediated by circulating immunoglobulin positive regulation of humoral immune response mediated by circulating immunoglobulin negative regulation of protein kinase activity protein dephosphorylation negative regulation of cell adhesion involved in substrate-bound cell migration leukocyte cell-cell adhesion response to gamma radiation dephosphorylation B cell differentiation T cell differentiation positive regulation of B cell proliferation negative regulation of protein autophosphorylation heterotypic cell-cell adhesion peptidyl-tyrosine dephosphorylation T cell proliferation B cell proliferation positive regulation of T cell proliferation positive regulation of MAPK cascade cell cycle phase transition positive thymic T cell selection negative thymic T cell selection regulation of B cell differentiation positive regulation of T cell differentiation positive regulation of gamma-delta T cell differentiation positive regulation of alpha-beta T cell proliferation positive regulation of isotype switching to IgG isotypes bone marrow development stem cell development negative regulation of peptidyl-tyrosine phosphorylation T cell receptor signaling pathway B cell receptor signaling pathway regulation of B cell receptor signaling pathway positive regulation of antigen receptor-mediated signaling pathway release of sequestered calcium ion into cytosol defense response to virus regulation of cell cycle positive regulation of hematopoietic stem cell migration positive regulation of stem cell proliferation regulation of extrinsic apoptotic signaling pathway positive regulation of extrinsic apoptotic signaling pathway
          It has to be done as per old AB suggested Products section.
          guarantee_icon

          性能保障

          只要您发现Invitrogen抗体在实验中的表现与网站或说明书的所述内容不符,您即可享受免费退换货服务。*

          了解更多
          help_icon

          随时为您服务

          获取常见问题的专家解答,或者直接联系我们的技术专家,咨询应用、设备、常规产品使用问题。

          联系技术支持
          订购 Plus Icon Minus Icon
          • 订单状态查询
          • 订单支持
          • 货号直购
          • 现货供应中心
          • 电子采购
          支持 Plus Icon Minus Icon
          • 帮助&支持
          • 联系我们 - 400 820 8982
          • 技术支持中心
          • 查找文件&证书
          • 报告网站问题
          资源 Plus Icon Minus Icon
          • 学习中心
          • 促销
          • 活动&研讨会
          • 社交媒体
          关于赛默飞 Plus Icon Minus Icon
          • 关于我们
          • 招聘 招聘
          • 投资者关系 投资者关系
          • 新闻 新闻
          • 社会责任 社会责任
          • 商标
          • 政策和通知
          品牌 Plus Icon Minus Icon
          • Thermo Scientific
          • Applied Biosystems
          • Invitrogen
          • Gibco
          • Ion Torrent
          • Patheon
          • PPD
          • 服务条款
          • 隐私政策
          • 定价和运输保险政策
          © 2006-2026 Thermo Fisher Scientific Inc. All rights reserved. All trademarks are the property of Thermo Fisher Scientific and its subsidiaries unless otherwise specified.
          China flag icon
          China
          本网站销售的所有产品均不得用于人类或动物之临床诊断或治疗,仅可用于工业或者科研等非医疗目的。
             电子营业执照 | 经营证照公示 | ICP备案号:沪ICP备11003924号 | 沪公网安备 31011502006935号

          Your items have has been added!


          Host server : magellan-search-blue-55ff9ddd88-tnstq:80/100.66.76.75:80.
          git-commit: d366ff9721d93504b2ac26a183b2b3e3d0e7d9ec
          git-url: https://github.com/thermofisher/magellan-search
          git-branch: release/2.42.0-2026.01.03-1.0