Hamburger Menu Button
Thermo Fisher Scientific Logo
登录
没有账号?建立账号 注册
  • 产品
    • 抗体
    • 引物合成
    • GeneArt Gene Synthesis Instant Designer
    • TaqMan Assay and Array Search
    • PCR 设备和耗材
    • 色谱柱和纯化柱
    • 实验室离心机
    • 分子生物学试剂和试剂盒
    • 实验室塑料耗材及用品
    • 查看所有产品分类
  • 应用和技术
    • 色谱
    • 细胞转染和培养
    • 实时荧光定量PCR
    • 质谱
    • 实验室塑料耗材及用品
    • 电子显微镜
    • 蛋白质生物学
    • PCR
    • RNAi
    • 环境
    • 查看所有应用和技术
  • 服务
    • 定制服务
    • 企业级实验室信息化服务
    • 企业服务
    • 金融&租赁服务
    • 仪器服务
    • OEM和商业供应
    • 培训服务
    • 360° CDMO 和 CRO 服务
    • CDMO 服务
    • 临床试验 CRO 服务
    • 查看所有帮助和支持
  • 帮助和支持
    • 学习中心
    • 联系我们
    • 更改国家或地区
    • 查看所有帮助和支持
  • 热门产品
    • TaqMan Real-Time PCR Assays
      TaqMan 实时荧光定量 PCR 试剂盒
    • Antibodies
      抗体
    • Oligos, Primers & Probes
      寡核苷酸、引物、探针
    • GeneArt Gene Synthesis
      GeneArt 基因合成
    • Cell Culture Plastics
      细胞培养耗材
  • 联系我们
  • 货号直购
  • 订单查询
  • 查找文件&证书
Thermo Fisher Scientific Logo

Search

搜索全部或下列指定分类
Search button
          • 联系我们
          • 货号直购
          • 登录
            登录
            没有账号?建立账号 注册
            • 我的账号
            • 订单
            • 账单及发票查询
            • 定制产品及项目

          Disclaimer

          Clicking the images or links will redirect you to a website hosted by BenchSci that provides third-party scientific content. Neither the content nor the BenchSci technology and processes for selection have been evaluated by us; we are providing them as-is and without warranty of any kind, including for use or application of the Thermo Fisher Scientific products presented.

          • Primary Antibodies ›
          • AGO2 Antibodies
          The product (cat # {{productObj.productId}}) that you're looking for has been discontinued and replaced with {{productObj.replacementProductId}}. The product (cat # {{productObj.productId}}) that you're looking for has been discontinued. Please contact Technical Support with any questions.

          Invitrogen

          AGO2 Monoclonal Antibody

          高级验证
          10个已发表图片
          21 篇参考文献
          查看其他25个AGO2抗体

          {{$productOrderCtrl.translations['antibody.pdp.commerceCard.promotion.promotions']}}

          {{$productOrderCtrl.translations['antibody.pdp.commerceCard.promotion.viewpromo']}}

          {{$productOrderCtrl.translations['antibody.pdp.commerceCard.promotion.promocode']}}: {{promo.promoCode}} {{promo.promoTitle}} {{promo.promoDescription}}. {{$productOrderCtrl.translations['antibody.pdp.commerceCard.promotion.learnmore']}}

          说明书
          实验方案
          技术支持
          说明书
          实验方案
          技术支持
          说明书
          实验方案
          技术支持

          Cite AGO2 Monoclonal Antibody

          • 抗体检测数据 (5)
          • 已发表图片 (10)
          • 高级验证 (1)
          AGO2 Antibody in Immunocytochemistry (ICC/IF)
          Group 53 Created with Sketch.
          AGO2 Antibody in Immunocytochemistry (ICC/IF)
          Group 53 Created with Sketch.

          图: 1 / 16

          {{ $ctrl.currentElement.advancedVerification.fullName }}
          {{ $ctrl.currentElement.advancedVerification.text }}

          AGO2 Antibody (MA5-23515) in ICC/IF

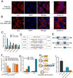
          HeLa cells were stained with the anti-Ago antibody (Product # MA5-23515) and with DAPI. Cells were fixed with 4% formaldehyde for 10’ and blocked with PBS/TX-100 containing 1% BSA. The cells were immunofluorescently labelled with the Ago antibody (middle) diluted 1:500 in blocking solution followed by an anti-mouse antibody conjugated to Alexa594. The left panel shows staining of the nuclei with DAPI. A merge of both stainings is shown on the right. {{ $ctrl.currentElement.advancedVerification.fullName }} 验证信息 View more
          已发表图片由___提供 benchsci-logo
          PMID: {{$ctrl.currentElement.benchSciPubmedId}}
          查看产品

          {{$ctrl.videoDesc}}

          {{$ctrl.videoLongDesc}}

          AGO2 Antibody in Immunocytochemistry (ICC/IF)
          AGO2 Antibody in Western Blot (WB)
          AGO2 Antibody in Western Blot (WB)
          AGO2 Antibody in Immunoprecipitation (IP)
          AGO2 Antibody in Immunoprecipitation (IP)
          AGO2 Antibody in Immunoprecipitation, RNA Immunoprecipitation (IP, RIP)
          AGO2 Antibody in Immunoprecipitation, RNA Immunoprecipitation (IP, RIP)
          AGO2 Antibody in ChIP Assay (ChIP)
          AGO2 Antibody in ChIP Assay (ChIP)
          AGO2 Antibody in RNA Immunoprecipitation (RIP)
          AGO2 Antibody in RNA Immunoprecipitation (RIP)
          AGO2 Antibody in RNA Immunoprecipitation (RIP)
          AGO2 Antibody in RNA Immunoprecipitation (RIP)
          AGO2 Antibody in RNA Immunoprecipitation (RIP)
          AGO2 Antibody in RNA Immunoprecipitation (RIP)
          AGO2 Antibody
          AGO2 Monoclonal Antibody

          产品信息

          MA5-23515

          应用
          建议稀释比
          已发表文章

          免疫印迹 (WB)

          1:500
          查看1篇已发表文章 1篇已发表文章

          免疫组化 (IHC)

          1:500
          -

          免疫细胞化学 (ICC/IF)

          1:500
          查看1篇已发表文章 1篇已发表文章

          免疫沉淀 (IP)

          8 µg
          查看3篇已发表文章 3篇已发表文章

          染色质免疫沉淀 实验 (ChIP)

          -
          查看2篇已发表文章 2篇已发表文章

          RNA免疫共沉淀 (RIP)

          -
          查看11篇已发表文章 11篇已发表文章

          亲和纯化 (AP)

          -
          查看3篇已发表文章 3篇已发表文章
          产品规格

          已发表种属

          C. elegans, Fish, Human, Mouse

          宿主/亚型

          Mouse / IgG1

          分类

          Monoclonal

          类型

          Antibody

          抗原

          Recombinant human Ago2 protein (GST fusion protein containing amino acids 47-859 of hAgo2).
          查看免疫原

          偶联物

          Unconjugated Unconjugated Unconjugated

          形式

          Liquid

          浓度

          2.42 mg/mL

          保存条件

          -20°C or -80°C if preferred

          运输条件

          Ambient (domestic); Wet ice (international)

          RRID

          AB_2576596

          靶标信息

          Ago proteins are broadly expressed in somatic cells, associate with miRNAs and are key actors in different RNA silencing pathways. However, only the Ago2 protein displays endonucleolytic or 'Slicer' activity and can therefore execute miRNA-directed cleavage of target mRNA, provided that the base-pairing between the Ago2-associated miRNA and the mRNA sequence is perfect. In case of partial complementarity, the Ago2 protein fails to cleave, but instead interferes with translation of the target mRNA via its translational repression activity. Ago2 has been shown to play a non-redundant role in small RNA guided gene silencing processes, including RNA interference, translation repression and heterochromatinization. As a core element of the RISC complex, AGO2 initiates the degradation of target mRNAs through its catalytic activity in gene silencing processes guided by siRNAs or miRNAs. In addition to mRNA degradation or gene silencing guided by miRNAs, Ago2 also acts as a RNA slicer in a Dicer-independent way, as well as a regulator of miRNA maturation. Over-expression of Ago2 has been correlated with several aspects of cancers, including tumor cell growth and the overall survival of cancer patients. Furthermore, gene disruption in the mouse demonstrated that the Ago2 protein is essential for embryonic development and a key regulator of B-lymphoid and erythroid development.

          仅用于科研。不用于诊断过程。未经明确授权不得转售。

          It has to be done as per old AB suggested Products section.
          guarantee_icon

          性能保障

          只要您发现Invitrogen抗体在实验中的表现与网站或说明书的所述内容不符,您即可享受免费退换货服务。*

          了解更多
          help_icon

          随时为您服务

          获取常见问题的专家解答,或者直接联系我们的技术专家,咨询应用、设备、常规产品使用问题。

          联系技术支持
          订购 Plus Icon Minus Icon
          • 订单状态查询
          • 订单支持
          • 货号直购
          • 现货供应中心
          • 电子采购
          支持 Plus Icon Minus Icon
          • 帮助&支持
          • 联系我们 - 400 820 8982
          • 技术支持中心
          • 查找文件&证书
          • 报告网站问题
          资源 Plus Icon Minus Icon
          • 学习中心
          • 促销
          • 活动&研讨会
          • 社交媒体
          关于赛默飞 Plus Icon Minus Icon
          • 关于我们
          • 招聘 招聘
          • 投资者关系 投资者关系
          • 新闻 新闻
          • 社会责任 社会责任
          • 商标
          • 政策和通知
          品牌 Plus Icon Minus Icon
          • Thermo Scientific
          • Applied Biosystems
          • Invitrogen
          • Gibco
          • Ion Torrent
          • Patheon
          • PPD
          • 服务条款
          • 隐私政策
          • 定价和运输保险政策
          © 2006-2025 Thermo Fisher Scientific Inc. All rights reserved. All trademarks are the property of Thermo Fisher Scientific and its subsidiaries unless otherwise specified.
          China flag icon
          China
          本网站销售的所有产品均不得用于人类或动物之临床诊断或治疗,仅可用于工业或者科研等非医疗目的。
             电子营业执照 | 经营证照公示 | ICP备案号:沪ICP备11003924号 | 沪公网安备 31011502006935号

          Your items have has been added!


          Host server : magellan-search-green-55658555d6-7l2qm:80/100.66.75.127:80.
          git-commit: ec8e7df5f8fec8d765bd419205f1b5046a016d37
          git-url: https://github.com/thermofisher/magellan-search
          git-branch: release/2.41.0-Offline