Hamburger Menu Button
Thermo Fisher Scientific Logo
登录
没有账号?建立账号 注册
  • 产品
    • 抗体
    • 引物合成
    • GeneArt Gene Synthesis Instant Designer
    • TaqMan Assay and Array Search
    • PCR 设备和耗材
    • 色谱柱和纯化柱
    • 实验室离心机
    • 分子生物学试剂和试剂盒
    • 实验室塑料耗材及用品
    • 查看所有产品分类
  • 应用和技术
    • 色谱
    • 细胞转染和培养
    • 实时荧光定量PCR
    • 质谱
    • 实验室塑料耗材及用品
    • 电子显微镜
    • 蛋白质生物学
    • PCR
    • RNAi
    • 环境
    • 查看所有应用和技术
  • 服务
    • 定制服务
    • 企业级实验室信息化服务
    • 金融&租赁服务
    • 仪器服务
    • OEM和商业供应
    • 培训服务
    • 360° CDMO 和 CRO 服务
    • CDMO 服务
    • 临床试验 CRO 服务
    • Unity Lab Services
    • 查看所有帮助和支持
  • 帮助和支持
    • 学习中心
    • 联系我们
    • 更改国家或地区
    • 查看所有帮助和支持
  • 热门产品
    • TaqMan Real-Time PCR Assays
      TaqMan 实时荧光定量 PCR 试剂盒
    • Antibodies
      抗体
    • Oligos, Primers & Probes
      寡核苷酸、引物、探针
    • GeneArt Gene Synthesis
      GeneArt 基因合成
    • Cell Culture Plastics
      细胞培养耗材
  • Who We Serve
    • 抗体治疗解决方案
    • 细胞与基因治疗解决方案
    • 学术科研
    • 工业与应用
  • 联系我们
  • 货号直购
  • 订单查询
  • 查找文件&证书
Thermo Fisher Scientific Logo

Search

搜索全部或下列指定分类
Search button
          • 联系我们
          • 货号直购
          • 登录
            登录
            没有账号?建立账号 注册
            • 我的账号
            • 订单
            • 账单及发票查询
            • 定制产品及项目
          • Primary Antibodies ›
          • AHR Antibodies

          Invitrogen

          AHR Monoclonal Antibody (RPT9)

          高级验证
          20个已发表图片
          44 篇参考文献
          查看其他41个AHR抗体

          {{$productOrderCtrl.translations['antibody.pdp.commerceCard.promotion.promotions']}}

          {{$productOrderCtrl.translations['antibody.pdp.commerceCard.promotion.viewpromo']}}

          {{$productOrderCtrl.translations['antibody.pdp.commerceCard.promotion.promocode']}}: {{promo.promoCode}} {{promo.promoTitle}} {{promo.promoDescription}}. {{$productOrderCtrl.translations['antibody.pdp.commerceCard.promotion.learnmore']}}

          说明书
          证书
          实验方案
          问题与答案
          技术支持
          说明书
          证书
          实验方案
          问题与答案
          技术支持
          说明书
          证书
          实验方案
          问题与答案
          技术支持

          Cite AHR Monoclonal Antibody (RPT9)

          Additional Information:
          {{banner.description}}
          {{$ctrl.isSkuNotesCollapsed ? 'View more' : 'View less'}}
          • 抗体检测数据 (7)
          • 已发表图片 (20)
          • 高级验证 (1)
          AHR Antibody in Immunocytochemistry (ICC/IF)
          Group 53 Created with Sketch.
          AHR Antibody in Immunocytochemistry (ICC/IF)
          Group 53 Created with Sketch.

          图: 1 / 28

          {{ $ctrl.currentElement.advancedVerification.fullName }}
          {{ $ctrl.currentElement.advancedVerification.text }}

          AHR Antibody (MA1-513) in ICC/IF

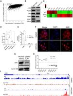
          Immunofluorescent analysis of Aryl Hydrocarbon Receptor using Aryl Hydrocarbon Receptor Monoclonal Antibody (RPT9) (Product # MA1-513) shows staining in A2058 Cells. Aryl Hydrocarbon Receptor (green), F-Actin staining with Phalloidin (red) and nuclei with DAPI (blue) is shown. Cells were grown on chamber slides and fixed with formaldehyde prior to staining. Cells were probed without (control) or with an antibody recognizing Aryl Hydrocarbon Receptor (Product # MA1-513) at a dilution of 1:20 over night at 4 °C, washed with PBS and incubated... View More {{ $ctrl.currentElement.advancedVerification.fullName }} 验证信息 View more
          已发表图片由___提供 benchsci-logo
          PMID: {{$ctrl.currentElement.benchSciPubmedId}}
          查看产品

          {{$ctrl.videoDesc}}

          {{$ctrl.videoLongDesc}}

          AHR Antibody in Immunocytochemistry (ICC/IF)
          AHR Antibody in Immunocytochemistry (ICC/IF)
          AHR Antibody in Immunocytochemistry (ICC/IF)
          AHR Antibody in Western Blot (WB)
          AHR Antibody in Flow Cytometry (Flow)
          AHR Antibody in Flow Cytometry (Flow)
          AHR Antibody in Flow Cytometry (Flow)
          AHR Antibody in Immunohistochemistry (IHC)
          AHR Antibody in Immunohistochemistry (IHC)
          AHR Antibody in Immunohistochemistry (IHC)
          AHR Antibody in Immunocytochemistry (ICC/IF)
          AHR Antibody in Western Blot, Immunohistochemistry (WB, IHC)
          AHR Antibody in Western Blot (WB)
          AHR Antibody in Western Blot (WB)
          AHR Antibody in Western Blot (WB)
          AHR Antibody in Western Blot (WB)
          AHR Antibody in Western Blot, Immunoprecipitation (WB, IP)
          AHR Antibody in Western Blot (WB)
          AHR Antibody in Western Blot, Immunoprecipitation (WB, IP)
          AHR Antibody in Western Blot (WB)
          AHR Antibody in Western Blot (WB)
          AHR Antibody in Western Blot, Immunoprecipitation (WB, IP)
          AHR Antibody in Western Blot (WB)
          AHR Antibody in Immunoprecipitation (IP)
          AHR Antibody in ChIP Assay (ChIP)
          AHR Antibody in ChIP Assay (ChIP)
          AHR Antibody in ChIP Assay (ChIP)
          AHR Antibody
          AHR Monoclonal Antibody (RPT9)

          产品信息

          MA1-513

          应用
          建议稀释比
          已发表文章

          免疫印迹 (WB)

          1:500-1:2,000
          查看16篇已发表文章 16篇已发表文章

          免疫组化 (IHC)

          -
          查看6篇已发表文章 6篇已发表文章

          免疫组化(冰冻) (IHC (F))

          Assay-dependent
          -

          免疫细胞化学 (ICC/IF)

          Assay-dependent
          查看5篇已发表文章 5篇已发表文章

          流式细胞分析 (Flow)

          1:50
          查看1篇已发表文章 1篇已发表文章

          酶联免疫吸附实验 (ELISA)

          -
          查看2篇已发表文章 2篇已发表文章

          免疫沉淀 (IP)

          Assay-dependent
          查看3篇已发表文章 3篇已发表文章

          染色质免疫沉淀 实验 (ChIP)

          1:100
          查看7篇已发表文章 7篇已发表文章

          凝胶阻滞分析 (EMSA)

          Assay-dependent
          查看3篇已发表文章 3篇已发表文章

          其他PubMed (Misc)

          -
          查看1篇已发表文章 1篇已发表文章
          产品规格

          种属反应

          Human, Mouse, Rat

          已发表种属

          Human, Mouse, Rat

          宿主/亚型

          Mouse / IgG3, kappa

          分类

          Monoclonal

          类型

          Antibody

          克隆号

          RPT9

          抗原

          Synthetic peptide corresponding to residues R(12) K R R K P(17) V(22) K P I P A E G I K(31) of mouse AhR.
          3D表位/免疫原

          偶联物

          Unconjugated Unconjugated Unconjugated

          形式

          Liquid

          浓度

          1 mg/mL

          规格

          100 µg

          纯化类型

          Protein A

          保存液

          PBS

          内含物

          0.05% sodium azide

          保存条件

          -20°C, Avoid Freeze/Thaw Cycles

          运输条件

          Ambient (domestic); Wet ice (international)

          RRID

          AB_2223958

          产品详细信息

          MA1-513 detects the aryl hydrocarbon receptor (AhR) from human, mouse, and rat cells.

          MA1-513 has been successfully used in immunoprecipitation, chromatin immunoprecipitation, immunocytochemistry, immunohistochemistry, immunofluorescence, and gel shift procedures. This antibody specifically immunoprecipitates a single ~95 kDa protein representing AhR from Hepa 1 cytosol. Although MA1-513 can be used in Western blotting procedures, MA1-514 (clone RPT1) is recommended for this procedure.

          The MA1-513 immunogen is a synthetic peptide corresponding to residues R(12) K R R K P(17) V(22) K P I P A E G I K(31) of mouse AhR.

          靶标信息

          AHR (Ah Receptor) belongs to a family of proteins comprised of its dimerization partner ARNT (HIF-1 Beta) and the Drosophila proteins PER and SIM. AHR contains an N-terminal sequence of approximately 200 amino acids termed the PAS domain. AHR, found in a variety of tissues, binds to a specific DNA enhancer sequence and initiates transcription of the mRNA for the cytochrome P-450 (CYPIA1) gene. The gene for AHR encodes a ligand-activated transcription factor involved in the regulation of biological responses to planar aromatic hydrocarbons. AHR has been shown to regulate xenobiotic-metabolizing enzymes such as cytochrome P450, and its ligands included a variety of aromatic hydrocarbons. AHR is a ligand-activated helix/loop/helix transcription factor found in a variety of vertebrate species. The known ligands for AHR are foreign planar aromatic compounds, such as polycyclic aromatic compounds and halogenated aromatic compounds such as 2,3,7,8-tetrachlorodibenzo-p-dioxin (TCDD). Unlike the steroid/thyroid hormone receptors, there is no known physiological ligand for AHR. Studies indicate that in non-ligand activated cells, AHR is found complexed with HSP90 predominantly in the cytoplasm. Upon binding to an agonist, the ligand-activated AhR is believed to transform to a nuclear, DNA binding form, and this transformation process appears to involve dissociation of HSP90 from AhR followed by formation of a heterodimer with AhR nuclear translocator protein (Arnt). Diseases associated with AHR include eosinophilic fasciitis and seborrheic dermatitis.

          仅用于科研。不用于诊断过程。未经明确授权不得转售。

          生物信息学

          蛋白别名: Ah receptor; AH-receptor; aromatic hydrocarbon receptor; Aryl hydrocarbon receptor; bHLHe76; Class E basic helix-loop-helix protein 76; dioxin receptor

          查看更多 收起

          基因别名: Ah; Ahh; AHR; Ahre; BHLHE76; FVH3; In; RP85

          查看更多 收起

          UniProt ID: (Human) P35869, (Mouse) P30561

          查看更多 收起

          Entrez Gene ID: (Human) 196, (Mouse) 11622, (Rat) 25690

          查看更多 收起

          功能
          transcription regulatory region sequence-specific DNA binding RNA polymerase II transcription factor activity, sequence-specific DNA binding core promoter proximal region sequence-specific DNA binding TFIID-class transcription factor binding transcription coactivator binding DNA binding transcription factor activity, sequence-specific DNA binding RNA polymerase II transcription factor activity, ligand-activated sequence-specific DNA binding protein binding TBP-class protein binding protein homodimerization activity protein heterodimerization activity protein dimerization activity Hsp90 protein binding RNA polymerase II sequence-specific DNA binding transcription factor binding E-box binding sequence-specific double-stranded DNA binding transcription factor activity, RNA polymerase II distal enhancer sequence-specific binding signal transducer activity aryl hydrocarbon receptor activity transcription factor binding enhancer binding sequence-specific DNA binding transcription regulatory region DNA binding basic helix-loop-helix transcription factor
          参与通路
          blood vessel development regulation of adaptive immune response negative regulation of T cell mediated immune response to tumor cell regulation of transcription, DNA-templated regulation of transcription from RNA polymerase II promoter xenobiotic metabolic process apoptotic process response to xenobiotic stimulus response to toxic substance regulation of gene expression intracellular receptor signaling pathway regulation of B cell proliferation circadian regulation of gene expression negative regulation of transcription, DNA-templated positive regulation of transcription, DNA-templated positive regulation of transcription from RNA polymerase II promoter rhythmic process negative regulation of inflammatory response intestinal epithelial structure maintenance cellular response to molecule of bacterial origin cellular response to cAMP cellular response to forskolin cellular response to 2,3,7,8-tetrachlorodibenzodioxine negative regulation of transcription from RNA polymerase II promoter cell morphogenesis ovarian follicle development patterning of blood vessels B cell homeostasis liver development B-1 B cell homeostasis blood vessel remodeling lymphocyte homeostasis immune system process negative regulation of systemic arterial blood pressure cardiac left ventricle morphogenesis circumferential growth involved in left ventricle morphogenesis transcription, DNA-templated transcription from RNA polymerase II promoter response to stress cell cycle signal transduction blood circulation regulation of blood pressure response to organic cyclic compound B cell differentiation prostate gland development embryonic hemopoiesis post-embryonic hemopoiesis camera-type eye development T cell homeostasis positive regulation of cell size positive regulation of RNA polymerase II transcriptional preinitiation complex assembly negative regulation of vasoconstriction positive regulation of growth blood vessel morphogenesis spleen development reproductive structure development gland development smooth muscle tissue development regulation of blood vessel size regulation of heart growth negative regulation of necrotic cell death venous blood vessel development kidney morphogenesis common bile duct development glomerulus morphogenesis response to estradiol cellular response to glucocorticoid stimulus
          It has to be done as per old AB suggested Products section.

          Disclaimer

          Close

          Clicking the images or links will redirect you to a website hosted by BenchSci that provides third-party scientific content. Neither the content nor the BenchSci technology and processes for selection have been evaluated by us; we are providing them as-is and without warranty of any kind, including for use or application of the Thermo Fisher Scientific products presented.

          guarantee_icon

          性能保障

          只要您发现Invitrogen抗体在实验中的表现与网站或说明书的所述内容不符,您即可享受免费退换货服务。*

          了解更多
          help_icon

          随时为您服务

          获取常见问题的专家解答,或者直接联系我们的技术专家,咨询应用、设备、常规产品使用问题。

          联系技术支持
          订购 Plus Icon Minus Icon
          • 订单状态查询
          • 订单支持
          • 货号直购
          • 现货供应中心
          • 电子采购
          支持 Plus Icon Minus Icon
          • 帮助&支持
          • 联系我们 - 400 820 8982
          • 技术支持中心
          • 查找文件&证书
          • 报告网站问题
          资源 Plus Icon Minus Icon
          • 学习中心
          • 促销
          • 活动&研讨会
          • 社交媒体
          关于赛默飞 Plus Icon Minus Icon
          • 关于我们
          • 招聘 招聘
          • 投资者关系 投资者关系
          • 新闻 新闻
          • 社会责任 社会责任
          • 商标
          • 政策和通知
          品牌 Plus Icon Minus Icon
          • Thermo Scientific
          • Applied Biosystems
          • Invitrogen
          • Gibco
          • Ion Torrent
          • Unity Lab Services
          • Patheon
          • PPD
          • 服务条款
          • 隐私政策
          • 定价和运输保险政策
          © 2006-2026 Thermo Fisher Scientific Inc. All rights reserved. All trademarks are the property of Thermo Fisher Scientific and its subsidiaries unless otherwise specified.
          China flag icon
          China
          本网站销售的所有产品均不得用于人类或动物之临床诊断或治疗,仅可用于工业或者科研等非医疗目的。
             电子营业执照 | 经营证照公示 | ICP备案号:沪ICP备11003924号 | 沪公网安备 31011502006935号

          Your items have has been added!


          Host server : magellan-search-green-b49b87d85-n9r8p:80/100.66.76.150:80.
          git-commit: 5b8c860b7cdb41e9cfe07630520f6b51e109d38e
          git-url: https://github.com/thermofisher/magellan-search
          git-branch: release/2.47.0-Offline