Hamburger Menu Button
Thermo Fisher Scientific Logo
登录
没有账号?建立账号 注册
  • 产品
    • 抗体
    • 引物合成
    • GeneArt Gene Synthesis Instant Designer
    • TaqMan Assay and Array Search
    • PCR 设备和耗材
    • 色谱柱和纯化柱
    • 实验室离心机
    • 分子生物学试剂和试剂盒
    • 实验室塑料耗材及用品
    • 查看所有产品分类
  • 应用和技术
    • 色谱
    • 细胞转染和培养
    • 实时荧光定量PCR
    • 质谱
    • 实验室塑料耗材及用品
    • 电子显微镜
    • 蛋白质生物学
    • PCR
    • RNAi
    • 环境
    • 查看所有应用和技术
  • 服务
    • 定制服务
    • 企业级实验室信息化服务
    • 金融&租赁服务
    • 仪器服务
    • OEM和商业供应
    • 培训服务
    • 360° CDMO 和 CRO 服务
    • CDMO 服务
    • 临床试验 CRO 服务
    • Unity Lab Services
    • 查看所有帮助和支持
  • 帮助和支持
    • 学习中心
    • 联系我们
    • 更改国家或地区
    • 查看所有帮助和支持
  • 热门产品
    • TaqMan Real-Time PCR Assays
      TaqMan 实时荧光定量 PCR 试剂盒
    • Antibodies
      抗体
    • Oligos, Primers & Probes
      寡核苷酸、引物、探针
    • GeneArt Gene Synthesis
      GeneArt 基因合成
    • Cell Culture Plastics
      细胞培养耗材
  • Who We Serve
    • 抗体治疗解决方案
    • 细胞与基因治疗解决方案
    • 学术科研
    • 工业与应用
  • 联系我们
  • 货号直购
  • 订单查询
  • 查找文件&证书
Thermo Fisher Scientific Logo

Search

搜索全部或下列指定分类
Search button
          • 联系我们
          • 货号直购
          • 登录
            登录
            没有账号?建立账号 注册
            • 我的账号
            • 订单
            • 会员中心
            • 账单及发票查询
            • 定制产品及项目
          • Primary Antibodies ›
          • APE1 Antibodies

          Invitrogen

          APE1 Monoclonal Antibody (2104)

          7个已发表图片
          3 篇参考文献
          查看其他27个APE1抗体

          {{$productOrderCtrl.translations['antibody.pdp.commerceCard.promotion.promotions']}}

          {{$productOrderCtrl.translations['antibody.pdp.commerceCard.promotion.viewpromo']}}

          {{$productOrderCtrl.translations['antibody.pdp.commerceCard.promotion.promocode']}}: {{promo.promoCode}} {{promo.promoTitle}} {{promo.promoDescription}}. {{$productOrderCtrl.translations['antibody.pdp.commerceCard.promotion.learnmore']}}

          说明书
          证书
          实验方案
          问题与答案
          技术支持
          说明书
          证书
          实验方案
          问题与答案
          技术支持
          说明书
          证书
          实验方案
          问题与答案
          技术支持

          Cite APE1 Monoclonal Antibody (2104)

          Additional Information:
          {{banner.description}}
          {{$ctrl.isSkuNotesCollapsed ? 'View more' : 'View less'}}
          • 抗体检测数据 (1)
          • 已发表图片 (7)
          APE1 Antibody in Western Blot (WB)
          Group 53 Created with Sketch.
          APE1 Antibody in Western Blot (WB)
          Group 53 Created with Sketch.

          图: 1 / 8

          {{ $ctrl.currentElement.advancedVerification.fullName }}
          {{ $ctrl.currentElement.advancedVerification.text }}

          APE1 Antibody (MA5-31586) in WB

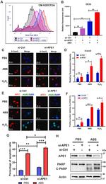
          Western blot analysis of APE1 in various lysates. Samples were incubated with APE1 monoclonal antibody (Product # MA5-31586) using a dilution of 1:1,000. A) HepG2 whole cell lysate; B) HeLa whole cell lysate; C) Raji whole cell lysate. {{ $ctrl.currentElement.advancedVerification.fullName }} 验证信息 View more
          已发表图片由___提供 benchsci-logo
          PMID: {{$ctrl.currentElement.benchSciPubmedId}}
          查看产品

          {{$ctrl.videoDesc}}

          {{$ctrl.videoLongDesc}}

          APE1 Antibody in Western Blot (WB)
          APE1 Antibody in Western Blot, Immunohistochemistry (WB, IHC)
          APE1 Antibody in Western Blot (WB)
          APE1 Antibody in Western Blot (WB)
          APE1 Antibody in Western Blot (WB)
          APE1 Antibody in Western Blot (WB)
          APE1 Antibody in Western Blot (WB)
          APE1 Antibody in Western Blot (WB)
          APE1 Monoclonal Antibody (2104)

          产品信息

          MA5-31586

          应用
          建议稀释比
          已发表文章

          免疫印迹 (WB)

          1:1,000
          查看1篇已发表文章 1篇已发表文章

          免疫组化 (IHC)

          -
          查看1篇已发表文章 1篇已发表文章

          免疫组化(石蜡) (IHC (P))

          1:5,000
          -

          免疫细胞化学 (ICC/IF)

          -
          查看1篇已发表文章 1篇已发表文章

          酶联免疫吸附实验 (ELISA)

          1:1,000-1:10,000
          -
          产品规格

          种属反应

          Human, Mouse

          已发表种属

          Human

          宿主/亚型

          Mouse / IgG1

          分类

          Monoclonal

          类型

          Antibody

          克隆号

          2104

          抗原

          Full length human APE1 purified from E. coli.
          3D表位/免疫原

          偶联物

          Unconjugated Unconjugated Unconjugated

          形式

          Liquid

          浓度

          1 mg/mL

          规格

          100 µg

          纯化类型

          Protein G

          保存液

          PBS, pH 7.2

          内含物

          no preservative

          保存条件

          Store at 4°C short term. For long term storage, store at -20°C, avoiding freeze/thaw cycles.

          运输条件

          Ambient (domestic); Wet ice (international)

          RRID

          AB_2787213

          产品详细信息

          Keep as concentrated solution.

          Positive Control: HepG2, HeLa, Raji whole cell lysates.

          Store product as a concentrated solution. Centrifuge briefly prior to opening the vial.

          靶标信息

          Mammalian apurinic/apyrimidinic endonuclease (APE/ref-1) is a multifunctional, bipartite enzyme that plays an important role in numerous, cellular functions. APE is responsible for repairing abasic sites in DNA and in regulating the redox state of other proteins that play roles in oxidative signaling, transcription factor regulation (Fos, Jun, NF-kB, Myb, HIF-1 alpha, CREB, Pax), cell cycle control (p53), and apoptosis. The most common form of DNA damage is the creation of abasic sites which are brought about through spontaneous loss or oxidative DNA damage, through chemically initiated hydrolysis (chemotherapy), ionizing radiation, UV irradiation, oxidizing agents, and removal of modified bases by DNA glycosylases. APE is differentially expressed during development and in different tissues. This protein has diverse subcellular localization patterns which support the possibility of its interaction with numerous, other cellular proteins in addition to DNA repair within the nucleus. Regulation of APE by phosphorylation is mediated, at least in part, by casein kinase II. Increases in APE message and protein levels are observed upon the reintroduction of oxygen to hypoxic cells, and in some malignant tissue relative to normal tissue. Decreases in APE expression have been associated with the induction of cellular apoptosis.

          仅用于科研。不用于诊断过程。未经明确授权不得转售。

          生物信息学

          蛋白别名: AP endonuclease 1; AP endonuclease class I; AP lyase; APEN; APEX nuclease; APEX nuclease (multifunctional DNA repair enzyme) 1; Apurinic-apyrimidinic endonuclease 1; apurinic/a; Apurinic/apy; apurinic/apyrimidinic (abasic) endonuclease; deoxyribonuclease (apurinic or apyrimidinic); DNA repair nuclease/redox regulator APEX1; DNA-(apurinic or apyrimidinic site) endonuclease; DNA-(apurinic or apyrimidinic site) lyase; HAP1; protein REF-1; redox factor; redox factor 1; Redox factor-1; REF-1; unnamed protein product

          查看更多 收起

          基因别名: APE; APE1; APEN; APEX; APEX1; APX; HAP1; Ref-1; REF1

          查看更多 收起

          UniProt ID: (Human) P27695, (Mouse) P28352

          查看更多 收起

          Entrez Gene ID: (Human) 328, (Mouse) 11792

          查看更多 收起

          功能
          DNA binding damaged DNA binding double-stranded telomeric DNA binding transcription coactivator activity transcription corepressor activity RNA binding catalytic activity DNA-(apurinic or apyrimidinic site) lyase activity nuclease activity endonuclease activity endodeoxyribonuclease activity RNA-DNA hybrid ribonuclease activity exonuclease activity phosphodiesterase I activity uracil DNA N-glycosylase activity protein binding phosphoric diester hydrolase activity 3'-5'-exodeoxyribonuclease activity double-stranded DNA exodeoxyribonuclease activity double-stranded DNA 3'-5' exodeoxyribonuclease activity 3'-5' exonuclease activity oxidoreductase activity hydrolase activity chromatin DNA binding deoxyribonuclease (pyrimidine dimer) activity metal ion binding class II DNA-(apurinic or apyrimidinic site) endonuclease activity phosphodiesterase activity, acting on 3'-phosphoglycolate-terminated DNA strands DNA-(abasic site) binding endoribonuclease activity lyase activity site-specific endodeoxyribonuclease activity, specific for altered base protein complex binding phosphoric ester hydrolase activity T/G mismatch-specific endonuclease activity poly(A) RNA binding retroviral 3' processing activity NF-kappaB binding
          参与通路
          DNA repair base-excision repair DNA recombination transcription, DNA-templated regulation of transcription, DNA-templated cellular response to DNA damage stimulus aging negative regulation of smooth muscle cell migration regulation of mRNA stability cell redox homeostasis positive regulation of DNA repair oxidation-reduction process cellular response to hydrogen peroxide DNA demethylation nucleic acid phosphodiester bond hydrolysis RNA phosphodiester bond hydrolysis, endonucleolytic positive regulation of G1/S transition of mitotic cell cycle regulation of nucleic acid-templated transcription telomere maintenance base-excision repair, gap-filling DNA catabolic process regulation of apoptotic process hypomethylation of CpG island negative regulation of transcription, DNA-templated positive regulation of transcription from RNA polymerase II promoter telomere maintenance via base-excision repair
          It has to be done as per old AB suggested Products section.

          Disclaimer

          Close

          Clicking the images or links will redirect you to a website hosted by BenchSci that provides third-party scientific content. Neither the content nor the BenchSci technology and processes for selection have been evaluated by us; we are providing them as-is and without warranty of any kind, including for use or application of the Thermo Fisher Scientific products presented.

          guarantee_icon

          性能保障

          只要您发现Invitrogen抗体在实验中的表现与网站或说明书的所述内容不符,您即可享受免费退换货服务。*

          了解更多
          help_icon

          随时为您服务

          获取常见问题的专家解答,或者直接联系我们的技术专家,咨询应用、设备、常规产品使用问题。

          联系技术支持
          订购 Plus Icon Minus Icon
          • 订单状态查询
          • 订单支持
          • 货号直购
          • 现货供应中心
          • 电子采购
          支持 Plus Icon Minus Icon
          • 帮助&支持
          • 联系我们 - 400 820 8982
          • 技术支持中心
          • 查找文件&证书
          • 报告网站问题
          资源 Plus Icon Minus Icon
          • 学习中心
          • 促销
          • 活动&研讨会
          • 社交媒体
          关于赛默飞 Plus Icon Minus Icon
          • 关于我们
          • 招聘 招聘
          • 投资者关系 投资者关系
          • 新闻 新闻
          • 社会责任 社会责任
          • 商标
          • 政策和通知
          品牌 Plus Icon Minus Icon
          • Thermo Scientific
          • Applied Biosystems
          • Invitrogen
          • Gibco
          • Ion Torrent
          • Unity Lab Services
          • Patheon
          • PPD
          • 服务条款
          • 隐私政策
          • 定价和运输保险政策
          © 2006-2026 Thermo Fisher Scientific Inc. All rights reserved. All trademarks are the property of Thermo Fisher Scientific and its subsidiaries unless otherwise specified.
          China flag icon
          China
          本网站销售的所有产品均不得用于人类或动物之临床诊断或治疗,仅可用于工业或者科研等非医疗目的。
             电子营业执照 | 经营证照公示 | ICP备案号:沪ICP备11003924号 | 沪公网安备 31011502006935号

          Your items have has been added!


          Host server : magellan-search-green-6479c7f679-zb4k5:80/100.66.74.142:80.
          git-commit: b70c0dceb888abc3b0dcebb5bc3a5b8753e7e816
          git-url: https://github.com/thermofisher/magellan-search
          git-branch: release/2.50.0-Offline