Hamburger Menu Button
Thermo Fisher Scientific Logo
登录
没有账号?建立账号 注册
  • 产品
    • 抗体
    • 引物合成
    • GeneArt Gene Synthesis Instant Designer
    • TaqMan Assay and Array Search
    • PCR 设备和耗材
    • 色谱柱和纯化柱
    • 实验室离心机
    • 分子生物学试剂和试剂盒
    • 实验室塑料耗材及用品
    • 查看所有产品分类
  • 应用和技术
    • 色谱
    • 细胞转染和培养
    • 实时荧光定量PCR
    • 质谱
    • 实验室塑料耗材及用品
    • 电子显微镜
    • 蛋白质生物学
    • PCR
    • RNAi
    • 环境
    • 查看所有应用和技术
  • 服务
    • 定制服务
    • 企业级实验室信息化服务
    • 金融&租赁服务
    • 仪器服务
    • OEM和商业供应
    • 培训服务
    • 360° CDMO 和 CRO 服务
    • CDMO 服务
    • 临床试验 CRO 服务
    • Unity Lab Services
    • 查看所有帮助和支持
  • 帮助和支持
    • 学习中心
    • 联系我们
    • 更改国家或地区
    • 查看所有帮助和支持
  • 热门产品
    • TaqMan Real-Time PCR Assays
      TaqMan 实时荧光定量 PCR 试剂盒
    • Antibodies
      抗体
    • Oligos, Primers & Probes
      寡核苷酸、引物、探针
    • GeneArt Gene Synthesis
      GeneArt 基因合成
    • Cell Culture Plastics
      细胞培养耗材
  • Who We Serve
    • 抗体治疗解决方案
    • 细胞与基因治疗解决方案
    • 学术科研
    • 工业与应用
  • 联系我们
  • 货号直购
  • 订单查询
  • 查找文件&证书
Thermo Fisher Scientific Logo

Search

搜索全部或下列指定分类
Search button
          • 联系我们
          • 货号直购
          • 登录
            登录
            没有账号?建立账号 注册
            • 我的账号
            • 订单
            • 会员中心
            • 账单及发票查询
            • 定制产品及项目
          • Primary Antibodies ›
          • CD206 (MMR) Antibodies

          Invitrogen

          CD206 Polyclonal Antibody

          4个已发表图片
          14 篇参考文献
          查看其他60个CD206 (MMR)抗体

          {{$productOrderCtrl.translations['antibody.pdp.commerceCard.promotion.promotions']}}

          {{$productOrderCtrl.translations['antibody.pdp.commerceCard.promotion.viewpromo']}}

          {{$productOrderCtrl.translations['antibody.pdp.commerceCard.promotion.promocode']}}: {{promo.promoCode}} {{promo.promoTitle}} {{promo.promoDescription}}. {{$productOrderCtrl.translations['antibody.pdp.commerceCard.promotion.learnmore']}}

          说明书
          证书
          实验方案
          问题与答案
          技术支持
          说明书
          证书
          实验方案
          问题与答案
          技术支持
          说明书
          证书
          实验方案
          问题与答案
          技术支持

          Cite CD206 Polyclonal Antibody

          Additional Information:
          {{banner.description}}
          {{$ctrl.isSkuNotesCollapsed ? 'View more' : 'View less'}}
          • 抗体检测数据 (3)
          • 已发表图片 (4)
          CD206 Antibody in Immunohistochemistry (Frozen) (IHC (F))
          Group 53 Created with Sketch.
          CD206 Antibody in Immunohistochemistry (Frozen) (IHC (F))
          Group 53 Created with Sketch.

          图: 1 / 7

          {{ $ctrl.currentElement.advancedVerification.fullName }}
          {{ $ctrl.currentElement.advancedVerification.text }}

          CD206 Antibody (PA5-46994) in IHC (F)

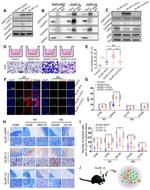
          Immunohistochemical analysis of CD206 in perfusion fixed frozen sections of mouse lung. Samples were incubated with CD206 polyclonal antibody (Product # PA5-46994) using a dilution of 25 µg/mL overnight at 4 °C followed by NorthernLights™ 493-conjugated Anti-Goat IgG Secondary Antibody (green) and counterstained with DAPI (blue). Specific staining was localized to cytoplasm of macrophages. {{ $ctrl.currentElement.advancedVerification.fullName }} 验证信息 View more
          已发表图片由___提供 benchsci-logo
          PMID: {{$ctrl.currentElement.benchSciPubmedId}}
          查看产品

          {{$ctrl.videoDesc}}

          {{$ctrl.videoLongDesc}}

          CD206 Antibody in Immunohistochemistry (Frozen) (IHC (F))
          CD206 Antibody in Immunohistochemistry (Frozen) (IHC (F))
          CD206 Antibody in Western Blot (WB)
          CD206 Antibody in Immunocytochemistry (ICC/IF)
          CD206 Antibody in Immunocytochemistry (ICC/IF)
          CD206 Antibody in Immunohistochemistry (Paraffin) (IHC (P))
          CD206 Antibody in Immunohistochemistry (IHC)
          CD206 Polyclonal Antibody

          产品信息

          PA5-46994

          应用
          建议稀释比
          已发表文章

          免疫印迹 (WB)

          1 µg/mL
          查看1篇已发表文章 1篇已发表文章

          免疫组化 (IHC)

          -
          查看8篇已发表文章 8篇已发表文章

          免疫组化(石蜡) (IHC (P))

          -
          查看2篇已发表文章 2篇已发表文章

          免疫组化(冰冻) (IHC (F))

          5-15 µg/mL
          查看1篇已发表文章 1篇已发表文章

          免疫细胞化学 (ICC/IF)

          -
          查看2篇已发表文章 2篇已发表文章

          流式细胞分析 (Flow)

          0.25 µg per million cells
          -
          产品规格

          种属反应

          Mouse

          已发表种属

          Mouse, Rat

          宿主/亚型

          Goat / IgG

          分类

          Polyclonal

          类型

          Antibody

          抗原

          Mouse myeloma cell line NS0-derived recombinant mouse MMR/CD206 Leu19-Ala1388
          3D表位/免疫原

          偶联物

          Unconjugated Unconjugated Unconjugated

          形式

          Lyophilized

          浓度

          0.2 mg/mL

          规格

          100 µg

          纯化类型

          Antigen affinity chromatography

          保存液

          PBS with 5% trehalose

          内含物

          No Preservative

          保存条件

          -20°C, Avoid Freeze/Thaw Cycles

          运输条件

          Ambient (domestic); Wet ice (international)

          RRID

          AB_2607366

          产品详细信息

          In direct ELISAs and Western blots, approximately 45% cross-reactivity with recombinant human MMR is observed.

          Reconstitute at 0.2 mg/mL in sterile PBS.

          靶标信息

          CD206 (MSR, Mannose receptor, MRC1) is a 175 kDa transmembrane protein belonging to the group of pattern recognition receptors. CD206 is predominantly expressed in tissue macrophages, dendritic cells, a subpopulation of endothelial cells and sperm cells. CD206 is thought to play a role in the innate and adaptive immune response. CD206 is also expressed on microglia and mato cells of the brain but not astrocytes or neurons. CD206 also mediate the recognition and uptake of a variety of macromolecules, including modified lipoproteins, advanced glycation end (AGEs) products and amyloid b-protein (Abeta). While the normal role of CD206 is associated with cell adhesion and host defense mechanisms, it also has been implicated in the development of atherosclerosis and Amyloid beta deposition in Alzheimer's disease (AD). CD206's gene encodes the class A macrophage scavenger receptors, which include three different types (1, 2, 3) generated by alternative splicing. The isoforms type 1 and type 2 are functional receptors and are able to mediate the endocytosis of modified low density lipoproteins (LDLs). The isoform type 3 does not internalize modified LDL (acetyl-LDL) despite having the domain shown to mediate this function in the types 1 and 2 isoforms. CD206 has an altered intracellular processing and is trapped within the endoplasmic reticulum, making it unable to perform endocytosis. The isoform type 3 can inhibit the function of isoforms type 1 and type 2 when co-expressed, indicating a dominant negative effect and suggesting a mechanism for regulation of scavenger receptor activity in macrophages. Other diseases associated with CD206 dysfunction include leprosy and Gaucher's Disease.

          仅用于科研。不用于诊断过程。未经明确授权不得转售。

          生物信息学

          蛋白别名: CD206; Macrophage mannose receptor 1; MMR

          查看更多 收起

          基因别名: AW259686; CD206; MR; Mrc1

          查看更多 收起

          UniProt ID: (Mouse) Q61830

          查看更多 收起

          Entrez Gene ID: (Mouse) 17533

          查看更多 收起

          功能
          receptor activity transmembrane signaling receptor activity mannose binding carbohydrate binding
          参与通路
          endocytosis receptor-mediated endocytosis signal transduction cellular response to lipopolysaccharide cellular response to interferon-gamma cellular response to interleukin-4
          It has to be done as per old AB suggested Products section.

          Disclaimer

          Close

          Clicking the images or links will redirect you to a website hosted by BenchSci that provides third-party scientific content. Neither the content nor the BenchSci technology and processes for selection have been evaluated by us; we are providing them as-is and without warranty of any kind, including for use or application of the Thermo Fisher Scientific products presented.

          guarantee_icon

          性能保障

          只要您发现Invitrogen抗体在实验中的表现与网站或说明书的所述内容不符,您即可享受免费退换货服务。*

          了解更多
          help_icon

          随时为您服务

          获取常见问题的专家解答,或者直接联系我们的技术专家,咨询应用、设备、常规产品使用问题。

          联系技术支持
          订购 Plus Icon Minus Icon
          • 订单状态查询
          • 订单支持
          • 货号直购
          • 现货供应中心
          • 电子采购
          支持 Plus Icon Minus Icon
          • 帮助&支持
          • 联系我们 - 400 820 8982
          • 技术支持中心
          • 查找文件&证书
          • 报告网站问题
          资源 Plus Icon Minus Icon
          • 学习中心
          • 促销
          • 活动&研讨会
          • 社交媒体
          关于赛默飞 Plus Icon Minus Icon
          • 关于我们
          • 招聘 招聘
          • 投资者关系 投资者关系
          • 新闻 新闻
          • 社会责任 社会责任
          • 商标
          • 政策和通知
          品牌 Plus Icon Minus Icon
          • Thermo Scientific
          • Applied Biosystems
          • Invitrogen
          • Gibco
          • Ion Torrent
          • Unity Lab Services
          • Patheon
          • PPD
          • 服务条款
          • 隐私政策
          • 定价和运输保险政策
          © 2006-2026 Thermo Fisher Scientific Inc. All rights reserved. All trademarks are the property of Thermo Fisher Scientific and its subsidiaries unless otherwise specified.
          China flag icon
          China
          本网站销售的所有产品均不得用于人类或动物之临床诊断或治疗,仅可用于工业或者科研等非医疗目的。
             电子营业执照 | 经营证照公示 | ICP备案号:沪ICP备11003924号 | 沪公网安备 31011502006935号

          Your items have has been added!


          Host server : magellan-search-green-6479c7f679-rv8h9:80/100.66.78.195:80.
          git-commit: b70c0dceb888abc3b0dcebb5bc3a5b8753e7e816
          git-url: https://github.com/thermofisher/magellan-search
          git-branch: release/2.50.0-Offline