Hamburger Menu Button
Thermo Fisher Scientific Logo
登录
没有账号?建立账号 注册
  • 产品
    • 抗体
    • 引物合成
    • GeneArt Gene Synthesis Instant Designer
    • TaqMan Assay and Array Search
    • PCR 设备和耗材
    • 色谱柱和纯化柱
    • 实验室离心机
    • 分子生物学试剂和试剂盒
    • 实验室塑料耗材及用品
    • 查看所有产品分类
  • 应用和技术
    • 色谱
    • 细胞转染和培养
    • 实时荧光定量PCR
    • 质谱
    • 实验室塑料耗材及用品
    • 电子显微镜
    • 蛋白质生物学
    • PCR
    • RNAi
    • 环境
    • 查看所有应用和技术
  • 服务
    • 定制服务
    • 企业级实验室信息化服务
    • 金融&租赁服务
    • 仪器服务
    • OEM和商业供应
    • 培训服务
    • 360° CDMO 和 CRO 服务
    • CDMO 服务
    • 临床试验 CRO 服务
    • Unity Lab Services
    • 查看所有帮助和支持
  • 帮助和支持
    • 学习中心
    • 联系我们
    • 更改国家或地区
    • 查看所有帮助和支持
  • 热门产品
    • TaqMan Real-Time PCR Assays
      TaqMan 实时荧光定量 PCR 试剂盒
    • Antibodies
      抗体
    • Oligos, Primers & Probes
      寡核苷酸、引物、探针
    • GeneArt Gene Synthesis
      GeneArt 基因合成
    • Cell Culture Plastics
      细胞培养耗材
  • Who We Serve
    • 抗体治疗解决方案
    • 细胞与基因治疗解决方案
    • 学术科研
    • 工业与应用
  • 联系我们
  • 货号直购
  • 订单查询
  • 查找文件&证书
Thermo Fisher Scientific Logo

Search

搜索全部或下列指定分类
Search button
          • 联系我们
          • 货号直购
          • 登录
            登录
            没有账号?建立账号 注册
            • 我的账号
            • 订单
            • 会员中心
            • 账单及发票查询
            • 定制产品及项目
          • Primary Antibodies ›
          • FMRP Antibodies

          Invitrogen

          FMRP Polyclonal Antibody

          高级验证
          3个已发表图片
          7 篇参考文献
          查看其他21个FMRP抗体

          {{$productOrderCtrl.translations['antibody.pdp.commerceCard.promotion.promotions']}}

          {{$productOrderCtrl.translations['antibody.pdp.commerceCard.promotion.viewpromo']}}

          {{$productOrderCtrl.translations['antibody.pdp.commerceCard.promotion.promocode']}}: {{promo.promoCode}} {{promo.promoTitle}} {{promo.promoDescription}}. {{$productOrderCtrl.translations['antibody.pdp.commerceCard.promotion.learnmore']}}

          说明书
          证书
          实验方案
          问题与答案
          技术支持
          说明书
          证书
          实验方案
          问题与答案
          技术支持
          说明书
          证书
          实验方案
          问题与答案
          技术支持

          Cite FMRP Polyclonal Antibody

          Additional Information:
          {{banner.description}}
          {{$ctrl.isSkuNotesCollapsed ? 'View more' : 'View less'}}
          • 抗体检测数据 (3)
          • 已发表图片 (3)
          • 高级验证 (1)
          FMRP Antibody in Immunocytochemistry (ICC/IF)
          Group 53 Created with Sketch.
          FMRP Antibody in Immunocytochemistry (ICC/IF)
          Group 53 Created with Sketch.

          图: 1 / 7

          {{ $ctrl.currentElement.advancedVerification.fullName }}
          {{ $ctrl.currentElement.advancedVerification.text }}

          FMRP Antibody (PA5-34584) in ICC/IF

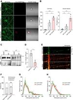
          Immunofluorescence analysis of FMRP was performed using Hep G2 cells. The cells were fixed with 4% paraformaldehyde for 10 minutes, permeabilized with 0.1% Triton™ X-100 for 15 minutes, and blocked with 2% BSA for 1 hour at room temperature. The cells were labeled with FMRP Rabbit Polyclonal Antibody (Product # PA5-34584) at 5 µg/mL dilution in 0.1% BSA and incubated overnight at 4 degree and then labeled with Goat anti-Rabbit IgG (H+L) Highly Cross-Adsorbed Secondary Antibody, Alexa Fluor Plus 488 (Product # A32731) at a dilution of 1:200... View More {{ $ctrl.currentElement.advancedVerification.fullName }} 验证信息 View more
          已发表图片由___提供 benchsci-logo
          PMID: {{$ctrl.currentElement.benchSciPubmedId}}
          查看产品

          {{$ctrl.videoDesc}}

          {{$ctrl.videoLongDesc}}

          FMRP Antibody in Immunocytochemistry (ICC/IF)
          FMRP Antibody in Western Blot (WB)
          FMRP Antibody in Western Blot (WB)
          FMRP Antibody in Western Blot, Immunohistochemistry (WB, IHC)
          FMRP Antibody in Western Blot, Immunoprecipitation (WB, IP)
          FMRP Antibody in Western Blot (WB)
          FMRP Antibody
          FMRP Polyclonal Antibody

          产品信息

          PA5-34584

          应用
          建议稀释比
          已发表文章

          免疫印迹 (WB)

          1 µg/mL
          查看2篇已发表文章 2篇已发表文章

          免疫组化 (IHC)

          -
          查看1篇已发表文章 1篇已发表文章

          免疫组化(石蜡) (IHC (P))

          5 µg/mL
          -

          免疫组化(冰冻) (IHC (F))

          -
          查看1篇已发表文章 1篇已发表文章

          免疫细胞化学 (ICC/IF)

          5 µg/mL
          查看1篇已发表文章 1篇已发表文章

          免疫沉淀 (IP)

          Assay-Dependent
          查看1篇已发表文章 1篇已发表文章

          Proximity Ligation Assay (PLA) (PLA)

          -
          查看1篇已发表文章 1篇已发表文章
          产品规格

          种属反应

          Human, Mouse, Rat

          已发表种属

          Chicken, Gerbil, Human, Mouse, Rat

          宿主/亚型

          Rabbit / IgG

          分类

          Polyclonal

          类型

          Antibody

          抗原

          Synthetic peptide conjugated to KLH derived from within residues 550 to the C-terminus of Human FMRP.
          3D表位/免疫原

          偶联物

          Unconjugated Unconjugated Unconjugated

          形式

          Liquid

          浓度

          0.9 mg/mL

          规格

          100 µg

          纯化类型

          Antigen affinity chromatography

          保存液

          PBS, pH 7.4, with 1% BSA

          内含物

          0.02% sodium azide

          保存条件

          Store at 4°C short term. For long term storage, store at -20°C, avoiding freeze/thaw cycles.

          运输条件

          Ambient (domestic); Wet ice (international)

          RRID

          AB_2551936

          产品详细信息

          For Western Blot, this antibody has non-specific bands at 13 kDa,32 kDa and 68 kDa.

          Heat mediated antigen retrieval recommended prior to tissue staining.

          This antibody is predicted to react with orangutan based on sequence homology.

          靶标信息

          FMR1 binds RNA and is associated with polysomes. The protein may be involved in mRNA trafficking from the nucleus to the cytoplasm. A trinucleotide repeat in the 5' UTR is normally found at 6-53 copies, but an expansion to 55-230 repeats is the cause of fragile X syndrome. Expansion of the trinucleotide repeat may also cause one form of premature ovarian failure. Multiple alternatively spliced transcript variants that encode different protein isoforms and which are located in different cellular locations have been described for this gene.

          仅用于科研。不用于诊断过程。未经明确授权不得转售。

          生物信息学

          蛋白别名: FMRP; FMRP translational regulator 1; fragile X mental retardation protein 1 homolog; fragile X mental retardation syndrome 1 homolog; fragile X mental retardation-1 protein; Fragile X messenger ribonucleoprotein; Fragile X messenger ribonucleoprotein 1; mFmr1p; MGC87458; Protein FMR-1; ragile X mental retardation protein; synaptic functional regulator FMR1; unnamed protein product

          查看更多 收起

          基因别名: Fmr-1; FMR1; FMRP; FRAXA; POF; POF1

          查看更多 收起

          UniProt ID: (Human) Q06787, (Rat) Q80WE1, (Mouse) P35922

          查看更多 收起

          Entrez Gene ID: (Human) 2332, (Rat) 24948, (Mouse) 14265

          查看更多 收起

          功能
          G-quadruplex RNA binding nucleic acid binding chromatin binding RNA binding mRNA binding mRNA 3'-UTR binding protein binding microtubule binding poly(U) RNA binding translation repressor activity translation initiation factor binding RNA strand annealing activity poly(G) binding siRNA binding miRNA binding signaling adaptor activity RNA stem-loop binding identical protein binding protein homodimerization activity ribosome binding ion channel binding macromolecular complex binding translation regulator activity protein heterodimerization activity mRNA 5'-UTR binding dynein complex binding histone H3 reader activity molecular condensate scaffold activity N6-methyladenosine-containing RNA binding sequence-specific mRNA binding poly(A) RNA binding translation factor
          参与通路
          deadenylation-dependent decapping of nuclear-transcribed mRNA regulation of alternative mRNA splicing, via spliceosome positive regulation of receptor internalization DNA repair chromatin organization mRNA processing mRNA export from nucleus regulation of translation cellular response to DNA damage stimulus glutamate receptor signaling pathway nervous system development RNA splicing regulation of cell communication negative regulation of translation gene silencing by RNA stress granule assembly regulation of mRNA stability modulation by host of viral RNA genome replication positive regulation of translation negative regulation of translational initiation regulation of neurotransmitter secretion positive regulation of long-term neuronal synaptic plasticity animal organ development mRNA transport positive regulation of cellular component organization regulation of filopodium assembly positive regulation of filopodium assembly negative regulation of gene silencing by miRNA regulation of dendritic spine development positive regulation of dendritic spine development regulation of biological quality cellular response to virus regulation of neuronal action potential regulation of translation at presynapse, modulating synaptic transmission membraneless organelle assembly negative regulation of long term synaptic depression positive regulation of intracellular transport of viral material negative regulation of voltage-gated calcium channel activity positive regulation of proteasomal protein catabolic process negative regulation of synaptic vesicle exocytosis positive regulation of gene silencing by miRNA negative regulation of cytoplasmic translation central nervous system development transport dendritic spine development
          It has to be done as per old AB suggested Products section.

          Disclaimer

          Close

          Clicking the images or links will redirect you to a website hosted by BenchSci that provides third-party scientific content. Neither the content nor the BenchSci technology and processes for selection have been evaluated by us; we are providing them as-is and without warranty of any kind, including for use or application of the Thermo Fisher Scientific products presented.

          guarantee_icon

          性能保障

          只要您发现Invitrogen抗体在实验中的表现与网站或说明书的所述内容不符,您即可享受免费退换货服务。*

          了解更多
          help_icon

          随时为您服务

          获取常见问题的专家解答,或者直接联系我们的技术专家,咨询应用、设备、常规产品使用问题。

          联系技术支持
          订购 Plus Icon Minus Icon
          • 订单状态查询
          • 订单支持
          • 货号直购
          • 现货供应中心
          • 电子采购
          支持 Plus Icon Minus Icon
          • 帮助&支持
          • 联系我们 - 400 820 8982
          • 技术支持中心
          • 查找文件&证书
          • 报告网站问题
          资源 Plus Icon Minus Icon
          • 学习中心
          • 促销
          • 活动&研讨会
          • 社交媒体
          关于赛默飞 Plus Icon Minus Icon
          • 关于我们
          • 招聘 招聘
          • 投资者关系 投资者关系
          • 新闻 新闻
          • 社会责任 社会责任
          • 商标
          • 政策和通知
          品牌 Plus Icon Minus Icon
          • Thermo Scientific
          • Applied Biosystems
          • Invitrogen
          • Gibco
          • Ion Torrent
          • Unity Lab Services
          • Patheon
          • PPD
          • 服务条款
          • 隐私政策
          • 定价和运输保险政策
          © 2006-2026 Thermo Fisher Scientific Inc. All rights reserved. All trademarks are the property of Thermo Fisher Scientific and its subsidiaries unless otherwise specified.
          China flag icon
          China
          本网站销售的所有产品均不得用于人类或动物之临床诊断或治疗,仅可用于工业或者科研等非医疗目的。
             电子营业执照 | 经营证照公示 | ICP备案号:沪ICP备11003924号 | 沪公网安备 31011502006935号

          Your items have has been added!


          Host server : magellan-search-green-6479c7f679-74pjh:80/100.66.78.195:80.
          git-commit: b70c0dceb888abc3b0dcebb5bc3a5b8753e7e816
          git-url: https://github.com/thermofisher/magellan-search
          git-branch: release/2.50.0-Offline