Hamburger Menu Button
Thermo Fisher Scientific Logo
Sign in
Don't have an account ? Create Account
  • Products
    • Antibodies
    • Custom DNA Oligos
    • GeneArt Gene Synthesis Instant Designer
    • TaqMan Assay and Array Search
    • PCR Equipment and Supplies
    • Chromatography Columns and Cartridges
    • Lab Centrifuges
    • Molecular Biology Reagents and Kits
    • Lab Plasticware and Supplies
    • See all product categories
  • Applications
    • Chromatography
    • Cell Culture
    • Real-Time PCR
    • Mass Spectrometry
    • Lab Plasticware and Supplies
    • Electron Microscopy
    • Protein Biology
    • PCR
    • RNAi
    • Environmental
    • See all applications and techniques
  • Services
    • Custom Services
    • Enterprise-Level Lab Informatics
    • Enterprise Services
    • Financial and Leasing Services
    • Instrument Services
    • OEM and Commercial Supply
    • Training Services
    • 360° CDMO and CRO Solutions
    • CDMO Services
    • CRO Services
    • See all services
  • Help and Support
    • Learning Centers
    • Contact Us
    • Change Location
    • See all help and support topics
  • Popular
    • TaqMan Real-Time PCR Assays
      TaqMan Real-Time PCR Assays
    • Antibodies
      Antibodies
    • Oligos, Primers & Probes
      Oligos, Primers & Probes
    • GeneArt Gene Synthesis
      GeneArt Gene Synthesis
    • Cell Culture Plastics
      Cell Culture Plastics
  • Contact Us
  • Quick Order
  • Order Status and Tracking
  • Documents and Certificates
Thermo Fisher Scientific Logo

Search

Search All
Search button
          • Contact Us
          • Quick Order
          • Sign in
            Sign in
            Don't have an account ? Create Account
            • Account
            • Check Order Status
            • AR Statement & Invoice Inquiry
            • Custom Products & Projects
            • Instrument Management

          Disclaimer

          Clicking the images or links will redirect you to a website hosted by BenchSci that provides third-party scientific content. Neither the content nor the BenchSci technology and processes for selection have been evaluated by us; we are providing them as-is and without warranty of any kind, including for use or application of the Thermo Fisher Scientific products presented.

          • Primary Antibodies ›
          • GFAP Antibodies

          Invitrogen

          GFAP Polyclonal Antibody

          Advanced Verification
          23 Published Figures
          58 References
          View all (136) GFAP antibodies

          {{$productOrderCtrl.translations['antibody.pdp.commerceCard.promotion.promotions']}}

          {{$productOrderCtrl.translations['antibody.pdp.commerceCard.promotion.viewpromo']}}

          {{$productOrderCtrl.translations['antibody.pdp.commerceCard.promotion.promocode']}}: {{promo.promoCode}} {{promo.promoTitle}} {{promo.promoDescription}}. {{$productOrderCtrl.translations['antibody.pdp.commerceCard.promotion.learnmore']}}

          Datasheet
          Protocols
          Questions & Answers
          Tech Support
          Datasheet
          Protocols
          Questions & Answers
          Tech Support

          Cite GFAP Polyclonal Antibody

          • Antibody Testing Data (4)
          • Published Figures (23)
          • Advanced Verification (1)
          GFAP Antibody in Immunocytochemistry (ICC/IF)
          Group 53 Created with Sketch.
          GFAP Antibody in Immunocytochemistry (ICC/IF)
          Group 53 Created with Sketch.

          FIGURE: 1 / 28

          {{ $ctrl.currentElement.advancedVerification.fullName }}
          {{ $ctrl.currentElement.advancedVerification.text }}

          GFAP Antibody (PA1-10004) in ICC/IF

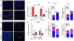
          Immunofluorescent analysis of GFAP cortical neuron-glial cell culture from E20 rat costained with Glial Fibrillary Acidic Protein-GFAP polyclonal antibody (Product # PA1-10004, dilution 1:2,000 in red) and mouse mAb to MAP-τ (tau), dilution 1:2,000 in green. The blue is DAPI staining of nuclear DNA. The GFAP labels astroglial cells, while the MAP-τ antibody stains neuronal cell perikarya, dendrites and axons. {{ $ctrl.currentElement.advancedVerification.fullName }} validation info. View more
          Published figure supplied by benchsci-logo
          PMID: {{$ctrl.currentElement.benchSciPubmedId}}
          View Product

          {{$ctrl.videoDesc}}

          {{$ctrl.videoLongDesc}}

          GFAP Antibody in Immunocytochemistry (ICC/IF)
          GFAP Antibody in Immunohistochemistry (Paraffin) (IHC (P))
          GFAP Antibody in Western Blot (WB)
          GFAP Antibody in Western Blot (WB)
          GFAP Antibody in Immunohistochemistry (IHC)
          GFAP Antibody in Immunohistochemistry (IHC)
          GFAP Antibody in Immunocytochemistry (ICC/IF)
          GFAP Antibody in Immunocytochemistry (ICC/IF)
          GFAP Antibody in Immunocytochemistry (ICC/IF)
          GFAP Antibody in Immunocytochemistry (ICC/IF)
          GFAP Antibody in Immunocytochemistry (ICC/IF)
          GFAP Antibody in Immunocytochemistry (ICC/IF)
          GFAP Antibody in Immunocytochemistry (ICC/IF)
          GFAP Antibody in Immunohistochemistry, Immunocytochemistry (IHC, ICC/IF)
          GFAP Antibody in Immunocytochemistry (ICC/IF)
          GFAP Antibody in Immunohistochemistry (Paraffin) (IHC (P))
          GFAP Antibody in Immunohistochemistry (IHC)
          GFAP Antibody in Immunohistochemistry (IHC)
          GFAP Antibody in Immunohistochemistry (IHC)
          GFAP Antibody in Immunohistochemistry (IHC)
          GFAP Antibody in Immunohistochemistry (IHC)
          GFAP Antibody in Immunohistochemistry (IHC)
          GFAP Antibody in Immunohistochemistry (IHC)
          GFAP Antibody in Immunohistochemistry (IHC)
          GFAP Antibody in Immunohistochemistry (IHC)
          GFAP Antibody in Immunohistochemistry (IHC)
          GFAP Antibody in Immunohistochemistry - Free Floating (IHC (Free))
          GFAP Antibody
          GFAP Polyclonal Antibody

          Product Details

          PA1-10004

          Applications
          Tested Dilution
          Publications

          Western Blot (WB)

          1:5,000
          View 2 publications 2 publications

          Immunohistochemistry (IHC)

          -
          View 35 publications 35 publications

          Immunohistochemistry (Paraffin) (IHC (P))

          1:10,000
          View 3 publications 3 publications

          Immunohistochemistry (Frozen) (IHC (F))

          -
          View 4 publications 4 publications

          Immunohistochemistry - Free Floating (IHC (Free))

          -
          View 2 publications 2 publications

          Immunocytochemistry (ICC/IF)

          1:5,000-1:10,000
          View 12 publications 12 publications
          Product Specifications

          Species Reactivity

          Bovine, Horse, Human, Mouse, Pig, Rat

          Published species

          C. elegans, Human, Mouse, Rat, Rhesus monkey

          Host/Isotype

          Chicken / IgY

          Class

          Polyclonal

          Type

          Antibody

          Immunogen

          Recombinant full length human GFAP isotype 1 expressed in and purified from E. coli.
          View immunogen

          Conjugate

          Unconjugated Unconjugated Unconjugated

          Form

          Liquid

          Concentration

          Conc. not determined

          Storage buffer

          PBS

          Contains

          0.02% sodium azide

          Storage conditions

          4°C

          Shipping conditions

          Ambient (domestic); Wet ice (international)

          RRID

          AB_1074620

          Product Specific Information

          PA1-10004 was made against full length human recombinant GFAP, and works well on western blots, and on immunostaining of cell culture or tissue sections.

          This product is supplied as an IgY prep and is not a pure antibody, therefore concentration is not determined. Dilutions are to be determined by the end user.

          Target Information

          GFAP (Glial fibrillary acidic protein) is a member of the class III intermediate filament protein family. GFAP is heavily and specifically expressed in astrocytes and certain astroglia of the central nervous system, in satellite cells of peripheral ganglia, and in non-myelinating Schwann cells of peripheral nerves. In addition, neural stem cells strongly express GFAP. Antibodies to GFAP are very useful as markers of astrocytic cells. In addition, many types of brain tumor, presumably derived from astrocytic cells, heavily express GFAP. GFAP is also found in the lens epithelium, Kupffer cells of the liver, in some cells in salivary tumors and has been reported in erythrocytes. GFAP is used as a marker to distinguish astrocytes from other glial cells during development. Mutations in this gene cause Alexander disease, a rare disorder of astrocytes in the central nervous system. Alternative splicing of the GFAP gene results in multiple transcript variants encoding distinct isoforms.

          For Research Use Only. Not for use in diagnostic procedures. Not for resale without express authorization.

          Bioinformatics

          Protein Aliases: Astrocyte or Intermediate Filament Protein; FLJ45472; GFAP; GFAP epsilon; Glial fibrillary acidic protein; Glial Fibrillary Acidic Protein (GFAP); glial fibrillary acidic protein alpha; intermediate filament; intermediate filament protein

          View more View less

          Gene Aliases: AI836096; ALXDRD; GFAP

          View more View less

          UniProt ID: (Bovine) Q28115, (Human) P14136, (Rat) P47819, (Mouse) P03995

          View more View less

          Entrez Gene ID: (Bovine) 281189, (Horse) 100033970, (Pig) 396562, (Human) 2670, (Rat) 24387, (Mouse) 14580

          View more View less

          Function(s)
          protein binding glycoprotein binding integrin binding structural constituent of cytoskeleton kinase binding structural molecule activity
          Process(es)
          intermediate filament organization response to wounding positive regulation of Schwann cell proliferation negative regulation of neuron projection development astrocyte development extracellular matrix organization neuron projection regeneration intermediate filament-based process regulation of neurotransmitter uptake Bergmann glial cell differentiation positive regulation of glial cell proliferation long-term synaptic potentiation regulation of protein complex assembly regulation of chaperone-mediated autophagy
          It has to be done as per old AB suggested Products section.
          guarantee_icon

          Performance Guarantee

          If an Invitrogen™ antibody doesn't perform as described on our website or datasheet,we'll replace the product at no cost to you, or provide you with a credit for a future purchase.*

          Learn more
          help_icon

          We're here to help

          Get expert recommendations for common problems or connect directly with an on staff expert for technical assistance related to applications, equipment and general product use.

          Contact tech support
          Ordering Plus Icon Minus Icon
          • Order Status
          • Order Help
          • Quick Order
          • Supply Center
          • eProcurement
          Support Plus Icon Minus Icon
          • Help and Support
          • Contact Us - 400 820 8982
          • Technical Support Centers
          • Documents and Certificates
          • Report a Site Issue
          Resources Plus Icon Minus Icon
          • Learning Centers
          • Promotions
          • Events and Webinars
          • Social Media
          About Thermo Fisher Plus Icon Minus Icon
          • About Us About Us
          • Careers Careers
          • Investors Investors
          • News News
          • Social Responsibility Social Responsibility
          • Trademarks
          • Policies and Notices
          Our Portfolio Plus Icon Minus Icon
          • Thermo Scientific
          • Applied Biosystems
          • Invitrogen
          • Gibco
          • Ion Torrent
          • Patheon
          • PPD
          • Terms & Conditions
          • Privacy Policy
          • Price & Freight Policy
          © 2006-2025 Thermo Fisher Scientific Inc. All rights reserved. All trademarks are the property of Thermo Fisher Scientific and its subsidiaries unless otherwise specified.
          China flag icon
          China
          本网站销售的所有产品均不得用于人类或动物之临床诊断或治疗,仅可用于工业或者科研等非医疗目的。
             电子营业执照 | 经营证照公示 | ICP备案号:沪ICP备11003924号 | 沪公网安备 31011502006935号

          Your items have has been added!


          Host server : magellan-search-blue-555ccb4fbd-4wx4v:80/100.66.79.196:80.
          git-commit: 75f0c7d4cb44686da2af39b21f2e6446a20282e2
          git-url: https://github.com/thermofisher/magellan-search
          git-branch: release/2.41.0-2025.12.99-1.0