Hamburger Menu Button
Thermo Fisher Scientific Logo
登录
没有账号?建立账号 注册
  • 产品
    • 抗体
    • 引物合成
    • GeneArt Gene Synthesis Instant Designer
    • TaqMan Assay and Array Search
    • PCR 设备和耗材
    • 色谱柱和纯化柱
    • 实验室离心机
    • 分子生物学试剂和试剂盒
    • 实验室塑料耗材及用品
    • 查看所有产品分类
  • 应用和技术
    • 色谱
    • 细胞转染和培养
    • 实时荧光定量PCR
    • 质谱
    • 实验室塑料耗材及用品
    • 电子显微镜
    • 蛋白质生物学
    • PCR
    • RNAi
    • 环境
    • 查看所有应用和技术
  • 服务
    • 定制服务
    • 企业级实验室信息化服务
    • 金融&租赁服务
    • 仪器服务
    • OEM和商业供应
    • 培训服务
    • 360° CDMO 和 CRO 服务
    • CDMO 服务
    • 临床试验 CRO 服务
    • Unity Lab Services
    • 查看所有帮助和支持
  • 帮助和支持
    • 学习中心
    • 联系我们
    • 更改国家或地区
    • 查看所有帮助和支持
  • 热门产品
    • TaqMan Real-Time PCR Assays
      TaqMan 实时荧光定量 PCR 试剂盒
    • Antibodies
      抗体
    • Oligos, Primers & Probes
      寡核苷酸、引物、探针
    • GeneArt Gene Synthesis
      GeneArt 基因合成
    • Cell Culture Plastics
      细胞培养耗材
  • Who We Serve
    • 抗体治疗解决方案
    • 细胞与基因治疗解决方案
    • 学术科研
    • 工业与应用
  • 联系我们
  • 货号直购
  • 订单查询
  • 查找文件&证书
Thermo Fisher Scientific Logo

Search

搜索全部或下列指定分类
Search button
          • 联系我们
          • 货号直购
          • 登录
            登录
            没有账号?建立账号 注册
            • 我的账号
            • 订单
            • 会员中心
            • 账单及发票查询
            • 定制产品及项目
          • Primary Antibodies ›
          • GFAP Antibodies

          Invitrogen

          GFAP Monoclonal Antibody (GA5), eBioscience™

          高级验证
          42个已发表图片
          57 篇参考文献
          查看其他138个GFAP抗体

          {{$productOrderCtrl.translations['antibody.pdp.commerceCard.promotion.promotions']}}

          {{$productOrderCtrl.translations['antibody.pdp.commerceCard.promotion.viewpromo']}}

          {{$productOrderCtrl.translations['antibody.pdp.commerceCard.promotion.promocode']}}: {{promo.promoCode}} {{promo.promoTitle}} {{promo.promoDescription}}. {{$productOrderCtrl.translations['antibody.pdp.commerceCard.promotion.learnmore']}}

          说明书
          证书
          实验方案
          问题与答案
          技术支持
          说明书
          证书
          实验方案
          问题与答案
          技术支持
          说明书
          证书
          实验方案
          问题与答案
          技术支持

          Cite GFAP Monoclonal Antibody (GA5), eBioscience™

          Additional Information:
          {{banner.description}}
          {{$ctrl.isSkuNotesCollapsed ? 'View more' : 'View less'}}
          • 抗体检测数据 (9)
          • 已发表图片 (42)
          • 高级验证 (4)
          GFAP Antibody in Immunocytochemistry (ICC/IF)
          Group 53 Created with Sketch.
          GFAP Antibody in Immunocytochemistry (ICC/IF)
          Group 53 Created with Sketch.

          图: 1 / 55

          {{ $ctrl.currentElement.advancedVerification.fullName }}
          {{ $ctrl.currentElement.advancedVerification.text }}

          GFAP Antibody (14-9892-82) in ICC/IF

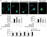
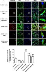
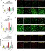
          Immunocytochemistry of fixed and permeabilized C6 cells using 1 µg/mL of Mouse IgG1 K Isotype Control Purified (Product # 14-4714-82) (left) or 1 µg/mL of Anti-GFAP Purified (right) followed by Anti-Mouse TRITC.Nuclei are counterstained with DAPI. {{ $ctrl.currentElement.advancedVerification.fullName }} 验证信息 View more
          已发表图片由___提供 benchsci-logo
          PMID: {{$ctrl.currentElement.benchSciPubmedId}}
          查看产品

          {{$ctrl.videoDesc}}

          {{$ctrl.videoLongDesc}}

          GFAP Antibody in Immunocytochemistry (ICC/IF)
          GFAP Antibody in Immunohistochemistry (Paraffin) (IHC (P))
          GFAP Antibody in Immunohistochemistry (Paraffin) (IHC (P))
          GFAP Antibody in Immunohistochemistry (Paraffin) (IHC (P))
          GFAP Antibody in Immunohistochemistry (Paraffin) (IHC (P))
          GFAP Antibody in Immunohistochemistry (Paraffin) (IHC (P))
          GFAP Antibody in Western Blot (WB)
          GFAP Antibody in Western Blot (WB)
          GFAP Antibody in Western Blot (WB)
          GFAP Antibody in Immunohistochemistry (IHC)
          GFAP Antibody in Immunohistochemistry (IHC)
          GFAP Antibody in Immunohistochemistry (IHC)
          GFAP Antibody in Immunohistochemistry (IHC)
          GFAP Antibody in Immunocytochemistry (ICC/IF)
          GFAP Antibody in Immunohistochemistry (Frozen), Immunocytochemistry (IHC (F), ICC/IF)
          GFAP Antibody in Immunohistochemistry, Immunocytochemistry (IHC, ICC/IF)
          GFAP Antibody in Immunocytochemistry (ICC/IF)
          GFAP Antibody in Immunocytochemistry (ICC/IF)
          GFAP Antibody in Immunocytochemistry (ICC/IF)
          GFAP Antibody in Immunocytochemistry (ICC/IF)
          GFAP Antibody in Immunohistochemistry (Paraffin) (IHC (P))
          GFAP Antibody in Immunohistochemistry (Frozen) (IHC (F))
          GFAP Antibody in Immunohistochemistry (Frozen) (IHC (F))
          GFAP Antibody in Immunohistochemistry (Frozen) (IHC (F))
          GFAP Antibody in Immunohistochemistry (IHC)
          GFAP Antibody in Immunohistochemistry (IHC)
          GFAP Antibody in Immunohistochemistry (IHC)
          GFAP Antibody in Immunohistochemistry (IHC)
          GFAP Antibody in Immunohistochemistry (IHC)
          GFAP Antibody in Immunohistochemistry (IHC)
          GFAP Antibody in Immunohistochemistry (IHC)
          GFAP Antibody in Immunohistochemistry (IHC)
          GFAP Antibody in Immunohistochemistry (IHC)
          GFAP Antibody in Immunohistochemistry (IHC)
          GFAP Antibody in Immunohistochemistry (IHC)
          GFAP Antibody in Immunohistochemistry (IHC)
          GFAP Antibody in Immunohistochemistry (IHC)
          GFAP Antibody in Immunohistochemistry (IHC)
          GFAP Antibody in Immunohistochemistry (IHC)
          GFAP Antibody in Immunohistochemistry (IHC)
          GFAP Antibody in Immunohistochemistry (IHC)
          GFAP Antibody in Western Blot (WB)
          GFAP Antibody in Western Blot (WB)
          GFAP Antibody in Western Blot (WB)
          GFAP Antibody in Western Blot (WB)
          GFAP Antibody in Western Blot (WB)
          GFAP Antibody in Western Blot (WB)
          GFAP Antibody in Flow Cytometry (Flow)
          GFAP Antibody in Flow Cytometry (Flow)
          GFAP Antibody in Flow Cytometry (Flow)
          GFAP Antibody in Flow Cytometry (Flow)
          GFAP Antibody
          GFAP Antibody
          GFAP Antibody
          GFAP Antibody

          产品信息

          14-9892-82

          应用
          建议稀释比
          已发表文章

          免疫印迹 (WB)

          0.5-5 µg/mL
          查看8篇已发表文章 8篇已发表文章

          免疫组化 (IHC)

          -
          查看27篇已发表文章 27篇已发表文章

          免疫组化(石蜡) (IHC (P))

          2-5 µg/mL
          查看3篇已发表文章 3篇已发表文章

          免疫组化(冰冻) (IHC (F))

          -
          查看5篇已发表文章 5篇已发表文章

          免疫细胞化学 (ICC/IF)

          5 µg/mL
          查看10篇已发表文章 10篇已发表文章

          流式细胞分析 (Flow)

          Assay-Dependent
          查看4篇已发表文章 4篇已发表文章
          产品规格

          种属反应

          Chicken, Human, Mouse, Pig, Rabbit, Rat

          已发表种属

          Human, Mouse, Rat

          宿主/亚型

          Mouse / IgG1

          分类

          Monoclonal

          类型

          Antibody

          克隆号

          GA5

          偶联物

          Unconjugated Unconjugated Unconjugated
          • Alexa Fluor 488 
          • eFluor 570
          • eFluor 615
          • eFluor 660
          • Request custom conjugation

          形式

          Liquid

          浓度

          0.5 mg/mL

          规格

          100 µg

          纯化类型

          Affinity chromatography

          保存液

          PBS, pH 7.2

          内含物

          0.09% sodium azide

          保存条件

          4°C

          运输条件

          Ambient (domestic); Wet ice (international)

          RRID

          AB_10598206

          产品详细信息

          Description: This GA5 monoclonal antibody reacts with human, mouse, rat, chicken, rabbit, and pig glial fibrillary acidic protein (GFAP). This 49-kDa type III intermediate filament protein is expressed in neural tissues and distinguishes astrocytes from other glial cells during central nervous system development. Three alternative splice variants of GFAP exist; however, alpha-GFAP is the predominant form expressed in astrocytes. GFAP can co-assemble with vimentin and nestin in astrocytes, but such associations are not required for assembly. Like other intermediate filaments, GFAP assembly is dependent on phosphorylation and dephosphorylation of the N-terminal domain. Studies have demonstrated that mutations in the GFAP gene lead to Alexander disease. Moreover, GFAP has also been shown to be overexpressed in certain glial-derived tumors.

          Applications Reported: This GA5 antibody has been reported for use in immunocytochemistry, western blotting, immunohistochemical staining of formalin-fixed paraffin embedded tissue sections, and flow cytometric analysis.

          Applications Tested: This GA5 antibody has been tested by immunoblotting of lysate prepared from mouse brain, immunocytochemistry of fixed and permeabilized C6 cells, and immunohistochemistry of FFPE human tissue using low pH antigen retrieval. This can be used at less than or equal to 5 µg/mL.

          Purity: Greater than 90%, as determined by SDS-PAGE.

          Aggregation: Less than 10%, as determined by HPLC.

          Filtration: 0.2 µm post-manufacturing filtered.

          靶标信息

          GFAP (Glial fibrillary acidic protein) is a member of the class III intermediate filament protein family. GFAP is heavily and specifically expressed in astrocytes and certain astroglia of the central nervous system, in satellite cells of peripheral ganglia, and in non-myelinating Schwann cells of peripheral nerves. In addition, neural stem cells strongly express GFAP. Antibodies to GFAP are very useful as markers of astrocytic cells. In addition, many types of brain tumor, presumably derived from astrocytic cells, heavily express GFAP. GFAP is also found in the lens epithelium, Kupffer cells of the liver, in some cells in salivary tumors and has been reported in erythrocytes. GFAP is used as a marker to distinguish astrocytes from other glial cells during development. Mutations in this gene cause Alexander disease, a rare disorder of astrocytes in the central nervous system. Alternative splicing of the GFAP gene results in multiple transcript variants encoding distinct isoforms.

          仅用于科研。不用于诊断过程。未经明确授权不得转售。

          生物信息学

          蛋白别名: Astrocyte or Intermediate Filament Protein; FLJ45472; GFAP; GFAP epsilon; Glial fibrillary acidic protein; Glial Fibrillary Acidic Protein (GFAP); glial fibrillary acidic protein alpha; intermediate filament; intermediate filament protein; unnamed protein product

          查看更多 收起

          基因别名: AI836096; ALXDRD; GFAP

          查看更多 收起

          UniProt ID: (Human) P14136, (Rat) P47819, (Mouse) P03995

          查看更多 收起

          Entrez Gene ID: (Human) 2670, (Rabbit) 100352532, (Pig) 396562, (Chicken) 419969, (Rat) 24387, (Mouse) 14580

          查看更多 收起

          功能
          integrin binding structural constituent of cytoskeleton protein binding kinase binding identical protein binding structural molecule activity
          参与通路
          response to wounding positive regulation of Schwann cell proliferation negative regulation of neuron projection development astrocyte development extracellular matrix organization neuron projection regeneration intermediate filament-based process intermediate filament organization regulation of neurotransmitter uptake Bergmann glial cell differentiation positive regulation of glial cell proliferation long-term synaptic potentiation intracellular protein transport gene expression Schwann cell proliferation neuron projection development regulation of protein complex assembly D-aspartate import regulation of chaperone-mediated autophagy
          It has to be done as per old AB suggested Products section.

          Disclaimer

          Close

          Clicking the images or links will redirect you to a website hosted by BenchSci that provides third-party scientific content. Neither the content nor the BenchSci technology and processes for selection have been evaluated by us; we are providing them as-is and without warranty of any kind, including for use or application of the Thermo Fisher Scientific products presented.

          guarantee_icon

          性能保障

          只要您发现Invitrogen抗体在实验中的表现与网站或说明书的所述内容不符,您即可享受免费退换货服务。*

          了解更多
          help_icon

          随时为您服务

          获取常见问题的专家解答,或者直接联系我们的技术专家,咨询应用、设备、常规产品使用问题。

          联系技术支持
          订购 Plus Icon Minus Icon
          • 订单状态查询
          • 订单支持
          • 货号直购
          • 现货供应中心
          • 电子采购
          支持 Plus Icon Minus Icon
          • 帮助&支持
          • 联系我们 - 400 820 8982
          • 技术支持中心
          • 查找文件&证书
          • 报告网站问题
          资源 Plus Icon Minus Icon
          • 学习中心
          • 促销
          • 活动&研讨会
          • 社交媒体
          关于赛默飞 Plus Icon Minus Icon
          • 关于我们
          • 招聘 招聘
          • 投资者关系 投资者关系
          • 新闻 新闻
          • 社会责任 社会责任
          • 商标
          • 政策和通知
          品牌 Plus Icon Minus Icon
          • Thermo Scientific
          • Applied Biosystems
          • Invitrogen
          • Gibco
          • Ion Torrent
          • Unity Lab Services
          • Patheon
          • PPD
          • 服务条款
          • 隐私政策
          • 定价和运输保险政策
          © 2006-2026 Thermo Fisher Scientific Inc. All rights reserved. All trademarks are the property of Thermo Fisher Scientific and its subsidiaries unless otherwise specified.
          China flag icon
          China
          本网站销售的所有产品均不得用于人类或动物之临床诊断或治疗,仅可用于工业或者科研等非医疗目的。
             电子营业执照 | 经营证照公示 | ICP备案号:沪ICP备11003924号 | 沪公网安备 31011502006935号

          Your items have has been added!


          Host server : magellan-search-green-6479c7f679-k9lz7:80/100.66.74.142:80.
          git-commit: b70c0dceb888abc3b0dcebb5bc3a5b8753e7e816
          git-url: https://github.com/thermofisher/magellan-search
          git-branch: release/2.50.0-Offline