Hamburger Menu Button
Thermo Fisher Scientific Logo
登录
没有账号?建立账号 注册
  • 产品
    • 抗体
    • 引物合成
    • GeneArt Gene Synthesis Instant Designer
    • TaqMan Assay and Array Search
    • PCR 设备和耗材
    • 色谱柱和纯化柱
    • 实验室离心机
    • 分子生物学试剂和试剂盒
    • 实验室塑料耗材及用品
    • 查看所有产品分类
  • 应用和技术
    • 色谱
    • 细胞转染和培养
    • 实时荧光定量PCR
    • 质谱
    • 实验室塑料耗材及用品
    • 电子显微镜
    • 蛋白质生物学
    • PCR
    • RNAi
    • 环境
    • 查看所有应用和技术
  • 服务
    • 定制服务
    • 企业级实验室信息化服务
    • 金融&租赁服务
    • 仪器服务
    • OEM和商业供应
    • 培训服务
    • 360° CDMO 和 CRO 服务
    • CDMO 服务
    • 临床试验 CRO 服务
    • Unity Lab Services
    • 查看所有帮助和支持
  • 帮助和支持
    • 学习中心
    • 联系我们
    • 更改国家或地区
    • 查看所有帮助和支持
  • 热门产品
    • TaqMan Real-Time PCR Assays
      TaqMan 实时荧光定量 PCR 试剂盒
    • Antibodies
      抗体
    • Oligos, Primers & Probes
      寡核苷酸、引物、探针
    • GeneArt Gene Synthesis
      GeneArt 基因合成
    • Cell Culture Plastics
      细胞培养耗材
  • Who We Serve
    • 抗体治疗解决方案
    • 细胞与基因治疗解决方案
    • 学术科研
    • 工业与应用
  • 联系我们
  • 货号直购
  • 订单查询
  • 查找文件&证书
Thermo Fisher Scientific Logo

Search

搜索全部或下列指定分类
Search button
          • 联系我们
          • 货号直购
          • 登录
            登录
            没有账号?建立账号 注册
            • 我的账号
            • 订单
            • 会员中心
            • 账单及发票查询
            • 定制产品及项目
          • Primary Antibodies ›
          • IL-22 Antibodies

          Invitrogen

          IL-22 Monoclonal Antibody (IL22JOP), APC, eBioscience™

          高级验证
          21个已发表图片
          51 篇参考文献
          查看其他49个IL-22抗体

          {{$productOrderCtrl.translations['antibody.pdp.commerceCard.promotion.promotions']}}

          {{$productOrderCtrl.translations['antibody.pdp.commerceCard.promotion.viewpromo']}}

          {{$productOrderCtrl.translations['antibody.pdp.commerceCard.promotion.promocode']}}: {{promo.promoCode}} {{promo.promoTitle}} {{promo.promoDescription}}. {{$productOrderCtrl.translations['antibody.pdp.commerceCard.promotion.learnmore']}}

          说明书
          证书
          实验方案
          问题与答案
          技术支持
          说明书
          证书
          实验方案
          问题与答案
          技术支持
          说明书
          证书
          实验方案
          问题与答案
          技术支持

          Cite IL-22 Monoclonal Antibody (IL22JOP), APC, eBioscience™

          Additional Information:
          {{banner.description}}
          {{$ctrl.isSkuNotesCollapsed ? 'View more' : 'View less'}}
          • 抗体检测数据 (1)
          • 已发表图片 (21)
          • 高级验证 (1)
          IL-22 Antibody in Flow Cytometry (Flow)
          Group 53 Created with Sketch.
          IL-22 Antibody in Flow Cytometry (Flow)
          Group 53 Created with Sketch.

          图: 1 / 23

          {{ $ctrl.currentElement.advancedVerification.fullName }}
          {{ $ctrl.currentElement.advancedVerification.text }}

          IL-22 Antibody (17-7222-82) in Flow

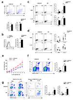
          Intracellular staining of 7-day Th17-polarized CD4+ normal human peripheral blood cells (using Human IL-23 Recombinant Protein (Product # 14-8239-63) (left) and 12-day Th17-polarized mouse splenocytes (using Mouse IL-23 Recombinant Protein (Product # 14-8231-63) (right) with 0.125 µg of Anti-Human/Mouse IL-22 APC. Both sets of polarized cells were incubated with PMA, Ionomycin, and Brefeldin A for 5 hours prior to treatment with the Intracellular Fixation & Permeabilization Buffer Set (Product # 88-8824-00). Human cells were then costained... View More {{ $ctrl.currentElement.advancedVerification.fullName }} 验证信息 View more
          已发表图片由___提供 benchsci-logo
          PMID: {{$ctrl.currentElement.benchSciPubmedId}}
          查看产品

          {{$ctrl.videoDesc}}

          {{$ctrl.videoLongDesc}}

          IL-22 Antibody in Flow Cytometry (Flow)
          IL-22 Antibody in Flow Cytometry (Flow)
          IL-22 Antibody in Flow Cytometry (Flow)
          IL-22 Antibody in Flow Cytometry (Flow)
          IL-22 Antibody in Flow Cytometry (Flow)
          IL-22 Antibody in Flow Cytometry (Flow)
          IL-22 Antibody in Flow Cytometry (Flow)
          IL-22 Antibody in Flow Cytometry (Flow)
          IL-22 Antibody in Flow Cytometry (Flow)
          IL-22 Antibody in Flow Cytometry (Flow)
          IL-22 Antibody in Flow Cytometry (Flow)
          IL-22 Antibody in Flow Cytometry (Flow)
          IL-22 Antibody in Flow Cytometry (Flow)
          IL-22 Antibody in Flow Cytometry (Flow)
          IL-22 Antibody in Flow Cytometry (Flow)
          IL-22 Antibody in Flow Cytometry (Flow)
          IL-22 Antibody in Flow Cytometry (Flow)
          IL-22 Antibody in Flow Cytometry (Flow)
          IL-22 Antibody in Flow Cytometry (Flow)
          IL-22 Antibody in Flow Cytometry (Flow)
          IL-22 Antibody in Flow Cytometry (Flow)
          IL-22 Antibody in Flow Cytometry (Flow)
          IL-22 Antibody

          产品信息

          17-7222-82

          应用
          建议稀释比
          已发表文章

          流式细胞分析 (Flow)

          0.25 µg/test
          查看50篇已发表文章 50篇已发表文章

          其他PubMed (Misc)

          -
          查看1篇已发表文章 1篇已发表文章
          产品规格

          种属反应

          Human, Mouse, Rhesus monkey

          已发表种属

          Human, Mouse, Non-human primate, Rhesus monkey

          宿主/亚型

          Rat / IgG2a, kappa

          推荐的同型对照

          Rat IgG2a kappa Isotype Control (eBR2a), APC, eBioscience™

          分类

          Monoclonal

          类型

          Antibody

          克隆号

          IL22JOP

          偶联物

          APC APC APC
          • Functional Grade
          • PerCP-eFluor 710
          • Request custom conjugation

          激发/发射光谱

          651/660 nm 查看光谱 spectra

          形式

          Liquid

          浓度

          0.2 mg/mL

          规格

          100 µg

          纯化类型

          Affinity chromatography

          保存液

          PBS, pH 7.2

          内含物

          0.09% sodium azide

          保存条件

          4°C, store in dark, DO NOT FREEZE!

          运输条件

          Ambient (domestic); Wet ice (international)

          RRID

          AB_10597583

          产品详细信息

          Description: The monoclonal antibody IL22JOP reacts with and inhibits the bioactivity of human and mouse IL-22. IL-22 is a 20 kDa member of the IL-10 cytokine family that is secreted primarily by Th17 cells, NK cells, and other T cells. Compared to IL-6 or TGF beta, IL-23 can induce greater levels of IL-22 in in vitro-differentiated Th17 cells. This observation suggests that IL-22 may be secreted by more fully differentiated Th17 cells in vivo. Recently, it was demonstrated that IL-22 could protect hosts from bacterial infection of the lungs and gut. Moreover, it has been reported that anti-CD3/CD28-induced production of IL-22 by PBMCs was elevated significantly in asthma patients compared to control patients. Flow cytometric analysis also showed that the frequencies of IL-17+IL-22+ CD4 T cells were increased in PBMCs from patients with ankylosing spondylitis and rheumatoid arthritis.

          IL22JOP is published to recognize rhesus IL-22.

          Applications Reported: This IL22JOP antibody has been reported for use in intracellular staining followed by flow cytometric analysis.

          Applications Tested: This IL22JOP antibody has been tested on Th17-polarized CD4+ normal human peripheral blood cells. This can be used at less than or equal to 0.25 µg per test. A test is defined as the amount (µg) of antibody that will stain a cell sample in a final volume of 100 µL. Cell number should be determined empirically but can range from 10^5 to 10^8 cells/test. It is recommended that the antibody be carefully titrated for optimal performance in the assay of interest.

          Excitation: 633-647 nm; Emission: 660 nm; Laser: Red Laser.

          Filtration: 0.2 µm post-manufacturing filtered.

          靶标信息

          IL-22 also known as IL-10-related T-cell derived inducible factor, is an alpha helical cytokine and is considered a member of the IFN-IL-10 family, which includes IL-19, IL-20, IL-24, IL-26, IL-28, IL-29, and the type I and II interferons. IL-22 is produced mainly by activated T cells and NK cells. In humans, the IL-22 gene is located on the q arm of chromosome 12, and is structurally related to IL10. IL-22 acts by engaging the heterodimeric receptor complex consisting of primary receptor IL-22R1 and accessory receptor IL-10R2. IL-22R1 also binds IL-20 and IL-24; IL-10R2 also binds IL-10, IL-27, IL-28, and IL-29. Binding of IL-22 to its receptor complex induces signal transduction, particularly via the JAK-STAT pathway. In addition to the membrane-bound IL-22R1/IL-10R2 complex, a soluble single-chain IL-22 receptor termed IL-22BP has been found to antagonize IL-22 binding and signaling. IL-22 appears not to directly influence immune cells, and major targets of the cytokine appear to be nonimmune cells, such as cells of the skin, digestive and respiratory system, as well as hepatocytes, and keratinocytes. IL-22 has been described as an effector cytokine of the Th17 lineage. Along with IL-17A and IL-17F, IL-22 regulates genes associated with innate immunity of the skin. IL-17A, IL-17F and IL-22 are all co-expressed by Th17 cells, however, they are differentially regulated. The effects of IL-22 include induction of acute phase reactants and antimicrobial proteins, as well as increasing the mobility of keratinocytes. IL-22 is highly expressed during chronic inflammation, and found to activate intracellular kinases and transcription factors. IL-22 is critical for host defense against infections of extracellular pathogens, and promotes wound-healing responses. IL-22 is upregulated in activated T cells. IL-22 has been reported to mediate IL-23-induced acanthosis and dermal inflammation through activation of STAT3.

          仅用于科研。不用于诊断过程。未经明确授权不得转售。

          How to use the Panel Builder

          Watch the video to learn how to use the Invitrogen Flow Cytometry Panel Builder to build your next flow cytometry panel in 5 easy steps.

          生物信息学

          蛋白别名: cytokine; Cytokine Zcyto18; il 22; IL-10-related T-cell-derived inducible factor; IL-10-related T-cell-derived-inducible factor; IL-22; IL-22a; IL-TIF; IL-TIF alpha; ILN; ILTIF alpha; Interleukin; interleukin 10-related T cell-derived inducible factor; Interleukin-22; Interleukin-22a; Interleukin22

          查看更多 收起

          基因别名: EGK_03903; IL-21; IL-22; IL-22a; IL-D110; IL-TIF; IL22; Il22a; ILTIF; ILTIFa; TIFa; TIFIL-23; UNQ3099/PRO10096; ZCYTO18

          查看更多 收起

          UniProt ID: (Human) Q9GZX6, (Mouse) Q9JJY9

          查看更多 收起

          Entrez Gene ID: (Human) 50616, (Rhesus monkey) 718047, (Mouse) 50929

          查看更多 收起

          功能
          cytokine activity protein binding interleukin-22 receptor binding
          参与通路
          acute-phase response inflammatory response signal transduction negative regulation of inflammatory response response to glucocorticoid regulation of tyrosine phosphorylation of Stat3 protein positive regulation of transcription from RNA polymerase II promoter reactive oxygen species metabolic process
          It has to be done as per old AB suggested Products section.

          Disclaimer

          Close

          Clicking the images or links will redirect you to a website hosted by BenchSci that provides third-party scientific content. Neither the content nor the BenchSci technology and processes for selection have been evaluated by us; we are providing them as-is and without warranty of any kind, including for use or application of the Thermo Fisher Scientific products presented.

          guarantee_icon

          性能保障

          只要您发现Invitrogen抗体在实验中的表现与网站或说明书的所述内容不符,您即可享受免费退换货服务。*

          了解更多
          help_icon

          随时为您服务

          获取常见问题的专家解答,或者直接联系我们的技术专家,咨询应用、设备、常规产品使用问题。

          联系技术支持
          订购 Plus Icon Minus Icon
          • 订单状态查询
          • 订单支持
          • 货号直购
          • 现货供应中心
          • 电子采购
          支持 Plus Icon Minus Icon
          • 帮助&支持
          • 联系我们 - 400 820 8982
          • 技术支持中心
          • 查找文件&证书
          • 报告网站问题
          资源 Plus Icon Minus Icon
          • 学习中心
          • 促销
          • 活动&研讨会
          • 社交媒体
          关于赛默飞 Plus Icon Minus Icon
          • 关于我们
          • 招聘 招聘
          • 投资者关系 投资者关系
          • 新闻 新闻
          • 社会责任 社会责任
          • 商标
          • 政策和通知
          品牌 Plus Icon Minus Icon
          • Thermo Scientific
          • Applied Biosystems
          • Invitrogen
          • Gibco
          • Ion Torrent
          • Unity Lab Services
          • Patheon
          • PPD
          • 服务条款
          • 隐私政策
          • 定价和运输保险政策
          © 2006-2026 Thermo Fisher Scientific Inc. All rights reserved. All trademarks are the property of Thermo Fisher Scientific and its subsidiaries unless otherwise specified.
          China flag icon
          China
          本网站销售的所有产品均不得用于人类或动物之临床诊断或治疗,仅可用于工业或者科研等非医疗目的。
             电子营业执照 | 经营证照公示 | ICP备案号:沪ICP备11003924号 | 沪公网安备 31011502006935号

          Your items have has been added!


          Host server : magellan-search-green-6479c7f679-v472f:80/100.66.78.195:80.
          git-commit: b70c0dceb888abc3b0dcebb5bc3a5b8753e7e816
          git-url: https://github.com/thermofisher/magellan-search
          git-branch: release/2.50.0-Offline