Hamburger Menu Button
Thermo Fisher Scientific Logo
登录
没有账号?建立账号 注册
  • 产品
    • 抗体
    • 引物合成
    • GeneArt Gene Synthesis Instant Designer
    • TaqMan Assay and Array Search
    • PCR 设备和耗材
    • 色谱柱和纯化柱
    • 实验室离心机
    • 分子生物学试剂和试剂盒
    • 实验室塑料耗材及用品
    • 查看所有产品分类
  • 应用和技术
    • 色谱
    • 细胞转染和培养
    • 实时荧光定量PCR
    • 质谱
    • 实验室塑料耗材及用品
    • 电子显微镜
    • 蛋白质生物学
    • PCR
    • RNAi
    • 环境
    • 查看所有应用和技术
  • 服务
    • 定制服务
    • 企业级实验室信息化服务
    • 金融&租赁服务
    • 仪器服务
    • OEM和商业供应
    • 培训服务
    • 360° CDMO 和 CRO 服务
    • CDMO 服务
    • 临床试验 CRO 服务
    • Unity Lab Services
    • 查看所有帮助和支持
  • 帮助和支持
    • 学习中心
    • 联系我们
    • 更改国家或地区
    • 查看所有帮助和支持
  • 热门产品
    • TaqMan Real-Time PCR Assays
      TaqMan 实时荧光定量 PCR 试剂盒
    • Antibodies
      抗体
    • Oligos, Primers & Probes
      寡核苷酸、引物、探针
    • GeneArt Gene Synthesis
      GeneArt 基因合成
    • Cell Culture Plastics
      细胞培养耗材
  • Who We Serve
    • 抗体治疗解决方案
    • 细胞与基因治疗解决方案
    • 学术科研
    • 工业与应用
  • 联系我们
  • 货号直购
  • 订单查询
  • 查找文件&证书
Thermo Fisher Scientific Logo

Search

搜索全部或下列指定分类
Search button
          • 联系我们
          • 货号直购
          • 登录
            登录
            没有账号?建立账号 注册
            • 我的账号
            • 订单
            • 会员中心
            • 账单及发票查询
            • 定制产品及项目
          • Primary Antibodies ›
          • MST1 (STK4) Antibodies

          Invitrogen

          MST1 (STK4) Polyclonal Antibody

          高级验证
          2个已发表图片
          2 篇参考文献
          查看其他25个MST1 (STK4)抗体

          {{$productOrderCtrl.translations['antibody.pdp.commerceCard.promotion.promotions']}}

          {{$productOrderCtrl.translations['antibody.pdp.commerceCard.promotion.viewpromo']}}

          {{$productOrderCtrl.translations['antibody.pdp.commerceCard.promotion.promocode']}}: {{promo.promoCode}} {{promo.promoTitle}} {{promo.promoDescription}}. {{$productOrderCtrl.translations['antibody.pdp.commerceCard.promotion.learnmore']}}

          说明书
          证书
          实验方案
          问题与答案
          技术支持
          说明书
          证书
          实验方案
          问题与答案
          技术支持
          说明书
          证书
          实验方案
          问题与答案
          技术支持

          Cite MST1 (STK4) Polyclonal Antibody

          Additional Information:
          {{banner.description}}
          {{$ctrl.isSkuNotesCollapsed ? 'View more' : 'View less'}}
          • 抗体检测数据 (8)
          • 已发表图片 (2)
          • 高级验证 (2)
          MST1 (STK4) Antibody in Immunocytochemistry (ICC/IF)
          Group 53 Created with Sketch.
          MST1 (STK4) Antibody in Immunocytochemistry (ICC/IF)
          Group 53 Created with Sketch.

          图: 1 / 12

          {{ $ctrl.currentElement.advancedVerification.fullName }}
          {{ $ctrl.currentElement.advancedVerification.text }}

          MST1 (STK4) Antibody (PA5-22015) in ICC/IF

          Immunofluorescence analysis of MST1 was performed using 70% confluent log phase Hep G2 cells. The cells were fixed with 4% paraformaldehyde for 10 minutes, permeabilized with 0.1% Triton™ X-100 for 15 minutes, and blocked with 1% BSA for 1 hour at room temperature. The cells were labeled with MST1 Polyclonal Antibody (Product # PA5-22015) at 1:100 dilution in 0.1% BSA, incubated at 4 degree Celsius overnigh... View More {{ $ctrl.currentElement.advancedVerification.fullName }} 验证信息 View more
          已发表图片由___提供 benchsci-logo
          PMID: {{$ctrl.currentElement.benchSciPubmedId}}
          查看产品

          {{$ctrl.videoDesc}}

          {{$ctrl.videoLongDesc}}

          MST1 (STK4) Antibody in Immunocytochemistry (ICC/IF)
          MST1 (STK4) Antibody in Immunocytochemistry (ICC/IF)
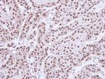
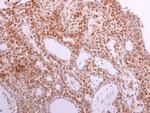
          MST1 (STK4) Antibody in Immunohistochemistry (Paraffin) (IHC (P))
          MST1 (STK4) Antibody in Immunohistochemistry (Paraffin) (IHC (P))
          MST1 (STK4) Antibody in Western Blot (WB)
          MST1 (STK4) Antibody in Western Blot (WB)
          MST1 (STK4) Antibody in Western Blot (WB)
          MST1 (STK4) Antibody in Immunoprecipitation (IP)
          MST1 (STK4) Antibody in Western Blot (WB)
          MST1 (STK4) Antibody in Western Blot (WB)
          MST1 (STK4) Antibody
          MST1 (STK4) Antibody
          MST1 (STK4) Polyclonal Antibody

          产品信息

          PA5-22015

          应用
          建议稀释比
          已发表文章

          免疫印迹 (WB)

          1:500-1:3,000
          查看2篇已发表文章 2篇已发表文章

          免疫组化(石蜡) (IHC (P))

          1:100-1:1,000
          -

          免疫细胞化学 (ICC/IF)

          1:100-1:1,000
          -

          免疫沉淀 (IP)

          1:100-1:500
          -
          产品规格

          种属反应

          Human

          已发表种属

          Mouse

          宿主/亚型

          Rabbit / IgG

          分类

          Polyclonal

          类型

          Antibody

          抗原

          Carrier-protein conjugated synthetic peptide encompassing a sequence within the C-terminus region of human MST1. The exact sequence is proprietary.
          3D表位/免疫原

          偶联物

          Unconjugated Unconjugated Unconjugated

          形式

          Liquid

          浓度

          1 mg/mL

          规格

          100 µg

          纯化类型

          Antigen affinity chromatography

          保存液

          0.1M tris glycine, pH 7, with 10% glycerol

          内含物

          0.01% thimerosal

          保存条件

          Store at 4°C short term. For long term storage, store at -20°C, avoiding freeze/thaw cycles.

          运输条件

          Ambient (domestic); Wet ice (international)

          RRID

          AB_11157025

          产品详细信息

          Recommended positive controls: HepG2, mouse brain.

          Predicted reactivity: Mouse (100%), Rat (100%), Chicken (100%), Rhesus Monkey (100%), Chimpanzee (100%), Bovine (100%).

          Store product as a concentrated solution. Centrifuge briefly prior to opening the vial.

          靶标信息

          STK4 (MST1) is a serine/threonine kinase which may be involved in apoptosis. It is possible that this protein induces the chromatin condensation observed in this process. STK4 is a stress-activated, pro-apoptotic kinase which, following caspase-cleavage, enters the nucleus and induces chromatin condensation followed by internucleosomal DNA fragmentation. It is a key component of the Hippo signaling pathway which plays a pivotal role in organ size control and tumor suppression by restricting proliferation and promoting apoptosis. The core of this pathway is composed of a kinase cascade wherein STK3/MST2 and STK4/MST1, in complex with its regulatory protein SAV1, phosphorylates and activates LATS1/2 in complex with its regulatory protein MOB1, which in turn phosphorylates and inactivates YAP1 oncoprotein and WWTR1/TAZ. Phosphorylation of YAP1 by LATS2 inhibits its translocation into the nucleus to regulate cellular genes important for cell proliferation, cell death, and cell migration. STK3/MST2 and STK4/MST1 are required to repress proliferation of mature hepatocytes, to prevent activation of facultative adult liver stem cells (oval cells), and to inhibit tumor formation.

          ⚠WARNING: This product can expose you to chemicals including mercury, which is known to the State of California to cause birth defects or other reproductive harm. For more information go to www.P65Warnings.ca.gov.

          仅用于科研。不用于诊断过程。未经明确授权不得转售。

          生物信息学

          蛋白别名: EC 2.7.11.1; hippo homolog; kinase MST1; kinase responsive to stress 2; Mammalian STE20-like protein kinase 1; mammalian sterile 20-like 1; MST-1; Serine/threonine-protein kinase 4; Serine/threonine-protein kinase Krs-2; STE20-like kinase MST1; TIIAC; unnamed protein product

          查看更多 收起

          基因别名: KRS2; MST1; STK4; YSK3

          查看更多 收起

          UniProt ID: (Human) Q13043

          查看更多 收起

          Entrez Gene ID: (Human) 6789

          查看更多 收起

          功能
          nucleotide binding magnesium ion binding protein kinase activity protein serine/threonine kinase activity protein binding ATP binding kinase activity transferase activity identical protein binding protein homodimerization activity protein serine/threonine kinase activator activity metal ion binding RNA polymerase II sequence-specific DNA binding transcription factor binding protein serine kinase activity
          参与通路
          cell morphogenesis patterning of blood vessels neural tube formation positive regulation of protein phosphorylation endocardium development protein phosphorylation protein import into nucleus apoptotic process signal transduction central nervous system development cell proliferation negative regulation of cell proliferation extrinsic apoptotic signaling pathway via death domain receptors anatomical structure morphogenesis peptidyl-serine phosphorylation keratinocyte differentiation positive regulation of peptidyl-serine phosphorylation organ growth hippo signaling positive regulation of hippo signaling intracellular signal transduction positive regulation of apoptotic process regulation of MAPK cascade positive regulation of fat cell differentiation negative regulation of organ growth protein autophosphorylation epithelial cell proliferation negative regulation of epithelial cell proliferation protein stabilization protein tetramerization canonical Wnt signaling pathway primitive hemopoiesis cell differentiation involved in embryonic placenta development regulation of cell differentiation involved in embryonic placenta development negative regulation of canonical Wnt signaling pathway hepatocyte apoptotic process positive regulation of extrinsic apoptotic signaling pathway via death domain receptors positive regulation of hepatocyte apoptotic process positive regulation of substrate-dependent cell migration, cell attachment to substrate
          It has to be done as per old AB suggested Products section.

          Disclaimer

          Close

          Clicking the images or links will redirect you to a website hosted by BenchSci that provides third-party scientific content. Neither the content nor the BenchSci technology and processes for selection have been evaluated by us; we are providing them as-is and without warranty of any kind, including for use or application of the Thermo Fisher Scientific products presented.

          guarantee_icon

          性能保障

          只要您发现Invitrogen抗体在实验中的表现与网站或说明书的所述内容不符,您即可享受免费退换货服务。*

          了解更多
          help_icon

          随时为您服务

          获取常见问题的专家解答,或者直接联系我们的技术专家,咨询应用、设备、常规产品使用问题。

          联系技术支持
          订购 Plus Icon Minus Icon
          • 订单状态查询
          • 订单支持
          • 货号直购
          • 现货供应中心
          • 电子采购
          支持 Plus Icon Minus Icon
          • 帮助&支持
          • 联系我们 - 400 820 8982
          • 技术支持中心
          • 查找文件&证书
          • 报告网站问题
          资源 Plus Icon Minus Icon
          • 学习中心
          • 促销
          • 活动&研讨会
          • 社交媒体
          关于赛默飞 Plus Icon Minus Icon
          • 关于我们
          • 招聘 招聘
          • 投资者关系 投资者关系
          • 新闻 新闻
          • 社会责任 社会责任
          • 商标
          • 政策和通知
          品牌 Plus Icon Minus Icon
          • Thermo Scientific
          • Applied Biosystems
          • Invitrogen
          • Gibco
          • Ion Torrent
          • Unity Lab Services
          • Patheon
          • PPD
          • 服务条款
          • 隐私政策
          • 定价和运输保险政策
          © 2006-2026 Thermo Fisher Scientific Inc. All rights reserved. All trademarks are the property of Thermo Fisher Scientific and its subsidiaries unless otherwise specified.
          China flag icon
          China
          本网站销售的所有产品均不得用于人类或动物之临床诊断或治疗,仅可用于工业或者科研等非医疗目的。
             电子营业执照 | 经营证照公示 | ICP备案号:沪ICP备11003924号 | 沪公网安备 31011502006935号

          Your items have has been added!


          Host server : magellan-search-blue-7c59b9b899-7wltc:80/100.66.72.81:80.
          git-commit: 8ef7cf686e3c81d28b13492708ce56d167b2f995
          git-url: https://github.com/thermofisher/magellan-search
          git-branch: release/2.49.0-Offline