Hamburger Menu Button
Thermo Fisher Scientific Logo
登录
没有账号?建立账号 注册
  • 产品
    • 抗体
    • 引物合成
    • GeneArt Gene Synthesis Instant Designer
    • TaqMan Assay and Array Search
    • PCR 设备和耗材
    • 色谱柱和纯化柱
    • 实验室离心机
    • 分子生物学试剂和试剂盒
    • 实验室塑料耗材及用品
    • 查看所有产品分类
  • 应用和技术
    • 色谱
    • 细胞转染和培养
    • 实时荧光定量PCR
    • 质谱
    • 实验室塑料耗材及用品
    • 电子显微镜
    • 蛋白质生物学
    • PCR
    • RNAi
    • 环境
    • 查看所有应用和技术
  • 服务
    • 定制服务
    • 企业级实验室信息化服务
    • 金融&租赁服务
    • 仪器服务
    • OEM和商业供应
    • 培训服务
    • 360° CDMO 和 CRO 服务
    • CDMO 服务
    • 临床试验 CRO 服务
    • Unity Lab Services
    • 查看所有帮助和支持
  • 帮助和支持
    • 学习中心
    • 联系我们
    • 更改国家或地区
    • 查看所有帮助和支持
  • 热门产品
    • TaqMan Real-Time PCR Assays
      TaqMan 实时荧光定量 PCR 试剂盒
    • Antibodies
      抗体
    • Oligos, Primers & Probes
      寡核苷酸、引物、探针
    • GeneArt Gene Synthesis
      GeneArt 基因合成
    • Cell Culture Plastics
      细胞培养耗材
  • Who We Serve
    • 抗体治疗解决方案
    • 细胞与基因治疗解决方案
    • 学术科研
    • 工业与应用
  • 联系我们
  • 货号直购
  • 订单查询
  • 查找文件&证书
Thermo Fisher Scientific Logo

Search

搜索全部或下列指定分类
Search button
          • 联系我们
          • 货号直购
          • 登录
            登录
            没有账号?建立账号 注册
            • 我的账号
            • 订单
            • 会员中心
            • 账单及发票查询
            • 定制产品及项目
          • Primary Antibodies ›
          • MSI1 Antibodies

          Invitrogen

          Musashi-1 Monoclonal Antibody (14H1), eBioscience™

          高级验证
          21个已发表图片
          15 篇参考文献
          查看其他25个MSI1抗体

          {{$productOrderCtrl.translations['antibody.pdp.commerceCard.promotion.promotions']}}

          {{$productOrderCtrl.translations['antibody.pdp.commerceCard.promotion.viewpromo']}}

          {{$productOrderCtrl.translations['antibody.pdp.commerceCard.promotion.promocode']}}: {{promo.promoCode}} {{promo.promoTitle}} {{promo.promoDescription}}. {{$productOrderCtrl.translations['antibody.pdp.commerceCard.promotion.learnmore']}}

          说明书
          证书
          实验方案
          问题与答案
          技术支持
          说明书
          证书
          实验方案
          问题与答案
          技术支持
          说明书
          证书
          实验方案
          问题与答案
          技术支持

          Cite Musashi-1 Monoclonal Antibody (14H1), eBioscience™

          Additional Information:
          {{banner.description}}
          {{$ctrl.isSkuNotesCollapsed ? 'View more' : 'View less'}}
          • 抗体检测数据 (3)
          • 已发表图片 (21)
          • 高级验证 (6)
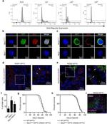
          Musashi-1 Antibody in Immunocytochemistry (ICC/IF)
          Group 53 Created with Sketch.
          Musashi-1 Antibody in Immunocytochemistry (ICC/IF)
          Group 53 Created with Sketch.

          图: 1 / 30

          {{ $ctrl.currentElement.advancedVerification.fullName }}
          {{ $ctrl.currentElement.advancedVerification.text }}

          Musashi-1 Antibody (14-9896-82) in ICC/IF

          Immunofluorescence analysis of Musashi-1 was performed using 70% confluent log phase Neural Stem cells. The cells were fixed with 4% Paraformaldehyde for 10 minutes, permeabilized with 0.1% Triton™ X-100 for 10 minutes, and blocked with 2% BSA for 10 minutes at room temperature. The cells were labeled with Musashi-1 Monoclonal Antibody (14H1), eBioscience™ (Product # 14-9896-82) at 1 µg/mL in 0.1% BSA, incu... View More {{ $ctrl.currentElement.advancedVerification.fullName }} 验证信息 View more
          已发表图片由___提供 benchsci-logo
          PMID: {{$ctrl.currentElement.benchSciPubmedId}}
          查看产品

          {{$ctrl.videoDesc}}

          {{$ctrl.videoLongDesc}}

          Musashi-1 Antibody in Immunocytochemistry (ICC/IF)
          Musashi-1 Antibody in Immunocytochemistry (ICC/IF)
          Musashi-1 Antibody in Western Blot (WB)
          Musashi-1 Antibody in Immunocytochemistry (ICC/IF)
          Musashi-1 Antibody in Immunocytochemistry (ICC/IF)
          Musashi-1 Antibody in Immunohistochemistry (Paraffin) (IHC (P))
          Musashi-1 Antibody in Immunohistochemistry (Paraffin) (IHC (P))
          Musashi-1 Antibody in Immunohistochemistry (Paraffin) (IHC (P))
          Musashi-1 Antibody in Immunohistochemistry (Paraffin) (IHC (P))
          Musashi-1 Antibody in Immunohistochemistry, Immunohistochemistry (Paraffin) (IHC, IHC (P))
          Musashi-1 Antibody in Immunohistochemistry (IHC)
          Musashi-1 Antibody in Immunohistochemistry (IHC)
          Musashi-1 Antibody in Immunohistochemistry (IHC)
          Musashi-1 Antibody in Immunohistochemistry (IHC)
          Musashi-1 Antibody in Western Blot (WB)
          Musashi-1 Antibody in Western Blot (WB)
          Musashi-1 Antibody in Western Blot (WB)
          Musashi-1 Antibody in Western Blot (WB)
          Musashi-1 Antibody in Western Blot (WB)
          Musashi-1 Antibody in Western Blot (WB)
          Musashi-1 Antibody in Western Blot (WB)
          Musashi-1 Antibody in Western Blot (WB)
          Musashi-1 Antibody in Western Blot (WB)
          Musashi-1 Antibody in Western Blot (WB)
          Musashi-1 Antibody
          Musashi-1 Antibody
          Musashi-1 Antibody
          Musashi-1 Antibody
          Musashi-1 Antibody
          Musashi-1 Antibody

          产品信息

          14-9896-82

          应用
          建议稀释比
          已发表文章

          免疫印迹 (WB)

          5 µg/mL
          查看4篇已发表文章 4篇已发表文章

          免疫组化 (IHC)

          -
          查看5篇已发表文章 5篇已发表文章

          免疫组化(石蜡) (IHC (P))

          Assay-Dependent
          查看2篇已发表文章 2篇已发表文章

          免疫细胞化学 (ICC/IF)

          1 µg/mL
          查看4篇已发表文章 4篇已发表文章
          产品规格

          种属反应

          Human, Mouse, Rat

          已发表种属

          Amphibian, Human, Mouse

          宿主/亚型

          Rat / IgG2a

          分类

          Monoclonal

          类型

          Antibody

          克隆号

          14H1

          偶联物

          Unconjugated Unconjugated Unconjugated

          形式

          Liquid

          浓度

          0.5 mg/mL

          规格

          100 µg

          纯化类型

          Affinity chromatography

          保存液

          PBS, pH 7.2

          内含物

          0.09% sodium azide

          保存条件

          4°C

          运输条件

          Ambient (domestic); Wet ice (international)

          RRID

          AB_10598804

          产品详细信息

          Description: This 14H1 monoclonal antibody recognizes human Musashi-1 (MSI-1), a 39 kDa RNA binding protein. Musashi-1 is expressed in CNS stem and progenitor cells with decreased expression in differentiating cells. Musashi-1 functions as a translational repressor, directly regulating its target proteins, Numb and p21 (CIP1). Musashi-1 has been shown to be expressed in stem cells in a variety of other tissues such as the gut, stomach, mammary gland, and hair follicles. In addition to normal tissue expression, Musashi-1 expression has been identified in cells from several tumor types, mainly pulmonary and adenocarcinoma, as well as large and small cell carcinomas. Recently, expression of Musashi-1 in ischemic lesions following stroke provides evidence for neurogenesis as well as the role of Musashi-1 in regulating apoptosis.

          Musashi-1 is highly conserved and the 14H1 antibody also recognizes mouse and rat Musashi-1.

          Applications Reported: This 14H1 antibody has been reported for use in immunoblotting (WB), immunohistology staining of paraffin embedded tissue sections, and immunocytochemistry.

          Applications Tested: This 14H1 antibody has been tested by immunofluorescent staining of paraformaldehyde fixed and permeabilized cells. This can be used at less than or equal to 10 µg/mL. It is recommended that the antibody be titrated for optimal performance in the assay of interest.

          Purity: Greater than 90%, as determined by SDS-PAGE.

          Aggregation: Less than 10%, as determined by HPLC.

          Filtration: 0.2 µm post-manufacturing filtered.

          靶标信息

          Musashi-1 belongs to the Musashi family of RNA-binding proteins which play a role in cell fate determination, and maintenance of stem-cell state. Musashi family proteins are also involved in post transcriptional gene regulation. The gene encodes a protein with two conserved tandem RNA recognition motifs with highly conserved RNP (ribonucleoprotein) motifs. In mammals, Musashi-1 is expressed in fetal kidney, brain, liver and lung, and in adult brain and pancreas. In humans, the gene is located on chromosome 12.

          仅用于科研。不用于诊断过程。未经明确授权不得转售。

          生物信息学

          蛋白别名: Musashi homolog 1(Drosophila); Musashi-1; musashi1; RNA-binding protein Musashi homolog 1; unnamed protein product

          查看更多 收起

          基因别名: m-Msi-1; MSI1; Msi1h; Musahi1

          查看更多 收起

          UniProt ID: (Human) O43347, (Mouse) Q61474, (Rat) Q8K3P4

          查看更多 收起

          Entrez Gene ID: (Human) 4440, (Mouse) 17690, (Rat) 259272

          查看更多 收起

          功能
          nucleic acid binding RNA binding single-stranded RNA binding mRNA binding protein binding poly(U) RNA binding identical protein binding protein homodimerization activity molecular condensate scaffold activity nucleotide binding poly(A) RNA binding RNA splicing factor
          参与通路
          regulation of translation nervous system development central nervous system development response to hormone epithelial cell differentiation
          It has to be done as per old AB suggested Products section.

          Disclaimer

          Close

          Clicking the images or links will redirect you to a website hosted by BenchSci that provides third-party scientific content. Neither the content nor the BenchSci technology and processes for selection have been evaluated by us; we are providing them as-is and without warranty of any kind, including for use or application of the Thermo Fisher Scientific products presented.

          guarantee_icon

          性能保障

          只要您发现Invitrogen抗体在实验中的表现与网站或说明书的所述内容不符,您即可享受免费退换货服务。*

          了解更多
          help_icon

          随时为您服务

          获取常见问题的专家解答,或者直接联系我们的技术专家,咨询应用、设备、常规产品使用问题。

          联系技术支持
          订购 Plus Icon Minus Icon
          • 订单状态查询
          • 订单支持
          • 货号直购
          • 现货供应中心
          • 电子采购
          支持 Plus Icon Minus Icon
          • 帮助&支持
          • 联系我们 - 400 820 8982
          • 技术支持中心
          • 查找文件&证书
          • 报告网站问题
          资源 Plus Icon Minus Icon
          • 学习中心
          • 促销
          • 活动&研讨会
          • 社交媒体
          关于赛默飞 Plus Icon Minus Icon
          • 关于我们
          • 招聘 招聘
          • 投资者关系 投资者关系
          • 新闻 新闻
          • 社会责任 社会责任
          • 商标
          • 政策和通知
          品牌 Plus Icon Minus Icon
          • Thermo Scientific
          • Applied Biosystems
          • Invitrogen
          • Gibco
          • Ion Torrent
          • Unity Lab Services
          • Patheon
          • PPD
          • 服务条款
          • 隐私政策
          • 定价和运输保险政策
          © 2006-2026 Thermo Fisher Scientific Inc. All rights reserved. All trademarks are the property of Thermo Fisher Scientific and its subsidiaries unless otherwise specified.
          China flag icon
          China
          本网站销售的所有产品均不得用于人类或动物之临床诊断或治疗,仅可用于工业或者科研等非医疗目的。
             电子营业执照 | 经营证照公示 | ICP备案号:沪ICP备11003924号 | 沪公网安备 31011502006935号

          Your items have has been added!


          Host server : magellan-search-green-6479c7f679-v472f:80/100.66.78.195:80.
          git-commit: b70c0dceb888abc3b0dcebb5bc3a5b8753e7e816
          git-url: https://github.com/thermofisher/magellan-search
          git-branch: release/2.50.0-Offline