Hamburger Menu Button
Thermo Fisher Scientific Logo
登录
没有账号?建立账号 注册
  • 产品
    • 抗体
    • 引物合成
    • GeneArt Gene Synthesis Instant Designer
    • TaqMan Assay and Array Search
    • PCR 设备和耗材
    • 色谱柱和纯化柱
    • 实验室离心机
    • 分子生物学试剂和试剂盒
    • 实验室塑料耗材及用品
    • 查看所有产品分类
  • 应用和技术
    • 色谱
    • 细胞转染和培养
    • 实时荧光定量PCR
    • 质谱
    • 实验室塑料耗材及用品
    • 电子显微镜
    • 蛋白质生物学
    • PCR
    • RNAi
    • 环境
    • 查看所有应用和技术
  • 服务
    • 定制服务
    • 企业级实验室信息化服务
    • 金融&租赁服务
    • 仪器服务
    • OEM和商业供应
    • 培训服务
    • 360° CDMO 和 CRO 服务
    • CDMO 服务
    • 临床试验 CRO 服务
    • Unity Lab Services
    • 查看所有帮助和支持
  • 帮助和支持
    • 学习中心
    • 联系我们
    • 更改国家或地区
    • 查看所有帮助和支持
  • 热门产品
    • TaqMan Real-Time PCR Assays
      TaqMan 实时荧光定量 PCR 试剂盒
    • Antibodies
      抗体
    • Oligos, Primers & Probes
      寡核苷酸、引物、探针
    • GeneArt Gene Synthesis
      GeneArt 基因合成
    • Cell Culture Plastics
      细胞培养耗材
  • Who We Serve
    • 抗体治疗解决方案
    • 细胞与基因治疗解决方案
    • 学术科研
    • 工业与应用
  • 联系我们
  • 货号直购
  • 订单查询
  • 查找文件&证书
Thermo Fisher Scientific Logo

Search

搜索全部或下列指定分类
Search button
          • 联系我们
          • 货号直购
          • 登录
            登录
            没有账号?建立账号 注册
            • 我的账号
            • 订单
            • 会员中心
            • 账单及发票查询
            • 定制产品及项目
          • Primary Antibodies ›
          • NLRP6 Antibodies

          Invitrogen

          NLRP6 Polyclonal Antibody

          6个已发表图片
          6 篇参考文献
          查看其他6个NLRP6抗体

          {{$productOrderCtrl.translations['antibody.pdp.commerceCard.promotion.promotions']}}

          {{$productOrderCtrl.translations['antibody.pdp.commerceCard.promotion.viewpromo']}}

          {{$productOrderCtrl.translations['antibody.pdp.commerceCard.promotion.promocode']}}: {{promo.promoCode}} {{promo.promoTitle}} {{promo.promoDescription}}. {{$productOrderCtrl.translations['antibody.pdp.commerceCard.promotion.learnmore']}}

          说明书
          证书
          实验方案
          问题与答案
          技术支持
          说明书
          证书
          实验方案
          问题与答案
          技术支持
          说明书
          证书
          实验方案
          问题与答案
          技术支持

          Cite NLRP6 Polyclonal Antibody

          Additional Information:
          {{banner.description}}
          {{$ctrl.isSkuNotesCollapsed ? 'View more' : 'View less'}}
          • 抗体检测数据 (3)
          • 已发表图片 (6)
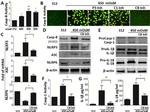
          NLRP6 Antibody in Immunohistochemistry (IHC)
          Group 53 Created with Sketch.
          NLRP6 Antibody in Immunohistochemistry (IHC)
          Group 53 Created with Sketch.

          图: 1 / 9

          {{ $ctrl.currentElement.advancedVerification.fullName }}
          {{ $ctrl.currentElement.advancedVerification.text }}

          NLRP6 Antibody (PA5-21022) in IHC

          Immunofluorescence of NALP6 in human brain tissue with NLRP6 Polyclonal Antibody (Product # PA5-21022) at 20 µg/mL. {{ $ctrl.currentElement.advancedVerification.fullName }} 验证信息 View more
          已发表图片由___提供 benchsci-logo
          PMID: {{$ctrl.currentElement.benchSciPubmedId}}
          查看产品

          {{$ctrl.videoDesc}}

          {{$ctrl.videoLongDesc}}

          NLRP6 Antibody in Immunohistochemistry (IHC)
          NLRP6 Antibody in Western Blot (WB)
          NLRP6 Antibody in Western Blot (WB)
          NLRP6 Antibody in Immunohistochemistry (IHC)
          NLRP6 Antibody in Immunohistochemistry (IHC)
          NLRP6 Antibody in Immunohistochemistry (IHC)
          NLRP6 Antibody in Western Blot (WB)
          NLRP6 Antibody in Western Blot (WB)
          NLRP6 Antibody in Western Blot (WB)
          NLRP6 Polyclonal Antibody

          产品信息

          PA5-21022

          应用
          建议稀释比
          已发表文章

          免疫印迹 (WB)

          2.0 µg/mL
          查看3篇已发表文章 3篇已发表文章

          免疫组化 (IHC)

          20 µg/mL
          查看3篇已发表文章 3篇已发表文章
          产品规格

          种属反应

          Human

          已发表种属

          Mouse

          宿主/亚型

          Rabbit / IgG

          分类

          Polyclonal

          类型

          Antibody

          抗原

          A 16 amino acid peptide near the amino terminus of human NALP6.
          3D表位/免疫原

          偶联物

          Unconjugated Unconjugated Unconjugated

          形式

          Liquid

          浓度

          1 mg/mL

          规格

          100 µg

          纯化类型

          Antigen affinity chromatography

          保存液

          PBS

          内含物

          0.02% sodium azide

          保存条件

          Maintain refrigerated at 2-8°C for up to 3 months. For long term storage store at -20°C

          运输条件

          Ambient (domestic); Wet ice (international)

          RRID

          AB_11157206

          产品详细信息

          A suggested positive control is human heart tissue lysate.

          PA5-21022 can be used with blocking peptide PEP-1136.

          靶标信息

          NALP proteins include the apoptosis regulator APAF1 (apoptotic protease activating factor 1) and mammalian NOD-LRR proteins and are thought to be involved in inflammation and reproduction. NALP6, also known as PYPAF5, is highly expressed in granulocytes and T cells and co-localizes with the PYRIN-CARD protein ASC. Co-expression of NALP6 with ASC results in a synergistic activation of NF-kappa-B and activated caspase-1-dependent cytokine processing, suggesting that NALP6 functions in immune cells to coordinate the transduction of pro-inflammatory signals.

          仅用于科研。不用于诊断过程。未经明确授权不得转售。

          生物信息学

          蛋白别名: Angiotensin II/vasopressin receptor; NACHT, leucine rich repeat and PYD containing 6; NACHT, LRR and PYD domains-containing protein 6; nucleotide-binding oligomerization domain, leucine rich repeat and pyrin domain containing 6; PYPAF5; PYRIN-containing APAF1-like protein 5; unnamed protein product

          查看更多 收起

          基因别名: AVR; CLR11.4; NALP6; NAVR; NAVR/AVR; NLRP6; PAN3; PYPAF5

          查看更多 收起

          UniProt ID: (Human) P59044

          查看更多 收起

          Entrez Gene ID: (Human) 171389

          查看更多 收起

          功能
          nucleotide binding lipopolysaccharide binding double-stranded RNA binding vasopressin receptor activity ATP binding signaling adaptor activity signaling receptor activity pattern recognition receptor activity peptide binding lipoteichoic acid binding molecular condensate scaffold activity
          参与通路
          immune system process acute inflammatory response to antigenic stimulus acute inflammatory response negative regulation of inflammatory response to antigenic stimulus inflammatory response signal transduction G-protein coupled receptor signaling pathway protein secretion response to bacterium regulation of autophagy negative regulation of interferon-gamma production positive regulation of interleukin-1 beta production positive regulation of interleukin-18 production negative regulation of toll-like receptor signaling pathway interleukin-18-mediated signaling pathway wound healing negative regulation of I-kappaB kinase/NF-kappaB signaling negative regulation of MAPK cascade innate immune response host-mediated regulation of intestinal microbiota composition regulation of inflammatory response positive regulation of inflammatory response negative regulation of immune response defense response to Gram-positive bacterium protein homooligomerization protein maturation defense response to virus regulation of mucus secretion necroptotic process pyroptosis negative regulation of ERK1 and ERK2 cascade interleukin-1-mediated signaling pathway neutrophil mediated killing of gram-positive bacterium antiviral innate immune response NLRP6 inflammasome complex assembly positive regulation of interleukin-18-mediated signaling pathway
          It has to be done as per old AB suggested Products section.

          Disclaimer

          Close

          Clicking the images or links will redirect you to a website hosted by BenchSci that provides third-party scientific content. Neither the content nor the BenchSci technology and processes for selection have been evaluated by us; we are providing them as-is and without warranty of any kind, including for use or application of the Thermo Fisher Scientific products presented.

          guarantee_icon

          性能保障

          只要您发现Invitrogen抗体在实验中的表现与网站或说明书的所述内容不符,您即可享受免费退换货服务。*

          了解更多
          help_icon

          随时为您服务

          获取常见问题的专家解答,或者直接联系我们的技术专家,咨询应用、设备、常规产品使用问题。

          联系技术支持
          订购 Plus Icon Minus Icon
          • 订单状态查询
          • 订单支持
          • 货号直购
          • 现货供应中心
          • 电子采购
          支持 Plus Icon Minus Icon
          • 帮助&支持
          • 联系我们 - 400 820 8982
          • 技术支持中心
          • 查找文件&证书
          • 报告网站问题
          资源 Plus Icon Minus Icon
          • 学习中心
          • 促销
          • 活动&研讨会
          • 社交媒体
          关于赛默飞 Plus Icon Minus Icon
          • 关于我们
          • 招聘 招聘
          • 投资者关系 投资者关系
          • 新闻 新闻
          • 社会责任 社会责任
          • 商标
          • 政策和通知
          品牌 Plus Icon Minus Icon
          • Thermo Scientific
          • Applied Biosystems
          • Invitrogen
          • Gibco
          • Ion Torrent
          • Unity Lab Services
          • Patheon
          • PPD
          • 服务条款
          • 隐私政策
          • 定价和运输保险政策
          © 2006-2026 Thermo Fisher Scientific Inc. All rights reserved. All trademarks are the property of Thermo Fisher Scientific and its subsidiaries unless otherwise specified.
          China flag icon
          China
          本网站销售的所有产品均不得用于人类或动物之临床诊断或治疗,仅可用于工业或者科研等非医疗目的。
             电子营业执照 | 经营证照公示 | ICP备案号:沪ICP备11003924号 | 沪公网安备 31011502006935号

          Your items have has been added!


          Host server : magellan-search-green-6479c7f679-sz4vp:80/100.66.76.236:80.
          git-commit: b70c0dceb888abc3b0dcebb5bc3a5b8753e7e816
          git-url: https://github.com/thermofisher/magellan-search
          git-branch: release/2.50.0-Offline