Hamburger Menu Button
Thermo Fisher Scientific Logo
登录
没有账号?建立账号 注册
  • 产品
    • 抗体
    • 引物合成
    • GeneArt Gene Synthesis Instant Designer
    • TaqMan Assay and Array Search
    • PCR 设备和耗材
    • 色谱柱和纯化柱
    • 实验室离心机
    • 分子生物学试剂和试剂盒
    • 实验室塑料耗材及用品
    • 查看所有产品分类
  • 应用和技术
    • 色谱
    • 细胞转染和培养
    • 实时荧光定量PCR
    • 质谱
    • 实验室塑料耗材及用品
    • 电子显微镜
    • 蛋白质生物学
    • PCR
    • RNAi
    • 环境
    • 查看所有应用和技术
  • 服务
    • 定制服务
    • 企业级实验室信息化服务
    • 企业服务
    • 金融&租赁服务
    • 仪器服务
    • OEM和商业供应
    • 培训服务
    • 360° CDMO 和 CRO 服务
    • CDMO 服务
    • 临床试验 CRO 服务
    • 查看所有帮助和支持
  • 帮助和支持
    • 学习中心
    • 联系我们
    • 更改国家或地区
    • 查看所有帮助和支持
  • 热门产品
    • TaqMan Real-Time PCR Assays
      TaqMan 实时荧光定量 PCR 试剂盒
    • Antibodies
      抗体
    • Oligos, Primers & Probes
      寡核苷酸、引物、探针
    • GeneArt Gene Synthesis
      GeneArt 基因合成
    • Cell Culture Plastics
      细胞培养耗材
  • 联系我们
  • 货号直购
  • 订单查询
  • 查找文件&证书
Thermo Fisher Scientific Logo

Search

搜索全部或下列指定分类
Search button
          • 联系我们
          • 货号直购
          • 登录
            登录
            没有账号?建立账号 注册
            • 我的账号
            • 订单
            • 账单及发票查询
            • 定制产品及项目

          Disclaimer

          Clicking the images or links will redirect you to a website hosted by BenchSci that provides third-party scientific content. Neither the content nor the BenchSci technology and processes for selection have been evaluated by us; we are providing them as-is and without warranty of any kind, including for use or application of the Thermo Fisher Scientific products presented.

          • Primary Antibodies ›
          • PPARGC1A Antibodies

          Invitrogen

          PPARGC1A Polyclonal Antibody

          6个已发表图片
          15 篇参考文献
          查看其他2个PPARGC1A抗体

          {{$productOrderCtrl.translations['antibody.pdp.commerceCard.promotion.promotions']}}

          {{$productOrderCtrl.translations['antibody.pdp.commerceCard.promotion.viewpromo']}}

          {{$productOrderCtrl.translations['antibody.pdp.commerceCard.promotion.promocode']}}: {{promo.promoCode}} {{promo.promoTitle}} {{promo.promoDescription}}. {{$productOrderCtrl.translations['antibody.pdp.commerceCard.promotion.learnmore']}}

          说明书
          证书
          实验方案
          问题与答案
          技术支持
          说明书
          证书
          实验方案
          问题与答案
          技术支持
          说明书
          证书
          实验方案
          问题与答案
          技术支持

          Cite PPARGC1A Polyclonal Antibody

          Additional Information:
          {{banner.description}}
          {{$ctrl.isSkuNotesCollapsed ? 'View more' : 'View less'}}
          • 抗体检测数据 (12)
          • 已发表图片 (6)
          PPARGC1A Antibody in Immunocytochemistry (ICC/IF)
          Group 53 Created with Sketch.
          PPARGC1A Antibody in Immunocytochemistry (ICC/IF)
          Group 53 Created with Sketch.

          图: 1 / 18

          {{ $ctrl.currentElement.advancedVerification.fullName }}
          {{ $ctrl.currentElement.advancedVerification.text }}

          PPARGC1A Antibody (PA5-72948) in ICC/IF

          Immunocytochemistry analysis of PPARGC1A in HeLa cells. Samples were incubated with PPARGC1A polyclonal antibody (Product # PA5-72948) using a dilution of 1:200 dilution overnight at 4°C followed by anti-rabbit DyLight 488 (Green) at a dilution of 1:500. Cells were fixed for 10 minutes using 10% formalin and then permeabilized for 5 minutes using 1X TBS + 0.5% Triton X-100. Alpha tubulin (DM1A) was used as a co-stain at a 1:1,000 dilution and detected with an anti-mouse DyLight 550 (Red) at a 1:500 dilution. Nuclei were counterstained with... View More {{ $ctrl.currentElement.advancedVerification.fullName }} 验证信息 View more
          已发表图片由___提供 benchsci-logo
          PMID: {{$ctrl.currentElement.benchSciPubmedId}}
          查看产品

          {{$ctrl.videoDesc}}

          {{$ctrl.videoLongDesc}}

          PPARGC1A Antibody in Immunocytochemistry (ICC/IF)
          PPARGC1A Antibody in Immunocytochemistry (ICC/IF)
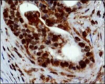
          PPARGC1A Antibody in Immunohistochemistry (Paraffin) (IHC (P))
          PPARGC1A Antibody in Immunohistochemistry (Paraffin) (IHC (P))
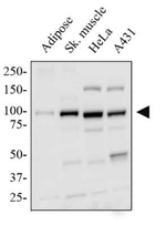
          PPARGC1A Antibody in Western Blot (WB)
          PPARGC1A Antibody in Western Blot (WB)
          PPARGC1A Antibody in Western Blot (WB)
          PPARGC1A Antibody in Western Blot (WB)
          PPARGC1A Antibody in Flow Cytometry (Flow)
          PPARGC1A Antibody in Flow Cytometry (Flow)
          PPARGC1A Antibody in Immunoprecipitation (IP)
          PPARGC1A Antibody in RNA Immunoprecipitation (RIP)
          PPARGC1A Antibody in Western Blot (WB)
          PPARGC1A Antibody in Western Blot (WB)
          PPARGC1A Antibody in Western Blot (WB)
          PPARGC1A Antibody in Western Blot (WB)
          PPARGC1A Antibody in Western Blot (WB)
          PPARGC1A Antibody in Western Blot (WB)
          PPARGC1A Polyclonal Antibody

          产品信息

          PA5-72948

          应用
          建议稀释比
          已发表文章

          免疫印迹 (WB)

          1-2 µg/mL
          查看10篇已发表文章 10篇已发表文章

          免疫组化(石蜡) (IHC (P))

          1:200
          -

          免疫细胞化学 (ICC/IF)

          1:1,000
          查看2篇已发表文章 2篇已发表文章

          流式细胞分析 (Flow)

          1-2.5 µg/mL
          -

          免疫沉淀 (IP)

          Assay-Dependent
          查看1篇已发表文章 1篇已发表文章

          RNA免疫共沉淀 (RIP)

          Assay-dependent
          -

          亲和纯化 (AP)

          -
          查看2篇已发表文章 2篇已发表文章
          产品规格

          种属反应

          Dog, Goat, Hamster, Human, Mouse, Sheep, Pig, Rodent, Rat

          已发表种属

          C. elegans, Human, Mouse, Rat

          宿主/亚型

          Rabbit / IgG

          分类

          Polyclonal

          类型

          Antibody

          抗原

          Recombinant protein made to an internal portion of the human PGC-1 alpha protein (within residues 400-550).
          查看免疫原

          偶联物

          Unconjugated Unconjugated Unconjugated

          形式

          Liquid

          浓度

          1 mg/mL

          纯化类型

          Antigen affinity chromatography

          保存液

          PBS

          内含物

          0.02% sodium azide

          保存条件

          Store at 4°C short term. For long term storage, store at -20°C, avoiding freeze/thaw cycles.

          运输条件

          Ambient (domestic); Wet ice (international)

          RRID

          AB_2718802

          产品详细信息

          Expected from sequence similarity: Mouse.

          In IHC-P, staining is very strong in the nucleus with some cytoplasmic staining. Prior to immunostaining paraffin tissues, antigen retrieval with sodium citrate buffer (pH 6.0) is recommended.

          靶标信息

          PGC1 alpha is a transcriptional coactivator that regulates the genes involved in energy metabolism. It interacts with PPARgamma, which permits it's interaction with multiple transcription factors. PGC-1 Alpha can interact with, and regulate the activities of, cAMP response element binding protein (CREB) and nuclear respiratory factors (NRFs). It provides a direct link between external physiological stimuli and the regulation of mitochondrial biogenesis, and is a major factor that regulates muscle fiber type determination. It may be also involved in controlling blood pressure, regulating cellular cholesterol homoeostasis, and the development of obesity.

          仅用于科研。不用于诊断过程。未经明确授权不得转售。

          生物信息学

          蛋白别名: L-PGC-1alpha; Ligand effect modulator 6; ligand effect modulator-6; peroxisome proliferative activated receptor gamma coactivator 1; peroxisome proliferative activated receptor, gamma, coactivator 1 alpha; peroxisome proliferator activated receptor gamma coactivator 1; peroxisome proliferator activated receptor gamma coactivator-1; peroxisome proliferator activated receptor gamma, coactivator 1 alpha; peroxisome proliferator-activated receptor gamma coactivator 1 alpha; peroxisome proliferator-activated receptor gamma coactivator 1 alpha transcript variant B4; peroxisome proliferator-activated receptor gamma coactivator 1 alpha transcript variant B4-3ext; peroxisome proliferator-activated receptor gamma coactivator 1 alpha transcript variant B4-8a; peroxisome proliferator-activated receptor gamma coactivator 1 alpha transcript variant B5; peroxisome proliferator-activated receptor gamma coactivator 1 alpha transcript variant B5-NT; Peroxisome proliferator-activated receptor gamma coactivator 1-alpha; peroxisome proliferator-activated receptor gamma coactivator-1 alpha; peroxisome proliferator-activated receptor gamma, coactivator 1 alpha; pgc-1 alpha; PGC-1-alpha; PGC-1a-like; PGC-1alpha; Pgc-1alphaa; PPAR gamma coactivator 1; PPAR gamma coactivator variant form; PPAR Gamma Coactivator-1; PPAR-gamma coactivator; PPAR-gamma coactivator 1-alpha; PPARgamma coactivator 1alpha; PPARGC-1-alpha

          查看更多 收起

          基因别名: A830037N07Rik; ENSMUSG00000079510; Gm11133; I79_015506; LEM6; PGC-1; PGC-1(alpha); PGC-1alpha; PGC-1v; PGC1; PGC1A; Pgco1; PPARGC-1; PPARGC1; PPARGC1A

          查看更多 收起

          UniProt ID: (Pig) Q865B6, (Human) Q9UBK2, (Mouse) O70343, (Rat) Q9QYK2

          查看更多 收起

          Entrez Gene ID: (Goat) 100861288, (Pig) 397013, (Sheep) 443270, (Dog) 479127, (Human) 10891, (Chinese hamster) 100753651, (Mouse) 19017, (Rat) 83516

          查看更多 收起

          功能
          DNA binding transcription coactivator activity RNA binding ligand-dependent nuclear receptor binding chromatin DNA binding ubiquitin protein ligase binding sequence-specific DNA binding nucleotide binding RNA polymerase II transcription cofactor activity protein binding transcription factor binding estrogen receptor binding ligand-dependent nuclear receptor transcription coactivator activity peroxisome proliferator activated receptor binding alpha-tubulin binding androgen receptor binding promoter-specific chromatin binding nucleic acid binding chromatin binding transcription cofactor
          参与通路
          response to dietary excess regulation of transcription, DNA-templated mitochondrion organization positive regulation of mitochondrion organization response to muscle activity respiratory electron transport chain circadian regulation of gene expression cellular response to oxidative stress regulation of circadian rhythm negative regulation of neuron apoptotic process positive regulation of transcription, DNA-templated positive regulation of transcription from RNA polymerase II promoter brown fat cell differentiation positive regulation of sequence-specific DNA binding transcription factor activity adipose tissue development energy homeostasis positive regulation of cold-induced thermogenesis negative regulation of neuron death positive regulation of cellular respiration positive regulation of mitochondrial DNA metabolic process positive regulation of muscle tissue development positive regulation of ATP biosynthetic process response to reactive oxygen species mitophagy temperature homeostasis cellular glucose homeostasis negative regulation of protein phosphorylation response to ischemia galactose metabolic process gluconeogenesis transcription initiation from RNA polymerase II promoter mRNA processing protein complex assembly positive regulation of transcription from RNA polymerase II promoter by pheromones aging digestion circadian rhythm androgen metabolic process RNA splicing response to cold skeletal muscle atrophy response to electrical stimulus involved in regulation of muscle adaptation negative regulation of smooth muscle cell migration fatty acid oxidation cerebellum development androgen receptor signaling pathway forebrain development positive regulation of histone acetylation cellular response to potassium ion response to statin response to drug response to starvation response to leucine cellular respiration positive regulation of gluconeogenesis negative regulation of glycolytic process positive regulation of fatty acid oxidation positive regulation of smooth muscle cell proliferation negative regulation of smooth muscle cell proliferation protein stabilization flavone metabolic process cellular response to lipopolysaccharide cellular response to nitrite cellular response to caffeine cellular response to fructose stimulus cellular response to glucose stimulus cellular response to interleukin-6 cellular response to tumor necrosis factor cellular response to follicle-stimulating hormone stimulus cellular response to estradiol stimulus cellular response to hypoxia cellular response to transforming growth factor beta stimulus response to epinephrine response to norepinephrine negative regulation of mitochondrial fission cellular response to thyroid hormone stimulus response to metformin positive regulation of glomerular visceral epithelial cell apoptotic process cellular response to ionomycin cellular response to resveratrol response to methionine adaptive thermogenesis positive regulation of progesterone biosynthetic process negative regulation of receptor activity regulation of N-methyl-D-aspartate selective glutamate receptor activity positive regulation of energy homeostasis transcription, DNA-templated regulation of transcription from RNA polymerase II promoter transcription from RNA polymerase II promoter positive regulation of cellular metabolic process rhythmic process response to hypoxia response to organic cyclic compound response to activity response to nutrient levels cellular response to fatty acid
          It has to be done as per old AB suggested Products section.
          guarantee_icon

          性能保障

          只要您发现Invitrogen抗体在实验中的表现与网站或说明书的所述内容不符,您即可享受免费退换货服务。*

          了解更多
          help_icon

          随时为您服务

          获取常见问题的专家解答,或者直接联系我们的技术专家,咨询应用、设备、常规产品使用问题。

          联系技术支持
          订购 Plus Icon Minus Icon
          • 订单状态查询
          • 订单支持
          • 货号直购
          • 现货供应中心
          • 电子采购
          支持 Plus Icon Minus Icon
          • 帮助&支持
          • 联系我们 - 400 820 8982
          • 技术支持中心
          • 查找文件&证书
          • 报告网站问题
          资源 Plus Icon Minus Icon
          • 学习中心
          • 促销
          • 活动&研讨会
          • 社交媒体
          关于赛默飞 Plus Icon Minus Icon
          • 关于我们
          • 招聘 招聘
          • 投资者关系 投资者关系
          • 新闻 新闻
          • 社会责任 社会责任
          • 商标
          • 政策和通知
          品牌 Plus Icon Minus Icon
          • Thermo Scientific
          • Applied Biosystems
          • Invitrogen
          • Gibco
          • Ion Torrent
          • Patheon
          • PPD
          • 服务条款
          • 隐私政策
          • 定价和运输保险政策
          © 2006-2026 Thermo Fisher Scientific Inc. All rights reserved. All trademarks are the property of Thermo Fisher Scientific and its subsidiaries unless otherwise specified.
          China flag icon
          China
          本网站销售的所有产品均不得用于人类或动物之临床诊断或治疗,仅可用于工业或者科研等非医疗目的。
             电子营业执照 | 经营证照公示 | ICP备案号:沪ICP备11003924号 | 沪公网安备 31011502006935号

          Your items have has been added!


          Host server : magellan-search-blue-55ff9ddd88-ctdjb:80/100.66.76.55:80.
          git-commit: d366ff9721d93504b2ac26a183b2b3e3d0e7d9ec
          git-url: https://github.com/thermofisher/magellan-search
          git-branch: release/2.42.0-2026.01.03-1.0