Hamburger Menu Button
Thermo Fisher Scientific Logo
登录
没有账号?建立账号 注册
  • 产品
    • 抗体
    • 引物合成
    • GeneArt Gene Synthesis Instant Designer
    • TaqMan Assay and Array Search
    • PCR 设备和耗材
    • 色谱柱和纯化柱
    • 实验室离心机
    • 分子生物学试剂和试剂盒
    • 实验室塑料耗材及用品
    • 查看所有产品分类
  • 应用和技术
    • 色谱
    • 细胞转染和培养
    • 实时荧光定量PCR
    • 质谱
    • 实验室塑料耗材及用品
    • 电子显微镜
    • 蛋白质生物学
    • PCR
    • RNAi
    • 环境
    • 查看所有应用和技术
  • 服务
    • 定制服务
    • 企业级实验室信息化服务
    • 企业服务
    • 金融&租赁服务
    • 仪器服务
    • OEM和商业供应
    • 培训服务
    • 360° CDMO 和 CRO 服务
    • CDMO 服务
    • 临床试验 CRO 服务
    • 查看所有帮助和支持
  • 帮助和支持
    • 学习中心
    • 联系我们
    • 更改国家或地区
    • 查看所有帮助和支持
  • 热门产品
    • TaqMan Real-Time PCR Assays
      TaqMan 实时荧光定量 PCR 试剂盒
    • Antibodies
      抗体
    • Oligos, Primers & Probes
      寡核苷酸、引物、探针
    • GeneArt Gene Synthesis
      GeneArt 基因合成
    • Cell Culture Plastics
      细胞培养耗材
  • 联系我们
  • 货号直购
  • 订单查询
  • 查找文件&证书
Thermo Fisher Scientific Logo

Search

搜索全部或下列指定分类
Search button
          • 联系我们
          • 货号直购
          • 登录
            登录
            没有账号?建立账号 注册
            • 我的账号
            • 订单
            • 账单及发票查询
            • 定制产品及项目

          Disclaimer

          Clicking the images or links will redirect you to a website hosted by BenchSci that provides third-party scientific content. Neither the content nor the BenchSci technology and processes for selection have been evaluated by us; we are providing them as-is and without warranty of any kind, including for use or application of the Thermo Fisher Scientific products presented.

          • Primary Antibodies ›
          • PSMD1 Antibodies

          Invitrogen

          PSMD1 Polyclonal Antibody

          高级验证
          1个已发表图片
          7 篇参考文献
          查看其他8个PSMD1抗体

          {{$productOrderCtrl.translations['antibody.pdp.commerceCard.promotion.promotions']}}

          {{$productOrderCtrl.translations['antibody.pdp.commerceCard.promotion.viewpromo']}}

          {{$productOrderCtrl.translations['antibody.pdp.commerceCard.promotion.promocode']}}: {{promo.promoCode}} {{promo.promoTitle}} {{promo.promoDescription}}. {{$productOrderCtrl.translations['antibody.pdp.commerceCard.promotion.learnmore']}}

          说明书
          证书
          实验方案
          问题与答案
          技术支持
          说明书
          证书
          实验方案
          问题与答案
          技术支持
          说明书
          证书
          实验方案
          问题与答案
          技术支持

          Cite PSMD1 Polyclonal Antibody

          • 抗体检测数据 (1)
          • 已发表图片 (1)
          • 高级验证 (1)
          PSMD1 Antibody in Western Blot (WB)
          Group 53 Created with Sketch.
          PSMD1 Antibody in Western Blot (WB)
          Group 53 Created with Sketch.

          图: 1 / 3

          {{ $ctrl.currentElement.advancedVerification.fullName }}
          {{ $ctrl.currentElement.advancedVerification.text }}

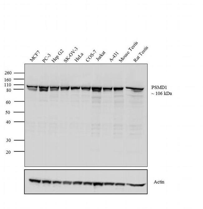
          PSMD1 Antibody (PA1-973) in WB

          Western blot analysis was performed on whole cell extracts (30 µglysate) of MCF7 (Lane 1), PC-3 (Lane 2), Hep G2 (Lane 3), SK-OV-3 (Lane 4), HeLa (Lane 5), COS-7 (Lane 6), Jurkat (Lane 7), A-431 (Lane 8) and tissue extracts (30 µglysate) of Mouse Testis (Lane 9) and Rat Testis (Lane 10). The blot was probed with Anti-PSMD1 Rabbit Polyclonal Antibody (Product # PA1-973, 1 µg/mL) and detected by chemiluminescence using Goat anti-Rabbit IgG (Heavy Chain) Superclonal™ Secondary Antibody, HRP conjugate (Product # A27036, 0.4 µg/mL, 1:2500 dilut... View More {{ $ctrl.currentElement.advancedVerification.fullName }} 验证信息 View more
          已发表图片由___提供 benchsci-logo
          PMID: {{$ctrl.currentElement.benchSciPubmedId}}
          查看产品

          {{$ctrl.videoDesc}}

          {{$ctrl.videoLongDesc}}

          PSMD1 Antibody in Western Blot (WB)
          PSMD1 Antibody in Western Blot (WB)
          PSMD1 Antibody
          PSMD1 Polyclonal Antibody

          产品信息

          PA1-973

          应用
          建议稀释比
          已发表文章

          免疫印迹 (WB)

          0.5-2 µg/mL
          查看6篇已发表文章 6篇已发表文章

          免疫组化 (IHC)

          15 µg/mL
          查看1篇已发表文章 1篇已发表文章
          产品规格

          种属反应

          Bovine, Human, Mouse, Non-human primate, Rat

          已发表种属

          Human, Mouse

          宿主/亚型

          Rabbit / IgG

          分类

          Polyclonal

          类型

          Antibody

          抗原

          Synthetic Peptide: A(929) A H G P K I E E E E Q E P E P P E P F E Y I D D(953)
          查看免疫原

          偶联物

          Unconjugated Unconjugated Unconjugated

          形式

          Liquid

          浓度

          1 mg/mL

          纯化类型

          Antigen affinity chromatography

          保存液

          PBS with 1mg/mL BSA

          内含物

          0.05% sodium azide

          保存条件

          -20°C, Avoid Freeze/Thaw Cycles

          运输条件

          Ambient (domestic); Wet ice (international)

          RRID

          AB_2172804

          产品详细信息

          PA1-973 detects proteasome 19S subunit S1 from from human cells.

          PA1-973 has been successfully used in Western blot and immunohistochemistry procedures. By Western blot, this antibody detects an ~105 kDa protein representing proteasome 19S subunit S1 from HeLa cell extract.

          PA1-973 immunizing peptide corresponds to amino acid residues 929-953 from human proteasome 19S subunit S1 protein.

          靶标信息

          Proteolytic degradation is critical to the maintenance of appropriate levels of short-lived and regulatory proteins as important and diverse as those involved in cellular metabolism, heat shock and stress response, antigen presentation, modulation of cell surface receptors and ion channels, cell cycle regulation, transcription, and signalling factors. The ubiquitin-proteasome pathway deconstructs most proteins in the eukaryotic cell cytosol and nucleus. Others are degraded via the vacuolar pathway which includes endosomes, lysosomes, and the endoplasmic reticulum. The 26S proteasome is an ATP-dependent, multisubunit (~31), barrel-shaped molecular machine with an apparent molecular weight of ~2.5 MDa. It consists of a 20S proteolytic core complex which is crowned at one or both ends by 19S regulatory subunit complexes. The 19S regulatory subunits recognize ubiquitinated proteins and play an essential role in unfolding and translocating targets into the lumen of the 20S subunit. An enzymatic cascade is responsible for the attachment of multiple ubiquitin molecules to lysine residues of proteins targeted for degradation. Several genetic diseases are associated with defects in the ubiquitin-proteasome pathway. Some examples of affected proteins include those linked to cystic fibrosis, Angelman's syndrome, and Liddle syndrome.

          仅用于科研。不用于诊断过程。未经明确授权不得转售。

          生物信息学

          蛋白别名: 26S proteasome non-ATPase regulatory subunit 1; 26S proteasome p112 subunit; 26S proteasome regulatory subunit RPN2; 26S proteasome regulatory subunit S1; 26S proteasome subunit p112; 26S proteasome, subunit p112; MGC133040; MGC133041; proteasome (prosome, macropain) 26S subunit, non-ATPase, 1; proteasome 26S non-ATPase subunit 1

          查看更多 收起

          基因别名: 2410026J11Rik; P112; PSMD1; Rpn2; S1

          查看更多 收起

          UniProt ID: (Human) Q99460, (Mouse) Q3TXS7, (Rat) O88761

          查看更多 收起

          Entrez Gene ID: (Human) 5707, (Bovine) 511803, (Mouse) 70247, (Rat) 83806

          查看更多 收起

          功能
          endopeptidase activity enzyme regulator activity protein binding protease
          参与通路
          MAPK cascade protein polyubiquitination stimulatory C-type lectin receptor signaling pathway antigen processing and presentation of exogenous peptide antigen via MHC class I, TAP-dependent regulation of cellular amino acid metabolic process anaphase-promoting complex-dependent catabolic process tumor necrosis factor-mediated signaling pathway NIK/NF-kappaB signaling Fc-epsilon receptor signaling pathway proteasome-mediated ubiquitin-dependent protein catabolic process regulation of mRNA stability T cell receptor signaling pathway negative regulation of ubiquitin-protein ligase activity involved in mitotic cell cycle positive regulation of ubiquitin-protein ligase activity involved in regulation of mitotic cell cycle transition Wnt signaling pathway, planar cell polarity pathway negative regulation of canonical Wnt signaling pathway positive regulation of canonical Wnt signaling pathway regulation of protein catabolic process regulation of catalytic activity
          It has to be done as per old AB suggested Products section.
          guarantee_icon

          性能保障

          只要您发现Invitrogen抗体在实验中的表现与网站或说明书的所述内容不符,您即可享受免费退换货服务。*

          了解更多
          help_icon

          随时为您服务

          获取常见问题的专家解答,或者直接联系我们的技术专家,咨询应用、设备、常规产品使用问题。

          联系技术支持
          订购 Plus Icon Minus Icon
          • 订单状态查询
          • 订单支持
          • 货号直购
          • 现货供应中心
          • 电子采购
          支持 Plus Icon Minus Icon
          • 帮助&支持
          • 联系我们 - 400 820 8982
          • 技术支持中心
          • 查找文件&证书
          • 报告网站问题
          资源 Plus Icon Minus Icon
          • 学习中心
          • 促销
          • 活动&研讨会
          • 社交媒体
          关于赛默飞 Plus Icon Minus Icon
          • 关于我们
          • 招聘 招聘
          • 投资者关系 投资者关系
          • 新闻 新闻
          • 社会责任 社会责任
          • 商标
          • 政策和通知
          品牌 Plus Icon Minus Icon
          • Thermo Scientific
          • Applied Biosystems
          • Invitrogen
          • Gibco
          • Ion Torrent
          • Patheon
          • PPD
          • 服务条款
          • 隐私政策
          • 定价和运输保险政策
          © 2006-2026 Thermo Fisher Scientific Inc. All rights reserved. All trademarks are the property of Thermo Fisher Scientific and its subsidiaries unless otherwise specified.
          China flag icon
          China
          本网站销售的所有产品均不得用于人类或动物之临床诊断或治疗,仅可用于工业或者科研等非医疗目的。
             电子营业执照 | 经营证照公示 | ICP备案号:沪ICP备11003924号 | 沪公网安备 31011502006935号

          Your items have has been added!


          Host server : magellan-search-blue-55ff9ddd88-lffdw:80/100.66.79.31:80.
          git-commit: d366ff9721d93504b2ac26a183b2b3e3d0e7d9ec
          git-url: https://github.com/thermofisher/magellan-search
          git-branch: release/2.42.0-2026.01.03-1.0