Hamburger Menu Button
Thermo Fisher Scientific Logo
登录
没有账号?建立账号 注册
  • 产品
    • 抗体
    • 引物合成
    • GeneArt Gene Synthesis Instant Designer
    • TaqMan Assay and Array Search
    • PCR 设备和耗材
    • 色谱柱和纯化柱
    • 实验室离心机
    • 分子生物学试剂和试剂盒
    • 实验室塑料耗材及用品
    • 查看所有产品分类
  • 应用和技术
    • 色谱
    • 细胞转染和培养
    • 实时荧光定量PCR
    • 质谱
    • 实验室塑料耗材及用品
    • 电子显微镜
    • 蛋白质生物学
    • PCR
    • RNAi
    • 环境
    • 查看所有应用和技术
  • 服务
    • 定制服务
    • 企业级实验室信息化服务
    • 金融&租赁服务
    • 仪器服务
    • OEM和商业供应
    • 培训服务
    • 360° CDMO 和 CRO 服务
    • CDMO 服务
    • 临床试验 CRO 服务
    • Unity Lab Services
    • 查看所有帮助和支持
  • 帮助和支持
    • 学习中心
    • 联系我们
    • 更改国家或地区
    • 查看所有帮助和支持
  • 热门产品
    • TaqMan Real-Time PCR Assays
      TaqMan 实时荧光定量 PCR 试剂盒
    • Antibodies
      抗体
    • Oligos, Primers & Probes
      寡核苷酸、引物、探针
    • GeneArt Gene Synthesis
      GeneArt 基因合成
    • Cell Culture Plastics
      细胞培养耗材
  • Who We Serve
    • 抗体治疗解决方案
    • 细胞与基因治疗解决方案
    • 学术科研
    • 工业与应用
  • 联系我们
  • 货号直购
  • 订单查询
  • 查找文件&证书
Thermo Fisher Scientific Logo

Search

搜索全部或下列指定分类
Search button
          • 联系我们
          • 货号直购
          • 登录
            登录
            没有账号?建立账号 注册
            • 我的账号
            • 订单
            • 会员中心
            • 账单及发票查询
            • 定制产品及项目
          • Primary Antibodies ›
          • PTEN Antibodies

          Invitrogen

          Phospho-PTEN (Ser385) Polyclonal Antibody

          高级验证
          5个已发表图片
          1 篇参考文献
          查看其他22个PTEN抗体

          {{$productOrderCtrl.translations['antibody.pdp.commerceCard.promotion.promotions']}}

          {{$productOrderCtrl.translations['antibody.pdp.commerceCard.promotion.viewpromo']}}

          {{$productOrderCtrl.translations['antibody.pdp.commerceCard.promotion.promocode']}}: {{promo.promoCode}} {{promo.promoTitle}} {{promo.promoDescription}}. {{$productOrderCtrl.translations['antibody.pdp.commerceCard.promotion.learnmore']}}

          说明书
          证书
          实验方案
          问题与答案
          技术支持
          说明书
          证书
          实验方案
          问题与答案
          技术支持
          说明书
          证书
          实验方案
          问题与答案
          技术支持

          Cite Phospho-PTEN (Ser385) Polyclonal Antibody

          Additional Information:
          {{banner.description}}
          {{$ctrl.isSkuNotesCollapsed ? 'View more' : 'View less'}}
          • 抗体检测数据 (1)
          • 已发表图片 (5)
          • 高级验证 (1)
          Phospho-PTEN (Ser385) Antibody in Western Blot (WB)
          Group 53 Created with Sketch.
          Phospho-PTEN (Ser385) Antibody in Western Blot (WB)
          Group 53 Created with Sketch.

          图: 1 / 7

          {{ $ctrl.currentElement.advancedVerification.fullName }}
          {{ $ctrl.currentElement.advancedVerification.text }}

          Phospho-PTEN (Ser385) Antibody (44-1064G) in WB

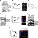
          Peptide Competition and Mutant Analysis. Lysates prepared from HEK293 cells transiently transfected with WT PTEN (1, 3-6) or mutant S385A (2) were resolved by SDS-PAGE on a 10% polyacrylamide gel and transferred to PVDF. Membranes were either left untreated (1-5) or treated with lambda phosphatase (6), blocked with a 3% Milk-TBST buffer for one hour at room temperature, and incubated with PTEN (pS385) antib... View More {{ $ctrl.currentElement.advancedVerification.fullName }} 验证信息 View more
          已发表图片由___提供 benchsci-logo
          PMID: {{$ctrl.currentElement.benchSciPubmedId}}
          查看产品

          {{$ctrl.videoDesc}}

          {{$ctrl.videoLongDesc}}

          Phospho-PTEN (Ser385) Antibody in Western Blot (WB)
          Phospho-PTEN (Ser385) Antibody in Western Blot (WB)
          Phospho-PTEN (Ser385) Antibody in Western Blot (WB)
          Phospho-PTEN (Ser385) Antibody in Western Blot (WB)
          Phospho-PTEN (Ser385) Antibody in Western Blot (WB)
          Phospho-PTEN (Ser385) Antibody in Western Blot (WB)
          Phospho-PTEN (Ser385) Antibody
          Phospho-PTEN (Ser385) Polyclonal Antibody

          产品信息

          44-1064G

          应用
          建议稀释比
          已发表文章

          免疫印迹 (WB)

          1:1,000
          查看1篇已发表文章 1篇已发表文章
          产品规格

          种属反应

          Human

          已发表种属

          Human

          宿主/亚型

          Rabbit / IgG

          分类

          Polyclonal

          类型

          Antibody

          抗原

          The antiserum was produced against a chemically synthesized phosphopeptide derived from a region of human PTEN that contains serine 385. The sequence is conserved in mouse and rat.
          3D表位/免疫原

          偶联物

          Unconjugated Unconjugated Unconjugated

          形式

          Liquid

          纯化类型

          Antigen affinity chromatography

          保存液

          Dulbecco's PBS, pH 7.3, with 1mg/mL BSA

          内含物

          0.05% sodium azide

          保存条件

          -20°C

          运输条件

          Ambient (domestic); Wet ice (international)

          RRID

          AB_2533562

          靶标信息

          PTEN was identified as a tumor suppressor that is mutated in a large number of cancers at high frequency. The PTEN gene is a phosphatidylinositol-3, 4, 5-trisphosphate 3-phosphatase. It contains a tensin like domain as well as a catalytic domain similar to that of the dual specificity protein tyrosine phosphatases. Unlike most of the protein tyrosine phosphatases, this protein preferentially dephosphorylates phosphoinositide substrates. PTEN negatively regulates intracellular levels of phosphatidylinositol-3, 4, 5-trisphosphate in cells and functions as a tumor suppressor by negatively regulating AKT/PKB signaling pathway. PTEN plays a role as a key modulator of the AKT-mTOR signaling pathway controlling the tempo of the process of newborn neurons integration during adult neurogenesis, including correct neuron positioning, dendritic development and synapse formation. Also, PTEN may be a negative regulator of insulin signaling and glucose metabolism in adipose tissue. The nuclear monoubiquitinated form possesses greater apoptotic potential, whereas the cytoplasmic nonubiquitinated form of PTEN induces less tumor suppressive ability.

          仅用于科研。不用于诊断过程。未经明确授权不得转售。

          生物信息学

          蛋白别名: Inositol polyphosphate 3-phosphatase; mitochondrial phosphatase and tensin protein alpha; mitochondrial PTENalpha; MMAC1 phosphatase and tensin homolog deleted on chromosome 10; Mutated in multiple advanced cancers 1; N-terminal extended PTEN isoform; uses an alternative ATT initiation codon in PTEN 5'UTR; phosphatidylinositol-3,4,5-trisphosphate3-phosphatase; phosphatase and tensin; Phosphatase and tensin homolog; phosphatase and tensin-like protein; phosphatidylinositol 3; Phosphatidylinositol 3,4,5-trisphosphate 3-phosphatase and dual-specificity protein phosphatase PTEN; phosphatidylinositol 3,4,5-trisphosphate 3-phosphatase and dual-specificity protein phosphatase PTEN isoform 5; phosphatidylinositol 3,4,5-trisphosphate 3-phosphatase and dual-specificity protein phosphatase PTEN isoform 6; phosphatidylinositol 3,4,5-trisphosphate 3-phosphatase and dual-specificity protein phosphatase PTEN isoform 7; phosphatidylinositol 3,4,5-trisphosphate 3-phosphatase and dual-specificity protein phosphatase PTEN, isoform 21; phosphatidylinositol 3,4,5-trisphosphate 3-phosphatase and dual-specificity protein phosphatase PTEN, isoform 22; phosphatidylinositol-3; phosphatidylinositol-3,4,5-trisphosphate 3-phosphatase and dual-specificity protein phosphatase PTEN; protein tyrosine phosphatase; protein tyrosine phosphatase and tensin homolog; PTEN; pten tumor suppressor; PTEN variant PTEN-K267Rfs*9; PTEN variant PTEN-L247*; PTEN variant PTEN-R234Afs*11; PTENepsilon; TEP1; unnamed protein product

          查看更多 收起

          基因别名: 10q23del; BZS; CWS1; DEC; GLM2; MHAM; MMAC1; PTEN; PTEN1; PTENbeta; PTENgama; TEP1

          查看更多 收起

          UniProt ID: (Human) P60484

          查看更多 收起

          Entrez Gene ID: (Human) 5728

          查看更多 收起

          功能
          phosphatidylinositol-3-phosphatase activity phosphoprotein phosphatase activity protein serine/threonine phosphatase activity protein tyrosine phosphatase activity protein binding beta-catenin binding lipid binding anaphase-promoting complex binding phosphatidylinositol-3,4,5-trisphosphate 3-phosphatase activity hydrolase activity phosphatase activity enzyme binding PDZ domain binding inositol-1,3,4,5,6-pentakisphosphate 3-phosphatase activity identical protein binding inositol-1,3,4,5-tetrakisphosphate 3-phosphatase activity phosphatidylinositol-3,4-bisphosphate 3-phosphatase activity phosphatidylinositol phosphate phosphatase activity molecular function inhibitor activity ubiquitin-specific protease binding ubiquitin ligase activator activity
          参与通路
          osteoblast differentiation protein dephosphorylation lipid metabolic process phosphatidylinositol biosynthetic process apoptotic process spindle assembly involved in female meiosis neuron-neuron synaptic transmission nervous system development synapse assembly central nervous system development heart development learning or memory locomotory behavior positive regulation of cell proliferation negative regulation of cell proliferation regulation of signal transduction positive regulation of macromolecule metabolic process negative regulation of cell communication negative regulation of epithelial to mesenchymal transition regulation of neuron projection development negative regulation of neuron projection development cell migration dentate gyrus development central nervous system neuron axonogenesis negative regulation of signaling negative regulation of cell migration adult behavior regulation of protein stability central nervous system myelin maintenance negative regulation of peptidyl-serine phosphorylation multicellular organismal response to stress social behavior maternal behavior protein kinase B signaling locomotor rhythm regulation of cell differentiation negative regulation of osteoblast differentiation negative regulation of cell size positive regulation of transcription from RNA polymerase II promoter negative regulation of organ growth phosphatidylinositol dephosphorylation forebrain morphogenesis cell motility negative regulation of axonogenesis protein stabilization negative regulation of developmental process negative regulation of cellular component organization negative regulation of multicellular organismal process negative regulation of keratinocyte migration regulation of cell cycle negative regulation of focal adhesion assembly regulation of protein kinase B signaling negative regulation of protein kinase B signaling rhythmic synaptic transmission synapse maturation prepulse inhibition dendritic spine morphogenesis regulation of biological quality cellular response to electrical stimulus negative regulation of excitatory postsynaptic potential presynaptic membrane assembly postsynaptic density assembly positive regulation of intracellular signal transduction negative regulation of cell cycle G1/S phase transition negative regulation of wound healing, spreading of epidermal cells negative regulation of vascular smooth muscle cell proliferation positive regulation of protein ubiquitination involved in ubiquitin-dependent protein catabolic process negative regulation of G1/S transition of mitotic cell cycle positive regulation of excitatory postsynaptic potential negative regulation of cellular senescence negative regulation of synaptic vesicle clustering
          It has to be done as per old AB suggested Products section.

          Disclaimer

          Close

          Clicking the images or links will redirect you to a website hosted by BenchSci that provides third-party scientific content. Neither the content nor the BenchSci technology and processes for selection have been evaluated by us; we are providing them as-is and without warranty of any kind, including for use or application of the Thermo Fisher Scientific products presented.

          guarantee_icon

          性能保障

          只要您发现Invitrogen抗体在实验中的表现与网站或说明书的所述内容不符,您即可享受免费退换货服务。*

          了解更多
          help_icon

          随时为您服务

          获取常见问题的专家解答,或者直接联系我们的技术专家,咨询应用、设备、常规产品使用问题。

          联系技术支持
          订购 Plus Icon Minus Icon
          • 订单状态查询
          • 订单支持
          • 货号直购
          • 现货供应中心
          • 电子采购
          支持 Plus Icon Minus Icon
          • 帮助&支持
          • 联系我们 - 400 820 8982
          • 技术支持中心
          • 查找文件&证书
          • 报告网站问题
          资源 Plus Icon Minus Icon
          • 学习中心
          • 促销
          • 活动&研讨会
          • 社交媒体
          关于赛默飞 Plus Icon Minus Icon
          • 关于我们
          • 招聘 招聘
          • 投资者关系 投资者关系
          • 新闻 新闻
          • 社会责任 社会责任
          • 商标
          • 政策和通知
          品牌 Plus Icon Minus Icon
          • Thermo Scientific
          • Applied Biosystems
          • Invitrogen
          • Gibco
          • Ion Torrent
          • Unity Lab Services
          • Patheon
          • PPD
          • 服务条款
          • 隐私政策
          • 定价和运输保险政策
          © 2006-2026 Thermo Fisher Scientific Inc. All rights reserved. All trademarks are the property of Thermo Fisher Scientific and its subsidiaries unless otherwise specified.
          China flag icon
          China
          本网站销售的所有产品均不得用于人类或动物之临床诊断或治疗,仅可用于工业或者科研等非医疗目的。
             电子营业执照 | 经营证照公示 | ICP备案号:沪ICP备11003924号 | 沪公网安备 31011502006935号

          Your items have has been added!


          Host server : magellan-search-green-6479c7f679-zb4k5:80/100.66.74.142:80.
          git-commit: b70c0dceb888abc3b0dcebb5bc3a5b8753e7e816
          git-url: https://github.com/thermofisher/magellan-search
          git-branch: release/2.50.0-Offline