Hamburger Menu Button
Thermo Fisher Scientific Logo
登录
没有账号?建立账号 注册
  • 产品
    • 抗体
    • 引物合成
    • GeneArt Gene Synthesis Instant Designer
    • TaqMan Assay and Array Search
    • PCR 设备和耗材
    • 色谱柱和纯化柱
    • 实验室离心机
    • 分子生物学试剂和试剂盒
    • 实验室塑料耗材及用品
    • 查看所有产品分类
  • 应用和技术
    • 色谱
    • 细胞转染和培养
    • 实时荧光定量PCR
    • 质谱
    • 实验室塑料耗材及用品
    • 电子显微镜
    • 蛋白质生物学
    • PCR
    • RNAi
    • 环境
    • 查看所有应用和技术
  • 服务
    • 定制服务
    • 企业级实验室信息化服务
    • 金融&租赁服务
    • 仪器服务
    • OEM和商业供应
    • 培训服务
    • 360° CDMO 和 CRO 服务
    • CDMO 服务
    • 临床试验 CRO 服务
    • Unity Lab Services
    • 查看所有帮助和支持
  • 帮助和支持
    • 学习中心
    • 联系我们
    • 更改国家或地区
    • 查看所有帮助和支持
  • 热门产品
    • TaqMan Real-Time PCR Assays
      TaqMan 实时荧光定量 PCR 试剂盒
    • Antibodies
      抗体
    • Oligos, Primers & Probes
      寡核苷酸、引物、探针
    • GeneArt Gene Synthesis
      GeneArt 基因合成
    • Cell Culture Plastics
      细胞培养耗材
  • Who We Serve
    • 抗体治疗解决方案
    • 细胞与基因治疗解决方案
    • 学术科研
    • 工业与应用
  • 联系我们
  • 货号直购
  • 订单查询
  • 查找文件&证书
Thermo Fisher Scientific Logo

Search

搜索全部或下列指定分类
Search button
          • 联系我们
          • 货号直购
          • 登录
            登录
            没有账号?建立账号 注册
            • 我的账号
            • 订单
            • 会员中心
            • 账单及发票查询
            • 定制产品及项目
          • Primary Antibodies ›
          • alpha Tubulin Antibodies

          Invitrogen

          alpha Tubulin Monoclonal Antibody (B-5-1-2), Alexa Fluor™ 488

          18个已发表图片
          48 篇参考文献
          查看其他69个alpha Tubulin抗体

          {{$productOrderCtrl.translations['antibody.pdp.commerceCard.promotion.promotions']}}

          {{$productOrderCtrl.translations['antibody.pdp.commerceCard.promotion.viewpromo']}}

          {{$productOrderCtrl.translations['antibody.pdp.commerceCard.promotion.promocode']}}: {{promo.promoCode}} {{promo.promoTitle}} {{promo.promoDescription}}. {{$productOrderCtrl.translations['antibody.pdp.commerceCard.promotion.learnmore']}}

          说明书
          证书
          实验方案
          问题与答案
          技术支持
          说明书
          证书
          实验方案
          问题与答案
          技术支持
          说明书
          证书
          实验方案
          问题与答案
          技术支持

          Cite alpha Tubulin Monoclonal Antibody (B-5-1-2), Alexa Fluor™ 488

          Additional Information:
          {{banner.description}}
          {{$ctrl.isSkuNotesCollapsed ? 'View more' : 'View less'}}
          • 抗体检测数据 (3)
          • 已发表图片 (18)
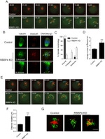
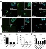
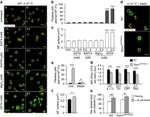
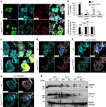
          alpha Tubulin Antibody in Immunocytochemistry (ICC/IF)
          Group 53 Created with Sketch.
          alpha Tubulin Antibody in Immunocytochemistry (ICC/IF)
          Group 53 Created with Sketch.

          图: 1 / 21

          {{ $ctrl.currentElement.advancedVerification.fullName }}
          {{ $ctrl.currentElement.advancedVerification.text }}

          alpha Tubulin Antibody (322588) in ICC/IF

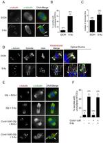
          Immunofluorescence analysis of Alpha tubulin was performed using 70% confluent log phase HeLa cells. The cells were fixed with 4% paraformaldehyde for 10 minutes, permeabilized with 0.1% Triton™ X-100 for 10 minutes, and blocked with 1% BSA for 1 hour at room temperature. The cells were labeled with alpha tubulin (B-5-1-2) Alexa Fluor 488 Mouse Monoclonal Antibody, (Product # 322588) at 2µg/mL in 0.1% BSA a... View More {{ $ctrl.currentElement.advancedVerification.fullName }} 验证信息 View more
          已发表图片由___提供 benchsci-logo
          PMID: {{$ctrl.currentElement.benchSciPubmedId}}
          查看产品

          {{$ctrl.videoDesc}}

          {{$ctrl.videoLongDesc}}

          alpha Tubulin Antibody in Immunocytochemistry (ICC/IF)
          alpha Tubulin Antibody in Immunocytochemistry (ICC/IF)
          alpha Tubulin Antibody in Immunocytochemistry (ICC/IF)
          alpha Tubulin Antibody in Immunocytochemistry (ICC/IF)
          alpha Tubulin Antibody in Immunocytochemistry (ICC/IF)
          alpha Tubulin Antibody in Immunocytochemistry (ICC/IF)
          alpha Tubulin Antibody in Immunocytochemistry (ICC/IF)
          alpha Tubulin Antibody in Immunocytochemistry (ICC/IF)
          alpha Tubulin Antibody in Immunocytochemistry (ICC/IF)
          alpha Tubulin Antibody in Immunocytochemistry (ICC/IF)
          alpha Tubulin Antibody in Immunocytochemistry (ICC/IF)
          alpha Tubulin Antibody in Immunocytochemistry (ICC/IF)
          alpha Tubulin Antibody in Immunocytochemistry (ICC/IF)
          alpha Tubulin Antibody in Immunocytochemistry (ICC/IF)
          alpha Tubulin Antibody in Immunocytochemistry (ICC/IF)
          alpha Tubulin Antibody in Western Blot, Immunocytochemistry (WB, ICC/IF)
          alpha Tubulin Antibody in Immunocytochemistry (ICC/IF)
          alpha Tubulin Antibody in Immunocytochemistry (ICC/IF)
          alpha Tubulin Antibody in Immunohistochemistry (IHC)
          alpha Tubulin Antibody in Immunohistochemistry (IHC)
          alpha Tubulin Antibody in Western Blot (WB)
          alpha Tubulin Monoclonal Antibody (B-5-1-2), Alexa Fluor™ 488

          产品信息

          322588

          应用
          建议稀释比
          已发表文章

          免疫印迹 (WB)

          -
          查看2篇已发表文章 2篇已发表文章

          免疫组化 (IHC)

          -
          查看9篇已发表文章 9篇已发表文章

          免疫细胞化学 (ICC/IF)

          2 µg/mL
          查看37篇已发表文章 37篇已发表文章
          产品规格

          种属反应

          Human, Mouse, Rat, Sea urchin

          已发表种属

          Chimpanzee, Fungi, Human, Mouse, Xenopus

          宿主/亚型

          Mouse / IgG1, kappa

          分类

          Monoclonal

          类型

          Antibody

          克隆号

          B-5-1-2

          抗原

          Sarkosyl-resistant filament from sea urchin sperm axonemes
          3D表位/免疫原

          偶联物

          Alexa Fluor™ 488 Alexa Fluor™ 488 Alexa Fluor™ 488
          • Unconjugated
          • Request custom conjugation

          激发/发射光谱

          499/520 nm 查看光谱 spectra

          形式

          Liquid

          浓度

          0.5 mg/mL

          规格

          100 µg

          纯化类型

          Protein A

          保存液

          PBS, pH 7.4, with 4mg/mL BSA

          内含物

          0.1% sodium azide

          保存条件

          Maintain refrigerated at 2-8°C for up to 1 month. For long term storage store at -20°C

          运输条件

          Ambient (domestic); Wet ice (international)

          RRID

          AB_2532182

          产品详细信息

          This antibody reacts with all forms of alpha tubulin. The expected molecular weight is ~50.5 kDa. Reactivity is confirmed with NIH3T3 cells, rat brain, mouse testis, human Caco-2, HeLa3 and PtK23 cells.

          Excitation/Emission (nm) for this Alexa Fluor 488™-conjugated antibody: 495/519

          靶标信息

          Alpha Tubulin is a part of a heterodimer consisting of alpha and beta tubulin subunits. The alpha and beta tubulins, which are each about 55 kDa MW, are homologous but not identical. Alpha-beta tubulin heterodimer is the basic building block of microtubules, and this intracellular cylindrical filamentous structure is present in almost eukaryotic cells. Microtubules serve as structural supports and lines of transport within the cell, as well as serving a key role in mitosis. Microtubules of the eukaryotic cytoskeleton perform essential and diverse functions and are composed of a heterodimer of alpha and beta tubulins. The alpha and beta tubulins represent the major components of microtubules, while gamma tubulin plays a critical role in the nucleation of microtubule assembly. There are multiple alpha and beta tubulin genes, which are highly conserved among species. The gene that encodes alpha tubulin is highly similar to the mouse and rat Tuba1 gene. Northern blotting studies have shown that the gene expression is predominantly found in morphologically differentiated neurologic cells.

          仅用于科研。不用于诊断过程。未经明确授权不得转售。

          生物信息学

          蛋白别名: 4 tubulin; alpha tubulin; alpha-1 tubulin; alpha-2; alpha-tubulin; Alpha-tubulin 1; Alpha-tubulin 2; Alpha-tubulin 3; Alpha-tubulin 3C; alpha-tubulin 3C/D; Alpha-tubulin 3D; Alpha-tubulin 3E; Alpha-tubulin 4; Alpha-tubulin 6; Alpha-tubulin isotype M-alpha-1; Alpha-tubulin isotype M-alpha-2; Alpha-tubulin isotype M-alpha-4; Alpha-tubulin isotype M-alpha-6; Alpha-tubulin ubiquitous; beta-tubulin T beta15 (aa 1-445); class II beta-tubulin isotype; class IIb beta-tubulin; epididymis secretory sperm binding protein; FLJ30169; gangliocyte protein related to virus stimulation; H2 ALPHA; hum-a-tub1; hum-a-tub2; MGC8685; similar to beta tubulin; T beta-15; Talpha1 alpha-tubulin; Testis-specific alpha-tubulin; TUA; TUA1; TUA2; TUA3; TUBA1/3/4; Tubulin alpha; Tubulin alpha chain-like 3; tubulin alpha-1; Tubulin alpha-1 chain; Tubulin alpha-1A chain; Tubulin alpha-1B chain; Tubulin alpha-1C chain; Tubulin alpha-2 chain; tubulin alpha-3; Tubulin alpha-3 chain; Tubulin alpha-3C chain; tubulin alpha-3C/D chain; Tubulin alpha-3D chain; Tubulin alpha-3E chain; Tubulin alpha-4 chain; Tubulin alpha-4A chain; Tubulin alpha-6 chain; Tubulin alpha-ubiquitous chain; Tubulin B-alpha-1; Tubulin beta-2B chain; Tubulin H2-alpha; Tubulin K-alpha-1; tubulin, alpha 1; tubulin, alpha 1 (testis specific); tubulin, alpha 2; tubulin, alpha 4; tubulin, alpha 6; tubulin, alpha, brain-specific; tubulin, alpha, ubiquitous; tubulin, beta 2; tubulin, beta 2B; tubulin, beta polypeptide paralog; unnamed protein product

          查看更多 收起

          基因别名: 2410129E14Rik; ALS22; B-ALPHA-1; bA408E5.3; bA506K6.1; bcm948; brdp; CDCBM7; CMYO26; FTDALS9; H2-ALPHA; K-ALPHA-1; LIS3; M[a]4; M[a]6; OZEMA23; OZEMA24; PMGYSA; RGD1309427; RGD1565476; SPAX11; Tuba-1; TUBA1; TUBA1A; TUBA1B; TUBA1C; TUBA2; TUBA3; TUBA3C; TUBA3E; Tuba4; TUBA4A; TUBA6; TUBAL3; Tubb2; Tubb2a; TUBB2B

          查看更多 收起

          UniProt ID: (Human) Q71U36, (Human) P68363, (Human) Q9BQE3, (Human) P0DPH7, (Human) Q6PEY2, (Human) P68366, (Human) A6NHL2, (Human) Q9BVA1, (Mouse) P68369, (Rat) P05210, (Mouse) P05213, (Rat) Q6P9V9, (Mouse) P68373, (Rat) Q6AYZ1, (Mouse) P68368, (Rat) Q5XIF6, (Mouse) Q3UX10, (Mouse) Q9CWF2, (Rat) Q3KRE8

          查看更多 收起

          Entrez Gene ID: (Human) 7846, (Human) 10376, (Human) 84790, (Human) 7278, (Human) 112714, (Human) 7277, (Human) 79861, (Human) 347733, (Mouse) 22142, (Rat) 64158, (Mouse) 22143, (Rat) 500929, (Mouse) 22146, (Rat) 300218, (Mouse) 22145, (Rat) 316531, (Rat) 291287, (Mouse) 238463, (Mouse) 73710, (Rat) 291081

          查看更多 收起

          功能
          nucleotide binding structural molecule activity structural constituent of cytoskeleton protein binding GTP binding hydrolase activity identical protein binding macromolecular complex binding metal ion binding protein heterodimerization activity double-stranded RNA binding GTPase activity ubiquitin protein ligase binding enzyme binding protein kinase binding protein domain specific binding molecular_function tubulin
          参与通路
          microtubule cytoskeleton organization mitotic cell cycle neuron migration startle response intracellular protein transport microtubule-based process centrosome cycle smoothened signaling pathway memory locomotory behavior adult locomotory behavior visual learning response to mechanical stimulus glial cell differentiation gene expression dentate gyrus development cerebellar cortex morphogenesis hippocampus development pyramidal neuron differentiation cerebral cortex development neurogenesis neuron differentiation sperm motility adult behavior cytoskeleton-dependent intracellular transport response to tumor necrosis factor locomotory exploration behavior microtubule polymerization forebrain morphogenesis homeostasis of number of cells within a tissue regulation of synapse organization synapse organization cell division neuron apoptotic process motor behavior cellular response to calcium ion organelle transport along microtubule neuron projection arborization response to L-glutamate cellular response to interleukin-4 cytoskeleton organization nervous system development modulation of synaptic transmission positive regulation of axon guidance embryonic brain development protein polymerization metabolic process biological_process
          It has to be done as per old AB suggested Products section.

          Disclaimer

          Close

          Clicking the images or links will redirect you to a website hosted by BenchSci that provides third-party scientific content. Neither the content nor the BenchSci technology and processes for selection have been evaluated by us; we are providing them as-is and without warranty of any kind, including for use or application of the Thermo Fisher Scientific products presented.

          guarantee_icon

          性能保障

          只要您发现Invitrogen抗体在实验中的表现与网站或说明书的所述内容不符,您即可享受免费退换货服务。*

          了解更多
          help_icon

          随时为您服务

          获取常见问题的专家解答,或者直接联系我们的技术专家,咨询应用、设备、常规产品使用问题。

          联系技术支持
          订购 Plus Icon Minus Icon
          • 订单状态查询
          • 订单支持
          • 货号直购
          • 现货供应中心
          • 电子采购
          支持 Plus Icon Minus Icon
          • 帮助&支持
          • 联系我们 - 400 820 8982
          • 技术支持中心
          • 查找文件&证书
          • 报告网站问题
          资源 Plus Icon Minus Icon
          • 学习中心
          • 促销
          • 活动&研讨会
          • 社交媒体
          关于赛默飞 Plus Icon Minus Icon
          • 关于我们
          • 招聘 招聘
          • 投资者关系 投资者关系
          • 新闻 新闻
          • 社会责任 社会责任
          • 商标
          • 政策和通知
          品牌 Plus Icon Minus Icon
          • Thermo Scientific
          • Applied Biosystems
          • Invitrogen
          • Gibco
          • Ion Torrent
          • Unity Lab Services
          • Patheon
          • PPD
          • 服务条款
          • 隐私政策
          • 定价和运输保险政策
          © 2006-2026 Thermo Fisher Scientific Inc. All rights reserved. All trademarks are the property of Thermo Fisher Scientific and its subsidiaries unless otherwise specified.
          China flag icon
          China
          本网站销售的所有产品均不得用于人类或动物之临床诊断或治疗,仅可用于工业或者科研等非医疗目的。
             电子营业执照 | 经营证照公示 | ICP备案号:沪ICP备11003924号 | 沪公网安备 31011502006935号

          Your items have has been added!


          Host server : magellan-search-green-6479c7f679-sz4vp:80/100.66.76.236:80.
          git-commit: b70c0dceb888abc3b0dcebb5bc3a5b8753e7e816
          git-url: https://github.com/thermofisher/magellan-search
          git-branch: release/2.50.0-Offline