Hamburger Menu Button
Thermo Fisher Scientific Logo
登录
没有账号?建立账号 注册
  • 产品
    • 抗体
    • 引物合成
    • GeneArt Gene Synthesis Instant Designer
    • TaqMan Assay and Array Search
    • PCR 设备和耗材
    • 色谱柱和纯化柱
    • 实验室离心机
    • 分子生物学试剂和试剂盒
    • 实验室塑料耗材及用品
    • 查看所有产品分类
  • 应用和技术
    • 色谱
    • 细胞转染和培养
    • 实时荧光定量PCR
    • 质谱
    • 实验室塑料耗材及用品
    • 电子显微镜
    • 蛋白质生物学
    • PCR
    • RNAi
    • 环境
    • 查看所有应用和技术
  • 服务
    • 定制服务
    • 企业级实验室信息化服务
    • 金融&租赁服务
    • 仪器服务
    • OEM和商业供应
    • 培训服务
    • 360° CDMO 和 CRO 服务
    • CDMO 服务
    • 临床试验 CRO 服务
    • Unity Lab Services
    • 查看所有帮助和支持
  • 帮助和支持
    • 学习中心
    • 联系我们
    • 更改国家或地区
    • 查看所有帮助和支持
  • 热门产品
    • TaqMan Real-Time PCR Assays
      TaqMan 实时荧光定量 PCR 试剂盒
    • Antibodies
      抗体
    • Oligos, Primers & Probes
      寡核苷酸、引物、探针
    • GeneArt Gene Synthesis
      GeneArt 基因合成
    • Cell Culture Plastics
      细胞培养耗材
  • Who We Serve
    • 抗体治疗解决方案
    • 细胞与基因治疗解决方案
    • 学术科研
    • 工业与应用
  • 联系我们
  • 货号直购
  • 订单查询
  • 查找文件&证书
Thermo Fisher Scientific Logo

Search

搜索全部或下列指定分类
Search button
          • 联系我们
          • 货号直购
          • 登录
            登录
            没有账号?建立账号 注册
            • 我的账号
            • 订单
            • 会员中心
            • 账单及发票查询
            • 定制产品及项目
          • Primary Antibodies ›
          • beta Actin Antibodies

          Invitrogen

          beta Actin Polyclonal Antibody

          20个已发表图片
          27 篇参考文献
          查看其他62个beta Actin抗体

          {{$productOrderCtrl.translations['antibody.pdp.commerceCard.promotion.promotions']}}

          {{$productOrderCtrl.translations['antibody.pdp.commerceCard.promotion.viewpromo']}}

          {{$productOrderCtrl.translations['antibody.pdp.commerceCard.promotion.promocode']}}: {{promo.promoCode}} {{promo.promoTitle}} {{promo.promoDescription}}. {{$productOrderCtrl.translations['antibody.pdp.commerceCard.promotion.learnmore']}}

          说明书
          证书
          实验方案
          问题与答案
          技术支持
          说明书
          证书
          实验方案
          问题与答案
          技术支持
          说明书
          证书
          实验方案
          问题与答案
          技术支持

          Cite beta Actin Polyclonal Antibody

          Additional Information:
          {{banner.description}}
          {{$ctrl.isSkuNotesCollapsed ? 'View more' : 'View less'}}
          • 抗体检测数据 (8)
          • 已发表图片 (20)
          beta Actin Antibody in Immunocytochemistry (ICC/IF)
          Group 53 Created with Sketch.
          beta Actin Antibody in Immunocytochemistry (ICC/IF)
          Group 53 Created with Sketch.

          图: 1 / 28

          {{ $ctrl.currentElement.advancedVerification.fullName }}
          {{ $ctrl.currentElement.advancedVerification.text }}

          beta Actin Antibody (PA1-46296) in ICC/IF

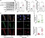
          Immunofluorescence analysis of beta Actin was performed using 70% confluent log phase NIH/3T3 cells. The cells were fixed with 4% paraformaldehyde for 10 minutes, permeabilized with 0.1% Triton™ X-100 for 10 minutes, and blocked with 1% BSA for 1 hour at room temperature. The cells were labeled with beta Actin Rabbit Polyclonal Antibody (Product # PA1-46296) at 2µg/mL in 0.1% BSA and incubated for 3 hours a... View More {{ $ctrl.currentElement.advancedVerification.fullName }} 验证信息 View more
          已发表图片由___提供 benchsci-logo
          PMID: {{$ctrl.currentElement.benchSciPubmedId}}
          查看产品

          {{$ctrl.videoDesc}}

          {{$ctrl.videoLongDesc}}

          beta Actin Antibody in Immunocytochemistry (ICC/IF)
          beta Actin Antibody in Immunocytochemistry (ICC/IF)
          beta Actin Antibody in Immunocytochemistry (ICC/IF)
          beta Actin Antibody in Immunohistochemistry (Paraffin) (IHC (P))
          beta Actin Antibody in Western Blot (WB)
          beta Actin Antibody in Western Blot (WB)
          beta Actin Antibody in Western Blot (WB)
          beta Actin Antibody in Flow Cytometry (Flow)
          beta Actin Antibody in Immunohistochemistry (PFA fixed) (IHC (PFA))
          beta Actin Antibody in Western Blot (WB)
          beta Actin Antibody in Western Blot (WB)
          beta Actin Antibody in Western Blot (WB)
          beta Actin Antibody in Western Blot (WB)
          beta Actin Antibody in Western Blot (WB)
          beta Actin Antibody in Western Blot (WB)
          beta Actin Antibody in Western Blot (WB)
          beta Actin Antibody in Western Blot (WB)
          beta Actin Antibody in Western Blot (WB)
          beta Actin Antibody in Western Blot (WB)
          beta Actin Antibody in Western Blot (WB)
          beta Actin Antibody in Western Blot (WB)
          beta Actin Antibody in Western Blot (WB)
          beta Actin Antibody in Western Blot (WB)
          beta Actin Antibody in Western Blot (WB)
          beta Actin Antibody in Western Blot (WB)
          beta Actin Antibody in Western Blot (WB)
          beta Actin Antibody in Western Blot (WB)
          beta Actin Antibody in Neutralization (Neu)
          beta Actin Polyclonal Antibody

          产品信息

          PA1-46296

          应用
          建议稀释比
          已发表文章

          免疫印迹 (WB)

          1:100-1:2,000
          查看25篇已发表文章 25篇已发表文章

          免疫组化(石蜡) (IHC (P))

          1:100
          -

          免疫组织化学(多聚甲醛固定) (IHC (PFA))

          -
          查看1篇已发表文章 1篇已发表文章

          免疫细胞化学 (ICC/IF)

          2 µg/mL
          -

          流式细胞分析 (Flow)

          1:10-1:1,000
          -

          酶联免疫吸附实验 (ELISA)

          Assay-Dependent
          -

          免疫沉淀 (IP)

          1:10-1:500
          -

          中和实验 (Neu)

          Assay-Dependent
          查看1篇已发表文章 1篇已发表文章

          Proximity Ligation Assay (PLA) (PLA)

          Assay-Dependent
          -
          产品规格

          种属反应

          Avian, Bovine, Fish, Hamster, Human, Mouse, Non-human primate, Pig, Rabbit, Rat

          已发表种属

          Bovine, Human, Mouse, Pig, Rat, Zebrafish

          宿主/亚型

          Rabbit / IgG

          分类

          Polyclonal

          类型

          Antibody

          抗原

          Synthetic peptide made to an N-terminal region of human Beta Actin.
          3D表位/免疫原

          偶联物

          Unconjugated Unconjugated Unconjugated

          形式

          Liquid

          浓度

          1 mg/mL

          规格

          50 µg

          纯化类型

          Antigen affinity chromatography

          保存液

          tris citrate/phosphate, pH 7-8

          内含物

          0.09% sodium azide

          保存条件

          4°C, do not freeze

          运输条件

          Ambient (domestic); Wet ice (international)

          RRID

          AB_2223196

          产品详细信息

          This antibody is expected to cross-react with a wide range of species based on sequence homology.

          靶标信息

          Beta actin is one of six actin isoforms which have been identified. Beta actin is a non-muscle cytoskeletal protein in all human cell types and is involved in cell motility, structure, and integrity. There are six different actin isoforms in human. The beta isoform of actin, along with gamma actin, coexist in most cell types as components of the cyto-skeleton. Beta actins are cytoplasmic proteins ubuquitously expressed in all eukaryotic cells. Polymerization of globular actin (G-actin) leads to a structural filament (F-actin) in the form of two stranded helix. Actins are highly conserved proteins that are involved in cell motility, structure and integrity. Because beta actin is ubiquitously expressed in all eukaryotic cells, it is frequently used as a loading control for assays involving protein detection, such as Western blotting. Antibodies to beta-actin provide a specific and useful tool in studying the intracellular distribution of beta-actin and the static and dynamic aspects of the cytoskeleton.

          仅用于科研。不用于诊断过程。未经明确授权不得转售。

          生物信息学

          蛋白别名: Actin is a protein with a high degree of evolutionary conservation that undergoes polymerization to generate filaments, which subsequently assemble into interconnected networks within the cytoplasm of cells.; Actin, cytoplasmic 1; beta actin; beta cytoskeletal actin; Beta-actin; cytoplasmic beta-actin; cytoskeletal beta actin; gamma non-muscle actin; I(2)-actin; PS1TP5-binding protein 1; unnamed protein product

          查看更多 收起

          基因别名: ACT-5; ACTB; Actx; Beta-actin; BKRNS; BNS; BRWS1; CSMH; DDS1; E430023M04Rik; PS1TP5BP1; THC8

          查看更多 收起

          UniProt ID: (Rabbit) P29751, (Bovine) P60712, (Pig) Q6QAQ1, (Human) P60709, (Rat) P60711, (Mouse) P60710, (Chinese hamster) P48975

          查看更多 收起

          Entrez Gene ID: (Rabbit) 100009272, (Bovine) 280979, (Pig) 414396, (Human) 60, (Rat) 81822, (Mouse) 11461, (Chinese hamster) 100689477

          查看更多 收起

          功能
          protein binding ATP binding kinesin binding Tat protein binding identical protein binding nitric-oxide synthase binding nucleotide binding structural constituent of cytoskeleton hydrolase activity ATPase activity protein kinase binding nitric-oxide synthase regulator activity nucleosomal DNA binding tau protein binding structural constituent of postsynaptic actin cytoskeleton transporter regulator activity RNA polymerase II core promoter proximal region sequence-specific DNA binding RNA polymerase II distal enhancer sequence-specific DNA binding actin and actin related protein actin or actin-binding cytoskeletal protein cytoskeletal protein
          参与通路
          morphogenesis of a polarized epithelium establishment or maintenance of cell polarity regulation of transmembrane transporter activity negative regulation of protein binding adherens junction assembly apical protein localization synaptic vesicle endocytosis regulation of norepinephrine uptake protein localization to adherens junction cellular response to cytochalasin B postsynaptic actin cytoskeleton organization regulation of protein localization to plasma membrane chromatin remodeling regulation of transcription from RNA polymerase II promoter cytoskeleton organization axonogenesis positive regulation of cell proliferation substantia nigra development regulation of mitotic metaphase/anaphase transition maintenance of blood-brain barrier regulation of apoptotic process positive regulation of T cell differentiation negative regulation of cell differentiation positive regulation of cell differentiation positive regulation of myoblast differentiation positive regulation of transcription, DNA-templated cell motility positive regulation of norepinephrine uptake regulation of cell cycle regulation of G0 to G1 transition platelet aggregation regulation of transepithelial transport regulation of synaptic vesicle endocytosis positive regulation of stem cell population maintenance positive regulation of double-strand break repair via homologous recombination regulation of G1/S transition of mitotic cell cycle regulation of double-strand break repair positive regulation of double-strand break repair regulation of nucleotide-excision repair retina homeostasis ATP-dependent chromatin remodeling retina development in camera-type eye cellular response to electrical stimulus
          It has to be done as per old AB suggested Products section.

          Disclaimer

          Close

          Clicking the images or links will redirect you to a website hosted by BenchSci that provides third-party scientific content. Neither the content nor the BenchSci technology and processes for selection have been evaluated by us; we are providing them as-is and without warranty of any kind, including for use or application of the Thermo Fisher Scientific products presented.

          guarantee_icon

          性能保障

          只要您发现Invitrogen抗体在实验中的表现与网站或说明书的所述内容不符,您即可享受免费退换货服务。*

          了解更多
          help_icon

          随时为您服务

          获取常见问题的专家解答,或者直接联系我们的技术专家,咨询应用、设备、常规产品使用问题。

          联系技术支持
          订购 Plus Icon Minus Icon
          • 订单状态查询
          • 订单支持
          • 货号直购
          • 现货供应中心
          • 电子采购
          支持 Plus Icon Minus Icon
          • 帮助&支持
          • 联系我们 - 400 820 8982
          • 技术支持中心
          • 查找文件&证书
          • 报告网站问题
          资源 Plus Icon Minus Icon
          • 学习中心
          • 促销
          • 活动&研讨会
          • 社交媒体
          关于赛默飞 Plus Icon Minus Icon
          • 关于我们
          • 招聘 招聘
          • 投资者关系 投资者关系
          • 新闻 新闻
          • 社会责任 社会责任
          • 商标
          • 政策和通知
          品牌 Plus Icon Minus Icon
          • Thermo Scientific
          • Applied Biosystems
          • Invitrogen
          • Gibco
          • Ion Torrent
          • Unity Lab Services
          • Patheon
          • PPD
          • 服务条款
          • 隐私政策
          • 定价和运输保险政策
          © 2006-2026 Thermo Fisher Scientific Inc. All rights reserved. All trademarks are the property of Thermo Fisher Scientific and its subsidiaries unless otherwise specified.
          China flag icon
          China
          本网站销售的所有产品均不得用于人类或动物之临床诊断或治疗,仅可用于工业或者科研等非医疗目的。
             电子营业执照 | 经营证照公示 | ICP备案号:沪ICP备11003924号 | 沪公网安备 31011502006935号

          Your items have has been added!


          Host server : magellan-search-green-6479c7f679-zb4k5:80/100.66.74.142:80.
          git-commit: b70c0dceb888abc3b0dcebb5bc3a5b8753e7e816
          git-url: https://github.com/thermofisher/magellan-search
          git-branch: release/2.50.0-Offline