Hamburger Menu Button
Thermo Fisher Scientific Logo
登录
没有账号?建立账号 注册
  • 产品
    • 抗体
    • 引物合成
    • GeneArt Gene Synthesis Instant Designer
    • TaqMan Assay and Array Search
    • PCR 设备和耗材
    • 色谱柱和纯化柱
    • 实验室离心机
    • 分子生物学试剂和试剂盒
    • 实验室塑料耗材及用品
    • 查看所有产品分类
  • 应用和技术
    • 色谱
    • 细胞转染和培养
    • 实时荧光定量PCR
    • 质谱
    • 实验室塑料耗材及用品
    • 电子显微镜
    • 蛋白质生物学
    • PCR
    • RNAi
    • 环境
    • 查看所有应用和技术
  • 服务
    • 定制服务
    • 企业级实验室信息化服务
    • 金融&租赁服务
    • 仪器服务
    • OEM和商业供应
    • 培训服务
    • 360° CDMO 和 CRO 服务
    • CDMO 服务
    • 临床试验 CRO 服务
    • Unity Lab Services
    • 查看所有帮助和支持
  • 帮助和支持
    • 学习中心
    • 联系我们
    • 更改国家或地区
    • 查看所有帮助和支持
  • 热门产品
    • TaqMan Real-Time PCR Assays
      TaqMan 实时荧光定量 PCR 试剂盒
    • Antibodies
      抗体
    • Oligos, Primers & Probes
      寡核苷酸、引物、探针
    • GeneArt Gene Synthesis
      GeneArt 基因合成
    • Cell Culture Plastics
      细胞培养耗材
  • Who We Serve
    • 抗体治疗解决方案
    • 细胞与基因治疗解决方案
    • 学术科研
    • 工业与应用
  • 联系我们
  • 货号直购
  • 订单查询
  • 查找文件&证书
Thermo Fisher Scientific Logo

Search

搜索全部或下列指定分类
Search button
          • 联系我们
          • 货号直购
          • 登录
            登录
            没有账号?建立账号 注册
            • 我的账号
            • 订单
            • 会员中心
            • 账单及发票查询
            • 定制产品及项目
          • Primary Antibodies ›
          • ABCA1 Antibodies

          Invitrogen

          ABCA1 Polyclonal Antibody

          高级验证
          12个已发表图片
          19 篇参考文献
          查看其他14个ABCA1抗体

          {{$productOrderCtrl.translations['antibody.pdp.commerceCard.promotion.promotions']}}

          {{$productOrderCtrl.translations['antibody.pdp.commerceCard.promotion.viewpromo']}}

          {{$productOrderCtrl.translations['antibody.pdp.commerceCard.promotion.promocode']}}: {{promo.promoCode}} {{promo.promoTitle}} {{promo.promoDescription}}. {{$productOrderCtrl.translations['antibody.pdp.commerceCard.promotion.learnmore']}}

          说明书
          证书
          实验方案
          问题与答案
          技术支持
          说明书
          证书
          实验方案
          问题与答案
          技术支持
          说明书
          证书
          实验方案
          问题与答案
          技术支持

          Cite ABCA1 Polyclonal Antibody

          Additional Information:
          {{banner.description}}
          {{$ctrl.isSkuNotesCollapsed ? 'View more' : 'View less'}}
          • 抗体检测数据 (12)
          • 已发表图片 (12)
          • 高级验证 (3)
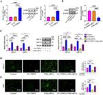
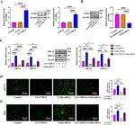
          ABCA1 Antibody in Immunocytochemistry (ICC/IF)
          Group 53 Created with Sketch.
          ABCA1 Antibody in Immunocytochemistry (ICC/IF)
          Group 53 Created with Sketch.

          图: 1 / 27

          {{ $ctrl.currentElement.advancedVerification.fullName }}
          {{ $ctrl.currentElement.advancedVerification.text }}

          ABCA1 Antibody (PA1-16789) in ICC/IF

          Immunofluorescence analysis of ABCA1 was performed using log phase THP-1 cells. The cells were fixed with 4% paraformaldehyde for 10 minutes, permeabilized with 0.1% Triton™ X-100 for 15 minutes, and blocked with 2% BSA for 1 hour at room temperature. The cells were labeled with ABCA1 Polyclonal Antibody (3A1.891.3) (Product # PA1-16789) at 1:100 dilution in 0.1% BSA, incubated at 4 degree Celsius overnight and then with Donkey anti-Rabbit IgG (H+L) Highly Cross-Adsorbed Secondary Antibody, Alexa Fluor Plus 488 (Product # A32790) at a dilu... View More {{ $ctrl.currentElement.advancedVerification.fullName }} 验证信息 View more
          已发表图片由___提供 benchsci-logo
          PMID: {{$ctrl.currentElement.benchSciPubmedId}}
          查看产品

          {{$ctrl.videoDesc}}

          {{$ctrl.videoLongDesc}}

          ABCA1 Antibody in Immunocytochemistry (ICC/IF)
          ABCA1 Antibody in Immunocytochemistry (ICC/IF)
          ABCA1 Antibody in Immunocytochemistry (ICC/IF)
          ABCA1 Antibody in Immunocytochemistry (ICC/IF)
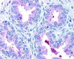
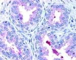
          ABCA1 Antibody in Immunohistochemistry (Paraffin) (IHC (P))
          ABCA1 Antibody in Immunohistochemistry (Paraffin) (IHC (P))
          ABCA1 Antibody in Western Blot (WB)
          ABCA1 Antibody in Western Blot (WB)
          ABCA1 Antibody in Western Blot (WB)
          ABCA1 Antibody in Western Blot (WB)
          ABCA1 Antibody in Flow Cytometry (Flow)
          ABCA1 Antibody in Immunoprecipitation (IP)
          ABCA1 Antibody in Immunohistochemistry (IHC)
          ABCA1 Antibody in Immunohistochemistry (IHC)
          ABCA1 Antibody in Western Blot (WB)
          ABCA1 Antibody in Western Blot (WB)
          ABCA1 Antibody in Western Blot (WB)
          ABCA1 Antibody in Western Blot (WB)
          ABCA1 Antibody in Western Blot (WB)
          ABCA1 Antibody in Western Blot (WB)
          ABCA1 Antibody in Western Blot (WB)
          ABCA1 Antibody in Western Blot (WB)
          ABCA1 Antibody in Western Blot (WB)
          ABCA1 Antibody in Western Blot (WB)
          ABCA1 Antibody
          ABCA1 Antibody
          ABCA1 Antibody
          ABCA1 Polyclonal Antibody

          产品信息

          PA1-16789

          应用
          建议稀释比
          已发表文章

          免疫印迹 (WB)

          1:500-1:1,000
          查看13篇已发表文章 13篇已发表文章

          免疫组化 (IHC)

          -
          查看3篇已发表文章 3篇已发表文章

          免疫组化(石蜡) (IHC (P))

          1:200
          -

          免疫组化(冰冻) (IHC (F))

          Assay-Dependent
          -

          免疫细胞化学 (ICC/IF)

          1:100
          查看3篇已发表文章 3篇已发表文章

          流式细胞分析 (Flow)

          1:400
          -

          免疫沉淀 (IP)

          1:10-1:500
          -

          染色质免疫沉淀 实验 (ChIP)

          Assay-Dependent
          -

          凝胶阻滞分析 (EMSA)

          Assay-Dependent
          -

          In Situ Hybridization (ISH)

          Assay-dependent
          -
          产品规格

          种属反应

          Dog, Chicken, Horse, Hamster, Human, Mustelid, Mouse, Non-human primate, Pig, Rabbit, Rat

          已发表种属

          Human, Mouse, Rat

          宿主/亚型

          Rabbit / IgG

          分类

          Polyclonal

          类型

          Antibody

          抗原

          Partial peptide sequence (within residues 1100-1300) of human ABCA1.
          3D表位/免疫原

          偶联物

          Unconjugated Unconjugated Unconjugated

          形式

          Liquid

          浓度

          1 mg/mL

          规格

          100 µg

          纯化类型

          Antigen affinity chromatography

          保存液

          PBS

          内含物

          0.02% sodium azide

          保存条件

          Store at 4°C short term. For long term storage, store at -20°C, avoiding freeze/thaw cycles.

          运输条件

          Ambient (domestic); Wet ice (international)

          RRID

          AB_2288917

          产品详细信息

          ABCA1 is known to aggregate.

          DO NOT BOIL SAMPLES.

          靶标信息

          Mutations in the ABCA1 gene (ATP-binding cassette transporter 1) have been reported in Tangier disease (TD). TD is an autosomal recessive disorder characterized by an absence of plasma HDL, cholesterol ester depositing in the reticulo-endothelial system and deviations in cellular lipid trafficking. ABCA1 mediates the apo-A1 associated export of cholesterol and phospholipids from the cell. It is expressed on the plasma membrane and the Golgi complex, and is regulated by cholesterol flux. Regulation of the cholesterol flux between HDL and macrophages is competitive between ABCA1 and SR-BI.

          仅用于科研。不用于诊断过程。未经明确授权不得转售。

          生物信息学

          蛋白别名: ABC 1; ABC 1 antibody; ABC transporter; ABC Transporter 1; ABC-1; ABC1 antibody; ATP-binding cassette 1; ATP-binding cassette sub-family A member 1; ATP-binding cassette transporter 1; ATP-binding cassette transporter A1; ATP-binding cassette, sub-family A (ABC1), member 1; CERP antibody; Cholesterol efflux regulatory protein; membrane-bound; Phospholipid-transporting ATPase ABCA1

          查看更多 收起

          基因别名: ABC-1; ABC1; ABCA1; CERP; HDLCQTL13; HDLDT1; HPALP1; TGD

          查看更多 收起

          UniProt ID: (Human) O95477, (Mouse) P41233

          查看更多 收起

          Entrez Gene ID: (Chicken) 373945, (Horse) 100054241, (Dog) 481651, (Rabbit) 100356765, (Human) 19, (Pig) 100152112, (Mouse) 11303, (Rat) 313210, (Chinese hamster) 100761226

          查看更多 收起

          功能
          nucleotide binding receptor binding protein binding ATP binding phospholipid transporter activity high-density lipoprotein particle binding protein transmembrane transporter activity cholesterol binding ATPase activity syntaxin binding phosphatidylcholine binding small GTPase binding apolipoprotein binding apolipoprotein A-I binding apolipoprotein A-I receptor activity ATPase activity, coupled to transmembrane movement of substances sphingolipid floppase activity ATPase binding phosphatidylcholine-translocating ATPase activity phosphatidylserine-translocating ATPase activity intermembrane cholesterol transfer activity ATPase-coupled intramembrane lipid transporter activity floppase activity ABC-type transporter activity transporter activity anion transmembrane transporter activity cholesterol transporter activity ATP-binding cassette (ABC) transporter primary active transporter transporter
          参与通路
          peptide secretion lipid metabolic process phagocytosis, engulfment lysosome organization G-protein coupled receptor signaling pathway adenylate cyclase-activating G-protein coupled receptor signaling pathway response to nutrient steroid metabolic process cholesterol metabolic process protein secretion response to xenobiotic stimulus negative regulation of macrophage derived foam cell differentiation positive regulation of cholesterol efflux negative regulation of cholesterol storage organic hydroxy compound transport phospholipid transport endosomal transport signal release cholesterol transport response to nutrient levels intracellular cholesterol transport regulation of Cdc42 protein signal transduction cholesterol efflux response to vitamin B3 phospholipid efflux high-density lipoprotein particle assembly response to laminar fluid shear stress apolipoprotein A-I-mediated signaling pathway lipoprotein metabolic process lipoprotein biosynthetic process cholesterol homeostasis reverse cholesterol transport phospholipid translocation establishment of localization in cell transmembrane transport phospholipid homeostasis platelet dense granule organization cellular response to lipopolysaccharide cellular response to retinoic acid cellular response to cytokine stimulus cellular response to cholesterol cellular response to low-density lipoprotein particle stimulus cellular response to xenobiotic stimulus protein transmembrane transport regulation of high-density lipoprotein particle assembly positive regulation of high-density lipoprotein particle assembly sphingolipid translocation export across plasma membrane protein lipidation transport positive regulation of cAMP biosynthetic process interleukin-1 beta secretion response to high density lipoprotein particle anion transmembrane transport ion transmembrane transport response to drug response to low-density lipoprotein particle
          It has to be done as per old AB suggested Products section.

          Disclaimer

          Close

          Clicking the images or links will redirect you to a website hosted by BenchSci that provides third-party scientific content. Neither the content nor the BenchSci technology and processes for selection have been evaluated by us; we are providing them as-is and without warranty of any kind, including for use or application of the Thermo Fisher Scientific products presented.

          guarantee_icon

          性能保障

          只要您发现Invitrogen抗体在实验中的表现与网站或说明书的所述内容不符,您即可享受免费退换货服务。*

          了解更多
          help_icon

          随时为您服务

          获取常见问题的专家解答,或者直接联系我们的技术专家,咨询应用、设备、常规产品使用问题。

          联系技术支持
          订购 Plus Icon Minus Icon
          • 订单状态查询
          • 订单支持
          • 货号直购
          • 现货供应中心
          • 电子采购
          支持 Plus Icon Minus Icon
          • 帮助&支持
          • 联系我们 - 400 820 8982
          • 技术支持中心
          • 查找文件&证书
          • 报告网站问题
          资源 Plus Icon Minus Icon
          • 学习中心
          • 促销
          • 活动&研讨会
          • 社交媒体
          关于赛默飞 Plus Icon Minus Icon
          • 关于我们
          • 招聘 招聘
          • 投资者关系 投资者关系
          • 新闻 新闻
          • 社会责任 社会责任
          • 商标
          • 政策和通知
          品牌 Plus Icon Minus Icon
          • Thermo Scientific
          • Applied Biosystems
          • Invitrogen
          • Gibco
          • Ion Torrent
          • Unity Lab Services
          • Patheon
          • PPD
          • 服务条款
          • 隐私政策
          • 定价和运输保险政策
          © 2006-2026 Thermo Fisher Scientific Inc. All rights reserved. All trademarks are the property of Thermo Fisher Scientific and its subsidiaries unless otherwise specified.
          China flag icon
          China
          本网站销售的所有产品均不得用于人类或动物之临床诊断或治疗,仅可用于工业或者科研等非医疗目的。
             电子营业执照 | 经营证照公示 | ICP备案号:沪ICP备11003924号 | 沪公网安备 31011502006935号

          Your items have has been added!


          Host server : magellan-search-green-6479c7f679-zb4k5:80/100.66.74.142:80.
          git-commit: b70c0dceb888abc3b0dcebb5bc3a5b8753e7e816
          git-url: https://github.com/thermofisher/magellan-search
          git-branch: release/2.50.0-Offline