Hamburger Menu Button
Thermo Fisher Scientific Logo
登录
没有账号?建立账号 注册
  • 产品
    • 抗体
    • 引物合成
    • GeneArt Gene Synthesis Instant Designer
    • TaqMan Assay and Array Search
    • PCR 设备和耗材
    • 色谱柱和纯化柱
    • 实验室离心机
    • 分子生物学试剂和试剂盒
    • 实验室塑料耗材及用品
    • 查看所有产品分类
  • 应用和技术
    • 色谱
    • 细胞转染和培养
    • 实时荧光定量PCR
    • 质谱
    • 实验室塑料耗材及用品
    • 电子显微镜
    • 蛋白质生物学
    • PCR
    • RNAi
    • 环境
    • 查看所有应用和技术
  • 服务
    • 定制服务
    • 企业级实验室信息化服务
    • 金融&租赁服务
    • 仪器服务
    • OEM和商业供应
    • 培训服务
    • 360° CDMO 和 CRO 服务
    • CDMO 服务
    • 临床试验 CRO 服务
    • Unity Lab Services
    • 查看所有帮助和支持
  • 帮助和支持
    • 学习中心
    • 联系我们
    • 更改国家或地区
    • 查看所有帮助和支持
  • 热门产品
    • TaqMan Real-Time PCR Assays
      TaqMan 实时荧光定量 PCR 试剂盒
    • Antibodies
      抗体
    • Oligos, Primers & Probes
      寡核苷酸、引物、探针
    • GeneArt Gene Synthesis
      GeneArt 基因合成
    • Cell Culture Plastics
      细胞培养耗材
  • Who We Serve
    • 抗体治疗解决方案
    • 细胞与基因治疗解决方案
    • 学术科研
    • 工业与应用
  • 联系我们
  • 货号直购
  • 订单查询
  • 查找文件&证书
Thermo Fisher Scientific Logo

Search

搜索全部或下列指定分类
Search button
          • 联系我们
          • 货号直购
          • 登录
            登录
            没有账号?建立账号 注册
            • 我的账号
            • 订单
            • 会员中心
            • 账单及发票查询
            • 定制产品及项目
          • Primary Antibodies ›
          • ACE2 Antibodies

          Invitrogen

          ACE2 Recombinant Rabbit Monoclonal Antibody (SN0754)

          高级验证
          30个已发表图片
          41 篇参考文献
          查看其他40个ACE2抗体

          {{$productOrderCtrl.translations['antibody.pdp.commerceCard.promotion.promotions']}}

          {{$productOrderCtrl.translations['antibody.pdp.commerceCard.promotion.viewpromo']}}

          {{$productOrderCtrl.translations['antibody.pdp.commerceCard.promotion.promocode']}}: {{promo.promoCode}} {{promo.promoTitle}} {{promo.promoDescription}}. {{$productOrderCtrl.translations['antibody.pdp.commerceCard.promotion.learnmore']}}

          说明书
          证书
          实验方案
          问题与答案
          技术支持
          说明书
          证书
          实验方案
          问题与答案
          技术支持
          说明书
          证书
          实验方案
          问题与答案
          技术支持

          Cite ACE2 Recombinant Rabbit Monoclonal Antibody (SN0754)

          Additional Information:
          {{banner.description}}
          {{$ctrl.isSkuNotesCollapsed ? 'View more' : 'View less'}}
          • 抗体检测数据 (13)
          • 已发表图片 (30)
          • 高级验证 (3)
          ACE2 Antibody in Western Blot (WB)
          Group 53 Created with Sketch.
          ACE2 Antibody in Western Blot (WB)
          Group 53 Created with Sketch.

          图: 1 / 46

          {{ $ctrl.currentElement.advancedVerification.fullName }}
          {{ $ctrl.currentElement.advancedVerification.text }}

          ACE2 Antibody (MA5-32307) in WB

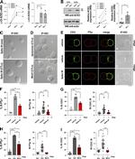
          Western Blot was performed using Anti-ACE2 Recombinant Rabbit Monoclonal Antibody (SN0754) (Product # MA5-32307) and a 120 kDa band corresponding to Angiotensin-converting enzyme 2 was observed across all cell lines and tissues tested except in BJ, U2-OS, Mouse Skeletal Muscle and Rat Skeletal Muscle which are known to be low expressing (DOI: 10.3892/mmr.2014.2266, 10.1038/s41433-020-0939-4). Membrane enriched extracts (50 µg lysate) of HaCaT (Lane 1), Hep G2 (Lane 2), RT-4 (Lane 3), BJ (Lane 4), U-2 OS (Lane 5), Mouse Testis (Lane 6), Rat... View More {{ $ctrl.currentElement.advancedVerification.fullName }} 验证信息 View more
          已发表图片由___提供 benchsci-logo
          PMID: {{$ctrl.currentElement.benchSciPubmedId}}
          查看产品

          {{$ctrl.videoDesc}}

          {{$ctrl.videoLongDesc}}

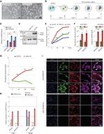
          ACE2 Antibody in Immunocytochemistry (ICC/IF)
          ACE2 Antibody in Immunocytochemistry (ICC/IF)
          ACE2 Antibody in Immunocytochemistry (ICC/IF)
          ACE2 Antibody in Immunocytochemistry (ICC/IF)
          ACE2 Antibody in Immunocytochemistry (ICC/IF)
          ACE2 Antibody in Immunohistochemistry (Paraffin) (IHC (P))
          ACE2 Antibody in Immunohistochemistry (Paraffin) (IHC (P))
          ACE2 Antibody in Immunohistochemistry (Paraffin) (IHC (P))
          ACE2 Antibody in Western Blot (WB)
          ACE2 Antibody in Western Blot (WB)
          ACE2 Antibody in Western Blot (WB)
          ACE2 Antibody in Western Blot (WB)
          ACE2 Antibody in Western Blot (WB)
          ACE2 Antibody in Immunohistochemistry (IHC)
          ACE2 Antibody in Flow Cytometry (Flow)
          ACE2 Antibody in Immunocytochemistry (ICC/IF)
          ACE2 Antibody in Immunocytochemistry (ICC/IF)
          ACE2 Antibody in Immunohistochemistry (Paraffin) (IHC (P))
          ACE2 Antibody in Immunohistochemistry (Paraffin) (IHC (P))
          ACE2 Antibody in Western Blot, Immunohistochemistry (WB, IHC)
          ACE2 Antibody in Immunohistochemistry (IHC)
          ACE2 Antibody in Immunohistochemistry (IHC)
          ACE2 Antibody in Immunohistochemistry (IHC)
          ACE2 Antibody in Immunohistochemistry (IHC)
          ACE2 Antibody in Western Blot (WB)
          ACE2 Antibody in Western Blot (WB)
          ACE2 Antibody in Western Blot (WB)
          ACE2 Antibody in Western Blot (WB)
          ACE2 Antibody in Western Blot (WB)
          ACE2 Antibody in Western Blot (WB)
          ACE2 Antibody in Western Blot (WB)
          ACE2 Antibody in Western Blot (WB)
          ACE2 Antibody in Western Blot (WB)
          ACE2 Antibody in Western Blot (WB)
          ACE2 Antibody in Western Blot (WB)
          ACE2 Antibody in Western Blot (WB)
          ACE2 Antibody in Western Blot (WB)
          ACE2 Antibody in Western Blot (WB)
          ACE2 Antibody in Western Blot (WB)
          ACE2 Antibody in Western Blot (WB)
          ACE2 Antibody in Western Blot (WB)
          ACE2 Antibody in Flow Cytometry (Flow)
          ACE2 Antibody in Flow Cytometry (Flow)
          ACE2 Antibody
          ACE2 Antibody
          ACE2 Antibody
          ACE2 Recombinant Rabbit Monoclonal Antibody (SN0754)

          产品信息

          MA5-32307

          应用
          建议稀释比
          已发表文章

          免疫印迹 (WB)

          1:1,000-1:5,000
          查看20篇已发表文章 20篇已发表文章

          免疫组化 (IHC)

          -
          查看7篇已发表文章 7篇已发表文章

          免疫组化(石蜡) (IHC (P))

          1:1,000
          查看3篇已发表文章 3篇已发表文章

          免疫细胞化学 (ICC/IF)

          1:100-1:500
          查看8篇已发表文章 8篇已发表文章

          流式细胞分析 (Flow)

          -
          查看3篇已发表文章 3篇已发表文章
          产品规格

          种属反应

          Human, Mouse, Rat

          已发表种属

          Hamster, Human, Mouse, Virus

          宿主/亚型

          Rabbit / IgG

          Expression System

          HEK293 cells

          分类

          Recombinant Monoclonal

          类型

          Antibody

          克隆号

          SN0754

          抗原

          Synthetic peptide within Human ACE2 aa 181-230.
          3D表位/免疫原

          偶联物

          Unconjugated Unconjugated Unconjugated

          形式

          Liquid

          浓度

          1.0635 mg/mL

          规格

          106.35 µg

          纯化类型

          Protein A

          保存液

          TBS, pH 7.4, with 40% Glycerol, 0.05% BSA

          内含物

          0.05% sodium azide

          保存条件

          Store at 4°C short term. For long term storage, store at -20°C, avoiding freeze/thaw cycles.

          运输条件

          Ambient (domestic); Wet ice (international)

          RRID

          AB_2809589

          产品详细信息

          Recombinant rabbit monoclonal antibodies are produced using in vitro expression systems. The expression systems are developed by cloning in the specific antibody DNA sequences from immunoreactive rabbits. Then, individual clones are screened to select the best candidates for production. The advantages of using recombinant rabbit monoclonal antibodies include: better specificity and sensitivity, lot-to-lot consistency, animal origin-free formulations, and broader immunoreactivity to diverse targets due to larger rabbit immune repertoire.

          靶标信息

          Angiotensin-converting enzyme 2 (ACE2) plays a central role in vascular, renal, and myocardial physiology. In contrast to its homolog ACE, ACE2 expression is restricted to heart, kidney, and testis. Recently. ACE2 has also been shown to be a functional receptor of the SARS coronavirus. The normal function of ACE2 is to convert the inactive vasoconstrictor angiotensin I (AngI) to Ang1-9 and the active form AngII to Ang1-7, unlike ACE, which converts AngI to AngII. While the role of these vasoactive peptides is not well understood, lack of ACE2 expression in ace2-/ace2- mice leads to severely reduced cardiac contractility, indicating its importance in regulating heart function.

          仅用于科研。不用于诊断过程。未经明确授权不得转售。

          生物信息学

          蛋白别名: ACE 2; ACE-related carboxypeptidase; ACE2; ACEH; angiotensin I converting enzyme (peptidyl-dipeptidase A) 2; angiotensin I converting enzyme 2; Angiotensin-converting enzyme 2; Angiotensin-converting enzyme homolog; Angiotensin-converting enzyme-related carboxypeptidase; anigotensin-converting enzyme-related carboxypeptidase; Metalloprotease MPROT15; peptidyl-dipeptidase A; renal angiotensin-converting enzyme 2; sACE2; N-terminally-truncated natural isoform; unnamed protein product; zinc metalloprotease

          查看更多 收起

          基因别名: 2010305L05Rik; ACE2; ACEH; UNQ868/PRO1885

          查看更多 收起

          UniProt ID: (Human) Q9BYF1, (Rat) Q5EGZ1, (Mouse) Q8R0I0

          查看更多 收起

          Entrez Gene ID: (Human) 59272, (Rat) 302668, (Mouse) 70008

          查看更多 收起

          功能
          virus receptor activity endopeptidase activity carboxypeptidase activity metallocarboxypeptidase activity protein binding peptidase activity metallopeptidase activity peptidyl-dipeptidase activity zinc ion binding hydrolase activity identical protein binding metal ion binding transporter activator activity glycoprotein binding metalloprotease
          参与通路
          negative regulation of transcription from RNA polymerase II promoter regulation of cytokine production angiotensin maturation angiotensin-mediated drinking behavior regulation of systemic arterial blood pressure by renin-angiotensin proteolysis tryptophan transport viral life cycle receptor-mediated endocytosis of virus by host cell viral translation regulation of vasoconstriction regulation of cell proliferation ceramide biosynthetic process viral entry into host cell receptor-mediated virion attachment to host cell negative regulation of smooth muscle cell proliferation regulation of inflammatory response positive regulation of amino acid transport maternal process involved in female pregnancy positive regulation of cardiac muscle contraction membrane fusion negative regulation of ERK1 and ERK2 cascade regulation of blood vessel diameter entry receptor-mediated virion attachment to host cell positive regulation of gap junction assembly regulation of cardiac conduction positive regulation of L-proline import across plasma membrane positive regulation of reactive oxygen species metabolic process response to virus receptor biosynthetic process
          It has to be done as per old AB suggested Products section.

          Disclaimer

          Close

          Clicking the images or links will redirect you to a website hosted by BenchSci that provides third-party scientific content. Neither the content nor the BenchSci technology and processes for selection have been evaluated by us; we are providing them as-is and without warranty of any kind, including for use or application of the Thermo Fisher Scientific products presented.

          guarantee_icon

          性能保障

          只要您发现Invitrogen抗体在实验中的表现与网站或说明书的所述内容不符,您即可享受免费退换货服务。*

          了解更多
          help_icon

          随时为您服务

          获取常见问题的专家解答,或者直接联系我们的技术专家,咨询应用、设备、常规产品使用问题。

          联系技术支持
          订购 Plus Icon Minus Icon
          • 订单状态查询
          • 订单支持
          • 货号直购
          • 现货供应中心
          • 电子采购
          支持 Plus Icon Minus Icon
          • 帮助&支持
          • 联系我们 - 400 820 8982
          • 技术支持中心
          • 查找文件&证书
          • 报告网站问题
          资源 Plus Icon Minus Icon
          • 学习中心
          • 促销
          • 活动&研讨会
          • 社交媒体
          关于赛默飞 Plus Icon Minus Icon
          • 关于我们
          • 招聘 招聘
          • 投资者关系 投资者关系
          • 新闻 新闻
          • 社会责任 社会责任
          • 商标
          • 政策和通知
          品牌 Plus Icon Minus Icon
          • Thermo Scientific
          • Applied Biosystems
          • Invitrogen
          • Gibco
          • Ion Torrent
          • Unity Lab Services
          • Patheon
          • PPD
          • 服务条款
          • 隐私政策
          • 定价和运输保险政策
          © 2006-2026 Thermo Fisher Scientific Inc. All rights reserved. All trademarks are the property of Thermo Fisher Scientific and its subsidiaries unless otherwise specified.
          China flag icon
          China
          本网站销售的所有产品均不得用于人类或动物之临床诊断或治疗,仅可用于工业或者科研等非医疗目的。
             电子营业执照 | 经营证照公示 | ICP备案号:沪ICP备11003924号 | 沪公网安备 31011502006935号

          Your items have has been added!


          Host server : magellan-search-green-6479c7f679-sz4vp:80/100.66.76.236:80.
          git-commit: b70c0dceb888abc3b0dcebb5bc3a5b8753e7e816
          git-url: https://github.com/thermofisher/magellan-search
          git-branch: release/2.50.0-Offline