Hamburger Menu Button
Thermo Fisher Scientific Logo
登录
没有账号?建立账号 注册
  • 产品
    • 抗体
    • 引物合成
    • GeneArt Gene Synthesis Instant Designer
    • TaqMan Assay and Array Search
    • PCR 设备和耗材
    • 色谱柱和纯化柱
    • 实验室离心机
    • 分子生物学试剂和试剂盒
    • 实验室塑料耗材及用品
    • 查看所有产品分类
  • 应用和技术
    • 色谱
    • 细胞转染和培养
    • 实时荧光定量PCR
    • 质谱
    • 实验室塑料耗材及用品
    • 电子显微镜
    • 蛋白质生物学
    • PCR
    • RNAi
    • 环境
    • 查看所有应用和技术
  • 服务
    • 定制服务
    • 企业级实验室信息化服务
    • 金融&租赁服务
    • 仪器服务
    • OEM和商业供应
    • 培训服务
    • 360° CDMO 和 CRO 服务
    • CDMO 服务
    • 临床试验 CRO 服务
    • Unity Lab Services
    • 查看所有帮助和支持
  • 帮助和支持
    • 学习中心
    • 联系我们
    • 更改国家或地区
    • 查看所有帮助和支持
  • 热门产品
    • TaqMan Real-Time PCR Assays
      TaqMan 实时荧光定量 PCR 试剂盒
    • Antibodies
      抗体
    • Oligos, Primers & Probes
      寡核苷酸、引物、探针
    • GeneArt Gene Synthesis
      GeneArt 基因合成
    • Cell Culture Plastics
      细胞培养耗材
  • Who We Serve
    • 抗体治疗解决方案
    • 细胞与基因治疗解决方案
    • 学术科研
    • 工业与应用
  • 联系我们
  • 货号直购
  • 订单查询
  • 查找文件&证书
Thermo Fisher Scientific Logo

Search

搜索全部或下列指定分类
Search button
          • 联系我们
          • 货号直购
          • 登录
            登录
            没有账号?建立账号 注册
            • 我的账号
            • 订单
            • 会员中心
            • 账单及发票查询
            • 定制产品及项目
          • Primary Antibodies ›
          • ADAM8 Antibodies

          Invitrogen

          ADAM8 Polyclonal Antibody

          7个已发表图片
          5 篇参考文献
          查看其他15个ADAM8抗体

          {{$productOrderCtrl.translations['antibody.pdp.commerceCard.promotion.promotions']}}

          {{$productOrderCtrl.translations['antibody.pdp.commerceCard.promotion.viewpromo']}}

          {{$productOrderCtrl.translations['antibody.pdp.commerceCard.promotion.promocode']}}: {{promo.promoCode}} {{promo.promoTitle}} {{promo.promoDescription}}. {{$productOrderCtrl.translations['antibody.pdp.commerceCard.promotion.learnmore']}}

          说明书
          证书
          实验方案
          问题与答案
          技术支持
          说明书
          证书
          实验方案
          问题与答案
          技术支持
          说明书
          证书
          实验方案
          问题与答案
          技术支持

          Cite ADAM8 Polyclonal Antibody

          Additional Information:
          {{banner.description}}
          {{$ctrl.isSkuNotesCollapsed ? 'View more' : 'View less'}}
          • 抗体检测数据 (1)
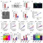
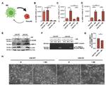
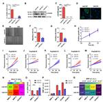
          • 已发表图片 (7)
          ADAM8 Antibody in Immunocytochemistry (ICC/IF)
          Group 53 Created with Sketch.
          ADAM8 Antibody in Immunocytochemistry (ICC/IF)
          Group 53 Created with Sketch.

          图: 1 / 8

          {{ $ctrl.currentElement.advancedVerification.fullName }}
          {{ $ctrl.currentElement.advancedVerification.text }}

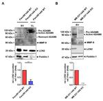
          ADAM8 Antibody (PA5-47047) in ICC/IF

          Immunocytochemistry analysis of ADAM8 in immersion fixed human peripheral blood mononuclear cells (PBMCs). Samples were incubated in ADAM8 polyclonal antibody (Product # PA5-47047) using a dilution of 15 µg/mL for 3 hours at room temperature followed by NorthernLights™ 557-conjugated Anti-Goat IgG Secondary Antibody (red) and counterstained with DAPI (blue). Specific staining was localized to cytoplasm. {{ $ctrl.currentElement.advancedVerification.fullName }} 验证信息 View more
          已发表图片由___提供 benchsci-logo
          PMID: {{$ctrl.currentElement.benchSciPubmedId}}
          查看产品

          {{$ctrl.videoDesc}}

          {{$ctrl.videoLongDesc}}

          ADAM8 Antibody in Immunocytochemistry (ICC/IF)
          ADAM8 Antibody in Western Blot, Immunocytochemistry (WB, ICC/IF)
          ADAM8 Antibody in Western Blot, Immunocytochemistry (WB, ICC/IF)
          ADAM8 Antibody in Western Blot (WB)
          ADAM8 Antibody in Western Blot (WB)
          ADAM8 Antibody in Western Blot (WB)
          ADAM8 Antibody in Western Blot (WB)
          ADAM8 Antibody in Western Blot (WB)
          ADAM8 Polyclonal Antibody

          产品信息

          PA5-47047

          应用
          建议稀释比
          已发表文章

          免疫印迹 (WB)

          0.1 µg/mL
          查看4篇已发表文章 4篇已发表文章

          免疫细胞化学 (ICC/IF)

          5-15 µg/mL
          查看1篇已发表文章 1篇已发表文章

          免疫沉淀 (IP)

          25 µg/mL
          -
          产品规格

          种属反应

          Human

          已发表种属

          Human

          宿主/亚型

          Goat / IgG

          分类

          Polyclonal

          类型

          Antibody

          抗原

          Sf 21-derived recombinant human ADAM8 Ectodomain Glu158-Ser653
          3D表位/免疫原

          偶联物

          Unconjugated Unconjugated Unconjugated

          形式

          Lyophilized

          浓度

          0.2 mg/mL

          规格

          100 µg

          纯化类型

          Antigen affinity chromatography

          保存液

          PBS with 5% trehalose

          内含物

          No Preservative

          保存条件

          -20°C, Avoid Freeze/Thaw Cycles

          运输条件

          Ambient (domestic); Wet ice (international)

          RRID

          AB_2608285

          产品详细信息

          In direct ELISAs, approximately 50% cross-reactivity with recombinant mouse ADAM8 is observed and less than 1% cross-reactivity with recombinant human (rh) ADAM12, rhADAM19, and rhADAM33 is observed.

          Reconstitute at 0.2 mg/mL in sterile PBS.

          靶标信息

          This gene encodes a member of the ADAM (a disintegrin and metalloprotease domain) family. Members of this family are membrane-anchored proteins structurally related to snake venom disintegrins, and have been implicated in a variety of biological processes involving cell-cell and cell-matrix interactions, including fertilization, muscle development, and neurogenesis. The protein encoded by this gene may be involved in cell adhesion during neurodegeneration, and it is thought to be a target for allergic respiratory diseases, including asthma. Alternative splicing results in multiple transcript variants.

          仅用于科研。不用于诊断过程。未经明确授权不得转售。

          生物信息学

          蛋白别名: a disintegrin and metalloproteinase; a disintegrin and metalloproteinase domain 8; ADAM; ADAM 8; ADAMs; CD156a; Cell surface antigen MS2; Disintegrin and metalloproteinase domain-containing protein 8; human leukocyte differentiation antigen; metalloendopeptidases; MGC134985; unnamed protein product

          查看更多 收起

          基因别名: ADAM8; CD156; CD156a; MS2

          查看更多 收起

          UniProt ID: (Human) P78325

          查看更多 收起

          Entrez Gene ID: (Human) 101

          查看更多 收起

          功能
          metalloendopeptidase activity serine-type endopeptidase activity calcium ion binding protein binding peptidase activity metallopeptidase activity zinc ion binding hydrolase activity tumor necrosis factor receptor superfamily binding immunoglobulin receptor binding metal ion binding cell adhesion molecule binding
          参与通路
          cell morphogenesis angiogenesis leukocyte migration involved in inflammatory response positive regulation of acute inflammatory response positive regulation of cellular extravasation proteolysis inflammatory response I-kappaB kinase/NF-kappaB signaling positive regulation of epithelial to mesenchymal transition positive regulation of protein processing regulation of cell-cell adhesion extracellular matrix disassembly signal release positive regulation of T cell differentiation in thymus positive regulation of MAPK cascade negative regulation of neuron apoptotic process positive regulation of innate immune response positive regulation of bone resorption positive regulation of cell adhesion lymphocyte chemotaxis positive regulation of protein secretion positive regulation of inflammatory response positive regulation of membrane protein ectodomain proteolysis positive regulation of protein kinase B signaling positive regulation of thymocyte apoptotic process cellular response to hypoxia cell-cell adhesion positive regulation of tumor necrosis factor (ligand) superfamily member 11 production positive regulation of neutrophil extravasation positive regulation of T cell migration positive regulation of fibronectin-dependent thymocyte migration positive regulation of eosinophil migration
          It has to be done as per old AB suggested Products section.

          Disclaimer

          Close

          Clicking the images or links will redirect you to a website hosted by BenchSci that provides third-party scientific content. Neither the content nor the BenchSci technology and processes for selection have been evaluated by us; we are providing them as-is and without warranty of any kind, including for use or application of the Thermo Fisher Scientific products presented.

          guarantee_icon

          性能保障

          只要您发现Invitrogen抗体在实验中的表现与网站或说明书的所述内容不符,您即可享受免费退换货服务。*

          了解更多
          help_icon

          随时为您服务

          获取常见问题的专家解答,或者直接联系我们的技术专家,咨询应用、设备、常规产品使用问题。

          联系技术支持
          订购 Plus Icon Minus Icon
          • 订单状态查询
          • 订单支持
          • 货号直购
          • 现货供应中心
          • 电子采购
          支持 Plus Icon Minus Icon
          • 帮助&支持
          • 联系我们 - 400 820 8982
          • 技术支持中心
          • 查找文件&证书
          • 报告网站问题
          资源 Plus Icon Minus Icon
          • 学习中心
          • 促销
          • 活动&研讨会
          • 社交媒体
          关于赛默飞 Plus Icon Minus Icon
          • 关于我们
          • 招聘 招聘
          • 投资者关系 投资者关系
          • 新闻 新闻
          • 社会责任 社会责任
          • 商标
          • 政策和通知
          品牌 Plus Icon Minus Icon
          • Thermo Scientific
          • Applied Biosystems
          • Invitrogen
          • Gibco
          • Ion Torrent
          • Unity Lab Services
          • Patheon
          • PPD
          • 服务条款
          • 隐私政策
          • 定价和运输保险政策
          © 2006-2026 Thermo Fisher Scientific Inc. All rights reserved. All trademarks are the property of Thermo Fisher Scientific and its subsidiaries unless otherwise specified.
          China flag icon
          China
          本网站销售的所有产品均不得用于人类或动物之临床诊断或治疗,仅可用于工业或者科研等非医疗目的。
             电子营业执照 | 经营证照公示 | ICP备案号:沪ICP备11003924号 | 沪公网安备 31011502006935号

          Your items have has been added!


          Host server : magellan-search-blue-7c59b9b899-crt6c:80/100.66.78.36:80.
          git-commit: 8ef7cf686e3c81d28b13492708ce56d167b2f995
          git-url: https://github.com/thermofisher/magellan-search
          git-branch: release/2.49.0-Offline