Hamburger Menu Button
Thermo Fisher Scientific Logo
登录
没有账号?建立账号 注册
  • 产品
    • 抗体
    • 引物合成
    • GeneArt Gene Synthesis Instant Designer
    • TaqMan Assay and Array Search
    • PCR 设备和耗材
    • 色谱柱和纯化柱
    • 实验室离心机
    • 分子生物学试剂和试剂盒
    • 实验室塑料耗材及用品
    • 查看所有产品分类
  • 应用和技术
    • 色谱
    • 细胞转染和培养
    • 实时荧光定量PCR
    • 质谱
    • 实验室塑料耗材及用品
    • 电子显微镜
    • 蛋白质生物学
    • PCR
    • RNAi
    • 环境
    • 查看所有应用和技术
  • 服务
    • 定制服务
    • 企业级实验室信息化服务
    • 金融&租赁服务
    • 仪器服务
    • OEM和商业供应
    • 培训服务
    • 360° CDMO 和 CRO 服务
    • CDMO 服务
    • 临床试验 CRO 服务
    • Unity Lab Services
    • 查看所有帮助和支持
  • 帮助和支持
    • 学习中心
    • 联系我们
    • 更改国家或地区
    • 查看所有帮助和支持
  • 热门产品
    • TaqMan Real-Time PCR Assays
      TaqMan 实时荧光定量 PCR 试剂盒
    • Antibodies
      抗体
    • Oligos, Primers & Probes
      寡核苷酸、引物、探针
    • GeneArt Gene Synthesis
      GeneArt 基因合成
    • Cell Culture Plastics
      细胞培养耗材
  • Who We Serve
    • 抗体治疗解决方案
    • 细胞与基因治疗解决方案
    • 学术科研
    • 工业与应用
  • 联系我们
  • 货号直购
  • 订单查询
  • 查找文件&证书
Thermo Fisher Scientific Logo

Search

搜索全部或下列指定分类
Search button
          • 联系我们
          • 货号直购
          • 登录
            登录
            没有账号?建立账号 注册
            • 我的账号
            • 订单
            • 会员中心
            • 账单及发票查询
            • 定制产品及项目
          • Primary Antibodies ›
          • AID Antibodies

          Invitrogen

          AID Monoclonal Antibody (mAID-2), eBioscience™

          高级验证
          17个已发表图片
          20 篇参考文献
          查看其他13个AID抗体

          {{$productOrderCtrl.translations['antibody.pdp.commerceCard.promotion.promotions']}}

          {{$productOrderCtrl.translations['antibody.pdp.commerceCard.promotion.viewpromo']}}

          {{$productOrderCtrl.translations['antibody.pdp.commerceCard.promotion.promocode']}}: {{promo.promoCode}} {{promo.promoTitle}} {{promo.promoDescription}}. {{$productOrderCtrl.translations['antibody.pdp.commerceCard.promotion.learnmore']}}

          说明书
          证书
          实验方案
          问题与答案
          技术支持
          说明书
          证书
          实验方案
          问题与答案
          技术支持
          说明书
          证书
          实验方案
          问题与答案
          技术支持

          Cite AID Monoclonal Antibody (mAID-2), eBioscience™

          Additional Information:
          {{banner.description}}
          {{$ctrl.isSkuNotesCollapsed ? 'View more' : 'View less'}}
          • 抗体检测数据 (2)
          • 已发表图片 (17)
          • 高级验证 (1)
          AID Antibody in Immunohistochemistry (Paraffin) (IHC (P))
          Group 53 Created with Sketch.
          AID Antibody in Immunohistochemistry (Paraffin) (IHC (P))
          Group 53 Created with Sketch.

          图: 1 / 20

          {{ $ctrl.currentElement.advancedVerification.fullName }}
          {{ $ctrl.currentElement.advancedVerification.text }}

          AID Antibody (14-5959-82) in IHC (P)

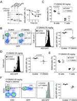
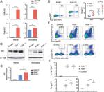
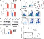
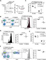
          Immunohistochemistry of formalin-fixed paraffin embedded human tonsil using low pH antigen retrieval and 20 µg/mL of Rat IgG2a K Isotype Control Purified (Product # 14-4321-82) (top) or 20 µg/mL Anti-Human/Mouse AID (bottom) followed by Anti-Rat Biotin and DAB visualization.Nuclei are counterstained with hematoxylin. {{ $ctrl.currentElement.advancedVerification.fullName }} 验证信息 View more
          已发表图片由___提供 benchsci-logo
          PMID: {{$ctrl.currentElement.benchSciPubmedId}}
          查看产品

          {{$ctrl.videoDesc}}

          {{$ctrl.videoLongDesc}}

          AID Antibody in Immunohistochemistry (Paraffin) (IHC (P))
          AID Antibody in Immunohistochemistry (IHC)
          AID Antibody in Western Blot (WB)
          AID Antibody in Western Blot (WB)
          AID Antibody in Western Blot (WB)
          AID Antibody in Western Blot (WB)
          AID Antibody in Western Blot (WB)
          AID Antibody in Western Blot (WB)
          AID Antibody in Western Blot (WB)
          AID Antibody in Western Blot (WB)
          AID Antibody in Western Blot (WB)
          AID Antibody in Western Blot (WB)
          AID Antibody in Western Blot, Flow Cytometry (WB, Flow)
          AID Antibody in Western Blot (WB)
          AID Antibody in Western Blot (WB)
          AID Antibody in Western Blot (WB)
          AID Antibody in Western Blot (WB)
          AID Antibody in Western Blot, Immunoprecipitation (WB, IP)
          AID Antibody in ChIP Assay (ChIP)
          AID Antibody

          产品信息

          14-5959-82

          应用
          建议稀释比
          已发表文章

          免疫印迹 (WB)

          20 µg/mL
          查看11篇已发表文章 11篇已发表文章

          免疫组化 (IHC)

          -
          查看2篇已发表文章 2篇已发表文章

          免疫组化(石蜡) (IHC (P))

          20 µg/mL
          -

          免疫组化(冰冻) (IHC (F))

          20 µg/mL
          -

          免疫细胞化学 (ICC/IF)

          -
          查看2篇已发表文章 2篇已发表文章

          流式细胞分析 (Flow)

          -
          查看3篇已发表文章 3篇已发表文章

          免疫沉淀 (IP)

          -
          查看1篇已发表文章 1篇已发表文章

          染色质免疫沉淀 实验 (ChIP)

          -
          查看1篇已发表文章 1篇已发表文章
          产品规格

          种属反应

          Human, Mouse

          已发表种属

          Human, Mouse

          宿主/亚型

          Rat / IgG2a, kappa

          分类

          Monoclonal

          类型

          Antibody

          克隆号

          mAID-2

          偶联物

          Unconjugated Unconjugated Unconjugated
          • Biotin 
          • Request custom conjugation

          形式

          Liquid

          浓度

          0.5 mg/mL

          规格

          100 µg

          纯化类型

          Affinity chromatography

          保存液

          PBS, pH 7.2

          内含物

          0.09% sodium azide

          保存条件

          4°C

          运输条件

          Ambient (domestic); Wet ice (international)

          RRID

          AB_10669583

          产品详细信息

          Description: The monoclonal mAID-2 recognizes human and mouse AID (gene AICDA) also known as Activation-Induced Cytidine Deaminase. AID is a 24 kDa RNA-editing enzyme that converts cytosine into uracil. It plays a critical role during B cell development, specifically in somatic hypermutation (SHM) and immunoglobulin class switch recombination (CSR). Changes in levels of AID expression typically present with disease. For example, mutations in AID are found in Hyper-IgM Syndrome (type 2), a disease form without opportunistic infections, while overexpression correlates with poor prognosis in chronic lymphocytic leukemia/small lymphocytic lymphoma.

          AID is expressed mainly by activated mature B cells such as mature germinal centre (GC) B cells but also in intermediate GC cells (defined as IgD+CD38-CD23-CD71+). In addition to hematopoietic cells, AID is expressed in primary human hepatocellular carcinomas, helicobacter infected gastric epithelial cells, oocytes and embryonic stem cells although it role in these cells is not well understood. Because AID contains an NLS (nuclear localization signal), expression can be found both in the nucleus as well as in the cytoplasm.

          Applications Reported: This mAID-2 antibody has been reported for use in immunoblotting (WB), immunohistologic staining of frozen tissue sections, and immunohistochemical staining of formalin-fixed paraffin embedded tissue sections.

          Applications Tested: This mAID-2 antibody has been tested by western blot and/or immunohistochemistry on FFPE sections using either low or high pH antigen retrieval. This can be used at less than or equal to 20 µg/mL. It is recommended that the antibody be carefully titrated for optimal performance in the assay of interest.

          Purity: Greater than 90%, as determined by SDS-PAGE.

          Aggregation: Less than 10%, as determined by HPLC.

          Filtration: 0.2 µm post-manufacturing filtered.

          靶标信息

          This gene encodes a RNA-editing deaminase that is a member of the cytidine deaminase family. The protein is involved in somatic hypermutation, gene conversion, and class-switch recombination of immunoglobulin genes. Defects in this gene are the cause of autosomal recessive hyper-IgM immunodeficiency syndrome type 2 (HIGM2).

          仅用于科研。不用于诊断过程。未经明确授权不得转售。

          生物信息学

          蛋白别名: activation induced deaminase; Activation-induced cytidine deaminase; AID; AID isoform AIDins(IVS3); Cytidine aminohydrolase; epididymis secretory protein Li 284; integrated into Burkitt's lymphoma cell line Ramos; Single-stranded DNA cytosine deaminase

          查看更多 收起

          基因别名: AICDA; AID; ARP2; CDA2; HEL-S-284; HIGM2

          查看更多 收起

          UniProt ID: (Human) Q9GZX7, (Mouse) Q9WVE0

          查看更多 收起

          Entrez Gene ID: (Human) 57379, (Mouse) 11628

          查看更多 收起

          功能
          RNA binding catalytic activity cytidine deaminase activity protein binding zinc ion binding hydrolase activity hydrolase activity, acting on carbon-nitrogen (but not peptide) bonds, in cyclic amidines ubiquitin protein ligase binding identical protein binding metal ion binding RNA processing factor
          参与通路
          mRNA processing regulation of macromolecule biosynthetic process somatic diversification of immunoglobulins somatic hypermutation of immunoglobulin genes cytidine to uridine editing B cell differentiation regulation of nuclear cell cycle DNA replication defense response to bacterium hypomethylation of CpG island isotype switching negative regulation of single stranded viral RNA replication via double stranded DNA intermediate defense response to virus DNA cytosine deamination cellular response to lipopolysaccharide cytidine deamination DNA demethylation negative regulation of methylation-dependent chromatin silencing
          It has to be done as per old AB suggested Products section.

          Disclaimer

          Close

          Clicking the images or links will redirect you to a website hosted by BenchSci that provides third-party scientific content. Neither the content nor the BenchSci technology and processes for selection have been evaluated by us; we are providing them as-is and without warranty of any kind, including for use or application of the Thermo Fisher Scientific products presented.

          guarantee_icon

          性能保障

          只要您发现Invitrogen抗体在实验中的表现与网站或说明书的所述内容不符,您即可享受免费退换货服务。*

          了解更多
          help_icon

          随时为您服务

          获取常见问题的专家解答,或者直接联系我们的技术专家,咨询应用、设备、常规产品使用问题。

          联系技术支持
          订购 Plus Icon Minus Icon
          • 订单状态查询
          • 订单支持
          • 货号直购
          • 现货供应中心
          • 电子采购
          支持 Plus Icon Minus Icon
          • 帮助&支持
          • 联系我们 - 400 820 8982
          • 技术支持中心
          • 查找文件&证书
          • 报告网站问题
          资源 Plus Icon Minus Icon
          • 学习中心
          • 促销
          • 活动&研讨会
          • 社交媒体
          关于赛默飞 Plus Icon Minus Icon
          • 关于我们
          • 招聘 招聘
          • 投资者关系 投资者关系
          • 新闻 新闻
          • 社会责任 社会责任
          • 商标
          • 政策和通知
          品牌 Plus Icon Minus Icon
          • Thermo Scientific
          • Applied Biosystems
          • Invitrogen
          • Gibco
          • Ion Torrent
          • Unity Lab Services
          • Patheon
          • PPD
          • 服务条款
          • 隐私政策
          • 定价和运输保险政策
          © 2006-2026 Thermo Fisher Scientific Inc. All rights reserved. All trademarks are the property of Thermo Fisher Scientific and its subsidiaries unless otherwise specified.
          China flag icon
          China
          本网站销售的所有产品均不得用于人类或动物之临床诊断或治疗,仅可用于工业或者科研等非医疗目的。
             电子营业执照 | 经营证照公示 | ICP备案号:沪ICP备11003924号 | 沪公网安备 31011502006935号

          Your items have has been added!


          Host server : magellan-search-green-6479c7f679-sz4vp:80/100.66.76.236:80.
          git-commit: b70c0dceb888abc3b0dcebb5bc3a5b8753e7e816
          git-url: https://github.com/thermofisher/magellan-search
          git-branch: release/2.50.0-Offline