Hamburger Menu Button
Thermo Fisher Scientific Logo
登录
没有账号?建立账号 注册
  • 产品
    • 抗体
    • 引物合成
    • GeneArt Gene Synthesis Instant Designer
    • TaqMan Assay and Array Search
    • PCR 设备和耗材
    • 色谱柱和纯化柱
    • 实验室离心机
    • 分子生物学试剂和试剂盒
    • 实验室塑料耗材及用品
    • 查看所有产品分类
  • 应用和技术
    • 色谱
    • 细胞转染和培养
    • 实时荧光定量PCR
    • 质谱
    • 实验室塑料耗材及用品
    • 电子显微镜
    • 蛋白质生物学
    • PCR
    • RNAi
    • 环境
    • 查看所有应用和技术
  • 服务
    • 定制服务
    • 企业级实验室信息化服务
    • 金融&租赁服务
    • 仪器服务
    • OEM和商业供应
    • 培训服务
    • 360° CDMO 和 CRO 服务
    • CDMO 服务
    • 临床试验 CRO 服务
    • Unity Lab Services
    • 查看所有帮助和支持
  • 帮助和支持
    • 学习中心
    • 联系我们
    • 更改国家或地区
    • 查看所有帮助和支持
  • 热门产品
    • TaqMan Real-Time PCR Assays
      TaqMan 实时荧光定量 PCR 试剂盒
    • Antibodies
      抗体
    • Oligos, Primers & Probes
      寡核苷酸、引物、探针
    • GeneArt Gene Synthesis
      GeneArt 基因合成
    • Cell Culture Plastics
      细胞培养耗材
  • Who We Serve
    • 抗体治疗解决方案
    • 细胞与基因治疗解决方案
    • 学术科研
    • 工业与应用
  • 联系我们
  • 货号直购
  • 订单查询
  • 查找文件&证书
Thermo Fisher Scientific Logo

Search

搜索全部或下列指定分类
Search button
          • 联系我们
          • 货号直购
          • 登录
            登录
            没有账号?建立账号 注册
            • 我的账号
            • 订单
            • 账单及发票查询
            • 定制产品及项目
          • Primary Antibodies ›
          • AP2M1 Antibodies

          Invitrogen

          AP2M1 Polyclonal Antibody

          高级验证
          2个已发表图片
          1 篇参考文献
          查看其他22个AP2M1抗体

          {{$productOrderCtrl.translations['antibody.pdp.commerceCard.promotion.promotions']}}

          {{$productOrderCtrl.translations['antibody.pdp.commerceCard.promotion.viewpromo']}}

          {{$productOrderCtrl.translations['antibody.pdp.commerceCard.promotion.promocode']}}: {{promo.promoCode}} {{promo.promoTitle}} {{promo.promoDescription}}. {{$productOrderCtrl.translations['antibody.pdp.commerceCard.promotion.learnmore']}}

          说明书
          证书
          实验方案
          问题与答案
          技术支持
          说明书
          证书
          实验方案
          问题与答案
          技术支持
          说明书
          证书
          实验方案
          问题与答案
          技术支持

          Cite AP2M1 Polyclonal Antibody

          Additional Information:
          {{banner.description}}
          {{$ctrl.isSkuNotesCollapsed ? 'View more' : 'View less'}}
          • 抗体检测数据 (3)
          • 已发表图片 (2)
          • 高级验证 (1)
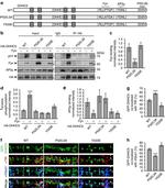
          AP2M1 Antibody in Immunocytochemistry (ICC/IF)
          Group 53 Created with Sketch.
          AP2M1 Antibody in Immunocytochemistry (ICC/IF)
          Group 53 Created with Sketch.

          图: 1 / 6

          {{ $ctrl.currentElement.advancedVerification.fullName }}
          {{ $ctrl.currentElement.advancedVerification.text }}

          AP2M1 Antibody (PA5-20745) in ICC/IF

          Immunofluorescence of AP2M1 in Mouse Kidney cells with AP2M1 Polyclonal Antibody (Product # PA5-20745) at 20 µg/mL. {{ $ctrl.currentElement.advancedVerification.fullName }} 验证信息 View more
          已发表图片由___提供 benchsci-logo
          PMID: {{$ctrl.currentElement.benchSciPubmedId}}
          查看产品

          {{$ctrl.videoDesc}}

          {{$ctrl.videoLongDesc}}

          AP2M1 Antibody in Immunocytochemistry (ICC/IF)
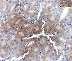
          AP2M1 Antibody in Immunohistochemistry (IHC)
          AP2M1 Antibody in Western Blot (WB)
          AP2M1 Antibody in Western Blot (WB)
          AP2M1 Antibody in Western Blot (WB)
          AP2M1 Antibody
          AP2M1 Polyclonal Antibody

          产品信息

          PA5-20745

          应用
          建议稀释比
          已发表文章

          免疫印迹 (WB)

          1-2 µg/mL
          查看1篇已发表文章 1篇已发表文章

          免疫组化 (IHC)

          2.5 µg/mL
          -

          免疫细胞化学 (ICC/IF)

          20 µg/mL
          -
          产品规格

          种属反应

          Human, Mouse, Rat

          宿主/亚型

          Chicken / IgY

          分类

          Polyclonal

          类型

          Antibody

          抗原

          A 16 amino acid peptide near the carboxy terminus of human AP2M1.
          3D表位/免疫原

          偶联物

          Unconjugated Unconjugated Unconjugated

          形式

          Liquid

          浓度

          1 mg/mL

          规格

          100 µg

          纯化类型

          Antigen affinity chromatography

          保存液

          PBS

          内含物

          0.02% sodium azide

          保存条件

          Maintain refrigerated at 2-8°C for up to 3 months. For long term storage store at -20°C

          运输条件

          Ambient (domestic); Wet ice (international)

          RRID

          AB_11154294

          产品详细信息

          A suggested positive control is human kidney tissue lysate.

          PA5-20745 can be used with blocking peptide PEP-0859.

          靶标信息

          The heterotetrameric coat assembly protein complex, also known as the adaptor-related protein complex 2 (AP-2), belongs to the adaptor complexes medium subunits family. The mu 1 subunit of the AP-2 complex (AP2M1) is required for the activity of a vacuolar ATPase, which is responsible for proton pumping occurring in the acidification of endosomes and lysosomes. AP2M1 has also been shown to associate with the HIV-1 protein Nef, suggesting that Nef may use AP-2 complex to enhance the rate of endocytosis of both CD4 and class I MHC. AP2M1 may also play an important role in regulating the intracellular trafficking and function of cytotoxic T-lymphocyte associated (CTLA)-4 protein. At least two isoforms of AP2M1 are known to exist.

          仅用于科研。不用于诊断过程。未经明确授权不得转售。

          生物信息学

          蛋白别名: adapter-related protein complex 2 mu subunit; adapter-related protein complex 2 subunit mu; Adaptin-mu2; Adaptor protein complex AP-2 subunit mu; adaptor related protein complex 2 mu 1 subunit; Adaptor-related protein complex 2 subunit mu; AP-2 complex subunit mu; AP-2 mu 2 chain; AP-2 mu chain; clathrin adaptor complex AP2, mu subunit; clathrin assembly protein complex 2 medium chain; Clathrin assembly protein complex 2 mu medium chain; clathrin coat adaptor protein AP50; Clathrin coat assembly protein AP50; Clathrin coat-associated protein AP50; clathrin-associated/assembly/adaptor protein, medium 1; coat assembly protein complex 50 kD; HA2 50 kDA subunit; KIAA0109; Mu2-adaptin; Plasma membrane adaptor AP-2 50 kDa protein; plasma membrane adaptor AP-2 50kDA protein; unnamed protein product

          查看更多 收起

          基因别名: AP2M1; AP50; CLAPM1; KIAA0109; MRD60; mu2

          查看更多 收起

          UniProt ID: (Human) Q96CW1, (Rat) P84092, (Mouse) P84091

          查看更多 收起

          Entrez Gene ID: (Human) 1173, (Rat) 116563, (Mouse) 11773

          查看更多 收起

          功能
          signal sequence binding protein binding lipid binding clathrin adaptor activity ion channel binding low-density lipoprotein particle receptor binding disordered domain specific binding membrane traffic protein
          参与通路
          positive regulation of receptor internalization intracellular protein transport endocytosis membrane budding protein transport vesicle-mediated transport receptor internalization synaptic vesicle endocytosis protein-containing complex assembly clathrin-mediated endocytosis regulation of vesicle size postsynaptic neurotransmitter receptor internalization vesicle-mediated transport in synapse positive regulation of synaptic vesicle endocytosis negative regulation of protein localization to plasma membrane
          It has to be done as per old AB suggested Products section.

          Disclaimer

          Close

          Clicking the images or links will redirect you to a website hosted by BenchSci that provides third-party scientific content. Neither the content nor the BenchSci technology and processes for selection have been evaluated by us; we are providing them as-is and without warranty of any kind, including for use or application of the Thermo Fisher Scientific products presented.

          guarantee_icon

          性能保障

          只要您发现Invitrogen抗体在实验中的表现与网站或说明书的所述内容不符,您即可享受免费退换货服务。*

          了解更多
          help_icon

          随时为您服务

          获取常见问题的专家解答,或者直接联系我们的技术专家,咨询应用、设备、常规产品使用问题。

          联系技术支持
          订购 Plus Icon Minus Icon
          • 订单状态查询
          • 订单支持
          • 货号直购
          • 现货供应中心
          • 电子采购
          支持 Plus Icon Minus Icon
          • 帮助&支持
          • 联系我们 - 400 820 8982
          • 技术支持中心
          • 查找文件&证书
          • 报告网站问题
          资源 Plus Icon Minus Icon
          • 学习中心
          • 促销
          • 活动&研讨会
          • 社交媒体
          关于赛默飞 Plus Icon Minus Icon
          • 关于我们
          • 招聘 招聘
          • 投资者关系 投资者关系
          • 新闻 新闻
          • 社会责任 社会责任
          • 商标
          • 政策和通知
          品牌 Plus Icon Minus Icon
          • Thermo Scientific
          • Applied Biosystems
          • Invitrogen
          • Gibco
          • Ion Torrent
          • Unity Lab Services
          • Patheon
          • PPD
          • 服务条款
          • 隐私政策
          • 定价和运输保险政策
          © 2006-2026 Thermo Fisher Scientific Inc. All rights reserved. All trademarks are the property of Thermo Fisher Scientific and its subsidiaries unless otherwise specified.
          China flag icon
          China
          本网站销售的所有产品均不得用于人类或动物之临床诊断或治疗,仅可用于工业或者科研等非医疗目的。
             电子营业执照 | 经营证照公示 | ICP备案号:沪ICP备11003924号 | 沪公网安备 31011502006935号

          Your items have has been added!


          Host server : magellan-search-green-b49b87d85-lnstr:80/100.66.74.145:80.
          git-commit: 5b8c860b7cdb41e9cfe07630520f6b51e109d38e
          git-url: https://github.com/thermofisher/magellan-search
          git-branch: release/2.47.0-Offline