Hamburger Menu Button
Thermo Fisher Scientific Logo
登录
没有账号?建立账号 注册
  • 产品
    • 抗体
    • 引物合成
    • GeneArt Gene Synthesis Instant Designer
    • TaqMan Assay and Array Search
    • PCR 设备和耗材
    • 色谱柱和纯化柱
    • 实验室离心机
    • 分子生物学试剂和试剂盒
    • 实验室塑料耗材及用品
    • 查看所有产品分类
  • 应用和技术
    • 色谱
    • 细胞转染和培养
    • 实时荧光定量PCR
    • 质谱
    • 实验室塑料耗材及用品
    • 电子显微镜
    • 蛋白质生物学
    • PCR
    • RNAi
    • 环境
    • 查看所有应用和技术
  • 服务
    • 定制服务
    • 企业级实验室信息化服务
    • 金融&租赁服务
    • 仪器服务
    • OEM和商业供应
    • 培训服务
    • 360° CDMO 和 CRO 服务
    • CDMO 服务
    • 临床试验 CRO 服务
    • Unity Lab Services
    • 查看所有帮助和支持
  • 帮助和支持
    • 学习中心
    • 联系我们
    • 更改国家或地区
    • 查看所有帮助和支持
  • 热门产品
    • TaqMan Real-Time PCR Assays
      TaqMan 实时荧光定量 PCR 试剂盒
    • Antibodies
      抗体
    • Oligos, Primers & Probes
      寡核苷酸、引物、探针
    • GeneArt Gene Synthesis
      GeneArt 基因合成
    • Cell Culture Plastics
      细胞培养耗材
  • Who We Serve
    • 抗体治疗解决方案
    • 细胞与基因治疗解决方案
    • 学术科研
    • 工业与应用
  • 联系我们
  • 货号直购
  • 订单查询
  • 查找文件&证书
Thermo Fisher Scientific Logo

Search

搜索全部或下列指定分类
Search button
          • 联系我们
          • 货号直购
          • 登录
            登录
            没有账号?建立账号 注册
            • 我的账号
            • 订单
            • 会员中心
            • 账单及发票查询
            • 定制产品及项目
          • Primary Antibodies ›
          • APOE Antibodies

          Invitrogen

          APOE Recombinant Rabbit Monoclonal Antibody (16H22L18)

          高级验证
          12个已发表图片
          16 篇参考文献
          查看其他34个APOE抗体

          {{$productOrderCtrl.translations['antibody.pdp.commerceCard.promotion.promotions']}}

          {{$productOrderCtrl.translations['antibody.pdp.commerceCard.promotion.viewpromo']}}

          {{$productOrderCtrl.translations['antibody.pdp.commerceCard.promotion.promocode']}}: {{promo.promoCode}} {{promo.promoTitle}} {{promo.promoDescription}}. {{$productOrderCtrl.translations['antibody.pdp.commerceCard.promotion.learnmore']}}

          说明书
          证书
          实验方案
          问题与答案
          技术支持
          说明书
          证书
          实验方案
          问题与答案
          技术支持
          说明书
          证书
          实验方案
          问题与答案
          技术支持

          Cite APOE Recombinant Rabbit Monoclonal Antibody (16H22L18)

          Additional Information:
          {{banner.description}}
          {{$ctrl.isSkuNotesCollapsed ? 'View more' : 'View less'}}
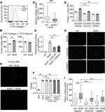
          • 抗体检测数据 (5)
          • 已发表图片 (12)
          • 高级验证 (2)
          APOE Antibody in Immunocytochemistry (ICC/IF)
          Group 53 Created with Sketch.
          APOE Antibody in Immunocytochemistry (ICC/IF)
          Group 53 Created with Sketch.

          图: 1 / 19

          {{ $ctrl.currentElement.advancedVerification.fullName }}
          {{ $ctrl.currentElement.advancedVerification.text }}

          APOE Antibody (701241) in ICC/IF

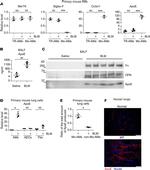
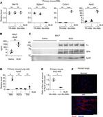
          Immunofluorescence analysis of APOE was performed using 70% confluent log phase Hep G2 cells. The cells were fixed with 4% paraformaldehyde for 10 minutes, permeabilized with 0.1% Triton™ X-100 for 15 minutes, and blocked with 2% BSA for 45 minutes at room temperature. The cells were labeled with APOE Recombinant Rabbit Monoclonal Antibody (16H22L18) (Product # 701241) at 1:100 dilution in 0.1% BSA, incubated at 4 degree celsius overnight and then labeled with Goat anti-Rabbit IgG (Heavy Chain) Superclonal™ Recombinant Secondary Antibody, ... View More {{ $ctrl.currentElement.advancedVerification.fullName }} 验证信息 View more
          已发表图片由___提供 benchsci-logo
          PMID: {{$ctrl.currentElement.benchSciPubmedId}}
          查看产品

          {{$ctrl.videoDesc}}

          {{$ctrl.videoLongDesc}}

          APOE Antibody in Immunocytochemistry (ICC/IF)
          APOE Antibody in Immunocytochemistry (ICC/IF)
          APOE Antibody in Western Blot (WB)
          APOE Antibody in Western Blot (WB)
          APOE Antibody in Western Blot (WB)
          APOE Antibody in Immunocytochemistry (ICC/IF)
          APOE Antibody in Immunocytochemistry (ICC/IF)
          APOE Antibody in Immunocytochemistry (ICC/IF)
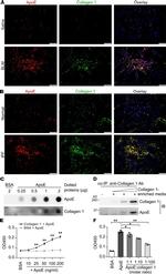
          APOE Antibody in Immunohistochemistry (Frozen), Proximity Ligation Assay (PLA) (IHC (F), PLA)
          APOE Antibody in Immunohistochemistry, Immunohistochemistry (Frozen) (IHC, IHC (F))
          APOE Antibody in Immunohistochemistry, Proximity Ligation Assay (PLA) (IHC, PLA)
          APOE Antibody in Immunohistochemistry, Proximity Ligation Assay (PLA) (IHC, PLA)
          APOE Antibody in Western Blot (WB)
          APOE Antibody in Western Blot, Immunoprecipitation (WB, IP)
          APOE Antibody in Western Blot (WB)
          APOE Antibody in Western Blot (WB)
          APOE Antibody in Immunoprecipitation (IP)
          APOE Antibody
          APOE Antibody
          APOE Recombinant Rabbit Monoclonal Antibody (16H22L18)

          产品信息

          701241

          应用
          建议稀释比
          已发表文章

          免疫印迹 (WB)

          2-4 µg/mL
          查看6篇已发表文章 6篇已发表文章

          免疫组化 (IHC)

          -
          查看2篇已发表文章 2篇已发表文章

          免疫组化(石蜡) (IHC (P))

          -
          查看1篇已发表文章 1篇已发表文章

          免疫组化(冰冻) (IHC (F))

          -
          查看2篇已发表文章 2篇已发表文章

          免疫细胞化学 (ICC/IF)

          1-3 µg/mL
          查看2篇已发表文章 2篇已发表文章

          免疫沉淀 (IP)

          -
          查看2篇已发表文章 2篇已发表文章

          Proximity Ligation Assay (PLA) (PLA)

          -
          查看1篇已发表文章 1篇已发表文章
          产品规格

          种属反应

          Human, Mouse, Rat

          已发表种属

          Human, Mouse

          宿主/亚型

          Rabbit / IgG

          Expression System

          Expi293

          分类

          Recombinant Monoclonal

          类型

          Antibody

          克隆号

          16H22L18

          抗原

          Peptide corresponding to amino acids 240-251 of human ApoE
          3D表位/免疫原

          偶联物

          Unconjugated Unconjugated Unconjugated

          形式

          Liquid

          浓度

          0.5 mg/mL

          规格

          100 µg

          纯化类型

          Protein A

          保存液

          PBS

          内含物

          0.09% sodium azide

          保存条件

          Store at 4°C short term. For long term storage, store at -20°C, avoiding freeze/thaw cycles.

          运输条件

          Wet ice

          RRID

          AB_2532438

          产品详细信息

          This antibody is predicted to react with non-human primate and mouse based on sequence homology.

          Intact IgG appears on a non-reducing gel as ~150 kDa band and upon reduction generating a ~25 kDa light chain band and a ~50 kDa heavy chain.

          Recombinant rabbit monoclonal antibodies are produced using in vitro expression systems. The expression systems are developed by cloning in the specific antibody DNA sequences from immunoreactive rabbits. Then, individual clones are screened to select the best candidates for production. The advantages of using recombinant rabbit monoclonal antibodies include: better specificity and sensitivity, lot-to-lot consistency, animal origin-free formulations, and broader immunoreactivity to diverse targets due to larger rabbit immune repertoire.

          靶标信息

          Apo E (Apolipoprotein E) plays an important role in the metabolism of lipids in the plasma, and is also is a constituent of various plasma lipoprotein-lipid particles. The protein is synthesized in liver, brain, spleen, and the kidney, and concentrations are high in interstitial fluids, where it plays a role in distributing cholesterol from cells where cholesterol is in excess to cells which require cholesterol. Apo E also plays an important role in the formation of very low density lipoprotein and chylomicrons. The Apo E gene is located on chromosome 19 at position 19q13. 2.

          仅用于科研。不用于诊断过程。未经明确授权不得转售。

          生物信息学

          蛋白别名: Apo-E; ApoE4; Apolipoprotein; Apolipoprotein E; apolipoprotein E3; apolipoprotein E4; Apoprotein; B2G1; BG; MGC1571; unnamed protein product

          查看更多 收起

          基因别名: AD2; AI255918; APO-E; APOE; ApoE4; APOEA; LDLCQ5; LPG

          查看更多 收起

          UniProt ID: (Human) P02649, (Mouse) P08226, (Rat) P02650

          查看更多 收起

          Entrez Gene ID: (Human) 348, (Mouse) 11816, (Rat) 25728

          查看更多 收起

          功能
          beta-amyloid binding receptor binding structural molecule activity lipid transporter activity protein binding phospholipid binding heparin binding lipid binding antioxidant activity enzyme binding identical protein binding protein homodimerization activity heparan sulfate proteoglycan binding macromolecular complex binding metal chelating activity protein dimerization activity receptor agonist activity tau protein binding low-density lipoprotein particle receptor binding phosphatidylcholine-sterol O-acyltransferase activator activity very-low-density lipoprotein particle receptor binding lipoprotein particle binding intermembrane cholesterol transfer activity cholesterol binding cholesterol transporter activity hydroxyapatite binding apolipoprotein
          参与通路
          response to reactive oxygen species negative regulation of endothelial cell proliferation response to dietary excess lipid metabolic process triglyceride metabolic process cholesterol catabolic process lipid transport cellular calcium ion homeostasis receptor-mediated endocytosis response to oxidative stress cytoskeleton organization G-protein coupled receptor signaling pathway synaptic transmission, cholinergic long-term memory steroid metabolic process cholesterol metabolic process gene expression regulation of gene expression negative regulation of platelet activation negative regulation of endothelial cell migration negative regulation of gene expression negative regulation of platelet-derived growth factor receptor signaling pathway positive regulation of cholesterol efflux lipid transport involved in lipid storage positive regulation of neuron projection development negative regulation of neuron projection development long-chain fatty acid transport protein import virion assembly negative regulation of blood coagulation regulation of axon extension neuron projection development melanosome organization regulation of Cdc42 protein signal transduction positive regulation of low-density lipoprotein particle receptor catabolic process cholesterol efflux phospholipid efflux very-low-density lipoprotein particle remodeling low-density lipoprotein particle remodeling high-density lipoprotein particle remodeling high-density lipoprotein particle assembly chylomicron remnant clearance high-density lipoprotein particle clearance very-low-density lipoprotein particle clearance locomotory exploration behavior nitric oxide-cGMP-mediated signaling pathway lipoprotein metabolic process lipoprotein biosynthetic process lipoprotein catabolic process vasodilation cholesterol homeostasis regulation of apoptotic process amyloid precursor protein metabolic process regulation of protein complex assembly negative regulation of MAPK cascade negative regulation of blood vessel endothelial cell migration reverse cholesterol transport positive regulation by host of viral process regulation of innate immune response positive regulation of nitric oxide biosynthetic process negative regulation of cholesterol biosynthetic process positive regulation of endocytosis positive regulation of transcription, DNA-templated positive regulation of lipid biosynthetic process intracellular transport regulation of neuronal synaptic plasticity negative regulation of smooth muscle cell proliferation artery morphogenesis negative regulation of protein secretion negative regulation of inflammatory response regulation of synapse organization positive regulation of membrane protein ectodomain proteolysis negative regulation of lipid biosynthetic process regulation of protein metabolic process negative regulation of protein metabolic process maintenance of location in cell lipid homeostasis fatty acid homeostasis acylglycerol homeostasis artery development positive regulation of dendritic spine development negative regulation of dendritic spine development regulation of proteasomal protein catabolic process response to caloric restriction triglyceride homeostasis positive regulation of ERK1 and ERK2 cascade cellular response to lipoprotein particle stimulus triglyceride-rich lipoprotein particle clearance intermediate-density lipoprotein particle clearance circulatory system development negative regulation of canonical Wnt signaling pathway regulation of cholesterol metabolic process positive regulation of cholesterol metabolic process negative regulation of triglyceride metabolic process negative regulation of cholesterol efflux regulation of plasma lipoprotein particle levels AMPA glutamate receptor clustering NMDA glutamate receptor clustering cellular oxidant detoxification positive regulation of lipoprotein transport regulation of beta-amyloid clearance positive regulation of beta-amyloid clearance negative regulation of long-term synaptic potentiation negative regulation of postsynaptic membrane organization positive regulation of presynaptic membrane organization positive regulation of beta-amyloid formation negative regulation of beta-amyloid formation negative regulation of dendritic spine maintenance positive regulation of dendritic spine maintenance regulation of amyloid precursor protein catabolic process positive regulation of phospholipid efflux positive regulation of neurofibrillary tangle assembly negative regulation of phospholipid efflux negative regulation of lipid transport across blood brain barrier positive regulation of lipid transport across blood brain barrier cellular response to beta-amyloid regulation of cellular response to very-low-density lipoprotein particle stimulus regulation of amyloid fibril formation negative regulation of amyloid fibril formation positive regulation of amyloid fibril formation regulation of behavioral fear response cholesterol biosynthetic process nitric oxide mediated signal transduction aging protein localization positive regulation of cholesterol esterification peripheral nervous system axon regeneration triglyceride catabolic process cGMP-mediated signaling positive regulation of cGMP biosynthetic process neuron projection regeneration axon regeneration regulation of cholesterol transport response to retinoic acid response to insulin positive regulation of catalytic activity negative regulation of MAP kinase activity negative regulation of neuron apoptotic process response to ethanol positive regulation of axon extension oligodendrocyte differentiation positive regulation of nitric-oxide synthase activity cellular response to interleukin-1 cellular response to growth factor stimulus cellular response to cholesterol cardiovascular system development regulation of neuron death negative regulation of neuron death positive regulation of neuron death positive regulation of postsynaptic membrane organization negative regulation of presynaptic membrane organization regulation of tau-protein kinase activity
          It has to be done as per old AB suggested Products section.

          Disclaimer

          Close

          Clicking the images or links will redirect you to a website hosted by BenchSci that provides third-party scientific content. Neither the content nor the BenchSci technology and processes for selection have been evaluated by us; we are providing them as-is and without warranty of any kind, including for use or application of the Thermo Fisher Scientific products presented.

          guarantee_icon

          性能保障

          只要您发现Invitrogen抗体在实验中的表现与网站或说明书的所述内容不符,您即可享受免费退换货服务。*

          了解更多
          help_icon

          随时为您服务

          获取常见问题的专家解答,或者直接联系我们的技术专家,咨询应用、设备、常规产品使用问题。

          联系技术支持
          订购 Plus Icon Minus Icon
          • 订单状态查询
          • 订单支持
          • 货号直购
          • 现货供应中心
          • 电子采购
          支持 Plus Icon Minus Icon
          • 帮助&支持
          • 联系我们 - 400 820 8982
          • 技术支持中心
          • 查找文件&证书
          • 报告网站问题
          资源 Plus Icon Minus Icon
          • 学习中心
          • 促销
          • 活动&研讨会
          • 社交媒体
          关于赛默飞 Plus Icon Minus Icon
          • 关于我们
          • 招聘 招聘
          • 投资者关系 投资者关系
          • 新闻 新闻
          • 社会责任 社会责任
          • 商标
          • 政策和通知
          品牌 Plus Icon Minus Icon
          • Thermo Scientific
          • Applied Biosystems
          • Invitrogen
          • Gibco
          • Ion Torrent
          • Unity Lab Services
          • Patheon
          • PPD
          • 服务条款
          • 隐私政策
          • 定价和运输保险政策
          © 2006-2026 Thermo Fisher Scientific Inc. All rights reserved. All trademarks are the property of Thermo Fisher Scientific and its subsidiaries unless otherwise specified.
          China flag icon
          China
          本网站销售的所有产品均不得用于人类或动物之临床诊断或治疗,仅可用于工业或者科研等非医疗目的。
             电子营业执照 | 经营证照公示 | ICP备案号:沪ICP备11003924号 | 沪公网安备 31011502006935号

          Your items have has been added!


          Host server : magellan-search-green-6479c7f679-2z78h:80/100.66.76.236:80.
          git-commit: b70c0dceb888abc3b0dcebb5bc3a5b8753e7e816
          git-url: https://github.com/thermofisher/magellan-search
          git-branch: release/2.50.0-Offline