Hamburger Menu Button
Thermo Fisher Scientific Logo
登录
没有账号?建立账号 注册
  • 产品
    • 抗体
    • 引物合成
    • GeneArt Gene Synthesis Instant Designer
    • TaqMan Assay and Array Search
    • PCR 设备和耗材
    • 色谱柱和纯化柱
    • 实验室离心机
    • 分子生物学试剂和试剂盒
    • 实验室塑料耗材及用品
    • 查看所有产品分类
  • 应用和技术
    • 色谱
    • 细胞转染和培养
    • 实时荧光定量PCR
    • 质谱
    • 实验室塑料耗材及用品
    • 电子显微镜
    • 蛋白质生物学
    • PCR
    • RNAi
    • 环境
    • 查看所有应用和技术
  • 服务
    • 定制服务
    • 企业级实验室信息化服务
    • 金融&租赁服务
    • 仪器服务
    • OEM和商业供应
    • 培训服务
    • 360° CDMO 和 CRO 服务
    • CDMO 服务
    • 临床试验 CRO 服务
    • Unity Lab Services
    • 查看所有帮助和支持
  • 帮助和支持
    • 学习中心
    • 联系我们
    • 更改国家或地区
    • 查看所有帮助和支持
  • 热门产品
    • TaqMan Real-Time PCR Assays
      TaqMan 实时荧光定量 PCR 试剂盒
    • Antibodies
      抗体
    • Oligos, Primers & Probes
      寡核苷酸、引物、探针
    • GeneArt Gene Synthesis
      GeneArt 基因合成
    • Cell Culture Plastics
      细胞培养耗材
  • Who We Serve
    • 抗体治疗解决方案
    • 细胞与基因治疗解决方案
    • 学术科研
    • 工业与应用
  • 联系我们
  • 货号直购
  • 订单查询
  • 查找文件&证书
Thermo Fisher Scientific Logo

Search

搜索全部或下列指定分类
Search button
          • 联系我们
          • 货号直购
          • 登录
            登录
            没有账号?建立账号 注册
            • 我的账号
            • 订单
            • 会员中心
            • 账单及发票查询
            • 定制产品及项目
          • Primary Antibodies ›
          • Amyloid Precursor Protein Antibodies
          Validated with Transparency. Independently tested through the YCharOS Open Science Initiative.

          Invitrogen

          APP (Amyloid Precursor Protein) Monoclonal Antibody (22C11), eBioscience™

          高级验证
          9个已发表图片
          15 篇参考文献
          查看其他37个Amyloid Precursor Protein抗体

          {{$productOrderCtrl.translations['antibody.pdp.commerceCard.promotion.promotions']}}

          {{$productOrderCtrl.translations['antibody.pdp.commerceCard.promotion.viewpromo']}}

          {{$productOrderCtrl.translations['antibody.pdp.commerceCard.promotion.promocode']}}: {{promo.promoCode}} {{promo.promoTitle}} {{promo.promoDescription}}. {{$productOrderCtrl.translations['antibody.pdp.commerceCard.promotion.learnmore']}}

          说明书
          证书
          实验方案
          问题与答案
          技术支持
          说明书
          证书
          实验方案
          问题与答案
          技术支持
          说明书
          证书
          实验方案
          问题与答案
          技术支持

          Cite APP (Amyloid Precursor Protein) Monoclonal Antibody (22C11), eBioscience™

          Additional Information:
          {{banner.description}}
          {{$ctrl.isSkuNotesCollapsed ? 'View more' : 'View less'}}
          • 抗体检测数据 (3)
          • 已发表图片 (9)
          • 高级验证 (2)
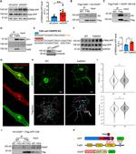
          APP (Amyloid Precursor Protein) Antibody in Immunocytochemistry (ICC/IF)
          Group 53 Created with Sketch.
          APP (Amyloid Precursor Protein) Antibody in Immunocytochemistry (ICC/IF)
          Group 53 Created with Sketch.

          图: 1 / 14

          {{ $ctrl.currentElement.advancedVerification.fullName }}
          {{ $ctrl.currentElement.advancedVerification.text }}

          APP (Amyloid Precursor Protein) Antibody (14-9749-82) in ICC/IF

          Immunocytochemistry of MeOH-fixed SK-N-SH cells using 2.5 µg/mL of Mouse IgG1 K Isotype Control Purified (left) or 2.5 µg/mL of Anti-APP (Amyloid Precursor Protein) Purified (right) followed by F(ab')2 Anti-Mouse IgG eFluor® 570. Nuclei are stained with DAPI. {{ $ctrl.currentElement.advancedVerification.fullName }} 验证信息 View more
          已发表图片由___提供 benchsci-logo
          PMID: {{$ctrl.currentElement.benchSciPubmedId}}
          查看产品

          {{$ctrl.videoDesc}}

          {{$ctrl.videoLongDesc}}

          APP (Amyloid Precursor Protein) Antibody in Immunocytochemistry (ICC/IF)
          APP (Amyloid Precursor Protein) Antibody in Western Blot (WB)
          APP (Amyloid Precursor Protein) Antibody in Western Blot (WB)
          APP (Amyloid Precursor Protein) Antibody in Immunohistochemistry (IHC)
          APP (Amyloid Precursor Protein) Antibody in Western Blot (WB)
          APP (Amyloid Precursor Protein) Antibody in Western Blot (WB)
          APP (Amyloid Precursor Protein) Antibody in Western Blot (WB)
          APP (Amyloid Precursor Protein) Antibody in Western Blot (WB)
          APP (Amyloid Precursor Protein) Antibody in Western Blot (WB)
          APP (Amyloid Precursor Protein) Antibody in Western Blot (WB)
          APP (Amyloid Precursor Protein) Antibody in Western Blot (WB)
          APP (Amyloid Precursor Protein) Antibody in Western Blot (WB)
          APP (Amyloid Precursor Protein) Antibody
          APP (Amyloid Precursor Protein) Antibody

          产品信息

          14-9749-82

          应用
          建议稀释比
          已发表文章

          免疫印迹 (WB)

          2 µg/mL
          查看11篇已发表文章 11篇已发表文章

          免疫组化 (IHC)

          -
          查看3篇已发表文章 3篇已发表文章

          免疫组化(冰冻) (IHC (F))

          Assay-dependent
          -

          免疫细胞化学 (ICC/IF)

          2.5 µg/mL
          查看1篇已发表文章 1篇已发表文章
          产品规格

          种属反应

          Human, Mouse, Rat

          已发表种属

          Human, Mouse, Rat

          宿主/亚型

          Mouse / IgG1, kappa

          分类

          Monoclonal

          类型

          Antibody

          克隆号

          22C11

          偶联物

          Unconjugated Unconjugated Unconjugated
          • Biotin 
          • eFluor 570
          • Request custom conjugation

          形式

          Liquid

          浓度

          0.5 mg/mL

          规格

          100 µg

          纯化类型

          Affinity chromatography

          保存液

          PBS, pH 7.2

          内含物

          0.09% sodium azide

          保存条件

          4°C

          运输条件

          Ambient (domestic); Wet ice (international)

          RRID

          AB_2572978

          产品详细信息

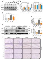
          Description: The monoclonal antibody 22C11 recognizes human, mouse, and rat APP (Amyloid Precursor Protein). APP is expressed in high abundance in the central nervous system and has three major isoforms resulting from alternative splicing. APP plays a role in synaptic formation and repair, anterograde neuronal transport, iron export, and hormonal regulation. Secreted APP (sAPP) may have neuroprotective effects against neurotoxic insult, oxidative stress, and excitotoxicity. APP belongs to a family that contains at least two homologs, amyloid precursor-like proteins 1 and 2 (APLP1 and APLP2). Similarities between APP and APLP, especially APLP2, suggest that APLP could share and compensate for the function of APP. Proteolytic cleavage of APP results in the generation of beta amyloid, which is the primary component of senile plaques. Senile plaques are one of the major histopathologic features of Alzheimer's disease. Abnormal regulation and processing of APP also plays a role in Down's syndrome, early onset familial Alzheimer's disease, cerebral hemorrhage, and arthritis.

          This 22C11 antibody reacts with pre-A4 and recognizes all three isoforms of APP (immature, sAPP, and mature). This 22C11 antibody is known to cross react with APLP2.

          Applications Reported: This 22C11 antibody has been reported for use in microscopy, and immunocytochemistry.

          Applications Tested: This 22C11 antibody has been tested by immunocytochemistry of methanol-fixed cells and can be used at less than or equal to 2.5 µg/mL. It is recommended that the antibody be carefully titrated for optimal performance in the assay of interest.

          Purity: Greater than 90%, as determined by SDS-PAGE.

          Aggregation: Less than 10%, as determined by HPLC.

          Filtration: 0.2 µm post-manufacturing filtered.

          靶标信息

          Amyloid Precursor Protein (APP) or Amyloid beta precursor protein functions as a cell surface kinesin I membrane receptor, mediating the axonal transport of beta-secretase and presenilin 1. APP is important for neurite growth, neuronal adhesion and axonogenesis. APP is a 100-140 kDa transmembrane glycoprotein that exists as several isoforms resulting from alternative splicing. Proteolytic cleavage of APP by beta- and gamma-secretases results in the generation of beta amyloid, which is the primary component of senile plaques. Senile plaques are one of the major histopathologic features of Alzheimer's disease. Abnormal regulation and processing of APP also plays a role in Down's syndrome, early onset familial Alzheimer's disease, and cerebral hemorrhage.

          仅用于科研。不用于诊断过程。未经明确授权不得转售。

          生物信息学

          蛋白别名: ABPP; AG; Alzheimer disease amyloid A4 protein homolog; Alzheimer disease amyloid protein; amyloid A4; Amyloid b precursor protein; amyloid beta (A4) precursor protein; amyloid beta A4 protein; amyloid beta precursor protein (ABPP); amyloid beta protein; amyloid beta-protein precursor; Amyloid precursor protein; amyloid protein; Amyloid β precursor protein; Amyloid-beta (A4) precursor protein; Amyloid-beta A4 protein; Amyloid-beta precursor protein; Amyloidogenic glycoprotein; APP; APPI; appican; beta-amyloid A4; beta-amyloid peptide; beta-amyloid peptide(1-40); beta-amyloid peptide(1-42); beta-amyloid precursor protein; Cerebral vascular amyloid peptide; CVAP; Pan-Abeta; peptidase nexin-II; PN-II; PreA4; protease nexin II; Protease nexin-II; testicular tissue protein Li 2; unnamed protein product

          查看更多 收起

          基因别名: A4; AAA; ABETA; ABPP; AD1; Adap; Ag; alpha-sAPP; APP; APPI; betaApp; CTFgamma; CVAP; E030013M08Rik; PN-II; PN2; preA4

          查看更多 收起

          UniProt ID: (Human) B2R5V1, (Rat) P08592, (Mouse) P12023

          查看更多 收起

          Entrez Gene ID: (Human) 351, (Rat) 54226, (Mouse) 11820

          查看更多 收起

          功能
          G-protein coupled receptor binding DNA binding chromatin binding serine-type endopeptidase inhibitor activity receptor binding frizzled binding insulin receptor binding integrin binding protein binding heparin binding peptidase activator activity enzyme binding peptidase inhibitor activity receptor activator activity acetylcholine receptor activator activity acetylcholine receptor binding apolipoprotein binding chemoattractant activity identical protein binding protein homodimerization activity heparan sulfate proteoglycan binding metal ion binding ephrin receptor binding transition metal ion binding protein heterodimerization activity receptor agonist activity low-density lipoprotein particle receptor binding RAGE receptor binding chaperone binding PTB domain binding growth factor receptor binding amylin binding protein serine/threonine kinase binding molecular function activator activity heparan sulfate binding protease inhibitor
          参与通路
          negative regulation of transcription from RNA polymerase II promoter microglial cell activation response to yeast astrocyte activation involved in immune response regulation of transcription from RNA polymerase II promoter regulation of translation cellular copper ion homeostasis endocytosis apoptotic process cell adhesion G-protein coupled receptor signaling pathway adenylate cyclase-activating G-protein coupled receptor signaling pathway adenylate cyclase-inhibiting G-protein coupled receptor signaling pathway Notch signaling pathway chemical synaptic transmission axonogenesis central nervous system development learning or memory learning memory mating behavior locomotory behavior axo-dendritic transport negative regulation of cell proliferation associative learning adult locomotory behavior visual learning response to lead ion regulation of gene expression positive regulation of macromolecule metabolic process positive regulation of gene expression negative regulation of gene expression response to auditory stimulus microglia development axon midline choice point recognition neuron remodeling dendrite development calcium-mediated signaling antibacterial humoral response antifungal humoral response regulation of Wnt signaling pathway extracellular matrix organization neuron projection development phospholipase D-activating G-protein coupled receptor signaling pathway positive regulation of chemokine production positive regulation of interferon-gamma production positive regulation of interleukin-1 beta production positive regulation of interleukin-6 production positive regulation of tumor necrosis factor production positive regulation of superoxide anion generation regulation of toll-like receptor signaling pathway ionotropic glutamate receptor signaling pathway regulation of multicellular organism growth lipoprotein metabolic process positive regulation of apoptotic process positive regulation of MAPK cascade positive regulation of neuron apoptotic process innate immune response positive regulation of nitric oxide biosynthetic process positive regulation of neuron differentiation positive regulation of G-protein coupled receptor protein signaling pathway positive regulation of Toll signaling pathway positive regulation of glycolytic process positive regulation of mitotic cell cycle positive regulation of transcription from RNA polymerase II promoter positive regulation of JNK cascade astrocyte activation regulation of long-term neuronal synaptic plasticity collateral sprouting in absence of injury positive regulation of inflammatory response regulation of synapse structure or activity synapse organization defense response to Gram-negative bacterium defense response to Gram-positive bacterium positive regulation of calcium-mediated signaling positive regulation of cell activation cognition positive chemotaxis positive regulation of membrane protein ectodomain proteolysis regulation of protein metabolic process positive regulation of protein metabolic process protein homooligomerization protein tetramerization regulation of neurotransmitter uptake positive regulation of protein kinase B signaling low-density lipoprotein particle mediated signaling antimicrobial humoral immune response mediated by antimicrobial peptide protein trimerization positive regulation of ERK1 and ERK2 cascade response to interleukin-1 cellular response to copper ion cellular response to manganese ion cellular response to cAMP cellular response to norepinephrine stimulus positive regulation of monocyte chemotaxis negative regulation of canonical Wnt signaling pathway modulation of excitatory postsynaptic potential NMDA selective glutamate receptor signaling pathway positive regulation of gene expression, epigenetic positive regulation of cAMP/PKA signal transduction regulation of spontaneous synaptic transmission negative regulation of protein localization to nucleus regulation of beta-amyloid clearance negative regulation of long-term synaptic potentiation positive regulation of long-term synaptic potentiation positive regulation of NIK/NF-kappaB signaling regulation of calcium ion transmembrane transport via high voltage-gated calcium channel negative regulation of pri-miRNA transcription from RNA polymerase II promoter regulation of dendritic spine maintenance positive regulation of amyloid precursor protein catabolic process regulation of endoplasmic reticulum stress-induced neuron intrinsic apoptotic signaling pathway negative regulation of blood circulation positive regulation of G protein-coupled receptor internalization positive regulation of endothelin production positive regulation of protein import cellular response to beta-amyloid regulation of presynapse assembly positive regulation of response to endoplasmic reticulum stress regulation of amyloid fibril formation positive regulation of amyloid fibril formation regulation of response to calcium ion amyloid fibril formation cellular response to nerve growth factor stimulus neuron projection maintenance positive regulation of T cell migration positive regulation of excitatory postsynaptic potential positive regulation of extrinsic apoptotic signaling pathway suckling behavior mRNA polyadenylation protein phosphorylation response to oxidative stress regulation of epidermal growth factor-activated receptor activity cholesterol metabolic process negative regulation of endopeptidase activity positive regulation of peptidase activity positive regulation of G2/M transition of mitotic cell cycle forebrain development regulation of protein binding negative regulation of neuron differentiation neuromuscular process controlling balance synaptic growth at neuromuscular junction neuron apoptotic process smooth endoplasmic reticulum calcium ion homeostasis nervous system development negative regulation of peptidase activity
          It has to be done as per old AB suggested Products section.

          Disclaimer

          Close

          Clicking the images or links will redirect you to a website hosted by BenchSci that provides third-party scientific content. Neither the content nor the BenchSci technology and processes for selection have been evaluated by us; we are providing them as-is and without warranty of any kind, including for use or application of the Thermo Fisher Scientific products presented.

          guarantee_icon

          性能保障

          只要您发现Invitrogen抗体在实验中的表现与网站或说明书的所述内容不符,您即可享受免费退换货服务。*

          了解更多
          help_icon

          随时为您服务

          获取常见问题的专家解答,或者直接联系我们的技术专家,咨询应用、设备、常规产品使用问题。

          联系技术支持
          订购 Plus Icon Minus Icon
          • 订单状态查询
          • 订单支持
          • 货号直购
          • 现货供应中心
          • 电子采购
          支持 Plus Icon Minus Icon
          • 帮助&支持
          • 联系我们 - 400 820 8982
          • 技术支持中心
          • 查找文件&证书
          • 报告网站问题
          资源 Plus Icon Minus Icon
          • 学习中心
          • 促销
          • 活动&研讨会
          • 社交媒体
          关于赛默飞 Plus Icon Minus Icon
          • 关于我们
          • 招聘 招聘
          • 投资者关系 投资者关系
          • 新闻 新闻
          • 社会责任 社会责任
          • 商标
          • 政策和通知
          品牌 Plus Icon Minus Icon
          • Thermo Scientific
          • Applied Biosystems
          • Invitrogen
          • Gibco
          • Ion Torrent
          • Unity Lab Services
          • Patheon
          • PPD
          • 服务条款
          • 隐私政策
          • 定价和运输保险政策
          © 2006-2026 Thermo Fisher Scientific Inc. All rights reserved. All trademarks are the property of Thermo Fisher Scientific and its subsidiaries unless otherwise specified.
          China flag icon
          China
          本网站销售的所有产品均不得用于人类或动物之临床诊断或治疗,仅可用于工业或者科研等非医疗目的。
             电子营业执照 | 经营证照公示 | ICP备案号:沪ICP备11003924号 | 沪公网安备 31011502006935号

          Your items have has been added!


          Host server : magellan-search-green-6479c7f679-zb4k5:80/100.66.74.142:80.
          git-commit: b70c0dceb888abc3b0dcebb5bc3a5b8753e7e816
          git-url: https://github.com/thermofisher/magellan-search
          git-branch: release/2.50.0-Offline