Hamburger Menu Button
Thermo Fisher Scientific Logo
登录
没有账号?建立账号 注册
  • 产品
    • 抗体
    • 引物合成
    • GeneArt Gene Synthesis Instant Designer
    • TaqMan Assay and Array Search
    • PCR 设备和耗材
    • 色谱柱和纯化柱
    • 实验室离心机
    • 分子生物学试剂和试剂盒
    • 实验室塑料耗材及用品
    • 查看所有产品分类
  • 应用和技术
    • 色谱
    • 细胞转染和培养
    • 实时荧光定量PCR
    • 质谱
    • 实验室塑料耗材及用品
    • 电子显微镜
    • 蛋白质生物学
    • PCR
    • RNAi
    • 环境
    • 查看所有应用和技术
  • 服务
    • 定制服务
    • 企业级实验室信息化服务
    • 金融&租赁服务
    • 仪器服务
    • OEM和商业供应
    • 培训服务
    • 360° CDMO 和 CRO 服务
    • CDMO 服务
    • 临床试验 CRO 服务
    • Unity Lab Services
    • 查看所有帮助和支持
  • 帮助和支持
    • 学习中心
    • 联系我们
    • 更改国家或地区
    • 查看所有帮助和支持
  • 热门产品
    • TaqMan Real-Time PCR Assays
      TaqMan 实时荧光定量 PCR 试剂盒
    • Antibodies
      抗体
    • Oligos, Primers & Probes
      寡核苷酸、引物、探针
    • GeneArt Gene Synthesis
      GeneArt 基因合成
    • Cell Culture Plastics
      细胞培养耗材
  • Who We Serve
    • 抗体治疗解决方案
    • 细胞与基因治疗解决方案
    • 学术科研
    • 工业与应用
  • 联系我们
  • 货号直购
  • 订单查询
  • 查找文件&证书
Thermo Fisher Scientific Logo

Search

搜索全部或下列指定分类
Search button
          • 联系我们
          • 货号直购
          • 登录
            登录
            没有账号?建立账号 注册
            • 我的账号
            • 订单
            • 会员中心
            • 账单及发票查询
            • 定制产品及项目
          • Primary Antibodies ›
          • ATG5 Antibodies

          Invitrogen

          ATG5 Polyclonal Antibody

          3个已发表图片
          5 篇参考文献
          查看其他43个ATG5抗体

          {{$productOrderCtrl.translations['antibody.pdp.commerceCard.promotion.promotions']}}

          {{$productOrderCtrl.translations['antibody.pdp.commerceCard.promotion.viewpromo']}}

          {{$productOrderCtrl.translations['antibody.pdp.commerceCard.promotion.promocode']}}: {{promo.promoCode}} {{promo.promoTitle}} {{promo.promoDescription}}. {{$productOrderCtrl.translations['antibody.pdp.commerceCard.promotion.learnmore']}}

          说明书
          证书
          实验方案
          问题与答案
          技术支持
          说明书
          证书
          实验方案
          问题与答案
          技术支持
          说明书
          证书
          实验方案
          问题与答案
          技术支持

          Cite ATG5 Polyclonal Antibody

          Additional Information:
          {{banner.description}}
          {{$ctrl.isSkuNotesCollapsed ? 'View more' : 'View less'}}
          • 抗体检测数据 (6)
          • 已发表图片 (3)
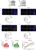
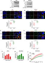
          ATG5 Antibody in Immunocytochemistry (ICC/IF)
          Group 53 Created with Sketch.
          ATG5 Antibody in Immunocytochemistry (ICC/IF)
          Group 53 Created with Sketch.

          图: 1 / 9

          {{ $ctrl.currentElement.advancedVerification.fullName }}
          {{ $ctrl.currentElement.advancedVerification.text }}

          ATG5 Antibody (PA1-46178) in ICC/IF

          Immunofluorescence analysis of ATG5 was performed using 70% confluent log phase PC-3 cells. The cells were fixed with 4% paraformaldehyde for 10 minutes, permeabilized with 0.1% Triton™ X-100 for 10 minutes, and blocked with 1% BSA for 1 hour at room temperature. The cells were labeled with ATG5 Rabbit Polyclonal Antibody (Product # PA1-46178) at 2 µg/mL in 0.1% BSA and incubated for 3 hours at room temperature and then labeled with Goat anti-Rabbit IgG (Heavy Chain) Superclonal™ Secondary Antibody, Alexa Fluor® 488 conjugate (Product # A2... View More {{ $ctrl.currentElement.advancedVerification.fullName }} 验证信息 View more
          已发表图片由___提供 benchsci-logo
          PMID: {{$ctrl.currentElement.benchSciPubmedId}}
          查看产品

          {{$ctrl.videoDesc}}

          {{$ctrl.videoLongDesc}}

          ATG5 Antibody in Immunocytochemistry (ICC/IF)
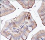
          ATG5 Antibody in Immunohistochemistry (Paraffin) (IHC (P))
          ATG5 Antibody in Immunohistochemistry (Paraffin) (IHC (P))
          ATG5 Antibody in Western Blot (WB)
          ATG5 Antibody in Western Blot (WB)
          ATG5 Antibody in Western Blot (WB)
          ATG5 Antibody in Western Blot (WB)
          ATG5 Antibody in Western Blot (WB)
          ATG5 Antibody in Western Blot (WB)
          ATG5 Polyclonal Antibody

          产品信息

          PA1-46178

          应用
          建议稀释比
          已发表文章

          免疫印迹 (WB)

          1:500
          查看5篇已发表文章 5篇已发表文章

          免疫组化(石蜡) (IHC (P))

          1:400
          -

          免疫细胞化学 (ICC/IF)

          1:250
          -

          流式细胞分析 (Flow)

          Assay-Dependent
          -

          酶联免疫吸附实验 (ELISA)

          Assay-Dependent
          -

          免疫沉淀 (IP)

          1:10-1:500
          -

          放射免疫测定 (RIA)

          Assay-Dependent
          -

          Proximity Ligation Assay (PLA) (PLA)

          Assay-Dependent
          -

          免疫电镜技术 (IM)

          Assay-Dependent
          -
          产品规格

          种属反应

          Bovine, Fruit fly, Fish, Guinea pig, Human, Mouse, Non-human primate, Pig, Reptile, Rat, Xenopus, Zebrafish

          已发表种属

          Human, Rat

          宿主/亚型

          Rabbit / IgG

          分类

          Polyclonal

          类型

          Antibody

          抗原

          Synthetic peptide of an N-terminal region of the human ATG5 protein (within residues 1-50).
          3D表位/免疫原

          偶联物

          Unconjugated Unconjugated Unconjugated

          形式

          Liquid

          浓度

          1 mg/mL

          规格

          100 µg

          纯化类型

          Antigen affinity chromatography

          保存液

          PBS

          内含物

          0.02% sodium azide

          保存条件

          Store at 4°C short term. For long term storage, store at -20°C, avoiding freeze/thaw cycles.

          运输条件

          Ambient (domestic); Wet ice (international)

          RRID

          AB_2274520

          产品详细信息

          In Western Blot, a band is seen ~56 kDa representing the ATG5-ATG12 complex, the molecular weight of human ATG5 is ~33 kDa.

          Prior to immunostaining paraffin tissues, antigen retrieval with sodium citrate buffer (pH 6.0) is recommended.

          Suggested positive control: antigen standard for ATG5 (transient overexpression lysate), mouse wildtype ES cell lysate.

          靶标信息

          ATG5 (Autophagy Related 5) is an important element for autophagy and may play an important role in the apoptotic process. ATG5 is also involved in other cellular processes that include mitochondrial quality control after oxidative damage, negative regulation of the innate anti-viral immune response, lymphocyte development and proliferation, MHC II antigen presentation, and adipocyte differentiation. Following conjugation to ATG12, the conjugate participates in the formation of autophagosome. ATG5 contributes to autophagic cell death by interacting with Fas-associated protein with death domain (FADD). The ATG5-ATG12 conjugate forms a cup-shaped isolation membrane that then detaches from the membrane immediately before or after autophagosome formation is completed. APG5 may play a role in the apoptotic process, possibly within the modified cytoskeleton. Further, APG5 expression is a relatively late event in the apoptotic process, occurring downstream of caspase activity. The APG5-APG12 conjugate also associates with innate immune response proteins such as RIG-I and VISA (also known as IPS-1), inhibiting type I interferon production and permitting viral replication in host cells. Diseases associated with ATG5 dysfunction include spinocerebellar ataxia.

          仅用于科研。不用于诊断过程。未经明确授权不得转售。

          生物信息学

          蛋白别名: alternatively spliced; APG 5; APG5; APG5 autophagy 5 like (APG5L); APG5 autophagy 5-like; APG5-like; Apoptosis-specific protein; Apoptosis-specific protein (ASP); AT5G17290; ATATG5; ATG5; ATG5 autophagy related 5 homolog; Atg5-PA; AUTOPHAGY 5; autophagy 5-like protein; Autophagy protein 5; autophagy related 5-like protein; autophagy-related 5; autophagy-specific gene 5; CG1643-PA; LD34980p; MKP11.20; MKP11_20; similar to S. cerevisiae ATG5 autophagy related 5; unnamed protein product

          查看更多 收起

          基因别名: 2010107M05Rik; 3110067M24Rik; APG5; APG5-LIKE; APG5L; ASP; Atg-5; ATG5; Atg5l; AW319544; C88337; CG1643; DmAtg5; Dmel\CG1643; Dmel_CG1643; hAPG5; Paddy; SCAR25; XELAEV_18027227mg; zgc:100934

          查看更多 收起

          UniProt ID: (Pig) Q3MQ04, (Human) Q9H1Y0, (Bovine) Q3MQ24, (Fruit fly) Q9W3R7, (Mouse) Q99J83, (Rat) Q3MQ06

          查看更多 收起

          Entrez Gene ID: (Pig) 100739102, (Human) 9474, (Bovine) 532686, (Fruit fly) 31666, (Guinea pig) 100735170, (Mouse) 11793, (Rat) 365601, (Zebrafish) 494180, (Xenopus) 443756

          查看更多 收起

          功能
          protein binding Atg8 ligase activity membrane trafficking regulatory protein
          参与通路
          immune system process autophagy apoptotic process regulation of cilium assembly autophagosome assembly mitophagy blood vessel remodeling regulation of cytokine production involved in immune response chromatin organization cellular response to nitrogen starvation cellular response to starvation response to xenobiotic stimulus response to fungus response to iron(II) ion positive regulation of autophagy cardiac muscle cell apoptotic process negative regulation of cardiac muscle cell apoptotic process macroautophagy protein ubiquitination antigen processing and presentation of endogenous antigen negative regulation of protein ubiquitination negative regulation of type I interferon production piecemeal microautophagy of nucleus aggrephagy negative stranded viral RNA replication vasodilation negative regulation of apoptotic process negative regulation of programmed cell death post-translational protein modification negative thymic T cell selection innate immune response negative regulation of innate immune response otolith development negative regulation of defense response to virus negative regulation of phagocytosis regulation of release of sequestered calcium ion into cytosol defense response to virus establishment of localization in cell ventricular cardiac muscle cell development heart contraction chaperone-mediated autophagy positive regulation of stress granule assembly mucus secretion positive regulation of mucus secretion cellular response to nitrosative stress axonal transport regulation of postsynaptic membrane neurotransmitter receptor levels postsynaptic modulation of chemical synaptic transmission regulation of autophagosome maturation response to fluoride negative regulation of autophagic cell death positive regulation of viral translation regulation of reactive oxygen species metabolic process response to drug protein lipidation involved in autophagosome assembly autophagy of host cells involved in interaction with symbiont negative regulation of reactive oxygen species metabolic process negative regulation of histone H4-K16 acetylation mitophagy C-terminal protein lipidation larval midgut cell programmed cell death nucleophagy glycophagy regulation of cytokine secretion involved in immune response positive regulation of mitophagy nervous system development heart development regulation of skeletal muscle tissue regeneration
          It has to be done as per old AB suggested Products section.

          Disclaimer

          Close

          Clicking the images or links will redirect you to a website hosted by BenchSci that provides third-party scientific content. Neither the content nor the BenchSci technology and processes for selection have been evaluated by us; we are providing them as-is and without warranty of any kind, including for use or application of the Thermo Fisher Scientific products presented.

          guarantee_icon

          性能保障

          只要您发现Invitrogen抗体在实验中的表现与网站或说明书的所述内容不符,您即可享受免费退换货服务。*

          了解更多
          help_icon

          随时为您服务

          获取常见问题的专家解答,或者直接联系我们的技术专家,咨询应用、设备、常规产品使用问题。

          联系技术支持
          订购 Plus Icon Minus Icon
          • 订单状态查询
          • 订单支持
          • 货号直购
          • 现货供应中心
          • 电子采购
          支持 Plus Icon Minus Icon
          • 帮助&支持
          • 联系我们 - 400 820 8982
          • 技术支持中心
          • 查找文件&证书
          • 报告网站问题
          资源 Plus Icon Minus Icon
          • 学习中心
          • 促销
          • 活动&研讨会
          • 社交媒体
          关于赛默飞 Plus Icon Minus Icon
          • 关于我们
          • 招聘 招聘
          • 投资者关系 投资者关系
          • 新闻 新闻
          • 社会责任 社会责任
          • 商标
          • 政策和通知
          品牌 Plus Icon Minus Icon
          • Thermo Scientific
          • Applied Biosystems
          • Invitrogen
          • Gibco
          • Ion Torrent
          • Unity Lab Services
          • Patheon
          • PPD
          • 服务条款
          • 隐私政策
          • 定价和运输保险政策
          © 2006-2026 Thermo Fisher Scientific Inc. All rights reserved. All trademarks are the property of Thermo Fisher Scientific and its subsidiaries unless otherwise specified.
          China flag icon
          China
          本网站销售的所有产品均不得用于人类或动物之临床诊断或治疗,仅可用于工业或者科研等非医疗目的。
             电子营业执照 | 经营证照公示 | ICP备案号:沪ICP备11003924号 | 沪公网安备 31011502006935号

          Your items have has been added!


          Host server : magellan-search-green-6479c7f679-k9lz7:80/100.66.74.142:80.
          git-commit: b70c0dceb888abc3b0dcebb5bc3a5b8753e7e816
          git-url: https://github.com/thermofisher/magellan-search
          git-branch: release/2.50.0-Offline