Hamburger Menu Button
Thermo Fisher Scientific Logo
登录
没有账号?建立账号 注册
  • 产品
    • 抗体
    • 引物合成
    • GeneArt Gene Synthesis Instant Designer
    • TaqMan Assay and Array Search
    • PCR 设备和耗材
    • 色谱柱和纯化柱
    • 实验室离心机
    • 分子生物学试剂和试剂盒
    • 实验室塑料耗材及用品
    • 查看所有产品分类
  • 应用和技术
    • 色谱
    • 细胞转染和培养
    • 实时荧光定量PCR
    • 质谱
    • 实验室塑料耗材及用品
    • 电子显微镜
    • 蛋白质生物学
    • PCR
    • RNAi
    • 环境
    • 查看所有应用和技术
  • 服务
    • 定制服务
    • 企业级实验室信息化服务
    • 金融&租赁服务
    • 仪器服务
    • OEM和商业供应
    • 培训服务
    • 360° CDMO 和 CRO 服务
    • CDMO 服务
    • 临床试验 CRO 服务
    • Unity Lab Services
    • 查看所有帮助和支持
  • 帮助和支持
    • 学习中心
    • 联系我们
    • 更改国家或地区
    • 查看所有帮助和支持
  • 热门产品
    • TaqMan Real-Time PCR Assays
      TaqMan 实时荧光定量 PCR 试剂盒
    • Antibodies
      抗体
    • Oligos, Primers & Probes
      寡核苷酸、引物、探针
    • GeneArt Gene Synthesis
      GeneArt 基因合成
    • Cell Culture Plastics
      细胞培养耗材
  • Who We Serve
    • 抗体治疗解决方案
    • 细胞与基因治疗解决方案
    • 学术科研
    • 工业与应用
  • 联系我们
  • 货号直购
  • 订单查询
  • 查找文件&证书
Thermo Fisher Scientific Logo

Search

搜索全部或下列指定分类
Search button
          • 联系我们
          • 货号直购
          • 登录
            登录
            没有账号?建立账号 注册
            • 我的账号
            • 订单
            • 会员中心
            • 账单及发票查询
            • 定制产品及项目
          • Primary Antibodies ›
          • ATP Synthase beta Antibodies

          Invitrogen

          ATP Synthase beta Monoclonal Antibody (4.3E8.D10)

          4个已发表图片
          13 篇参考文献
          查看其他20个ATP Synthase beta抗体

          {{$productOrderCtrl.translations['antibody.pdp.commerceCard.promotion.promotions']}}

          {{$productOrderCtrl.translations['antibody.pdp.commerceCard.promotion.viewpromo']}}

          {{$productOrderCtrl.translations['antibody.pdp.commerceCard.promotion.promocode']}}: {{promo.promoCode}} {{promo.promoTitle}} {{promo.promoDescription}}. {{$productOrderCtrl.translations['antibody.pdp.commerceCard.promotion.learnmore']}}

          说明书
          证书
          实验方案
          问题与答案
          技术支持
          说明书
          证书
          实验方案
          问题与答案
          技术支持
          说明书
          证书
          实验方案
          问题与答案
          技术支持

          Cite ATP Synthase beta Monoclonal Antibody (4.3E8.D10)

          Additional Information:
          {{banner.description}}
          {{$ctrl.isSkuNotesCollapsed ? 'View more' : 'View less'}}
          • 抗体检测数据 (7)
          • 已发表图片 (4)
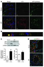
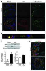
          ATP Synthase beta Antibody in Immunocytochemistry (ICC/IF)
          Group 53 Created with Sketch.
          ATP Synthase beta Antibody in Immunocytochemistry (ICC/IF)
          Group 53 Created with Sketch.

          图: 1 / 11

          {{ $ctrl.currentElement.advancedVerification.fullName }}
          {{ $ctrl.currentElement.advancedVerification.text }}

          ATP Synthase beta Antibody (MA1-930) in ICC/IF

          Immunofluorescent analysis of ATP Synthase beta (green) in 3T3 cells. The cells were fixed with 4% paraformaldehyde for 15 minutes and blocked with 3% Blocker BSA (Product # 37525) in PBS for 15 minutes at room temperature. Cells were stained with or without ATP Synthase beta mouse monoclonal antibody (Product # MA1-930), at a concentration of 5 µg/mL for 1 hour at room temperature, and then incubated with ... View More {{ $ctrl.currentElement.advancedVerification.fullName }} 验证信息 View more
          已发表图片由___提供 benchsci-logo
          PMID: {{$ctrl.currentElement.benchSciPubmedId}}
          查看产品

          {{$ctrl.videoDesc}}

          {{$ctrl.videoLongDesc}}

          ATP Synthase beta Antibody in Immunocytochemistry (ICC/IF)
          ATP Synthase beta Antibody in Immunocytochemistry (ICC/IF)
          ATP Synthase beta Antibody in Immunocytochemistry (ICC/IF)
          ATP Synthase beta Antibody in Immunocytochemistry (ICC/IF)
          ATP Synthase beta Antibody in Immunocytochemistry (ICC/IF)
          ATP Synthase beta Antibody in Western Blot (WB)
          ATP Synthase beta Antibody in Immunoprecipitation (IP)
          ATP Synthase beta Antibody in Immunocytochemistry (ICC/IF)
          ATP Synthase beta Antibody in Immunocytochemistry (ICC/IF)
          ATP Synthase beta Antibody in Immunohistochemistry (IHC)
          ATP Synthase beta Antibody in Immunohistochemistry (IHC)
          ATP Synthase beta Monoclonal Antibody (4.3E8.D10)

          产品信息

          MA1-930

          应用
          建议稀释比
          已发表文章

          免疫印迹 (WB)

          1-2 µg/mL
          查看4篇已发表文章 4篇已发表文章

          免疫组化 (IHC)

          -
          查看1篇已发表文章 1篇已发表文章

          免疫细胞化学 (ICC/IF)

          1:100-1:1,000
          查看8篇已发表文章 8篇已发表文章

          免疫沉淀 (IP)

          2-5 µg
          -
          产品规格

          种属反应

          Human, Mouse, Rat

          已发表种属

          Human, Mouse, Rabbit, Rat

          宿主/亚型

          Mouse / IgG1

          分类

          Monoclonal

          类型

          Antibody

          克隆号

          4.3E8.D10

          抗原

          Intact rat mitochondria.
          3D表位/免疫原

          偶联物

          Unconjugated Unconjugated Unconjugated
          • Alexa Fluor 488 
          • Alexa Fluor 555 
          • Request custom conjugation

          形式

          Liquid

          浓度

          1 mg/mL

          规格

          100 µg

          纯化类型

          purified

          保存液

          PBS with 1mg/mL BSA

          内含物

          0.05% sodium azide

          保存条件

          -20°C, Avoid Freeze/Thaw Cycles

          运输条件

          Ambient (domestic); Wet ice (international)

          RRID

          AB_2227740

          产品详细信息

          MA1-930 detects the beta subunit of ATP synthase from mouse rat and human samples. This antibody is useful as a mitochondrial marker.

          MA1-930 has been successfully used in immunofluorescence, western blot, and immunoprecipitation procedures. By immunoprecipitation, this antibody detects an 50 kDa protein representing ATP synthase from solubilized rat brain mitochondria.

          靶标信息

          ATP synthase is extremely conserved through evolution and can be found in plants, fungi, bacteria, and animals. The ATP synthase enzyme is a transmembrane protein responsible for driving the reversible reaction from ADP+ phosphate to ATP. This reaction is accomplished by a flux of protons across the membrane as a result of electron transfer. The ATP synthase protein has two main sections; the F1 ATP-ase (soluble) and the F0 ATP-ase (membrane embedded). The F1 section consists of the alpha, beta, gamma, delta, and epsilon subunits. While the F0 consists of a, b, and c subunits.

          仅用于科研。不用于诊断过程。未经明确授权不得转售。

          生物信息学

          蛋白别名: ATP synthase F(1) complex catalytic subunit beta, mitochondrial; ATP synthase F(1) complex subunit beta, mitochondrial; ATP synthase F1 subunit beta; ATP synthase subunit beta, mitochondrial; ATP synthase, H+ transporting mitochondrial F1 complex, alpha subunit; ATP synthase, H+ transporting mitochondrial F1 complex, beta subunit; ATP synthase, H+ transporting, mitochondrial F1 complex, beta polypeptide; Atp5b; epididymis secretory protein Li 271; MGC5231; mitochondrial ATP synthase beta subunit; mitochondrial ATP synthase, H+ transporting F1 complex beta subunit; mitochondrial ATP synthetase, beta subunit; unnamed protein product

          查看更多 收起

          基因别名: ATP5B; ATP5F1B; ATPMB; ATPSB; HEL-S-271; HUMOP2

          查看更多 收起

          UniProt ID: (Human) P06576, (Rat) P10719, (Mouse) P56480

          查看更多 收起

          Entrez Gene ID: (Human) 506, (Rat) 171374, (Mouse) 11947

          查看更多 收起

          功能
          nucleotide binding protein binding ATP binding MHC class I protein binding angiostatin binding metal ion binding proton-transporting ATP synthase activity, rotational mechanism proton-transporting ATPase activity, rotational mechanism calcium ion binding ATPase activity lipoprotein particle receptor activity hydrolase activity hydrolase activity, acting on acid anhydrides, catalyzing transmembrane movement of substances ATP synthase
          参与通路
          angiogenesis osteoblast differentiation generation of precursor metabolites and energy lipid metabolic process ATP biosynthetic process ion transport negative regulation of cell adhesion involved in substrate-bound cell migration ATP synthesis coupled proton transport mitochondrial ATP synthesis coupled proton transport positive regulation of blood vessel endothelial cell migration ATP metabolic process regulation of intracellular pH cellular response to interleukin-7 hydrogen ion transmembrane transport receptor-mediated endocytosis ATP hydrolysis coupled proton transport proton transport transport
          It has to be done as per old AB suggested Products section.

          Disclaimer

          Close

          Clicking the images or links will redirect you to a website hosted by BenchSci that provides third-party scientific content. Neither the content nor the BenchSci technology and processes for selection have been evaluated by us; we are providing them as-is and without warranty of any kind, including for use or application of the Thermo Fisher Scientific products presented.

          guarantee_icon

          性能保障

          只要您发现Invitrogen抗体在实验中的表现与网站或说明书的所述内容不符,您即可享受免费退换货服务。*

          了解更多
          help_icon

          随时为您服务

          获取常见问题的专家解答,或者直接联系我们的技术专家,咨询应用、设备、常规产品使用问题。

          联系技术支持
          订购 Plus Icon Minus Icon
          • 订单状态查询
          • 订单支持
          • 货号直购
          • 现货供应中心
          • 电子采购
          支持 Plus Icon Minus Icon
          • 帮助&支持
          • 联系我们 - 400 820 8982
          • 技术支持中心
          • 查找文件&证书
          • 报告网站问题
          资源 Plus Icon Minus Icon
          • 学习中心
          • 促销
          • 活动&研讨会
          • 社交媒体
          关于赛默飞 Plus Icon Minus Icon
          • 关于我们
          • 招聘 招聘
          • 投资者关系 投资者关系
          • 新闻 新闻
          • 社会责任 社会责任
          • 商标
          • 政策和通知
          品牌 Plus Icon Minus Icon
          • Thermo Scientific
          • Applied Biosystems
          • Invitrogen
          • Gibco
          • Ion Torrent
          • Unity Lab Services
          • Patheon
          • PPD
          • 服务条款
          • 隐私政策
          • 定价和运输保险政策
          © 2006-2026 Thermo Fisher Scientific Inc. All rights reserved. All trademarks are the property of Thermo Fisher Scientific and its subsidiaries unless otherwise specified.
          China flag icon
          China
          本网站销售的所有产品均不得用于人类或动物之临床诊断或治疗,仅可用于工业或者科研等非医疗目的。
             电子营业执照 | 经营证照公示 | ICP备案号:沪ICP备11003924号 | 沪公网安备 31011502006935号

          Your items have has been added!


          Host server : magellan-search-green-6479c7f679-sz4vp:80/100.66.76.236:80.
          git-commit: b70c0dceb888abc3b0dcebb5bc3a5b8753e7e816
          git-url: https://github.com/thermofisher/magellan-search
          git-branch: release/2.50.0-Offline