Hamburger Menu Button
Thermo Fisher Scientific Logo
登录
没有账号?建立账号 注册
  • 产品
    • 抗体
    • 引物合成
    • GeneArt Gene Synthesis Instant Designer
    • TaqMan Assay and Array Search
    • PCR 设备和耗材
    • 色谱柱和纯化柱
    • 实验室离心机
    • 分子生物学试剂和试剂盒
    • 实验室塑料耗材及用品
    • 查看所有产品分类
  • 应用和技术
    • 色谱
    • 细胞转染和培养
    • 实时荧光定量PCR
    • 质谱
    • 实验室塑料耗材及用品
    • 电子显微镜
    • 蛋白质生物学
    • PCR
    • RNAi
    • 环境
    • 查看所有应用和技术
  • 服务
    • 定制服务
    • 企业级实验室信息化服务
    • 企业服务
    • 金融&租赁服务
    • 仪器服务
    • OEM和商业供应
    • 培训服务
    • 360° CDMO 和 CRO 服务
    • CDMO 服务
    • 临床试验 CRO 服务
    • 查看所有帮助和支持
  • 帮助和支持
    • 学习中心
    • 联系我们
    • 更改国家或地区
    • 查看所有帮助和支持
  • 热门产品
    • TaqMan Real-Time PCR Assays
      TaqMan 实时荧光定量 PCR 试剂盒
    • Antibodies
      抗体
    • Oligos, Primers & Probes
      寡核苷酸、引物、探针
    • GeneArt Gene Synthesis
      GeneArt 基因合成
    • Cell Culture Plastics
      细胞培养耗材
  • 联系我们
  • 货号直购
  • 订单查询
  • 查找文件&证书
Thermo Fisher Scientific Logo

Search

搜索全部或下列指定分类
Search button
          • 联系我们
          • 货号直购
          • 登录
            登录
            没有账号?建立账号 注册
            • 我的账号
            • 订单
            • 账单及发票查询
            • 定制产品及项目

          Disclaimer

          Clicking the images or links will redirect you to a website hosted by BenchSci that provides third-party scientific content. Neither the content nor the BenchSci technology and processes for selection have been evaluated by us; we are providing them as-is and without warranty of any kind, including for use or application of the Thermo Fisher Scientific products presented.

          • Primary Antibodies ›
          • ATP1B1 Antibodies

          Invitrogen

          ATP1B1 Monoclonal Antibody (464.8 (aka 8A))

          4个已发表图片
          3 篇参考文献
          查看其他10个ATP1B1抗体

          {{$productOrderCtrl.translations['antibody.pdp.commerceCard.promotion.promotions']}}

          {{$productOrderCtrl.translations['antibody.pdp.commerceCard.promotion.viewpromo']}}

          {{$productOrderCtrl.translations['antibody.pdp.commerceCard.promotion.promocode']}}: {{promo.promoCode}} {{promo.promoTitle}} {{promo.promoDescription}}. {{$productOrderCtrl.translations['antibody.pdp.commerceCard.promotion.learnmore']}}

          说明书
          证书
          实验方案
          问题与答案
          技术支持
          说明书
          证书
          实验方案
          问题与答案
          技术支持
          说明书
          证书
          实验方案
          问题与答案
          技术支持

          Cite ATP1B1 Monoclonal Antibody (464.8 (aka 8A))

          Additional Information:
          {{banner.description}}
          {{$ctrl.isSkuNotesCollapsed ? 'View more' : 'View less'}}
          • 抗体检测数据 (3)
          • 已发表图片 (4)
          ATP1B1 Antibody in Immunocytochemistry (ICC/IF)
          Group 53 Created with Sketch.
          ATP1B1 Antibody in Immunocytochemistry (ICC/IF)
          Group 53 Created with Sketch.

          图: 1 / 7

          {{ $ctrl.currentElement.advancedVerification.fullName }}
          {{ $ctrl.currentElement.advancedVerification.text }}

          ATP1B1 Antibody (MA1-16732) in ICC/IF

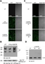
          Immunocytochemistry analysis of ATP1B1 in HepG2 cells. Samples were incubated with ATP1B1 monoclonal antibody (Product # MA1-16732) followed by Dylight 488 (green). Nuclei and alpha-tubulin were counterstained with DAPI (blue) and Dylight 550 (red). {{ $ctrl.currentElement.advancedVerification.fullName }} 验证信息 View more
          已发表图片由___提供 benchsci-logo
          PMID: {{$ctrl.currentElement.benchSciPubmedId}}
          查看产品

          {{$ctrl.videoDesc}}

          {{$ctrl.videoLongDesc}}

          ATP1B1 Antibody in Immunocytochemistry (ICC/IF)
          ATP1B1 Antibody in Western Blot (WB)
          ATP1B1 Antibody in Western Blot (WB)
          ATP1B1 Antibody in Western Blot (WB)
          ATP1B1 Antibody in Western Blot (WB)
          ATP1B1 Antibody in Western Blot (WB)
          ATP1B1 Antibody in Western Blot (WB)
          ATP1B1 Monoclonal Antibody (464.8 (aka 8A))

          产品信息

          MA1-16732

          应用
          建议稀释比
          已发表文章

          免疫印迹 (WB)

          1:1,000-1:5,000
          查看3篇已发表文章 3篇已发表文章

          免疫细胞化学 (ICC/IF)

          1:500-1:1,000
          -
          产品规格

          种属反应

          Bovine, Dog, Chicken, Hamster, Human, Mouse, Pig, Rabbit, Rat, Xenopus

          已发表种属

          Human

          宿主/亚型

          Mouse / IgG2a, kappa

          分类

          Monoclonal

          类型

          Antibody

          克隆号

          464.8 (aka 8A)

          抗原

          Purified Sodium Potassium ATPase Beta 1 from rabbit renal outer medulla.
          查看免疫原

          偶联物

          Unconjugated Unconjugated Unconjugated

          形式

          Liquid

          浓度

          Conc. Not Determined

          保存液

          ascites

          内含物

          0.02% sodium azide

          保存条件

          -20°C, Avoid Freeze/Thaw Cycles

          运输条件

          Ambient (domestic); Wet ice (international)

          RRID

          AB_2060998

          产品详细信息

          This antibody does not react with mouse samples.

          靶标信息

          The protein encoded by this gene belongs to the family of Na+/K+ and H+/K+ ATPases beta chain proteins, and to the subfamily of Na+/K+ -ATPases. Na+/K+ -ATPase is an integral membrane protein responsible for establishing and maintaining the electrochemical gradients of Na and K ions across the plasma membrane. These gradients are essential for osmoregulation, for sodium-coupled transport of a variety of organic and inorganic molecules, and for electrical excitability of nerve and muscle. This enzyme is composed of two subunits, a large catalytic subunit (alpha) and a smaller glycoprotein subunit (beta). The beta subunit regulates, through assembly of alpha/beta heterodimers, the number of sodium pumps transported to the plasma membrane. The glycoprotein subunit of Na+/K+ -ATPase is encoded by multiple genes. This gene encodes a beta 1 subunit. Alternatively spliced transcript variants encoding different isoforms have been described, but their biological validity is not known.

          仅用于科研。不用于诊断过程。未经明确授权不得转售。

          生物信息学

          蛋白别名: adenosinetriphosphatase; ATPase, Na+/K+ transporting, beta 1 polypeptide; Beta 1-subunit of Na(+),K(+)-ATPase; MGC1798; Na+, K+-ATPase; Na+, K+-ATPase beta-subunit; Na+,K+-ATPase beta 1 subunit; Na+/K+ ATPase Beta; Na, K-ATPase beta-1 polypeptide; Na,K-ATPase beta 1 subunit; OTTHUMP00000032537; OTTHUMP00000032538; P-type ATPase; Sodium Potassium ATPase; sodium pump subunit beta-1; sodium-potassium ATPase subunit beta 1 (non-catalytic); sodium/potassium ATPase beta subunit; sodium/potassium-dependent ATPase beta-1 subunit; Sodium/potassium-dependent ATPase subunit beta-1; sodium/potassium-transporting ATPase beta-1 chain; Sodium/potassium-transporting ATPase subunit beta-1; unnamed protein product

          查看更多 收起

          基因别名: ATP1B; ATP1B1; Atp4b; Atpb; Atpb-1; ATPBS; NKbeta1

          查看更多 收起

          UniProt ID: (Pig) P05027, (Rabbit) Q9TT37, (Human) P05026, (Chicken) P08251, (Rat) P07340, (Mouse) P14094

          查看更多 收起

          Entrez Gene ID: (Dog) 403966, (Bovine) 519758, (Pig) 396898, (Rabbit) 100008749, (Human) 481, (Chicken) 396529, (Rat) 25650, (Chinese hamster) 100760718, (Mouse) 11931

          查看更多 收起

          功能
          sodium:potassium-exchanging ATPase activity protein binding ATP binding protein C-terminus binding drug binding ATPase activity protein kinase binding potassium ion binding sodium ion binding ATPase binding ATPase activator activity MHC class II protein complex binding primary active transporter
          参与通路
          cell adhesion establishment or maintenance of transmembrane electrochemical gradient positive regulation of ATPase activity cellular calcium ion homeostasis cellular sodium ion homeostasis regulation of gene expression regulation of cardiac muscle contraction by calcium ion signaling cellular potassium ion homeostasis sodium ion export from cell ATP metabolic process protein stabilization transmembrane transport relaxation of cardiac muscle cardiac muscle contraction protein localization to plasma membrane membrane repolarization positive regulation of potassium ion transmembrane transporter activity positive regulation of sodium ion export from cell positive regulation of calcium:sodium antiporter activity positive regulation of potassium ion import potassium ion import across plasma membrane response to hypoxia positive regulation of defense response to virus by host potassium ion import ion transmembrane transport protein transport into plasma membrane raft leukocyte migration membrane repolarization during cardiac muscle cell action potential cell communication by electrical coupling involved in cardiac conduction ATP hydrolysis coupled transmembrane transport mitophagy in response to mitochondrial depolarization xenophagy regulation of cardiac conduction blastocyst development potassium ion transport sodium ion transport metal ion transport regulation of calcium ion transmembrane transport transport ion transport
          It has to be done as per old AB suggested Products section.
          guarantee_icon

          性能保障

          只要您发现Invitrogen抗体在实验中的表现与网站或说明书的所述内容不符,您即可享受免费退换货服务。*

          了解更多
          help_icon

          随时为您服务

          获取常见问题的专家解答,或者直接联系我们的技术专家,咨询应用、设备、常规产品使用问题。

          联系技术支持
          订购 Plus Icon Minus Icon
          • 订单状态查询
          • 订单支持
          • 货号直购
          • 现货供应中心
          • 电子采购
          支持 Plus Icon Minus Icon
          • 帮助&支持
          • 联系我们 - 400 820 8982
          • 技术支持中心
          • 查找文件&证书
          • 报告网站问题
          资源 Plus Icon Minus Icon
          • 学习中心
          • 促销
          • 活动&研讨会
          • 社交媒体
          关于赛默飞 Plus Icon Minus Icon
          • 关于我们
          • 招聘 招聘
          • 投资者关系 投资者关系
          • 新闻 新闻
          • 社会责任 社会责任
          • 商标
          • 政策和通知
          品牌 Plus Icon Minus Icon
          • Thermo Scientific
          • Applied Biosystems
          • Invitrogen
          • Gibco
          • Ion Torrent
          • Patheon
          • PPD
          • 服务条款
          • 隐私政策
          • 定价和运输保险政策
          © 2006-2026 Thermo Fisher Scientific Inc. All rights reserved. All trademarks are the property of Thermo Fisher Scientific and its subsidiaries unless otherwise specified.
          China flag icon
          China
          本网站销售的所有产品均不得用于人类或动物之临床诊断或治疗,仅可用于工业或者科研等非医疗目的。
             电子营业执照 | 经营证照公示 | ICP备案号:沪ICP备11003924号 | 沪公网安备 31011502006935号

          Your items have has been added!


          Host server : magellan-search-blue-55ff9ddd88-ctdjb:80/100.66.76.55:80.
          git-commit: d366ff9721d93504b2ac26a183b2b3e3d0e7d9ec
          git-url: https://github.com/thermofisher/magellan-search
          git-branch: release/2.42.0-2026.01.03-1.0