Hamburger Menu Button
Thermo Fisher Scientific Logo
登录
没有账号?建立账号 注册
  • 产品
    • 抗体
    • 引物合成
    • GeneArt Gene Synthesis Instant Designer
    • TaqMan Assay and Array Search
    • PCR 设备和耗材
    • 色谱柱和纯化柱
    • 实验室离心机
    • 分子生物学试剂和试剂盒
    • 实验室塑料耗材及用品
    • 查看所有产品分类
  • 应用和技术
    • 色谱
    • 细胞转染和培养
    • 实时荧光定量PCR
    • 质谱
    • 实验室塑料耗材及用品
    • 电子显微镜
    • 蛋白质生物学
    • PCR
    • RNAi
    • 环境
    • 查看所有应用和技术
  • 服务
    • 定制服务
    • 企业级实验室信息化服务
    • 金融&租赁服务
    • 仪器服务
    • OEM和商业供应
    • 培训服务
    • 360° CDMO 和 CRO 服务
    • CDMO 服务
    • 临床试验 CRO 服务
    • Unity Lab Services
    • 查看所有帮助和支持
  • 帮助和支持
    • 学习中心
    • 联系我们
    • 更改国家或地区
    • 查看所有帮助和支持
  • 热门产品
    • TaqMan Real-Time PCR Assays
      TaqMan 实时荧光定量 PCR 试剂盒
    • Antibodies
      抗体
    • Oligos, Primers & Probes
      寡核苷酸、引物、探针
    • GeneArt Gene Synthesis
      GeneArt 基因合成
    • Cell Culture Plastics
      细胞培养耗材
  • Who We Serve
    • 抗体治疗解决方案
    • 细胞与基因治疗解决方案
    • 学术科研
    • 工业与应用
  • 联系我们
  • 货号直购
  • 订单查询
  • 查找文件&证书
Thermo Fisher Scientific Logo

Search

搜索全部或下列指定分类
Search button
          • 联系我们
          • 货号直购
          • 登录
            登录
            没有账号?建立账号 注册
            • 我的账号
            • 订单
            • 会员中心
            • 账单及发票查询
            • 定制产品及项目
          • Primary Antibodies ›
          • Acetyl-CoA Carboxylase Antibodies

          Invitrogen

          Acetyl-CoA Carboxylase Polyclonal Antibody

          高级验证
          4个已发表图片
          4 篇参考文献
          查看其他26个Acetyl-CoA Carboxylase抗体

          {{$productOrderCtrl.translations['antibody.pdp.commerceCard.promotion.promotions']}}

          {{$productOrderCtrl.translations['antibody.pdp.commerceCard.promotion.viewpromo']}}

          {{$productOrderCtrl.translations['antibody.pdp.commerceCard.promotion.promocode']}}: {{promo.promoCode}} {{promo.promoTitle}} {{promo.promoDescription}}. {{$productOrderCtrl.translations['antibody.pdp.commerceCard.promotion.learnmore']}}

          说明书
          证书
          实验方案
          问题与答案
          技术支持
          说明书
          证书
          实验方案
          问题与答案
          技术支持
          说明书
          证书
          实验方案
          问题与答案
          技术支持

          Cite Acetyl-CoA Carboxylase Polyclonal Antibody

          Additional Information:
          {{banner.description}}
          {{$ctrl.isSkuNotesCollapsed ? 'View more' : 'View less'}}
          • 抗体检测数据 (4)
          • 已发表图片 (4)
          • 高级验证 (2)
          Acetyl-CoA Carboxylase Antibody in Immunocytochemistry (ICC/IF)
          Group 53 Created with Sketch.
          Acetyl-CoA Carboxylase Antibody in Immunocytochemistry (ICC/IF)
          Group 53 Created with Sketch.

          图: 1 / 10

          {{ $ctrl.currentElement.advancedVerification.fullName }}
          {{ $ctrl.currentElement.advancedVerification.text }}

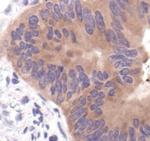
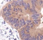
          Acetyl-CoA Carboxylase Antibody (PA5-17564) in ICC/IF

          Immunofluorescent analysis of Acetyl-CoA Carboxylase in A431 cells using an Acetyl-CoA Carboxylase polyclonal antibody (Product # PA5-17564) (A) compared to an isotype control (B) showing cytoplasmic staining. {{ $ctrl.currentElement.advancedVerification.fullName }} 验证信息 View more
          已发表图片由___提供 benchsci-logo
          PMID: {{$ctrl.currentElement.benchSciPubmedId}}
          查看产品

          {{$ctrl.videoDesc}}

          {{$ctrl.videoLongDesc}}

          Acetyl-CoA Carboxylase Antibody in Immunocytochemistry (ICC/IF)
          Acetyl-CoA Carboxylase Antibody in Immunohistochemistry (Paraffin) (IHC (P))
          Acetyl-CoA Carboxylase Antibody in Western Blot (WB)
          Acetyl-CoA Carboxylase Antibody in Western Blot (WB)
          Acetyl-CoA Carboxylase Antibody in Western Blot (WB)
          Acetyl-CoA Carboxylase Antibody in Western Blot (WB)
          Acetyl-CoA Carboxylase Antibody in Western Blot (WB)
          Acetyl-CoA Carboxylase Antibody in Western Blot (WB)
          Acetyl-CoA Carboxylase Antibody
          Acetyl-CoA Carboxylase Antibody
          Acetyl-CoA Carboxylase Polyclonal Antibody

          产品信息

          PA5-17564

          应用
          建议稀释比
          已发表文章

          免疫印迹 (WB)

          1:1,000
          查看4篇已发表文章 4篇已发表文章

          免疫组化(石蜡) (IHC (P))

          1:50
          -

          免疫细胞化学 (ICC/IF)

          1:50
          -

          流式细胞分析 (Flow)

          1:50
          -

          免疫沉淀 (IP)

          1:50
          -
          产品规格

          种属反应

          Bovine, Human, Mouse, Non-human primate, Rat

          已发表种属

          Chicken, Human, Yeast

          宿主/亚型

          Rabbit / IgG

          分类

          Polyclonal

          类型

          Antibody

          抗原

          Synthetic peptide corresponding to residues surrounding Ser523 of human acetyl CoA carboxylase alpha1
          3D表位/免疫原

          偶联物

          Unconjugated Unconjugated Unconjugated

          形式

          Liquid

          浓度

          17 µg/mL

          规格

          1.7 µg

          纯化类型

          Antigen affinity chromatography

          保存液

          0.01M HEPES, pH 7.5, with 0.15M NaCl, 100µg/mL BSA, 50% glycerol

          内含物

          no preservative

          保存条件

          -20°C

          运输条件

          Ambient (domestic); Wet ice (international)

          RRID

          AB_10979444

          产品详细信息

          It is not recommended to aliquot this antibody.

          靶标信息

          Acetyl-CoA carboxylase (ACC) is a complex multifunctional enzyme system. ACC is a biotin-containing enzyme which catalyzes the carboxylation of acetyl-CoA to malonyl-CoA, the rate-limiting step in fatty acid synthesis. There are two ACC forms, alpha and beta, encoded by two different genes. ACC-alpha is highly enriched in lipogenic tissues. The enzyme is under long term control at the transcriptional and translational levels and under short term regulation by the phosphorylation/dephosphorylation of targeted serine residues and by allosteric transformation by citrate or palmitoyl-CoA. Multiple alternatively spliced transcript variants divergent in the 5' sequence and encoding distinct isoforms have been found for this gene.

          仅用于科研。不用于诊断过程。未经明确授权不得转售。

          生物信息学

          蛋白别名: ACAC; ACAC1; ACACA; ACACAD; ACACalpha; acc; Acc-1; ACC-alpha; ACC1; ACC2; accA; ACCalpha; ACCase; accB; accC; accD; Acetyl-CoA carboxylase 1; Acetyl-CoA carboxylase 265; Acetyl-Coenzyme A carboxylase alpha; alpha-CT; BC; BCCP; beta-CT; biotin carboxyl carrier protein; biotin carboxylase; carboxyltransferase subunit alpha; carboxyltransferase subunit beta; EC 6.3.4.14; EC 6.4.1.2; hACC1; unnamed protein product

          查看更多 收起

          基因别名: A530025K05Rik; ACAC; Acac1; ACACA; ACACAD; ACACalpha; ACC; ACC1; ACCA; ACCalpha; Gm738; hACC1

          查看更多 收起

          UniProt ID: (Bovine) Q9TTS3, (Human) Q13085, (Mouse) Q5SWU9, (Rat) P11497

          查看更多 收起

          Entrez Gene ID: (Bovine) 281590, (Human) 31, (Mouse) 107476, (Rat) 60581

          查看更多 收起

          功能
          acetyl-CoA carboxylase activity ATP binding metal ion binding nucleotide binding catalytic activity protein binding ligase activity identical protein binding biotin carboxylase activity biotin binding kinase binding
          参与通路
          acetyl-CoA metabolic process fatty acid biosynthetic process protein homotetramerization malonyl-CoA biosynthetic process tissue homeostasis lipid metabolic process fatty acid metabolic process metabolic process response to organic cyclic compound multicellular organismal protein metabolic process lipid homeostasis cellular response to prostaglandin E stimulus acyl-CoA metabolic process lipid biosynthetic process fatty-acyl-CoA biosynthetic process response to drug
          It has to be done as per old AB suggested Products section.

          Disclaimer

          Close

          Clicking the images or links will redirect you to a website hosted by BenchSci that provides third-party scientific content. Neither the content nor the BenchSci technology and processes for selection have been evaluated by us; we are providing them as-is and without warranty of any kind, including for use or application of the Thermo Fisher Scientific products presented.

          guarantee_icon

          性能保障

          只要您发现Invitrogen抗体在实验中的表现与网站或说明书的所述内容不符,您即可享受免费退换货服务。*

          了解更多
          help_icon

          随时为您服务

          获取常见问题的专家解答,或者直接联系我们的技术专家,咨询应用、设备、常规产品使用问题。

          联系技术支持
          订购 Plus Icon Minus Icon
          • 订单状态查询
          • 订单支持
          • 货号直购
          • 现货供应中心
          • 电子采购
          支持 Plus Icon Minus Icon
          • 帮助&支持
          • 联系我们 - 400 820 8982
          • 技术支持中心
          • 查找文件&证书
          • 报告网站问题
          资源 Plus Icon Minus Icon
          • 学习中心
          • 促销
          • 活动&研讨会
          • 社交媒体
          关于赛默飞 Plus Icon Minus Icon
          • 关于我们
          • 招聘 招聘
          • 投资者关系 投资者关系
          • 新闻 新闻
          • 社会责任 社会责任
          • 商标
          • 政策和通知
          品牌 Plus Icon Minus Icon
          • Thermo Scientific
          • Applied Biosystems
          • Invitrogen
          • Gibco
          • Ion Torrent
          • Unity Lab Services
          • Patheon
          • PPD
          • 服务条款
          • 隐私政策
          • 定价和运输保险政策
          © 2006-2026 Thermo Fisher Scientific Inc. All rights reserved. All trademarks are the property of Thermo Fisher Scientific and its subsidiaries unless otherwise specified.
          China flag icon
          China
          本网站销售的所有产品均不得用于人类或动物之临床诊断或治疗,仅可用于工业或者科研等非医疗目的。
             电子营业执照 | 经营证照公示 | ICP备案号:沪ICP备11003924号 | 沪公网安备 31011502006935号

          Your items have has been added!


          Host server : magellan-search-green-6479c7f679-v472f:80/100.66.78.195:80.
          git-commit: b70c0dceb888abc3b0dcebb5bc3a5b8753e7e816
          git-url: https://github.com/thermofisher/magellan-search
          git-branch: release/2.50.0-Offline