Hamburger Menu Button
Thermo Fisher Scientific Logo
登录
没有账号?建立账号 注册
  • 产品
    • 抗体
    • 引物合成
    • GeneArt Gene Synthesis Instant Designer
    • TaqMan Assay and Array Search
    • PCR 设备和耗材
    • 色谱柱和纯化柱
    • 实验室离心机
    • 分子生物学试剂和试剂盒
    • 实验室塑料耗材及用品
    • 查看所有产品分类
  • 应用和技术
    • 色谱
    • 细胞转染和培养
    • 实时荧光定量PCR
    • 质谱
    • 实验室塑料耗材及用品
    • 电子显微镜
    • 蛋白质生物学
    • PCR
    • RNAi
    • 环境
    • 查看所有应用和技术
  • 服务
    • 定制服务
    • 企业级实验室信息化服务
    • 金融&租赁服务
    • 仪器服务
    • OEM和商业供应
    • 培训服务
    • 360° CDMO 和 CRO 服务
    • CDMO 服务
    • 临床试验 CRO 服务
    • Unity Lab Services
    • 查看所有帮助和支持
  • 帮助和支持
    • 学习中心
    • 联系我们
    • 更改国家或地区
    • 查看所有帮助和支持
  • 热门产品
    • TaqMan Real-Time PCR Assays
      TaqMan 实时荧光定量 PCR 试剂盒
    • Antibodies
      抗体
    • Oligos, Primers & Probes
      寡核苷酸、引物、探针
    • GeneArt Gene Synthesis
      GeneArt 基因合成
    • Cell Culture Plastics
      细胞培养耗材
  • Who We Serve
    • 抗体治疗解决方案
    • 细胞与基因治疗解决方案
    • 学术科研
    • 工业与应用
  • 联系我们
  • 货号直购
  • 订单查询
  • 查找文件&证书
Thermo Fisher Scientific Logo

Search

搜索全部或下列指定分类
Search button
          • 联系我们
          • 货号直购
          • 登录
            登录
            没有账号?建立账号 注册
            • 我的账号
            • 订单
            • 会员中心
            • 账单及发票查询
            • 定制产品及项目
          • Primary Antibodies ›
          • HMGB1 Antibodies

          Invitrogen

          Acetyl-HMGB1 (Lys29) Polyclonal Antibody

          1个已发表图片
          1 篇参考文献
          查看其他56个HMGB1抗体

          {{$productOrderCtrl.translations['antibody.pdp.commerceCard.promotion.promotions']}}

          {{$productOrderCtrl.translations['antibody.pdp.commerceCard.promotion.viewpromo']}}

          {{$productOrderCtrl.translations['antibody.pdp.commerceCard.promotion.promocode']}}: {{promo.promoCode}} {{promo.promoTitle}} {{promo.promoDescription}}. {{$productOrderCtrl.translations['antibody.pdp.commerceCard.promotion.learnmore']}}

          说明书
          证书
          实验方案
          问题与答案
          技术支持
          说明书
          证书
          实验方案
          问题与答案
          技术支持
          说明书
          证书
          实验方案
          问题与答案
          技术支持

          Cite Acetyl-HMGB1 (Lys29) Polyclonal Antibody

          Additional Information:
          {{banner.description}}
          {{$ctrl.isSkuNotesCollapsed ? 'View more' : 'View less'}}
          • 抗体检测数据 (3)
          • 已发表图片 (1)
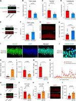
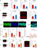
          Acetyl-HMGB1 (Lys29) Antibody in Immunocytochemistry (ICC/IF)
          Group 53 Created with Sketch.
          Acetyl-HMGB1 (Lys29) Antibody in Immunocytochemistry (ICC/IF)
          Group 53 Created with Sketch.

          图: 1 / 4

          {{ $ctrl.currentElement.advancedVerification.fullName }}
          {{ $ctrl.currentElement.advancedVerification.text }}

          Acetyl-HMGB1 (Lys29) Antibody (PA5-120416) in ICC/IF

          Immunofluorescence analysis of Acetyl-HMGB1 (Lys29) in NIH-3T3 cells. Samples were incubated with Acetyl-HMGB1 (Lys29) Polyclonal antibody (Product # PA5-120416) using a dilution of 1:100 (40x lens). Blue: DAPI for nuclear staining. {{ $ctrl.currentElement.advancedVerification.fullName }} 验证信息 View more
          已发表图片由___提供 benchsci-logo
          PMID: {{$ctrl.currentElement.benchSciPubmedId}}
          查看产品

          {{$ctrl.videoDesc}}

          {{$ctrl.videoLongDesc}}

          Acetyl-HMGB1 (Lys29) Antibody in Immunocytochemistry (ICC/IF)
          Acetyl-HMGB1 (Lys29) Antibody in Immunocytochemistry (ICC/IF)
          Acetyl-HMGB1 (Lys29) Antibody in Immunocytochemistry (ICC/IF)
          Acetyl-HMGB1 (Lys29) Antibody in Western Blot (WB)
          Acetyl-HMGB1 (Lys29) Polyclonal Antibody

          产品信息

          PA5-120416

          应用
          建议稀释比
          已发表文章

          免疫印迹 (WB)

          1:500-1:2,000
          查看1篇已发表文章 1篇已发表文章

          免疫细胞化学 (ICC/IF)

          1:50-1:200
          -

          酶联免疫吸附实验 (ELISA)

          1 µg/mL
          -
          产品规格

          种属反应

          Human, Mouse, Rat

          已发表种属

          Mouse

          宿主/亚型

          Rabbit / IgG

          分类

          Polyclonal

          类型

          Antibody

          抗原

          synthetic peptide
          3D表位/免疫原

          偶联物

          Unconjugated Unconjugated Unconjugated

          形式

          Liquid

          浓度

          0.751 mg/mL

          规格

          75.1 µg

          纯化类型

          Affinity Chromatography

          保存液

          PBS, pH 7.3, with 50% glycerol

          内含物

          0.09% sodium azide

          保存条件

          -20°C, Avoid Freeze/Thaw Cycles

          运输条件

          Ambient (domestic); Wet ice (international)

          RRID

          AB_2913988

          产品详细信息

          Positive test controls include: 293T. The target is usually found in the following locations: Cell membrane, Chromosome, Cytoplasm, Endoplasmic reticulum-Golgi intermediate compartment, Endosome, Extracellular side, Nucleus, Peripheral membrane protein, Secreted.

          靶标信息

          High-mobility group box 1 protein, previously known as HMG-1 or amphoterin, is a member of the high mobility group box family of non-histone chromosomal proteins. Human HMGB1 is expressed as a 30 kDa, 215 amino acid (aa) single chain polypeptide containing three domains: two N-terminal globular, 70 aa positively charged DNA-binding domains (HMG boxes A and B), and a negatively charged 30 aa C-terminal region that contains only Asp and Glu. HMGB1 is expressed at high levels in almost all cells. It was originally discovered as a nuclear protein that could bend DNA. Such bending stabilizes nucleosome formation and regulates the expression of select genes upon recruitment by DNA binding proteins. It is now known that HMGB1 can also act extracellularly, both as an inflammatory mediator that promotes monocyte migration and cytokine secretion, and as a mediator of T cell-dendritic cell interaction. Moreover, HMGB1 is reported that the level of HMGB1 is elevated during sterile tissue injury, infection, lethal endotoxemia or sepsis, collagen-induced arthritis, and ischemia-reperfusion induced tissue injury.

          仅用于科研。不用于诊断过程。未经明确授权不得转售。

          生物信息学

          蛋白别名: Amphoterin; Amphoterin antibody; DKFZp686A04236; Heparin-binding protein p30; high mobility group 1; High mobility group protein 1; High mobility group protein B1; high-mobility group (nonhistone chromosomal) protein 1; HMG-1; HMG3 antibody; hmgb 1; hmgb-1; HMGB1; RP11-550P23.1; Sulfoglucuronyl carbohydrate binding protein; unnamed protein product

          查看更多 收起

          基因别名: Ac2-008; amphoterin; DEF; HMG-1; HMG1; HMG3; HMGB1; p30; SBP-1

          查看更多 收起

          UniProt ID: (Human) P09429, (Rat) P63159, (Mouse) P63158

          查看更多 收起

          Entrez Gene ID: (Human) 3146, (Rat) 25459, (Mouse) 15289

          查看更多 收起

          功能
          four-way junction DNA binding bubble DNA binding transcription regulatory region sequence-specific DNA binding lipopolysaccharide binding phosphatidylserine binding DNA binding damaged DNA binding double-stranded DNA binding single-stranded DNA binding transcription coactivator activity transcription corepressor activity RNA binding double-stranded RNA binding single-stranded RNA binding cytokine activity integrin binding protein binding lipid binding DNA binding, bending calcium-dependent protein kinase regulator activity lyase activity C-X-C chemokine binding protein kinase activator activity chemoattractant activity receptor agonist activity RAGE receptor binding RNA polymerase II sequence-specific DNA binding transcription factor binding DNA polymerase binding supercoiled DNA binding DNA-binding transcription factor binding open form four-way junction DNA binding crossed form four-way junction DNA binding bent DNA binding chromatin binding transcription factor activity, sequence-specific DNA binding 5S rRNA binding transcription factor binding heparin binding peptide binding poly(A) RNA binding protein dimerization activity glycolipid binding repressing transcription factor binding
          参与通路
          negative regulation of transcription from RNA polymerase II promoter eye development myeloid dendritic cell activation endothelial cell proliferation positive regulation of endothelial cell proliferation activation of innate immune response adaptive immune response plasmacytoid dendritic cell activation macrophage activation involved in immune response myeloid progenitor cell differentiation immune system process dendritic cell chemotaxis inflammatory response to antigenic stimulus regulation of tolerance induction regulation of T cell mediated immune response to tumor cell glycogen catabolic process DNA metabolic process DNA topological change DNA repair base-excision repair double-strand break repair double-strand break repair via nonhomologous end joining DNA recombination chromatin organization chromatin remodeling transcription from RNA polymerase II promoter autophagy chemotaxis inflammatory response immune response cellular response to DNA damage stimulus signal transduction positive regulation of cytosolic calcium ion concentration positive regulation of autophagy negative regulation of endothelial cell migration negative regulation of RNA polymerase II transcriptional preinitiation complex assembly myeloid cell differentiation lung development neuron projection development heterochromatin assembly regulation of restriction endodeoxyribonuclease activity DNA geometric change positive regulation of mismatch repair negative regulation of interferon-gamma production positive regulation of chemokine production positive regulation of interferon-alpha production positive regulation of interferon-beta production positive regulation of interleukin-1 beta production positive regulation of interleukin-1 production positive regulation of interleukin-10 production positive regulation of interleukin-12 production positive regulation of interleukin-6 production positive regulation of interleukin-8 production positive regulation of tumor necrosis factor production V(D)J recombination positive regulation of toll-like receptor 2 signaling pathway positive regulation of toll-like receptor 4 signaling pathway positive regulation of toll-like receptor 9 signaling pathway T-helper 1 cell activation endothelial cell chemotaxis positive regulation of activated T cell proliferation positive regulation of apoptotic process apoptotic cell clearance negative regulation of CD4-positive, alpha-beta T cell differentiation positive regulation of DNA binding positive regulation of MAPK cascade positive regulation of blood vessel endothelial cell migration negative regulation of blood vessel endothelial cell migration T-helper 1 cell differentiation innate immune response positive regulation of innate immune response positive regulation of cell differentiation positive regulation of myeloid cell differentiation positive regulation of glycogen catabolic process positive regulation of transcription from RNA polymerase II promoter positive regulation of JNK cascade positive regulation of viral entry into host cell cell development regulation of viral process positive chemotaxis regulation of DNA metabolic process response to glucocorticoid positive regulation of ERK1 and ERK2 cascade cellular response to lipopolysaccharide positive regulation of monocyte chemotactic protein-1 production positive regulation of monocyte chemotaxis positive regulation of wound healing neutrophil clearance cellular response to interleukin-7 positive regulation of NIK/NF-kappaB signaling positive regulation of sprouting angiogenesis regulation of hemopoiesis positive regulation of myeloid progenitor cell differentiation positive regulation of vascular endothelial cell proliferation positive regulation of chemokine (C-X-C motif) ligand 2 production negative regulation of apoptotic cell clearance regulation of nucleotide-excision repair positive regulation of dendritic cell differentiation cell morphogenesis positive regulation of protein phosphorylation positive regulation of mesenchymal cell proliferation base-excision repair, DNA ligation regulation of transcription, DNA-templated regulation of transcription from RNA polymerase II promoter nervous system development circadian rhythm negative regulation of DNA replication positive regulation of cell proliferation response to heat response to glucose positive regulation of cell death positive regulation of neuron projection development positive regulation of smooth muscle cell migration positive regulation of cell migration actin cytoskeleton reorganization response to lipopolysaccharide response to insulin positive regulation of myeloid cell apoptotic process response to interferon-gamma response to drug positive regulation of cysteine-type endopeptidase activity involved in apoptotic process positive regulation of myoblast differentiation positive regulation of protein kinase activity positive regulation of mitotic cell cycle regulation of inflammatory response male-specific defense response to bacterium induction of positive chemotaxis myoblast proliferation cellular response to interleukin-1
          It has to be done as per old AB suggested Products section.

          Disclaimer

          Close

          Clicking the images or links will redirect you to a website hosted by BenchSci that provides third-party scientific content. Neither the content nor the BenchSci technology and processes for selection have been evaluated by us; we are providing them as-is and without warranty of any kind, including for use or application of the Thermo Fisher Scientific products presented.

          guarantee_icon

          性能保障

          只要您发现Invitrogen抗体在实验中的表现与网站或说明书的所述内容不符,您即可享受免费退换货服务。*

          了解更多
          help_icon

          随时为您服务

          获取常见问题的专家解答,或者直接联系我们的技术专家,咨询应用、设备、常规产品使用问题。

          联系技术支持
          订购 Plus Icon Minus Icon
          • 订单状态查询
          • 订单支持
          • 货号直购
          • 现货供应中心
          • 电子采购
          支持 Plus Icon Minus Icon
          • 帮助&支持
          • 联系我们 - 400 820 8982
          • 技术支持中心
          • 查找文件&证书
          • 报告网站问题
          资源 Plus Icon Minus Icon
          • 学习中心
          • 促销
          • 活动&研讨会
          • 社交媒体
          关于赛默飞 Plus Icon Minus Icon
          • 关于我们
          • 招聘 招聘
          • 投资者关系 投资者关系
          • 新闻 新闻
          • 社会责任 社会责任
          • 商标
          • 政策和通知
          品牌 Plus Icon Minus Icon
          • Thermo Scientific
          • Applied Biosystems
          • Invitrogen
          • Gibco
          • Ion Torrent
          • Unity Lab Services
          • Patheon
          • PPD
          • 服务条款
          • 隐私政策
          • 定价和运输保险政策
          © 2006-2026 Thermo Fisher Scientific Inc. All rights reserved. All trademarks are the property of Thermo Fisher Scientific and its subsidiaries unless otherwise specified.
          China flag icon
          China
          本网站销售的所有产品均不得用于人类或动物之临床诊断或治疗,仅可用于工业或者科研等非医疗目的。
             电子营业执照 | 经营证照公示 | ICP备案号:沪ICP备11003924号 | 沪公网安备 31011502006935号

          Your items have has been added!


          Host server : magellan-search-green-6479c7f679-v472f:80/100.66.78.195:80.
          git-commit: b70c0dceb888abc3b0dcebb5bc3a5b8753e7e816
          git-url: https://github.com/thermofisher/magellan-search
          git-branch: release/2.50.0-Offline