Hamburger Menu Button
Thermo Fisher Scientific Logo
登录
没有账号?建立账号 注册
  • 产品
    • 抗体
    • 引物合成
    • GeneArt Gene Synthesis Instant Designer
    • TaqMan Assay and Array Search
    • PCR 设备和耗材
    • 色谱柱和纯化柱
    • 实验室离心机
    • 分子生物学试剂和试剂盒
    • 实验室塑料耗材及用品
    • 查看所有产品分类
  • 应用和技术
    • 色谱
    • 细胞转染和培养
    • 实时荧光定量PCR
    • 质谱
    • 实验室塑料耗材及用品
    • 电子显微镜
    • 蛋白质生物学
    • PCR
    • RNAi
    • 环境
    • 查看所有应用和技术
  • 服务
    • 定制服务
    • 企业级实验室信息化服务
    • 金融&租赁服务
    • 仪器服务
    • OEM和商业供应
    • 培训服务
    • 360° CDMO 和 CRO 服务
    • CDMO 服务
    • 临床试验 CRO 服务
    • Unity Lab Services
    • 查看所有帮助和支持
  • 帮助和支持
    • 学习中心
    • 联系我们
    • 更改国家或地区
    • 查看所有帮助和支持
  • 热门产品
    • TaqMan Real-Time PCR Assays
      TaqMan 实时荧光定量 PCR 试剂盒
    • Antibodies
      抗体
    • Oligos, Primers & Probes
      寡核苷酸、引物、探针
    • GeneArt Gene Synthesis
      GeneArt 基因合成
    • Cell Culture Plastics
      细胞培养耗材
  • Who We Serve
    • 抗体治疗解决方案
    • 细胞与基因治疗解决方案
    • 学术科研
    • 工业与应用
  • 联系我们
  • 货号直购
  • 订单查询
  • 查找文件&证书
Thermo Fisher Scientific Logo

Search

搜索全部或下列指定分类
Search button
          • 联系我们
          • 货号直购
          • 登录
            登录
            没有账号?建立账号 注册
            • 我的账号
            • 订单
            • 会员中心
            • 账单及发票查询
            • 定制产品及项目
          • Primary Antibodies ›
          • NFkB p65 Antibodies

          Invitrogen

          Acetyl-NFkB p65 (Lys310) Polyclonal Antibody

          高级验证
          5个已发表图片
          7 篇参考文献
          查看其他94个NFkB p65抗体

          {{$productOrderCtrl.translations['antibody.pdp.commerceCard.promotion.promotions']}}

          {{$productOrderCtrl.translations['antibody.pdp.commerceCard.promotion.viewpromo']}}

          {{$productOrderCtrl.translations['antibody.pdp.commerceCard.promotion.promocode']}}: {{promo.promoCode}} {{promo.promoTitle}} {{promo.promoDescription}}. {{$productOrderCtrl.translations['antibody.pdp.commerceCard.promotion.learnmore']}}

          说明书
          证书
          实验方案
          问题与答案
          技术支持
          说明书
          证书
          实验方案
          问题与答案
          技术支持
          说明书
          证书
          实验方案
          问题与答案
          技术支持

          Cite Acetyl-NFkB p65 (Lys310) Polyclonal Antibody

          Additional Information:
          {{banner.description}}
          {{$ctrl.isSkuNotesCollapsed ? 'View more' : 'View less'}}
          • 抗体检测数据 (2)
          • 已发表图片 (5)
          • 高级验证 (1)
          Acetyl-NFkB p65 (Lys310) Antibody in Immunocytochemistry (ICC/IF)
          Group 53 Created with Sketch.
          Acetyl-NFkB p65 (Lys310) Antibody in Immunocytochemistry (ICC/IF)
          Group 53 Created with Sketch.

          图: 1 / 8

          {{ $ctrl.currentElement.advancedVerification.fullName }}
          {{ $ctrl.currentElement.advancedVerification.text }}

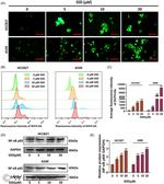
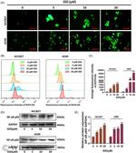
          Acetyl-NFkB p65 (Lys310) Antibody (PA5-17264) in ICC/IF

          Immunofluorescence analysis of Acetyl-NFkB p65 (Lys310) was performed using 70% confluent log phase HCT 116 cells treated with SAHA (2 micromolar) for 24 hours. The cells were fixed with 4% paraformaldehyde for 10 minutes, permeabilized with 0.1% Triton™ X-100 for 15 minutes, and blocked with 1% BSA for 1 hour at room temperature. The cells were labeled with Acetyl-NFkB p65 (Lys310) Rabbit Polyclonal Antibo... View More {{ $ctrl.currentElement.advancedVerification.fullName }} 验证信息 View more
          已发表图片由___提供 benchsci-logo
          PMID: {{$ctrl.currentElement.benchSciPubmedId}}
          查看产品

          {{$ctrl.videoDesc}}

          {{$ctrl.videoLongDesc}}

          Acetyl-NFkB p65 (Lys310) Antibody in Immunocytochemistry (ICC/IF)
          Acetyl-NFkB p65 (Lys310) Antibody in Western Blot (WB)
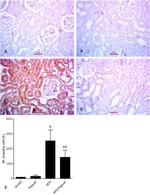
          Acetyl-NFkB p65 (Lys310) Antibody in Immunohistochemistry (IHC)
          Acetyl-NFkB p65 (Lys310) Antibody in Immunocytochemistry (ICC/IF)
          Acetyl-NFkB p65 (Lys310) Antibody in Western Blot (WB)
          Acetyl-NFkB p65 (Lys310) Antibody in Western Blot (WB)
          Acetyl-NFkB p65 (Lys310) Antibody in Western Blot (WB)
          Acetyl-NFkB p65 (Lys310) Antibody

          产品信息

          PA5-17264

          应用
          建议稀释比
          已发表文章

          免疫印迹 (WB)

          1:1,000
          查看4篇已发表文章 4篇已发表文章

          免疫组化 (IHC)

          -
          查看1篇已发表文章 1篇已发表文章

          免疫细胞化学 (ICC/IF)

          1:250
          查看1篇已发表文章 1篇已发表文章

          免疫沉淀 (IP)

          1:50
          -

          染色质免疫沉淀 实验 (ChIP)

          -
          查看1篇已发表文章 1篇已发表文章
          产品规格

          种属反应

          Human, Mouse

          已发表种属

          Human, Mouse, Rat

          宿主/亚型

          Rabbit / IgG

          分类

          Polyclonal

          类型

          Antibody

          抗原

          Synthetic acetylated peptide corresponding to residues surrounding Lys310 of NFkB

          偶联物

          Unconjugated Unconjugated Unconjugated

          形式

          Liquid

          浓度

          62.1 µg/mL

          规格

          6.21 µg

          纯化类型

          Antigen affinity chromatography, Protein A

          保存液

          0.01M HEPES, pH 7.5, with 0.15M NaCl, 100µg/mL BSA, 50% glycerol

          内含物

          no preservative

          保存条件

          -20°C

          运输条件

          Ambient (domestic); Wet ice (international)

          RRID

          AB_10983502

          产品详细信息

          It is not recommended to aliquot this antibody.

          靶标信息

          Nuclear factor kB p65 (NF-kB p65) is encoded by the RELA gene and is present on chromosome 11 in humans. NF-kB P65 is also known as RelA (v-rel avian reticuloendotheliosis viral oncogene homolog A) and belongs to the Rel family of proteins. It is one of the two subunits of NF-kB (Nuclear factor kappa-light-chain-enhancer of activated B cells) that heterodimerizes with the other subunits p50 or p52. However, binding of TNF alpha to its cognate receptor phosphorylates IKK which in turn phosphorylates I kB allowing proteasomal degradation of I kB. It specifically plays a key role in transcription of immunoglobulin k (kappa) gene in mature B-lymphoid cells.

          仅用于科研。不用于诊断过程。未经明确授权不得转售。

          生物信息学

          蛋白别名: avian reticuloendotheliosis viral (v-rel) oncogene homolog A; EBP-1; MGC131774; NF KB; nf-kappa-b p65; NF-kappa-B p65delta3; NF-kappa-B transcription factor p65; NF-kB p65; NFkappaB p65; nfkb rela; NFkB-p50; NFKB1; nuclear factor; nuclear factor kappa b; Nuclear factor NF-kappa-B p65 subunit; Nuclear factor of kappa light polypeptide gene enhancer in B-cells 3; p65 NF kappaB; p65 NF-kappa B; p65 NFkB; REL A; Transcription factor p65; unnamed protein product; v-rel avian reticuloendotheliosis viral oncogene homolog A

          查看更多 收起

          基因别名: AIF3BL3; CMCU; NFKB3; p65; RELA

          查看更多 收起

          UniProt ID: (Human) Q04206, (Mouse) Q04207

          查看更多 收起

          Entrez Gene ID: (Human) 5970, (Mouse) 19697

          查看更多 收起

          功能
          transcription regulatory region sequence-specific DNA binding RNA polymerase II regulatory region sequence-specific DNA binding RNA polymerase II core promoter proximal region sequence-specific DNA binding RNA polymerase II core promoter sequence-specific DNA binding RNA polymerase II transcription factor activity, sequence-specific DNA binding transcription coactivator binding transcriptional repressor activity, RNA polymerase II transcription regulatory region sequence-specific binding transcriptional activator activity, RNA polymerase II transcription regulatory region sequence-specific binding DNA binding chromatin binding double-stranded DNA binding transcription factor activity, sequence-specific DNA binding protein binding enzyme binding protein kinase binding chromatin DNA binding ubiquitin protein ligase binding peptide binding phosphate ion binding identical protein binding protein homodimerization activity actinin binding histone deacetylase binding sequence-specific DNA binding macromolecular complex binding NF-kappaB binding ankyrin repeat binding general transcription initiation factor binding DNA-binding transcription factor binding RNA polymerase II distal enhancer sequence-specific DNA binding transcriptional activator activity, RNA polymerase II core promoter proximal region sequence-specific binding transcriptional repressor activity, RNA polymerase II core promoter proximal region sequence-specific binding transcriptional activator activity, RNA polymerase II distal enhancer sequence-specific binding transcription factor activity, RNA polymerase II distal enhancer sequence-specific binding transcription factor binding protein complex binding activating transcription factor binding transcription regulatory region DNA binding protein heterodimerization activity protein N-terminus binding repressing transcription factor binding Rel homology transcription factor
          参与通路
          negative regulation of transcription from RNA polymerase II promoter negative regulation of cytokine production liver development hair follicle development defense response to tumor cell response to ischemia chromatin organization transcription, DNA-templated regulation of transcription, DNA-templated regulation of transcription from RNA polymerase II promoter defense response inflammatory response cellular defense response neuropeptide signaling pathway I-kappaB kinase/NF-kappaB signaling positive regulation of cell proliferation response to xenobiotic stimulus response to mechanical stimulus response to bacterium organ morphogenesis response to UV-B positive regulation of vascular endothelial growth factor production positive regulation of gene expression positive regulation of Schwann cell differentiation negative regulation of angiogenesis cytokine-mediated signaling pathway signal transduction involved in regulation of gene expression protein catabolic process response to muramyl dipeptide response to lipopolysaccharide response to progesterone positive regulation of interleukin-1 beta production positive regulation of interleukin-12 production positive regulation of interleukin-6 production positive regulation of interleukin-8 production response to insulin tumor necrosis factor-mediated signaling pathway negative regulation of protein sumoylation response to cobalamin response to cytokine toll-like receptor 4 signaling pathway intracellular signal transduction cellular response to hepatocyte growth factor stimulus response to muscle stretch NIK/NF-kappaB signaling vascular endothelial growth factor signaling pathway toll-like receptor TLR6:TLR2 signaling pathway prolactin signaling pathway negative regulation of protein catabolic process response to hydrogen peroxide negative regulation of apoptotic process positive regulation of I-kappaB kinase/NF-kappaB signaling response to amino acid response to morphine innate immune response response to ethanol negative regulation of transcription, DNA-templated positive regulation of transcription, DNA-templated positive regulation of transcription from RNA polymerase II promoter negative regulation of insulin receptor signaling pathway regulation of inflammatory response positive regulation of T cell receptor signaling pathway positive regulation of NF-kappaB transcription factor activity response to cAMP defense response to virus cellular response to hydrogen peroxide nucleotide-binding oligomerization domain containing 2 signaling pathway interleukin-1-mediated signaling pathway response to interleukin-1 cellular response to lipopolysaccharide cellular response to lipoteichoic acid cellular response to peptidoglycan cellular response to nicotine cellular response to interleukin-1 cellular response to interleukin-6 cellular response to tumor necrosis factor postsynapse to nucleus signaling pathway antiviral innate immune response negative regulation of cytokine production involved in inflammatory response negative regulation of NIK/NF-kappaB signaling positive regulation of NIK/NF-kappaB signaling positive regulation of beta-amyloid formation negative regulation of pri-miRNA transcription from RNA polymerase II promoter positive regulation of pri-miRNA transcription from RNA polymerase II promoter cellular response to angiotensin positive regulation of leukocyte adhesion to vascular endothelial cell positive regulation of miRNA metabolic process negative regulation of extrinsic apoptotic signaling pathway transcription from RNA polymerase II promoter response to organic substance positive regulation of chondrocyte differentiation positive regulation of interleukin-12 biosynthetic process cellular response to peptide hormone stimulus
          It has to be done as per old AB suggested Products section.

          Disclaimer

          Close

          Clicking the images or links will redirect you to a website hosted by BenchSci that provides third-party scientific content. Neither the content nor the BenchSci technology and processes for selection have been evaluated by us; we are providing them as-is and without warranty of any kind, including for use or application of the Thermo Fisher Scientific products presented.

          guarantee_icon

          性能保障

          只要您发现Invitrogen抗体在实验中的表现与网站或说明书的所述内容不符,您即可享受免费退换货服务。*

          了解更多
          help_icon

          随时为您服务

          获取常见问题的专家解答,或者直接联系我们的技术专家,咨询应用、设备、常规产品使用问题。

          联系技术支持
          订购 Plus Icon Minus Icon
          • 订单状态查询
          • 订单支持
          • 货号直购
          • 现货供应中心
          • 电子采购
          支持 Plus Icon Minus Icon
          • 帮助&支持
          • 联系我们 - 400 820 8982
          • 技术支持中心
          • 查找文件&证书
          • 报告网站问题
          资源 Plus Icon Minus Icon
          • 学习中心
          • 促销
          • 活动&研讨会
          • 社交媒体
          关于赛默飞 Plus Icon Minus Icon
          • 关于我们
          • 招聘 招聘
          • 投资者关系 投资者关系
          • 新闻 新闻
          • 社会责任 社会责任
          • 商标
          • 政策和通知
          品牌 Plus Icon Minus Icon
          • Thermo Scientific
          • Applied Biosystems
          • Invitrogen
          • Gibco
          • Ion Torrent
          • Unity Lab Services
          • Patheon
          • PPD
          • 服务条款
          • 隐私政策
          • 定价和运输保险政策
          © 2006-2026 Thermo Fisher Scientific Inc. All rights reserved. All trademarks are the property of Thermo Fisher Scientific and its subsidiaries unless otherwise specified.
          China flag icon
          China
          本网站销售的所有产品均不得用于人类或动物之临床诊断或治疗,仅可用于工业或者科研等非医疗目的。
             电子营业执照 | 经营证照公示 | ICP备案号:沪ICP备11003924号 | 沪公网安备 31011502006935号

          Your items have has been added!


          Host server : magellan-search-green-6479c7f679-zb4k5:80/100.66.74.142:80.
          git-commit: b70c0dceb888abc3b0dcebb5bc3a5b8753e7e816
          git-url: https://github.com/thermofisher/magellan-search
          git-branch: release/2.50.0-Offline