Hamburger Menu Button
Thermo Fisher Scientific Logo
登录
没有账号?建立账号 注册
  • 产品
    • 抗体
    • 引物合成
    • GeneArt Gene Synthesis Instant Designer
    • TaqMan Assay and Array Search
    • PCR 设备和耗材
    • 色谱柱和纯化柱
    • 实验室离心机
    • 分子生物学试剂和试剂盒
    • 实验室塑料耗材及用品
    • 查看所有产品分类
  • 应用和技术
    • 色谱
    • 细胞转染和培养
    • 实时荧光定量PCR
    • 质谱
    • 实验室塑料耗材及用品
    • 电子显微镜
    • 蛋白质生物学
    • PCR
    • RNAi
    • 环境
    • 查看所有应用和技术
  • 服务
    • 定制服务
    • 企业级实验室信息化服务
    • 金融&租赁服务
    • 仪器服务
    • OEM和商业供应
    • 培训服务
    • 360° CDMO 和 CRO 服务
    • CDMO 服务
    • 临床试验 CRO 服务
    • Unity Lab Services
    • 查看所有帮助和支持
  • 帮助和支持
    • 学习中心
    • 联系我们
    • 更改国家或地区
    • 查看所有帮助和支持
  • 热门产品
    • TaqMan Real-Time PCR Assays
      TaqMan 实时荧光定量 PCR 试剂盒
    • Antibodies
      抗体
    • Oligos, Primers & Probes
      寡核苷酸、引物、探针
    • GeneArt Gene Synthesis
      GeneArt 基因合成
    • Cell Culture Plastics
      细胞培养耗材
  • Who We Serve
    • 抗体治疗解决方案
    • 细胞与基因治疗解决方案
    • 学术科研
    • 工业与应用
  • 联系我们
  • 货号直购
  • 订单查询
  • 查找文件&证书
Thermo Fisher Scientific Logo

Search

搜索全部或下列指定分类
Search button
          • 联系我们
          • 货号直购
          • 登录
            登录
            没有账号?建立账号 注册
            • 我的账号
            • 订单
            • 会员中心
            • 账单及发票查询
            • 定制产品及项目
          • Primary Antibodies ›
          • Actin Antibodies

          Invitrogen

          Actin Monoclonal Antibody (mAbGEa)

          高级验证
          72个已发表图片
          154 篇参考文献
          查看其他18个Actin抗体

          {{$productOrderCtrl.translations['antibody.pdp.commerceCard.promotion.promotions']}}

          {{$productOrderCtrl.translations['antibody.pdp.commerceCard.promotion.viewpromo']}}

          {{$productOrderCtrl.translations['antibody.pdp.commerceCard.promotion.promocode']}}: {{promo.promoCode}} {{promo.promoTitle}} {{promo.promoDescription}}. {{$productOrderCtrl.translations['antibody.pdp.commerceCard.promotion.learnmore']}}

          说明书
          证书
          实验方案
          问题与答案
          技术支持
          说明书
          证书
          实验方案
          问题与答案
          技术支持
          说明书
          证书
          实验方案
          问题与答案
          技术支持

          Cite Actin Monoclonal Antibody (mAbGEa)

          Additional Information:
          {{banner.description}}
          {{$ctrl.isSkuNotesCollapsed ? 'View more' : 'View less'}}
          • 抗体检测数据 (8)
          • 已发表图片 (72)
          • 高级验证 (2)
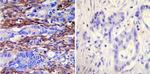
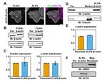
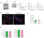
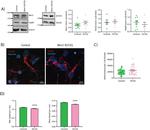
          Actin Antibody in Immunocytochemistry (ICC/IF)
          Group 53 Created with Sketch.
          Actin Antibody in Immunocytochemistry (ICC/IF)
          Group 53 Created with Sketch.

          图: 1 / 82

          {{ $ctrl.currentElement.advancedVerification.fullName }}
          {{ $ctrl.currentElement.advancedVerification.text }}

          Actin Antibody (MA1-744) in ICC/IF

          Immunofluorescence analysis of Actin, cytoplasmic 1 was performed using 70% confluent log phase DU 145 cells. The cells were fixed with 4% paraformaldehyde for 5 minutes, permeabilized with 0.1% Triton™ X-100 for 10 minutes, and blocked with 2% BSA for 45 minutes at room temperature. The cells were labeled with Actin Monoclonal Antibody (mAbGEa) (Product # MA1-744) at 1:100 dilution in 0.1% BSA, incubated at 4 degree celsius overnight and then labeled with Donkey anti-Mouse IgG (H+L) Highly Cross-Adsorbed Secondary Antibody, Alexa Fluor Pl... View More {{ $ctrl.currentElement.advancedVerification.fullName }} 验证信息 View more
          已发表图片由___提供 benchsci-logo
          PMID: {{$ctrl.currentElement.benchSciPubmedId}}
          查看产品

          {{$ctrl.videoDesc}}

          {{$ctrl.videoLongDesc}}

          Actin Antibody in Immunocytochemistry (ICC/IF)
          Actin Antibody in Immunocytochemistry (ICC/IF)
          Actin Antibody in Immunocytochemistry (ICC/IF)
          Actin Antibody in Immunocytochemistry (ICC/IF)
          Actin Antibody in Immunohistochemistry (Paraffin) (IHC (P))
          Actin Antibody in Immunohistochemistry (Paraffin) (IHC (P))
          Actin Antibody in Immunohistochemistry (Paraffin) (IHC (P))
          Actin Antibody in Western Blot (WB)
          Actin Antibody in Western Blot (WB)
          Actin Antibody in Immunocytochemistry (ICC/IF)
          Actin Antibody in Immunocytochemistry (ICC/IF)
          Actin Antibody in Immunocytochemistry (ICC/IF)
          Actin Antibody in Immunocytochemistry (ICC/IF)
          Actin Antibody in Immunocytochemistry (ICC/IF)
          Actin Antibody in Immunocytochemistry (ICC/IF)
          Actin Antibody in Immunocytochemistry (ICC/IF)
          Actin Antibody in Immunocytochemistry (ICC/IF)
          Actin Antibody in Immunohistochemistry (IHC)
          Actin Antibody in Immunohistochemistry (IHC)
          Actin Antibody in Western Blot (WB)
          Actin Antibody in Western Blot (WB)
          Actin Antibody in Western Blot (WB)
          Actin Antibody in Western Blot (WB)
          Actin Antibody in Western Blot (WB)
          Actin Antibody in Western Blot (WB)
          Actin Antibody in Western Blot (WB)
          Actin Antibody in Western Blot (WB)
          Actin Antibody in Western Blot (WB)
          Actin Antibody in Western Blot (WB)
          Actin Antibody in Western Blot (WB)
          Actin Antibody in Western Blot (WB)
          Actin Antibody in Western Blot (WB)
          Actin Antibody in Western Blot (WB)
          Actin Antibody in Western Blot (WB)
          Actin Antibody in Western Blot (WB)
          Actin Antibody in Western Blot (WB)
          Actin Antibody in Western Blot (WB)
          Actin Antibody in Western Blot (WB)
          Actin Antibody in Western Blot (WB)
          Actin Antibody in Western Blot (WB)
          Actin Antibody in Western Blot (WB)
          Actin Antibody in Western Blot (WB)
          Actin Antibody in Western Blot (WB)
          Actin Antibody in Western Blot (WB)
          Actin Antibody in Western Blot (WB)
          Actin Antibody in Western Blot (WB)
          Actin Antibody in Western Blot (WB)
          Actin Antibody in Western Blot (WB)
          Actin Antibody in Western Blot (WB)
          Actin Antibody in Western Blot (WB)
          Actin Antibody in Western Blot (WB)
          Actin Antibody in Western Blot (WB)
          Actin Antibody in Western Blot (WB)
          Actin Antibody in Western Blot (WB)
          Actin Antibody in Western Blot (WB)
          Actin Antibody in Western Blot (WB)
          Actin Antibody in Western Blot (WB)
          Actin Antibody in Western Blot (WB)
          Actin Antibody in Western Blot (WB)
          Actin Antibody in Western Blot (WB)
          Actin Antibody in Western Blot (WB)
          Actin Antibody in Western Blot (WB)
          Actin Antibody in Western Blot (WB)
          Actin Antibody in Western Blot (WB)
          Actin Antibody in Western Blot (WB)
          Actin Antibody in Western Blot (WB)
          Actin Antibody in Western Blot (WB)
          Actin Antibody in Western Blot (WB)
          Actin Antibody in Western Blot (WB)
          Actin Antibody in Western Blot (WB)
          Actin Antibody in Western Blot (WB)
          Actin Antibody in Western Blot (WB)
          Actin Antibody in Western Blot (WB)
          Actin Antibody in Western Blot (WB)
          Actin Antibody in Western Blot (WB)
          Actin Antibody in Western Blot (WB)
          Actin Antibody in Western Blot (WB)
          Actin Antibody in Western Blot (WB)
          Actin Antibody in Western Blot (WB)
          Actin Antibody in Immunoprecipitation (IP)
          Actin Antibody
          Actin Antibody
          Actin Monoclonal Antibody (mAbGEa)

          产品信息

          MA1-744

          应用
          建议稀释比
          已发表文章

          免疫印迹 (WB)

          1:1,000-1:10,000
          查看138篇已发表文章 138篇已发表文章

          免疫组化 (IHC)

          -
          查看4篇已发表文章 4篇已发表文章

          免疫组化(石蜡) (IHC (P))

          1:100
          查看1篇已发表文章 1篇已发表文章

          免疫细胞化学 (ICC/IF)

          1:10-1:100
          查看4篇已发表文章 4篇已发表文章

          流式细胞分析 (Flow)

          -
          查看1篇已发表文章 1篇已发表文章

          酶联免疫吸附实验 (ELISA)

          Assay-dependent
          查看1篇已发表文章 1篇已发表文章

          免疫沉淀 (IP)

          -
          查看1篇已发表文章 1篇已发表文章

          染色质免疫沉淀 实验 (ChIP)

          -
          查看1篇已发表文章 1篇已发表文章

          其他PubMed (Misc)

          -
          查看3篇已发表文章 3篇已发表文章
          产品规格

          种属反应

          Bovine, Fruit fly, Human, Mouse, Sheep, Plant, Rat, Xenopus, Yeast, Zebrafish

          已发表种属

          Bacteria, Bovine, Fruit fly, Goat, Human, Insect, Mouse, Pig, Plant, Rat, Xenopus, Yeast

          宿主/亚型

          Mouse / IgG1

          分类

          Monoclonal

          类型

          Antibody

          克隆号

          mAbGEa

          抗原

          Purified Arabidopsis actin protein.
          3D表位/免疫原

          偶联物

          Unconjugated Unconjugated Unconjugated

          形式

          Liquid

          浓度

          Conc. Not Determined

          保存液

          ascites

          内含物

          0.05% sodium azide

          保存条件

          -20°C, Avoid Freeze/Thaw Cycles

          运输条件

          Ambient (domestic); Wet ice (international)

          RRID

          AB_2223496

          产品详细信息

          MA1-744 detects actin protein in human, mouse, rat, bovine, sheep, drosophila, zebra fish (Danio rerio), yeast, arabidopsis and xenopus samples. This antibody has shown cross-reactivity with actin 1, 2, 3, 4, 7, 8, 11 and 12.

          MA1-744 has successfully been used in Western blot and ELISA procedures. By Western blot, this antibody detects a 45 kDa protein representing actin.

          The MA1-744 immunogen is purified actin protein from Arabidopsis.

          靶标信息

          Actin exists as a ubiquitous protein involved with filament formation that make up large portions of the cytoskeleton. Actin filaments interact with myosin to assist in muscle contraction as well as aiding in cell motility and cytokinesis. In vertebrates there are three groups of actin isoforms: alpha, beta and gamma. The alpha actins are found in muscle tissues and are a major constituent of the contractile apparatus. The beta and gamma actins co-exists in most cell types as components of the cytoskeleton and as mediators of internal cell motility.

          仅用于科研。不用于诊断过程。未经明确授权不得转售。

          生物信息学

          蛋白别名: 5C actin; ACT2; Act5C-PA; Act5C-PB; Act5C-PC; Act5C-PD; Act5C-PE; ACTA1; ACTA2; ACTB; ACTC; ACTG2; actin; actin 2; actin 5 C; actin 5c; actin 7; actin A1; actin alpha 1; actin alpha cardiac; actin alpha cardiac 1; Actin is a protein with a high degree of evolutionary conservation that undergoes polymerization to generate filaments, which subsequently assemble into interconnected networks within the cytoplasm of cells.; actin, alpha 2, smooth muscle, aorta; Actin, alpha cardiac muscle 1; Actin, alpha skeletal muscle; actin, alpha, cardiac 1; actin, alpha, vascular smooth muscle; Actin, aortic smooth muscle; Actin, cytoplasmic 1; Actin, cytoplasmic 2; actin, gamma 2, smooth muscle, enteric; actin, gamma, cytoplasmic 1; Actin, gamma-enteric smooth muscle; Actin-5C; actin-like protein; actin5C; alpha 1 skeletal muscle actin; alpha actin 2; alpha-actin; alpha-actin cardiac; Alpha-actin-1; Alpha-actin-2; Alpha-actin-3; Alpha-cardiac actin; alpha-sma; alpha-smooth muscle actin; alphac-actin; anon-fast-evolving-2D2; AtACT7; Atcb; beta cytoskeletal actin; Beta-actin; beta-actin FE-3; Cell growth-inhibiting gene 46 protein; cellular cytoskeletal beta-actin; CG4027-PA; CG4027-PB; CG4027-PC; CG4027-PD; CG4027-PE; Cytoplasmic beta-actin; cytoskeletal gamma-actin; DEFORMED ROOT HAIRS 1; DER1; Dm-actin5C; ENHANCER OF LRX1 2; ENL2; epididymis luminal protein 176; F-actin; FIZ2; FRIZZY AND KINKED SHOOTS 2; G-actin; Gamma-2-actin; Gamma-actin; gamma-enteric smooth muscle actin; GIG46; I(2)-actin; LIGHT STRESS-REGULATED 2; LSR2; MYH9.2; MYH9_2; nemaline myopathy type 3; pan actin; PS1TP5-binding protein 1; RE02927p; RP5-1068B5.2; sma; smooth muscle alpha-actin; Smooth muscle gamma-actin; unnamed protein product

          查看更多 收起

          基因别名: 0610041G09Rik; A; a-SMA; A4V404_DROME; AA959943; Ac5C; ACT; act 5C; Act-4; Act-5C; ACT1_DROME; Act4; Act5; ACT5C; ACTA; Acta-2; ACTA1; ACTA2; ACTA3; ACTB; ACTC; Actc-1; ACTC1; ACTE; ACTG; ACTG1; ACTG2; ACTGE; Actin; Actin/BAP47; Actin5C; Actl; ACTL3; Acts; ACTSA; ACTSG; Actsk-1; ACTVS; Actx; AL023024; alphaSMA; anon-EST:fe2D2; ArpA; ASD5; ASMA; BAP47; beta-actin; beta-actin/Bap47; BKRNS; BNS; BRWS1; CFTD; CFTD1; CFTDM; CG4027; chrX:5748184..5748304; CMD1R; CMH11; CMYO2A; CMYO2B; CMYO2C; CMYP2A; CMYP2B; CMYP2C; CSMH; cyt5C; DDS1; DFNA20; DFNA26; Dmel\CG4027; Dmel_CG4027; E430023M04Rik; E51; F-actin; G-actin; GIG46; HEL-176; l(1)G0009; l(1)G0010; l(1)G0025; l(1)G0079; l(1)G0117; l(1)G0177; l(1)G0245; l(1)G0330; l(1)G0420; l(1)G0486; LVNC4; M32055; MMIHS5; MPFD; NEM1; NEM2; NEM3; PS1TP5BP1; SHPM; SMalphaA; SMDYS; SMGA; T11; THC8; VSCM; VSCM1; wu:fb63d03; XELAEV_18029136mg; XELAEV_18045052mg

          查看更多 收起

          UniProt ID: (Human) P68133, (Bovine) P68138, (Bovine) P62739, (Human) P62736, (Bovine) P60712, (Human) P60709, (Sheep) P60713, (Bovine) Q3ZC07, (Human) P68032, (Human) P63261, (Bovine) P63258, (Bovine) Q5E9B5, (Human) P63267, (Fruit fly) P10987, (Mouse) P68134, (Rat) P68136, (Rat) P62738, (Mouse) P62737, (Rat) P60711, (Mouse) P60710, (Rat) P68035, (Mouse) P68033, (Mouse) P63260, (Rat) P63259, (Mouse) P63268, (Rat) P63269, (Xenopus) O93400

          查看更多 收起

          Entrez Gene ID: (Human) 58, (Bovine) 281592, (Sheep) 101107662, (Bovine) 515610, (Sheep) 101121051, (Human) 59, (Bovine) 280979, (Human) 60, (Sheep) 443052, (Bovine) 533219, (Sheep) 101111554, (Human) 70, (Human) 71, (Bovine) 404122, (Sheep) 443340, (Sheep) 101114256, (Bovine) 281595, (Human) 72, (Fruit fly) 31521, (Mouse) 11459, (Rat) 29437, (Rat) 81633, (Mouse) 11475, (Rat) 81822, (Mouse) 11461, (Rat) 29275, (Mouse) 11464, (Mouse) 11465, (Rat) 287876, (Mouse) 11468, (Rat) 25365, (Xenopus) 432314, (Zebrafish) 322509, (Xenopus) 398459

          查看更多 收起

          功能
          nucleotide binding structural constituent of cytoskeleton protein binding ATP binding hydrolase activity myosin binding ADP binding protein kinase binding kinesin binding Tat protein binding identical protein binding nitric-oxide synthase binding ATPase activity nitric-oxide synthase regulator activity nucleosomal DNA binding tau protein binding structural constituent of postsynaptic actin cytoskeleton transporter regulator activity microfilament motor activity profilin binding ubiquitin protein ligase binding RNA polymerase II core promoter proximal region sequence-specific DNA binding RNA polymerase II distal enhancer sequence-specific DNA binding molecular_function actin and actin related protein actin or actin-binding cytoskeletal protein cytoskeletal protein
          参与通路
          muscle contraction positive regulation of gene expression skeletal muscle thin filament assembly skeletal muscle fiber development mesenchyme migration regulation of blood pressure response to virus vascular smooth muscle contraction glomerular mesangial cell development positive regulation of hepatic stellate cell migration positive regulation of hepatic stellate cell contraction positive regulation of ERK1 and ERK2 cascade cellular response to transforming growth factor beta stimulus juxtaglomerular apparatus development positive regulation of hepatic stellate cell activation morphogenesis of a polarized epithelium establishment or maintenance of cell polarity regulation of transmembrane transporter activity negative regulation of protein binding adherens junction assembly apical protein localization synaptic vesicle endocytosis regulation of norepinephrine uptake protein localization to adherens junction cellular response to cytochalasin B postsynaptic actin cytoskeleton organization regulation of protein localization to plasma membrane chromatin remodeling regulation of transcription from RNA polymerase II promoter cytoskeleton organization axonogenesis positive regulation of cell proliferation substantia nigra development regulation of mitotic metaphase/anaphase transition maintenance of blood-brain barrier regulation of apoptotic process positive regulation of T cell differentiation negative regulation of cell differentiation positive regulation of cell differentiation positive regulation of myoblast differentiation positive regulation of transcription, DNA-templated cell motility positive regulation of norepinephrine uptake regulation of cell cycle regulation of G0 to G1 transition platelet aggregation regulation of transepithelial transport regulation of synaptic vesicle endocytosis positive regulation of stem cell population maintenance positive regulation of double-strand break repair via homologous recombination regulation of G1/S transition of mitotic cell cycle regulation of double-strand break repair positive regulation of double-strand break repair regulation of nucleotide-excision repair actin filament organization response to xenobiotic stimulus actin filament-based movement actomyosin structure organization actin-myosin filament sliding negative regulation of apoptotic process response to ethanol cardiac myofibril assembly cardiac muscle tissue morphogenesis heart contraction cardiac muscle contraction cytoplasmic actin-based contraction involved in cell motility angiogenesis positive regulation of cell migration sarcomere organization regulation of stress fiber assembly regulation of focal adhesion assembly cellular response to interferon-gamma positive regulation of wound healing tight junction assembly protein localization to bicellular tight junction mitotic cytokinesis sperm individualization maintenance of protein location in cell tube formation response to mechanical stimulus response to extracellular stimulus response to lithium ion cell growth skeletal muscle fiber adaptation response to steroid hormone retina homeostasis ATP-dependent chromatin remodeling retina development in camera-type eye cellular response to electrical stimulus metabolic process response to drug actin-mediated cell contraction response to calcium ion biological_process blood circulation
          It has to be done as per old AB suggested Products section.

          Disclaimer

          Close

          Clicking the images or links will redirect you to a website hosted by BenchSci that provides third-party scientific content. Neither the content nor the BenchSci technology and processes for selection have been evaluated by us; we are providing them as-is and without warranty of any kind, including for use or application of the Thermo Fisher Scientific products presented.

          guarantee_icon

          性能保障

          只要您发现Invitrogen抗体在实验中的表现与网站或说明书的所述内容不符,您即可享受免费退换货服务。*

          了解更多
          help_icon

          随时为您服务

          获取常见问题的专家解答,或者直接联系我们的技术专家,咨询应用、设备、常规产品使用问题。

          联系技术支持
          订购 Plus Icon Minus Icon
          • 订单状态查询
          • 订单支持
          • 货号直购
          • 现货供应中心
          • 电子采购
          支持 Plus Icon Minus Icon
          • 帮助&支持
          • 联系我们 - 400 820 8982
          • 技术支持中心
          • 查找文件&证书
          • 报告网站问题
          资源 Plus Icon Minus Icon
          • 学习中心
          • 促销
          • 活动&研讨会
          • 社交媒体
          关于赛默飞 Plus Icon Minus Icon
          • 关于我们
          • 招聘 招聘
          • 投资者关系 投资者关系
          • 新闻 新闻
          • 社会责任 社会责任
          • 商标
          • 政策和通知
          品牌 Plus Icon Minus Icon
          • Thermo Scientific
          • Applied Biosystems
          • Invitrogen
          • Gibco
          • Ion Torrent
          • Unity Lab Services
          • Patheon
          • PPD
          • 服务条款
          • 隐私政策
          • 定价和运输保险政策
          © 2006-2026 Thermo Fisher Scientific Inc. All rights reserved. All trademarks are the property of Thermo Fisher Scientific and its subsidiaries unless otherwise specified.
          China flag icon
          China
          本网站销售的所有产品均不得用于人类或动物之临床诊断或治疗,仅可用于工业或者科研等非医疗目的。
             电子营业执照 | 经营证照公示 | ICP备案号:沪ICP备11003924号 | 沪公网安备 31011502006935号

          Your items have has been added!


          Host server : magellan-search-green-6479c7f679-zb4k5:80/100.66.74.142:80.
          git-commit: b70c0dceb888abc3b0dcebb5bc3a5b8753e7e816
          git-url: https://github.com/thermofisher/magellan-search
          git-branch: release/2.50.0-Offline