Hamburger Menu Button
Thermo Fisher Scientific Logo
登录
没有账号?建立账号 注册
  • 产品
    • 抗体
    • 引物合成
    • GeneArt Gene Synthesis Instant Designer
    • TaqMan Assay and Array Search
    • PCR 设备和耗材
    • 色谱柱和纯化柱
    • 实验室离心机
    • 分子生物学试剂和试剂盒
    • 实验室塑料耗材及用品
    • 查看所有产品分类
  • 应用和技术
    • 色谱
    • 细胞转染和培养
    • 实时荧光定量PCR
    • 质谱
    • 实验室塑料耗材及用品
    • 电子显微镜
    • 蛋白质生物学
    • PCR
    • RNAi
    • 环境
    • 查看所有应用和技术
  • 服务
    • 定制服务
    • 企业级实验室信息化服务
    • 金融&租赁服务
    • 仪器服务
    • OEM和商业供应
    • 培训服务
    • 360° CDMO 和 CRO 服务
    • CDMO 服务
    • 临床试验 CRO 服务
    • Unity Lab Services
    • 查看所有帮助和支持
  • 帮助和支持
    • 学习中心
    • 联系我们
    • 更改国家或地区
    • 查看所有帮助和支持
  • 热门产品
    • TaqMan Real-Time PCR Assays
      TaqMan 实时荧光定量 PCR 试剂盒
    • Antibodies
      抗体
    • Oligos, Primers & Probes
      寡核苷酸、引物、探针
    • GeneArt Gene Synthesis
      GeneArt 基因合成
    • Cell Culture Plastics
      细胞培养耗材
  • Who We Serve
    • 抗体治疗解决方案
    • 细胞与基因治疗解决方案
    • 学术科研
    • 工业与应用
  • 联系我们
  • 货号直购
  • 订单查询
  • 查找文件&证书
Thermo Fisher Scientific Logo

Search

搜索全部或下列指定分类
Search button
          • 联系我们
          • 货号直购
          • 登录
            登录
            没有账号?建立账号 注册
            • 我的账号
            • 订单
            • 账单及发票查询
            • 定制产品及项目
          • Primary Antibodies ›
          • Adiponectin Antibodies

          Invitrogen

          Adiponectin Polyclonal Antibody

          高级验证
          23个已发表图片
          46 篇参考文献
          查看其他33个Adiponectin抗体

          {{$productOrderCtrl.translations['antibody.pdp.commerceCard.promotion.promotions']}}

          {{$productOrderCtrl.translations['antibody.pdp.commerceCard.promotion.viewpromo']}}

          {{$productOrderCtrl.translations['antibody.pdp.commerceCard.promotion.promocode']}}: {{promo.promoCode}} {{promo.promoTitle}} {{promo.promoDescription}}. {{$productOrderCtrl.translations['antibody.pdp.commerceCard.promotion.learnmore']}}

          说明书
          证书
          实验方案
          问题与答案
          技术支持
          说明书
          证书
          实验方案
          问题与答案
          技术支持
          说明书
          证书
          实验方案
          问题与答案
          技术支持

          Cite Adiponectin Polyclonal Antibody

          Additional Information:
          {{banner.description}}
          {{$ctrl.isSkuNotesCollapsed ? 'View more' : 'View less'}}
          • 抗体检测数据 (3)
          • 已发表图片 (23)
          • 高级验证 (3)
          Adiponectin Antibody in Immunocytochemistry (ICC/IF)
          Group 53 Created with Sketch.
          Adiponectin Antibody in Immunocytochemistry (ICC/IF)
          Group 53 Created with Sketch.

          图: 1 / 29

          {{ $ctrl.currentElement.advancedVerification.fullName }}
          {{ $ctrl.currentElement.advancedVerification.text }}

          Adiponectin Antibody (PA1-054) in ICC/IF

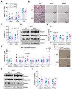
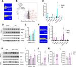
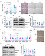
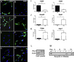
          Immunofluorescence analysis of Adiponectin was performed using 70% confluent 3T3-L1 cells differentiated with StemPro Adipogenesis Supplement (Product # A10070-01) for 5 days. The cells were fixed with 4% paraformaldehyde for 10 minutes, permeabilized with 0.1% Triton™ X-100 for 10 minutes, and blocked with 1% BSA for 1 hour at room temperature. The cells were labeled with Adiponectin Rabbit Polyclonal Anti... View More {{ $ctrl.currentElement.advancedVerification.fullName }} 验证信息 View more
          已发表图片由___提供 benchsci-logo
          PMID: {{$ctrl.currentElement.benchSciPubmedId}}
          查看产品

          {{$ctrl.videoDesc}}

          {{$ctrl.videoLongDesc}}

          Adiponectin Antibody in Immunocytochemistry (ICC/IF)
          Adiponectin Antibody in Western Blot (WB)
          Adiponectin Antibody in Western Blot (WB)
          Adiponectin Antibody in Western Blot (WB)
          Adiponectin Antibody in Immunocytochemistry (ICC/IF)
          Adiponectin Antibody in Immunocytochemistry (ICC/IF)
          Adiponectin Antibody in Immunohistochemistry (IHC)
          Adiponectin Antibody in Western Blot (WB)
          Adiponectin Antibody in Western Blot (WB)
          Adiponectin Antibody in Western Blot (WB)
          Adiponectin Antibody in Western Blot (WB)
          Adiponectin Antibody in Western Blot (WB)
          Adiponectin Antibody in Western Blot (WB)
          Adiponectin Antibody in Western Blot (WB)
          Adiponectin Antibody in Western Blot (WB)
          Adiponectin Antibody in Western Blot (WB)
          Adiponectin Antibody in Western Blot (WB)
          Adiponectin Antibody in Western Blot (WB)
          Adiponectin Antibody in Western Blot (WB)
          Adiponectin Antibody in Western Blot (WB)
          Adiponectin Antibody in Western Blot (WB)
          Adiponectin Antibody in Western Blot (WB)
          Adiponectin Antibody in Western Blot (WB)
          Adiponectin Antibody in Western Blot (WB)
          Adiponectin Antibody in Western Blot (WB)
          Adiponectin Antibody in Western Blot (WB)
          Adiponectin Antibody
          Adiponectin Antibody
          Adiponectin Antibody
          Adiponectin Polyclonal Antibody

          产品信息

          PA1-054

          应用
          建议稀释比
          已发表文章

          免疫印迹 (WB)

          2 µg/mL
          查看38篇已发表文章 38篇已发表文章

          免疫组化 (IHC)

          -
          查看4篇已发表文章 4篇已发表文章

          免疫细胞化学 (ICC/IF)

          2 µg/mL
          查看3篇已发表文章 3篇已发表文章

          免疫沉淀 (IP)

          Assay-dependent
          -

          抑制试剂 (Inhibition)

          -
          查看1篇已发表文章 1篇已发表文章
          产品规格

          种属反应

          Mouse

          已发表种属

          Human, Mouse

          宿主/亚型

          Rabbit / IgG

          分类

          Polyclonal

          类型

          Antibody

          抗原

          Synthetic peptides corresponding to the residues E(18) D D V T T T E E L A P A L V(32) and F(187) T Y D Q Y Q E K N V D Q A(200) of mouse Adiponectin.
          3D表位/免疫原

          偶联物

          Unconjugated Unconjugated Unconjugated

          形式

          Liquid

          浓度

          1 mg/mL

          规格

          200 µg

          纯化类型

          Protein A

          保存液

          PBS with 1mg/mL BSA

          内含物

          0.05% sodium azide

          保存条件

          -20°C, Avoid Freeze/Thaw Cycles

          运输条件

          Ambient (domestic); Wet ice (international)

          RRID

          AB_325789

          产品详细信息

          PA1-054 detects Adiponectin (30 kDa) from mouse serum.

          PA1-054 has been successfully used in Western blot and immunoprecipitation procedures. By Western blot, this antibody detects an ~30 kDa protein representing Adiponectin from mouse serum.

          The PA1-054 immunogen is a pair of synthetic peptides corresponding to the residues E(18) D D V T T T E E L A P A L V(32) and F(187) T Y D Q Y Q E K N V D Q A(200) of mouse Adiponectin.

          靶标信息

          Adiponectin is a protein hormone secreted exclusively by adipocytes that regulates the metabolism of lipids and glucose. Adiponectin has been shown to play a role in various physiological processes including homeostasis and obesity. Decreased levels of adiponectin are associated with obese individuals as well as insulin resistance and hyperinsulinemia (type 2 diabetes). In mice adiponectin has been shown to improve insulin signaling, thus ameliorating insulin resistance. Through activation of AMP kinase and PPAR-alpha, adiponectin can increase fatty acid transport, oxidation, and dissipation in skeletal muscle, leading to a reduction of intramyocellular lipid levels and thus improved insulin signaling.

          仅用于科研。不用于诊断过程。未经明确授权不得转售。

          生物信息学

          蛋白别名: 30 kDa adipocyte complement-related protein; ACRP30; adipocyte complement related protein; Adipocyte complement-related 30 kDa protein; adipocyte, C1Q and collagen domain containing; Adipocyte, C1q and collagen domain-containing protein; Adipocyte-specific protein AdipoQ; Adiponectin; ADPIOQ

          查看更多 收起

          基因别名: 30kDa; Acdc; Acrp30; Ad; adipo; Adipoq; Apm1; APN; GBP28

          查看更多 收起

          UniProt ID: (Mouse) Q60994

          查看更多 收起

          Entrez Gene ID: (Mouse) 11450

          查看更多 收起

          功能
          receptor binding hormone activity protein binding sialic acid binding identical protein binding protein homodimerization activity
          参与通路
          positive regulation of protein phosphorylation glucose metabolic process fatty acid beta-oxidation response to glucose positive regulation of signal transduction negative regulation of platelet-derived growth factor receptor signaling pathway positive regulation of protein kinase A signaling negative regulation of macrophage derived foam cell differentiation negative regulation of tumor necrosis factor-mediated signaling pathway positive regulation of cholesterol efflux regulation of glucose metabolic process negative regulation of smooth muscle cell migration fatty acid oxidation negative regulation of cell migration negative regulation of granulocyte differentiation negative regulation of protein autophosphorylation positive regulation of cellular protein metabolic process negative regulation of tumor necrosis factor production positive regulation of interleukin-8 production cellular response to insulin stimulus positive regulation of myeloid cell apoptotic process adiponectin-activated signaling pathway negative regulation of heterotypic cell-cell adhesion low-density lipoprotein particle clearance response to tumor necrosis factor cellular response to drug glucose homeostasis positive regulation of I-kappaB kinase/NF-kappaB signaling negative regulation of I-kappaB kinase/NF-kappaB signaling negative regulation of MAP kinase activity negative regulation of fat cell differentiation negative regulation of macrophage differentiation negative regulation of low-density lipoprotein particle receptor biosynthetic process negative regulation of gluconeogenesis negative regulation of blood pressure positive regulation of blood pressure positive regulation of protein kinase activity negative regulation of transcription, DNA-templated positive regulation of fatty acid metabolic process positive regulation of glucose import negative regulation of hormone secretion negative regulation of smooth muscle cell proliferation negative regulation of inflammatory response positive regulation of peptidyl-tyrosine phosphorylation negative regulation of phagocytosis negative regulation of synaptic transmission brown fat cell differentiation protein homooligomerization membrane depolarization membrane hyperpolarization protein heterotrimerization negative regulation of ERK1 and ERK2 cascade detection of oxidative stress cellular response to cAMP positive regulation of monocyte chemotactic protein-1 production cellular response to epinephrine stimulus protein localization to plasma membrane negative regulation of intracellular protein transport negative regulation of receptor binding negative regulation of DNA biosynthetic process positive regulation of glycogen (starch) synthase activity positive regulation of metanephric glomerular visceral epithelial cell development positive regulation of cAMP-dependent protein kinase activity positive regulation of renal albumin absorption negative regulation of platelet-derived growth factor receptor-alpha signaling pathway negative regulation of metanephric mesenchymal cell migration
          It has to be done as per old AB suggested Products section.

          Disclaimer

          Close

          Clicking the images or links will redirect you to a website hosted by BenchSci that provides third-party scientific content. Neither the content nor the BenchSci technology and processes for selection have been evaluated by us; we are providing them as-is and without warranty of any kind, including for use or application of the Thermo Fisher Scientific products presented.

          guarantee_icon

          性能保障

          只要您发现Invitrogen抗体在实验中的表现与网站或说明书的所述内容不符,您即可享受免费退换货服务。*

          了解更多
          help_icon

          随时为您服务

          获取常见问题的专家解答,或者直接联系我们的技术专家,咨询应用、设备、常规产品使用问题。

          联系技术支持
          订购 Plus Icon Minus Icon
          • 订单状态查询
          • 订单支持
          • 货号直购
          • 现货供应中心
          • 电子采购
          支持 Plus Icon Minus Icon
          • 帮助&支持
          • 联系我们 - 400 820 8982
          • 技术支持中心
          • 查找文件&证书
          • 报告网站问题
          资源 Plus Icon Minus Icon
          • 学习中心
          • 促销
          • 活动&研讨会
          • 社交媒体
          关于赛默飞 Plus Icon Minus Icon
          • 关于我们
          • 招聘 招聘
          • 投资者关系 投资者关系
          • 新闻 新闻
          • 社会责任 社会责任
          • 商标
          • 政策和通知
          品牌 Plus Icon Minus Icon
          • Thermo Scientific
          • Applied Biosystems
          • Invitrogen
          • Gibco
          • Ion Torrent
          • Unity Lab Services
          • Patheon
          • PPD
          • 服务条款
          • 隐私政策
          • 定价和运输保险政策
          © 2006-2026 Thermo Fisher Scientific Inc. All rights reserved. All trademarks are the property of Thermo Fisher Scientific and its subsidiaries unless otherwise specified.
          China flag icon
          China
          本网站销售的所有产品均不得用于人类或动物之临床诊断或治疗,仅可用于工业或者科研等非医疗目的。
             电子营业执照 | 经营证照公示 | ICP备案号:沪ICP备11003924号 | 沪公网安备 31011502006935号

          Your items have has been added!


          Host server : magellan-search-blue-7c59b9b899-wt24k:80/100.66.72.70:80.
          git-commit: 8ef7cf686e3c81d28b13492708ce56d167b2f995
          git-url: https://github.com/thermofisher/magellan-search
          git-branch: release/2.49.0-Offline