Hamburger Menu Button
Thermo Fisher Scientific Logo
登录
没有账号?建立账号 注册
  • 产品
    • 抗体
    • 引物合成
    • GeneArt Gene Synthesis Instant Designer
    • TaqMan Assay and Array Search
    • PCR 设备和耗材
    • 色谱柱和纯化柱
    • 实验室离心机
    • 分子生物学试剂和试剂盒
    • 实验室塑料耗材及用品
    • 查看所有产品分类
  • 应用和技术
    • 色谱
    • 细胞转染和培养
    • 实时荧光定量PCR
    • 质谱
    • 实验室塑料耗材及用品
    • 电子显微镜
    • 蛋白质生物学
    • PCR
    • RNAi
    • 环境
    • 查看所有应用和技术
  • 服务
    • 定制服务
    • 企业级实验室信息化服务
    • 企业服务
    • 金融&租赁服务
    • 仪器服务
    • OEM和商业供应
    • 培训服务
    • 360° CDMO 和 CRO 服务
    • CDMO 服务
    • 临床试验 CRO 服务
    • 查看所有帮助和支持
  • 帮助和支持
    • 学习中心
    • 联系我们
    • 更改国家或地区
    • 查看所有帮助和支持
  • 热门产品
    • TaqMan Real-Time PCR Assays
      TaqMan 实时荧光定量 PCR 试剂盒
    • Antibodies
      抗体
    • Oligos, Primers & Probes
      寡核苷酸、引物、探针
    • GeneArt Gene Synthesis
      GeneArt 基因合成
    • Cell Culture Plastics
      细胞培养耗材
  • 联系我们
  • 货号直购
  • 订单查询
  • 查找文件&证书
Thermo Fisher Scientific Logo

Search

搜索全部或下列指定分类
Search button
          • 联系我们
          • 货号直购
          • 登录
            登录
            没有账号?建立账号 注册
            • 我的账号
            • 订单
            • 账单及发票查询
            • 定制产品及项目

          Disclaimer

          Clicking the images or links will redirect you to a website hosted by BenchSci that provides third-party scientific content. Neither the content nor the BenchSci technology and processes for selection have been evaluated by us; we are providing them as-is and without warranty of any kind, including for use or application of the Thermo Fisher Scientific products presented.

          • Primary Antibodies ›
          • Alexa Fluor 488 Antibodies

          Invitrogen

          Alexa Fluor 488 Polyclonal Antibody

          19个已发表图片
          167 篇参考文献
          查看其他4个Alexa Fluor 488抗体

          {{$productOrderCtrl.translations['antibody.pdp.commerceCard.promotion.promotions']}}

          {{$productOrderCtrl.translations['antibody.pdp.commerceCard.promotion.viewpromo']}}

          {{$productOrderCtrl.translations['antibody.pdp.commerceCard.promotion.promocode']}}: {{promo.promoCode}} {{promo.promoTitle}} {{promo.promoDescription}}. {{$productOrderCtrl.translations['antibody.pdp.commerceCard.promotion.learnmore']}}

          说明书
          实验方案
          问题与答案
          技术支持
          说明书
          实验方案
          问题与答案
          技术支持
          说明书
          实验方案
          问题与答案
          技术支持

          Cite Alexa Fluor 488 Polyclonal Antibody

          • 已发表图片 (19)
          Alexa Fluor 488 Antibody in Flow Cytometry (Flow)
          Group 53 Created with Sketch.
          Alexa Fluor 488 Antibody in Flow Cytometry (Flow)
          Group 53 Created with Sketch.

          图: 1 / 19

          {{ $ctrl.currentElement.advancedVerification.fullName }}
          {{ $ctrl.currentElement.advancedVerification.text }}

          Alexa Fluor 488 Antibody (A-11094) in Flow

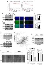
          Journal of cell science 2020 - Fig. 3. EndoA2 promotes fission of tubular endosomes and PM repair in Cav1 KO MEFs. (A) Western blot using antibodies against EndoA2 and tubulin (loading control) of WT and Cav1 KO MEF lysates treated with control (-) or EndoA2 (+) siRNA. (B) Flow cytometry of WT (blue) and Cav1 KO MEFs (red) treated with control (dashed lines) or EndoA2 (full lines) siRNA for 48 h, exposed to increasing concentrations of S... View More {{ $ctrl.currentElement.advancedVerification.fullName }} 验证信息 View more
          已发表图片由___提供 benchsci-logo
          PMID: {{$ctrl.currentElement.benchSciPubmedId}}
          查看产品

          {{$ctrl.videoDesc}}

          {{$ctrl.videoLongDesc}}

          Alexa Fluor 488 Antibody in Western Blot (WB)
          Alexa Fluor 488 Antibody in Immunocytochemistry (ICC/IF)
          Alexa Fluor 488 Antibody in Immunocytochemistry (ICC/IF)
          Alexa Fluor 488 Antibody in Immunocytochemistry (ICC/IF)
          Alexa Fluor 488 Antibody in Immunocytochemistry, Flow Cytometry (ICC/IF, Flow)
          Alexa Fluor 488 Antibody in Immunocytochemistry (ICC/IF)
          Alexa Fluor 488 Antibody in Immunohistochemistry (Frozen) (IHC (F))
          Alexa Fluor 488 Antibody in Immunohistochemistry (IHC)
          Alexa Fluor 488 Antibody in Immunohistochemistry (IHC)
          Alexa Fluor 488 Antibody in Immunohistochemistry (IHC)
          Alexa Fluor 488 Antibody in Immunohistochemistry (IHC)
          Alexa Fluor 488 Antibody in Immunohistochemistry (IHC)
          Alexa Fluor 488 Antibody in Immunohistochemistry (IHC)
          Alexa Fluor 488 Antibody in Immunohistochemistry (PFA fixed) (IHC (PFA))
          Alexa Fluor 488 Antibody in Immunohistochemistry (PFA fixed) (IHC (PFA))
          Alexa Fluor 488 Antibody in Western Blot (WB)
          Alexa Fluor 488 Antibody in Flow Cytometry (Flow)
          Alexa Fluor 488 Antibody in Flow Cytometry (Flow)
          Alexa Fluor 488 Antibody in Flow Cytometry, Peptide array (Flow, ARRAY)

          产品信息

          A-11094

          应用
          建议稀释比
          已发表文章

          免疫印迹 (WB)

          -
          查看11篇已发表文章 11篇已发表文章

          免疫组化 (IHC)

          Assay-dependent
          查看49篇已发表文章 49篇已发表文章

          免疫组化(石蜡) (IHC (P))

          -
          查看4篇已发表文章 4篇已发表文章

          免疫组织化学(多聚甲醛固定) (IHC (PFA))

          -
          查看1篇已发表文章 1篇已发表文章

          免疫组化(冰冻) (IHC (F))

          -
          查看3篇已发表文章 3篇已发表文章

          免疫细胞化学 (ICC/IF)

          Assay-dependent
          查看61篇已发表文章 61篇已发表文章

          流式细胞分析 (Flow)

          Assay-dependent
          查看19篇已发表文章 19篇已发表文章

          酶联免疫吸附实验 (ELISA)

          -
          查看2篇已发表文章 2篇已发表文章

          免疫沉淀 (IP)

          -
          查看4篇已发表文章 4篇已发表文章

          染色质免疫沉淀 实验 (ChIP)

          -
          查看1篇已发表文章 1篇已发表文章

          中和实验 (Neu)

          -
          查看2篇已发表文章 2篇已发表文章

          Proximity Ligation Assay (PLA) (PLA)

          -
          查看1篇已发表文章 1篇已发表文章

          肽阵列 (Array)

          -
          查看1篇已发表文章 1篇已发表文章

          免疫电镜技术 (IM)

          -
          查看1篇已发表文章 1篇已发表文章

          其他PubMed (Misc)

          -
          查看7篇已发表文章 7篇已发表文章
          产品规格

          种属反应

          Chemical

          已发表种属

          Chemical, Dog, Fruit fly, Human, Mouse

          宿主/亚型

          Rabbit / IgG

          分类

          Polyclonal

          类型

          Antibody

          抗原

          Alexa Fluor 488 coupled to carrier protein

          偶联物

          Unconjugated Unconjugated Unconjugated

          形式

          Liquid

          浓度

          1 mg/mL

          纯化类型

          purified

          保存液

          PBS, pH 7.2

          内含物

          5mM sodium azide

          保存条件

          4°C

          运输条件

          Ambient (domestic); Wet ice (international)

          RRID

          AB_221544

          靶标信息

          Anti-fluorescent dye antibodies recognize specific fluorophores and, in most cases, quench their fluorescence. Thus many anti-dye antibodies, including those that recognize fluorescein, can serve as cell-impermeant probes for determining whether fluorescent dye-conjugated ligands, proteins, bacteria or other biomolecules have been internalized by endocytic or pinocytic processes. The Alexa Fluor® 488 dye possesses near identical spectral properties and quantum yield to fluorescein isothiocyanate (FITC), but produces brighter, more photostable conjugates. These conjugates are used for imaging and other applications requiring increased sensitivity without being overly impacted by environmental factors.

          仅用于科研。不用于诊断过程。未经明确授权不得转售。

          It has to be done as per old AB suggested Products section.
          guarantee_icon

          性能保障

          只要您发现Invitrogen抗体在实验中的表现与网站或说明书的所述内容不符,您即可享受免费退换货服务。*

          了解更多
          help_icon

          随时为您服务

          获取常见问题的专家解答,或者直接联系我们的技术专家,咨询应用、设备、常规产品使用问题。

          联系技术支持
          订购 Plus Icon Minus Icon
          • 订单状态查询
          • 订单支持
          • 货号直购
          • 现货供应中心
          • 电子采购
          支持 Plus Icon Minus Icon
          • 帮助&支持
          • 联系我们 - 400 820 8982
          • 技术支持中心
          • 查找文件&证书
          • 报告网站问题
          资源 Plus Icon Minus Icon
          • 学习中心
          • 促销
          • 活动&研讨会
          • 社交媒体
          关于赛默飞 Plus Icon Minus Icon
          • 关于我们
          • 招聘 招聘
          • 投资者关系 投资者关系
          • 新闻 新闻
          • 社会责任 社会责任
          • 商标
          • 政策和通知
          品牌 Plus Icon Minus Icon
          • Thermo Scientific
          • Applied Biosystems
          • Invitrogen
          • Gibco
          • Ion Torrent
          • Patheon
          • PPD
          • 服务条款
          • 隐私政策
          • 定价和运输保险政策
          © 2006-2025 Thermo Fisher Scientific Inc. All rights reserved. All trademarks are the property of Thermo Fisher Scientific and its subsidiaries unless otherwise specified.
          China flag icon
          China
          本网站销售的所有产品均不得用于人类或动物之临床诊断或治疗,仅可用于工业或者科研等非医疗目的。
             电子营业执照 | 经营证照公示 | ICP备案号:沪ICP备11003924号 | 沪公网安备 31011502006935号

          Your items have has been added!


          Host server : magellan-search-green-55658555d6-7l2qm:80/100.66.75.127:80.
          git-commit: ec8e7df5f8fec8d765bd419205f1b5046a016d37
          git-url: https://github.com/thermofisher/magellan-search
          git-branch: release/2.41.0-Offline