Hamburger Menu Button
Thermo Fisher Scientific Logo
登录
没有账号?建立账号 注册
  • 产品
    • 抗体
    • 引物合成
    • GeneArt Gene Synthesis Instant Designer
    • TaqMan Assay and Array Search
    • PCR 设备和耗材
    • 色谱柱和纯化柱
    • 实验室离心机
    • 分子生物学试剂和试剂盒
    • 实验室塑料耗材及用品
    • 查看所有产品分类
  • 应用和技术
    • 色谱
    • 细胞转染和培养
    • 实时荧光定量PCR
    • 质谱
    • 实验室塑料耗材及用品
    • 电子显微镜
    • 蛋白质生物学
    • PCR
    • RNAi
    • 环境
    • 查看所有应用和技术
  • 服务
    • 定制服务
    • 企业级实验室信息化服务
    • 金融&租赁服务
    • 仪器服务
    • OEM和商业供应
    • 培训服务
    • 360° CDMO 和 CRO 服务
    • CDMO 服务
    • 临床试验 CRO 服务
    • Unity Lab Services
    • 查看所有帮助和支持
  • 帮助和支持
    • 学习中心
    • 联系我们
    • 更改国家或地区
    • 查看所有帮助和支持
  • 热门产品
    • TaqMan Real-Time PCR Assays
      TaqMan 实时荧光定量 PCR 试剂盒
    • Antibodies
      抗体
    • Oligos, Primers & Probes
      寡核苷酸、引物、探针
    • GeneArt Gene Synthesis
      GeneArt 基因合成
    • Cell Culture Plastics
      细胞培养耗材
  • Who We Serve
    • 抗体治疗解决方案
    • 细胞与基因治疗解决方案
    • 学术科研
    • 工业与应用
  • 联系我们
  • 货号直购
  • 订单查询
  • 查找文件&证书
Thermo Fisher Scientific Logo

Search

搜索全部或下列指定分类
Search button
          • 联系我们
          • 货号直购
          • 登录
            登录
            没有账号?建立账号 注册
            • 我的账号
            • 订单
            • 账单及发票查询
            • 定制产品及项目
          • Primary Antibodies ›
          • PCSK9 Antibodies

          Invitrogen

          PCSK9 (Alirocumab Biosimilar) Recombinant Human Monoclonal Antibody

          查看其他58个PCSK9抗体

          {{$productOrderCtrl.translations['antibody.pdp.commerceCard.promotion.promotions']}}

          {{$productOrderCtrl.translations['antibody.pdp.commerceCard.promotion.viewpromo']}}

          {{$productOrderCtrl.translations['antibody.pdp.commerceCard.promotion.promocode']}}: {{promo.promoCode}} {{promo.promoTitle}} {{promo.promoDescription}}. {{$productOrderCtrl.translations['antibody.pdp.commerceCard.promotion.learnmore']}}

          说明书
          证书
          实验方案
          问题与答案
          技术支持
          说明书
          证书
          实验方案
          问题与答案
          技术支持
          说明书
          证书
          实验方案
          问题与答案
          技术支持

          Cite PCSK9 (Alirocumab Biosimilar) Recombinant Human Monoclonal Antibody

          Additional Information:
          {{banner.description}}
          {{$ctrl.isSkuNotesCollapsed ? 'View more' : 'View less'}}
          • 抗体检测数据 (2)
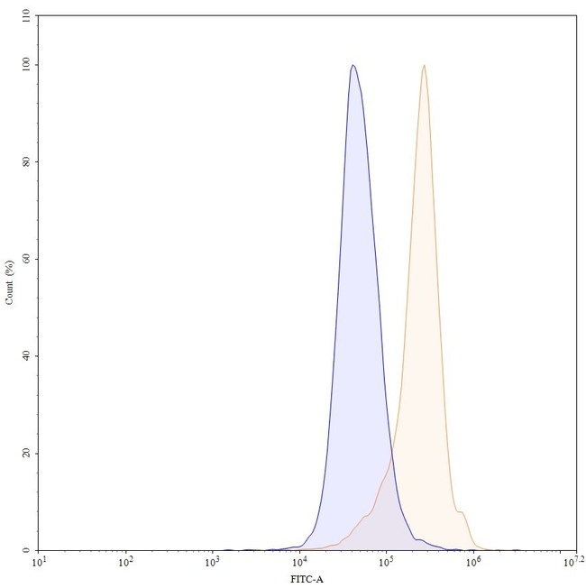
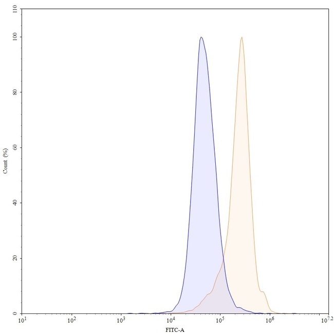
          PCSK9 (Alirocumab Biosimilar) Antibody in Flow Cytometry (Flow)
          Group 53 Created with Sketch.
          PCSK9 (Alirocumab Biosimilar) Antibody in Flow Cytometry (Flow)
          Group 53 Created with Sketch.

          图: 1 / 2

          {{ $ctrl.currentElement.advancedVerification.fullName }}
          {{ $ctrl.currentElement.advancedVerification.text }}

          PCSK9 (Alirocumab Biosimilar) Antibody (MA5-41963) in Flow

          Flow cytometry analysis of Alirocumab. Jurkat cells were stained with Alirocumab monoclonal (Product # MA5-41963) antibody (Yellow Histogram) and isotype control antibody (Blue Histogram), After washing, bound antibody was detected using a Goat Anti-Mouse IgG H&L Polyclonal Antibody, FITC and cells were analyzed on a NovoCyte Flow Cytometer. {{ $ctrl.currentElement.advancedVerification.fullName }} 验证信息 View more
          已发表图片由___提供 benchsci-logo
          PMID: {{$ctrl.currentElement.benchSciPubmedId}}
          查看产品

          {{$ctrl.videoDesc}}

          {{$ctrl.videoLongDesc}}

          PCSK9 (Alirocumab Biosimilar) Antibody in Flow Cytometry (Flow)
          PCSK9 (Alirocumab Biosimilar) Antibody in SDS-PAGE (SDS-PAGE)

          产品信息

          MA5-41963

          应用
          建议稀释比
          已发表文章

          流式细胞分析 (Flow)

          Assay-dependent
          -

          酶联免疫吸附实验 (ELISA)

          Assay-dependent
          -
          产品规格

          种属反应

          Human

          宿主/亚型

          Human / IgG1, kappa

          Expression System

          CHO cells

          分类

          Recombinant Monoclonal

          类型

          Antibody

          抗原

          Human PCSK9

          偶联物

          Unconjugated Unconjugated Unconjugated

          形式

          Liquid

          浓度

          2.18 mg/mL

          规格

          100 µg

          纯化类型

          Protein A/G

          保存液

          PBS, pH 7.4

          内含物

          no preservative

          保存条件

          -20°C, Avoid Freeze/Thaw Cycles

          运输条件

          Ambient (domestic); Wet ice (international)

          RRID

          AB_2911106

          产品详细信息

          Endotoxin level < 0.01EU/µg by LAL method

          Use a manual defrost freezer and avoid repeated freeze thaw cycles. Store at 2 to 8 °C for one week. Store at -20 to -80 °C for twelve months from the date of receipt.

          靶标信息

          PCSK9 is a proprotein convertase belonging to the proteinase K subfamily of the secretory subtilase family. This protein is synthesized as a soluble zymogen that undergoes autocatalytic intramolecular processing in the endoplasmic reticulum. The protein may function as a proprotein convertase. The protein plays a role in cholesterol homeostasis and may have a role in the differentiation of cortical neurons.

          仅用于科研。不用于诊断过程。未经明确授权不得转售。

          篇参考文献 (0)

          您是否在文献中引用过该产品?请点击下方按钮邮件告知我们。
          引用该产品

          生物信息学

          蛋白别名: convertase subtilisin/kexin type 9 preproprotein; hypercholesterolemia; NARC-1; neural apoptosis regulated convertase 1; Neural apoptosis-regulated convertase 1; OTTHUMP00000009833; PC9; Proprotein convertase 9; Proprotein convertase subtilisin/kexin type 9; Subtilisin/kexin-like protease PC9; unnamed protein product

          查看更多 收起

          基因别名: FH3; FHCL3; HCHOLA3; LDLCQ1; NARC-1; NARC1; PC9; PCSK9; PSEC0052

          查看更多 收起

          UniProt ID: (Human) Q8NBP7

          查看更多 收起

          Entrez Gene ID: (Human) 255738

          查看更多 收起

          功能
          RNA binding serine-type endopeptidase activity protein binding peptidase activity serine-type peptidase activity hydrolase activity sodium channel inhibitor activity low-density lipoprotein particle binding receptor inhibitor activity apolipoprotein binding very-low-density lipoprotein particle binding apolipoprotein receptor binding low-density lipoprotein particle receptor binding very-low-density lipoprotein particle receptor binding
          参与通路
          kidney development liver development negative regulation of receptor recycling negative regulation of receptor internalization positive regulation of receptor internalization proteolysis lipid metabolic process triglyceride metabolic process phospholipid metabolic process apoptotic process lysosomal transport steroid metabolic process cholesterol metabolic process cellular response to starvation negative regulation of low-density lipoprotein particle clearance protein processing protein autoprocessing neurogenesis neuron differentiation low-density lipoprotein receptor particle metabolic process low-density lipoprotein particle receptor catabolic process regulation of low-density lipoprotein particle receptor catabolic process positive regulation of low-density lipoprotein particle receptor catabolic process cellular response to insulin stimulus lipoprotein metabolic process cholesterol homeostasis regulation of neuron apoptotic process positive regulation of neuron apoptotic process negative regulation of sodium ion import across plasma membrane negative regulation of receptor-mediated endocytosis involved in cholesterol transport
          It has to be done as per old AB suggested Products section.

          Disclaimer

          Close

          Clicking the images or links will redirect you to a website hosted by BenchSci that provides third-party scientific content. Neither the content nor the BenchSci technology and processes for selection have been evaluated by us; we are providing them as-is and without warranty of any kind, including for use or application of the Thermo Fisher Scientific products presented.

          guarantee_icon

          性能保障

          只要您发现Invitrogen抗体在实验中的表现与网站或说明书的所述内容不符,您即可享受免费退换货服务。*

          了解更多
          help_icon

          随时为您服务

          获取常见问题的专家解答,或者直接联系我们的技术专家,咨询应用、设备、常规产品使用问题。

          联系技术支持
          订购 Plus Icon Minus Icon
          • 订单状态查询
          • 订单支持
          • 货号直购
          • 现货供应中心
          • 电子采购
          支持 Plus Icon Minus Icon
          • 帮助&支持
          • 联系我们 - 400 820 8982
          • 技术支持中心
          • 查找文件&证书
          • 报告网站问题
          资源 Plus Icon Minus Icon
          • 学习中心
          • 促销
          • 活动&研讨会
          • 社交媒体
          关于赛默飞 Plus Icon Minus Icon
          • 关于我们
          • 招聘 招聘
          • 投资者关系 投资者关系
          • 新闻 新闻
          • 社会责任 社会责任
          • 商标
          • 政策和通知
          品牌 Plus Icon Minus Icon
          • Thermo Scientific
          • Applied Biosystems
          • Invitrogen
          • Gibco
          • Ion Torrent
          • Unity Lab Services
          • Patheon
          • PPD
          • 服务条款
          • 隐私政策
          • 定价和运输保险政策
          © 2006-2026 Thermo Fisher Scientific Inc. All rights reserved. All trademarks are the property of Thermo Fisher Scientific and its subsidiaries unless otherwise specified.
          China flag icon
          China
          本网站销售的所有产品均不得用于人类或动物之临床诊断或治疗,仅可用于工业或者科研等非医疗目的。
             电子营业执照 | 经营证照公示 | ICP备案号:沪ICP备11003924号 | 沪公网安备 31011502006935号

          Your items have has been added!


          Host server : magellan-search-blue-64dd947b88-fbg7s:80/100.66.79.246:80.
          git-commit: 0f46c0ba67a87c24f5ac662a3edafcaba07cd08c
          git-url: https://github.com/thermofisher/magellan-search
          git-branch: release/2.45.0-Offline