Hamburger Menu Button
Thermo Fisher Scientific Logo
登录
没有账号?建立账号 注册
  • 产品
    • 抗体
    • 引物合成
    • GeneArt Gene Synthesis Instant Designer
    • TaqMan Assay and Array Search
    • PCR 设备和耗材
    • 色谱柱和纯化柱
    • 实验室离心机
    • 分子生物学试剂和试剂盒
    • 实验室塑料耗材及用品
    • 查看所有产品分类
  • 应用和技术
    • 色谱
    • 细胞转染和培养
    • 实时荧光定量PCR
    • 质谱
    • 实验室塑料耗材及用品
    • 电子显微镜
    • 蛋白质生物学
    • PCR
    • RNAi
    • 环境
    • 查看所有应用和技术
  • 服务
    • 定制服务
    • 企业级实验室信息化服务
    • 企业服务
    • 金融&租赁服务
    • 仪器服务
    • OEM和商业供应
    • 培训服务
    • 360° CDMO 和 CRO 服务
    • CDMO 服务
    • 临床试验 CRO 服务
    • 查看所有帮助和支持
  • 帮助和支持
    • 学习中心
    • 联系我们
    • 更改国家或地区
    • 查看所有帮助和支持
  • 热门产品
    • TaqMan Real-Time PCR Assays
      TaqMan 实时荧光定量 PCR 试剂盒
    • Antibodies
      抗体
    • Oligos, Primers & Probes
      寡核苷酸、引物、探针
    • GeneArt Gene Synthesis
      GeneArt 基因合成
    • Cell Culture Plastics
      细胞培养耗材
  • 联系我们
  • 货号直购
  • 订单查询
  • 查找文件&证书
Thermo Fisher Scientific Logo

Search

搜索全部或下列指定分类
Search button
          • 联系我们
          • 货号直购
          • 登录
            登录
            没有账号?建立账号 注册
            • 我的账号
            • 订单
            • 账单及发票查询
            • 定制产品及项目

          Disclaimer

          Clicking the images or links will redirect you to a website hosted by BenchSci that provides third-party scientific content. Neither the content nor the BenchSci technology and processes for selection have been evaluated by us; we are providing them as-is and without warranty of any kind, including for use or application of the Thermo Fisher Scientific products presented.

          • Primary Antibodies ›
          • Atezolizumab Antibodies

          Invitrogen

          Atezolizumab Humanized Recombinant Human Monoclonal Antibody

          查看其他2个Atezolizumab抗体

          {{$productOrderCtrl.translations['antibody.pdp.commerceCard.promotion.promotions']}}

          {{$productOrderCtrl.translations['antibody.pdp.commerceCard.promotion.viewpromo']}}

          {{$productOrderCtrl.translations['antibody.pdp.commerceCard.promotion.promocode']}}: {{promo.promoCode}} {{promo.promoTitle}} {{promo.promoDescription}}. {{$productOrderCtrl.translations['antibody.pdp.commerceCard.promotion.learnmore']}}

          说明书
          实验方案
          问题与答案
          技术支持
          说明书
          实验方案
          问题与答案
          技术支持
          说明书
          实验方案
          问题与答案
          技术支持

          Cite Atezolizumab Humanized Recombinant Human Monoclonal Antibody

          • 抗体检测数据 (3)
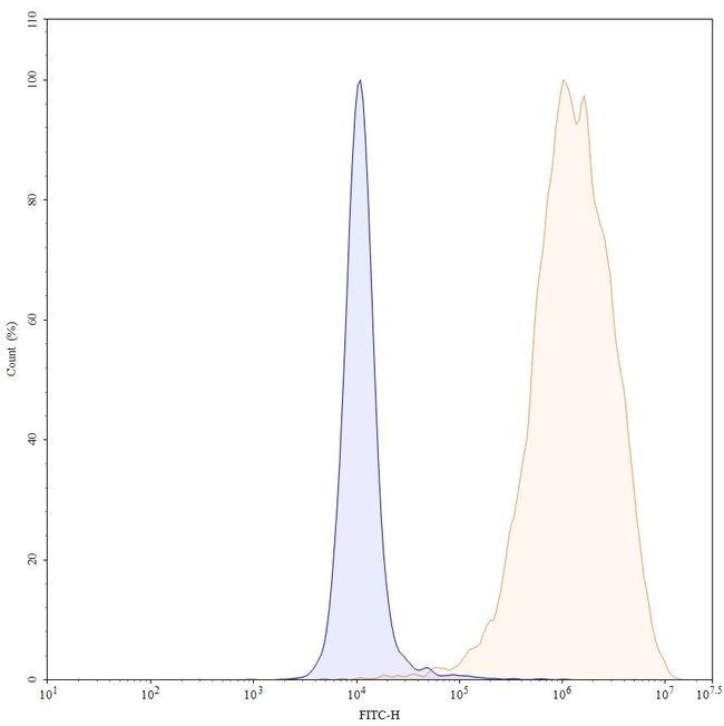
          Atezolizumab Humanized Antibody in Flow Cytometry (Flow)
          Group 53 Created with Sketch.
          Atezolizumab Humanized Antibody in Flow Cytometry (Flow)
          Group 53 Created with Sketch.

          图: 1 / 3

          {{ $ctrl.currentElement.advancedVerification.fullName }}
          {{ $ctrl.currentElement.advancedVerification.text }}

          Atezolizumab Humanized Antibody (MA5-42046) in Flow

          Flow cytometry analysis of Atezolizumab Humanized. PD-L1 overexpression cells were stained with Atezolizumab Humanized monoclonal (Product # MA5-42046) antibody (Yellow Histogram) and isotype control antibody (Blue Histogram), After washing, bound antibody was detected using a Goat Anti-Mouse IgG H&L Polyclonal Antibody, FITC and cells were analyzed on a NovoCyte Flow Cytometer. {{ $ctrl.currentElement.advancedVerification.fullName }} 验证信息 View more
          已发表图片由___提供 benchsci-logo
          PMID: {{$ctrl.currentElement.benchSciPubmedId}}
          查看产品

          {{$ctrl.videoDesc}}

          {{$ctrl.videoLongDesc}}

          Atezolizumab Humanized Antibody in Flow Cytometry (Flow)
          Atezolizumab Humanized Antibody in ELISA (ELISA)
          Atezolizumab Humanized Antibody in SDS-PAGE (SDS-PAGE)

          产品信息

          MA5-42046

          应用
          建议稀释比
          已发表文章

          流式细胞分析 (Flow)

          Assay-dependent
          -

          酶联免疫吸附实验 (ELISA)

          Assay-dependent
          -
          产品规格

          种属反应

          Human

          宿主/亚型

          Human / IgG1, kappa

          Expression System

          CHO cells

          分类

          Recombinant Monoclonal

          类型

          Antibody

          抗原

          Human CD274/B7-H1/PDL1

          偶联物

          Unconjugated Unconjugated Unconjugated

          形式

          Liquid

          浓度

          3.04 mg/mL

          纯化类型

          Protein A/G

          保存液

          PBS, pH 7.4

          内含物

          no preservative

          保存条件

          -20°C, Avoid Freeze/Thaw Cycles

          运输条件

          Ambient (domestic); Wet ice (international)

          RRID

          AB_2911189

          产品详细信息

          Endotoxin level < 0.01EU/µg by LAL method

          Use a manual defrost freezer and avoid repeated freeze thaw cycles. Store at 2 to 8 °C for one week. Store at -20 to -80 °C for twelve months from the date of receipt.

          靶标信息

          Atezolizumab is a fully humanized, engineered monoclonal antibody of IgG1 isotype against the protein programmed cell death-ligand 1 (PD-L1). Atezolizumab blocks the interaction of PD-L1 with programmed cell death protein 1 (PD-1) and CD80 receptors (B7-1Rs). PD-L1 can be highly expressed on certain tumors, which is thought to lead to reduced activation of immune cells (cytotoxic T-cells in particular) that might otherwise recognize and attack the cancer. Inhibition of PD-L1 by atezolizumab can remove this inhibitor effect and thereby engender an anti-tumor response. It is one of several ways to block inhibitory signals related to T-cell activation, a more general strategy known as "immune checkpoint inhibition."

          仅用于科研。不用于诊断过程。未经明确授权不得转售。

          篇参考文献 (0)

          您是否在文献中引用过该产品?请点击下方按钮邮件告知我们。
          引用该产品
          It has to be done as per old AB suggested Products section.
          guarantee_icon

          性能保障

          只要您发现Invitrogen抗体在实验中的表现与网站或说明书的所述内容不符,您即可享受免费退换货服务。*

          了解更多
          help_icon

          随时为您服务

          获取常见问题的专家解答,或者直接联系我们的技术专家,咨询应用、设备、常规产品使用问题。

          联系技术支持
          订购 Plus Icon Minus Icon
          • 订单状态查询
          • 订单支持
          • 货号直购
          • 现货供应中心
          • 电子采购
          支持 Plus Icon Minus Icon
          • 帮助&支持
          • 联系我们 - 400 820 8982
          • 技术支持中心
          • 查找文件&证书
          • 报告网站问题
          资源 Plus Icon Minus Icon
          • 学习中心
          • 促销
          • 活动&研讨会
          • 社交媒体
          关于赛默飞 Plus Icon Minus Icon
          • 关于我们
          • 招聘 招聘
          • 投资者关系 投资者关系
          • 新闻 新闻
          • 社会责任 社会责任
          • 商标
          • 政策和通知
          品牌 Plus Icon Minus Icon
          • Thermo Scientific
          • Applied Biosystems
          • Invitrogen
          • Gibco
          • Ion Torrent
          • Patheon
          • PPD
          • 服务条款
          • 隐私政策
          • 定价和运输保险政策
          © 2006-2025 Thermo Fisher Scientific Inc. All rights reserved. All trademarks are the property of Thermo Fisher Scientific and its subsidiaries unless otherwise specified.
          China flag icon
          China
          本网站销售的所有产品均不得用于人类或动物之临床诊断或治疗,仅可用于工业或者科研等非医疗目的。
             电子营业执照 | 经营证照公示 | ICP备案号:沪ICP备11003924号 | 沪公网安备 31011502006935号

          Your items have has been added!


          Host server : magellan-search-green-55658555d6-h6m8v:80/100.66.79.224:80.
          git-commit: ec8e7df5f8fec8d765bd419205f1b5046a016d37
          git-url: https://github.com/thermofisher/magellan-search
          git-branch: release/2.41.0-Offline