Hamburger Menu Button
Thermo Fisher Scientific Logo
登录
没有账号?建立账号 注册
  • 产品
    • 抗体
    • 引物合成
    • GeneArt Gene Synthesis Instant Designer
    • TaqMan Assay and Array Search
    • PCR 设备和耗材
    • 色谱柱和纯化柱
    • 实验室离心机
    • 分子生物学试剂和试剂盒
    • 实验室塑料耗材及用品
    • 查看所有产品分类
  • 应用和技术
    • 色谱
    • 细胞转染和培养
    • 实时荧光定量PCR
    • 质谱
    • 实验室塑料耗材及用品
    • 电子显微镜
    • 蛋白质生物学
    • PCR
    • RNAi
    • 环境
    • 查看所有应用和技术
  • 服务
    • 定制服务
    • 企业级实验室信息化服务
    • 金融&租赁服务
    • 仪器服务
    • OEM和商业供应
    • 培训服务
    • 360° CDMO 和 CRO 服务
    • CDMO 服务
    • 临床试验 CRO 服务
    • Unity Lab Services
    • 查看所有帮助和支持
  • 帮助和支持
    • 学习中心
    • 联系我们
    • 更改国家或地区
    • 查看所有帮助和支持
  • 热门产品
    • TaqMan Real-Time PCR Assays
      TaqMan 实时荧光定量 PCR 试剂盒
    • Antibodies
      抗体
    • Oligos, Primers & Probes
      寡核苷酸、引物、探针
    • GeneArt Gene Synthesis
      GeneArt 基因合成
    • Cell Culture Plastics
      细胞培养耗材
  • Who We Serve
    • 抗体治疗解决方案
    • 细胞与基因治疗解决方案
    • 学术科研
    • 工业与应用
  • 联系我们
  • 货号直购
  • 订单查询
  • 查找文件&证书
Thermo Fisher Scientific Logo

Search

搜索全部或下列指定分类
Search button
          • 联系我们
          • 货号直购
          • 登录
            登录
            没有账号?建立账号 注册
            • 我的账号
            • 订单
            • 会员中心
            • 账单及发票查询
            • 定制产品及项目
          • Primary Antibodies ›
          • BACE1 Antibodies

          Invitrogen

          BACE1 Polyclonal Antibody

          高级验证
          49个已发表图片
          44 篇参考文献
          查看其他25个BACE1抗体

          {{$productOrderCtrl.translations['antibody.pdp.commerceCard.promotion.promotions']}}

          {{$productOrderCtrl.translations['antibody.pdp.commerceCard.promotion.viewpromo']}}

          {{$productOrderCtrl.translations['antibody.pdp.commerceCard.promotion.promocode']}}: {{promo.promoCode}} {{promo.promoTitle}} {{promo.promoDescription}}. {{$productOrderCtrl.translations['antibody.pdp.commerceCard.promotion.learnmore']}}

          说明书
          证书
          实验方案
          问题与答案
          技术支持
          说明书
          证书
          实验方案
          问题与答案
          技术支持
          说明书
          证书
          实验方案
          问题与答案
          技术支持

          Cite BACE1 Polyclonal Antibody

          Additional Information:
          {{banner.description}}
          {{$ctrl.isSkuNotesCollapsed ? 'View more' : 'View less'}}
          • 抗体检测数据 (5)
          • 已发表图片 (49)
          • 高级验证 (1)
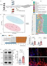
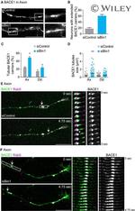
          BACE1 Antibody in Immunocytochemistry (ICC/IF)
          Group 53 Created with Sketch.
          BACE1 Antibody in Immunocytochemistry (ICC/IF)
          Group 53 Created with Sketch.

          图: 1 / 55

          {{ $ctrl.currentElement.advancedVerification.fullName }}
          {{ $ctrl.currentElement.advancedVerification.text }}

          BACE1 Antibody (PA1-757) in ICC/IF

          Immunofluorescent analysis of BACE1 (green) showing staining in the Golgi apparatus of Neuro-2a cells. Formalin-fixed cells were permeabilized with 0.1% Triton X-100 in TBS for 5-10 minutes and blocked with 3% BSA-PBS for 30 minutes at room temperature. Cells were probed with a BACE1 polyclonal antibody (Product # PA1-757) in 3% BSA-PBS at a dilution of 1:100 and incubated overnight at 4 °C in a humidified chamber. Cells were washed with PBST and incubated with a DyLight-conjugated secondary antibody in PBS at room temperature in the dark.... View More {{ $ctrl.currentElement.advancedVerification.fullName }} 验证信息 View more
          已发表图片由___提供 benchsci-logo
          PMID: {{$ctrl.currentElement.benchSciPubmedId}}
          查看产品

          {{$ctrl.videoDesc}}

          {{$ctrl.videoLongDesc}}

          BACE1 Antibody in Immunocytochemistry (ICC/IF)
          BACE1 Antibody in Immunocytochemistry (ICC/IF)
          BACE1 Antibody in Immunocytochemistry (ICC/IF)
          BACE1 Antibody in Western Blot (WB)
          BACE1 Antibody in Western Blot (WB)
          BACE1 Antibody in Immunocytochemistry (ICC/IF)
          BACE1 Antibody in Immunocytochemistry (ICC/IF)
          BACE1 Antibody in Immunocytochemistry (ICC/IF)
          BACE1 Antibody in Immunocytochemistry (ICC/IF)
          BACE1 Antibody in Immunocytochemistry (ICC/IF)
          BACE1 Antibody in Western Blot (WB)
          BACE1 Antibody in Western Blot (WB)
          BACE1 Antibody in Western Blot (WB)
          BACE1 Antibody in Western Blot (WB)
          BACE1 Antibody in Western Blot (WB)
          BACE1 Antibody in Western Blot (WB)
          BACE1 Antibody in Western Blot (WB)
          BACE1 Antibody in Western Blot (WB)
          BACE1 Antibody in Western Blot, Immunoprecipitation (WB, IP)
          BACE1 Antibody in Western Blot (WB)
          BACE1 Antibody in Western Blot (WB)
          BACE1 Antibody in Western Blot (WB)
          BACE1 Antibody in Western Blot (WB)
          BACE1 Antibody in Western Blot (WB)
          BACE1 Antibody in Western Blot (WB)
          BACE1 Antibody in Western Blot (WB)
          BACE1 Antibody in Western Blot (WB)
          BACE1 Antibody in Western Blot (WB)
          BACE1 Antibody in Western Blot (WB)
          BACE1 Antibody in Western Blot (WB)
          BACE1 Antibody in Western Blot (WB)
          BACE1 Antibody in Western Blot (WB)
          BACE1 Antibody in Western Blot (WB)
          BACE1 Antibody in Western Blot (WB)
          BACE1 Antibody in Western Blot (WB)
          BACE1 Antibody in Western Blot (WB)
          BACE1 Antibody in Western Blot, Immunoprecipitation (WB, IP)
          BACE1 Antibody in Western Blot (WB)
          BACE1 Antibody in Western Blot (WB)
          BACE1 Antibody in Western Blot (WB)
          BACE1 Antibody in Western Blot (WB)
          BACE1 Antibody in Western Blot (WB)
          BACE1 Antibody in Western Blot (WB)
          BACE1 Antibody in Western Blot (WB)
          BACE1 Antibody in Western Blot (WB)
          BACE1 Antibody in Western Blot (WB)
          BACE1 Antibody in Western Blot, Immunoprecipitation (WB, IP)
          BACE1 Antibody in Western Blot (WB)
          BACE1 Antibody in Western Blot (WB)
          BACE1 Antibody in Western Blot (WB)
          BACE1 Antibody in Western Blot (WB)
          BACE1 Antibody in Immunoprecipitation (IP)
          BACE1 Antibody in Immunoprecipitation (IP)
          BACE1 Antibody in ELISA (ELISA)
          BACE1 Antibody
          BACE1 Polyclonal Antibody

          产品信息

          PA1-757

          应用
          建议稀释比
          已发表文章

          免疫印迹 (WB)

          1:200-1:2,000
          查看32篇已发表文章 32篇已发表文章

          免疫细胞化学 (ICC/IF)

          1:20-1:200
          查看6篇已发表文章 6篇已发表文章

          酶联免疫吸附实验 (ELISA)

          Assay-dependent
          查看1篇已发表文章 1篇已发表文章

          免疫沉淀 (IP)

          Assay-dependent
          查看5篇已发表文章 5篇已发表文章
          产品规格

          种属反应

          Human, Mouse

          已发表种属

          Human, Mouse, Rat

          宿主/亚型

          Rabbit / IgG

          分类

          Polyclonal

          类型

          Antibody

          抗原

          Synthetic peptide corresponding to residues C(485) L R Q Q H D D F A D D I S L L K(501) of human beta-secretase.
          3D表位/免疫原

          偶联物

          Unconjugated Unconjugated Unconjugated

          形式

          Liquid

          浓度

          1 mg/mL

          规格

          100 µg

          纯化类型

          Antigen affinity chromatography

          保存液

          PBS with 1mg/mL BSA

          内含物

          0.05% sodium azide

          保存条件

          -20°C, Avoid Freeze/Thaw Cycles

          运输条件

          Ambient (domestic); Wet ice (international)

          RRID

          AB_325863

          产品详细信息

          PA1-757 detects transfected beta-secretase 1.

          PA1-757 has been successfully used in ELISA, ICC/IF, Western blot and immunoprecipitation applications. The molecular weight of BACE1 detected may vary depending on the lysate tested. This may be due to glycosylation differences in various cell lines.

          The PA1-757 immunizing peptide (Cat. # PEP-093) is available for use in neutralization and control experiments.

          靶标信息

          BACE1 (beta-secretase) is a key enzyme involved in the production of amyloid beta-peptides (Abeta) found in extracellular amyloid plaques of Alzheimer's disease (AD). In some cases early onset familial AD can be attributed to a "Swedish" mutation in the amyloid precursor protein (APP), which dramatically enhances the cleavage of this protein by BACE1. This and other genetic and pathological evidence has led to therapeutic approaches that have focused on the inhibition of BACE1 and other APP-cleaving enzymes, such as gamma-secretase stuff. APP is first cleaved by b-secretase, producing a soluble derivative of the protein and a membrane anchored 99-amino acid carboxy-terminal fragment (C99). The C99 fragment serves as substrate for g-secretase to generate the 4 kDa amyloid-b peptide, which is deposited in the brains of all sufferers of Alzheimer's disease. The long-sought b-secretase was recently identified by several groups independently and designated beta-site APP cleaving enzyme (BACE) and aspartyl protease 2 (Asp2). bACE/Asp2 is a novel transmembrane aspartic protease and colocalizes with APP.

          仅用于科研。不用于诊断过程。未经明确授权不得转售。

          生物信息学

          蛋白别名: APP beta-secretase; asp 2; ASP2; Aspartyl protease 2; BACE; BACE 1; BACE-1B; BACE-1C; BACE-1D; BACE-I-432; BACEdelta7; Beta secretase; Beta-secretase 1; beta-site amyloid beta A4 precursor protein-cleaving enzyme; Beta-site amyloid precursor protein cleaving enzyme 1; Beta-site APP cleaving enzyme 1; beta-site APP processing enzyme; beta-site APP-cleaving enzyme; Memapsin; Memapsin-2; Memapsin2; membrane type aspartyl protease; Membrane-associated aspartic protease 2; transmembrane aspartic proteinase Asp2; unnamed protein product

          查看更多 收起

          基因别名: ASP2; BACE; BACE1; C76936; HSPC104; KIAA1149

          查看更多 收起

          UniProt ID: (Human) P56817, (Mouse) P56818

          查看更多 收起

          Entrez Gene ID: (Human) 23621, (Mouse) 23821

          查看更多 收起

          功能
          beta-amyloid binding endopeptidase activity aspartic-type endopeptidase activity protein binding peptidase activity beta-aspartyl-peptidase activity hydrolase activity enzyme binding protein serine/threonine kinase binding protease
          参与通路
          proteolysis membrane protein ectodomain proteolysis response to lead ion protein processing beta-amyloid formation amyloid precursor protein catabolic process positive regulation of neuron apoptotic process beta-amyloid metabolic process modulation of synaptic transmission detection of mechanical stimulus involved in sensory perception of pain prepulse inhibition cellular response to copper ion cellular response to manganese ion presynaptic modulation of chemical synaptic transmission signaling receptor ligand precursor processing cellular response to beta-amyloid amyloid fibril formation protein catabolic process
          It has to be done as per old AB suggested Products section.

          Disclaimer

          Close

          Clicking the images or links will redirect you to a website hosted by BenchSci that provides third-party scientific content. Neither the content nor the BenchSci technology and processes for selection have been evaluated by us; we are providing them as-is and without warranty of any kind, including for use or application of the Thermo Fisher Scientific products presented.

          guarantee_icon

          性能保障

          只要您发现Invitrogen抗体在实验中的表现与网站或说明书的所述内容不符,您即可享受免费退换货服务。*

          了解更多
          help_icon

          随时为您服务

          获取常见问题的专家解答,或者直接联系我们的技术专家,咨询应用、设备、常规产品使用问题。

          联系技术支持
          订购 Plus Icon Minus Icon
          • 订单状态查询
          • 订单支持
          • 货号直购
          • 现货供应中心
          • 电子采购
          支持 Plus Icon Minus Icon
          • 帮助&支持
          • 联系我们 - 400 820 8982
          • 技术支持中心
          • 查找文件&证书
          • 报告网站问题
          资源 Plus Icon Minus Icon
          • 学习中心
          • 促销
          • 活动&研讨会
          • 社交媒体
          关于赛默飞 Plus Icon Minus Icon
          • 关于我们
          • 招聘 招聘
          • 投资者关系 投资者关系
          • 新闻 新闻
          • 社会责任 社会责任
          • 商标
          • 政策和通知
          品牌 Plus Icon Minus Icon
          • Thermo Scientific
          • Applied Biosystems
          • Invitrogen
          • Gibco
          • Ion Torrent
          • Unity Lab Services
          • Patheon
          • PPD
          • 服务条款
          • 隐私政策
          • 定价和运输保险政策
          © 2006-2026 Thermo Fisher Scientific Inc. All rights reserved. All trademarks are the property of Thermo Fisher Scientific and its subsidiaries unless otherwise specified.
          China flag icon
          China
          本网站销售的所有产品均不得用于人类或动物之临床诊断或治疗,仅可用于工业或者科研等非医疗目的。
             电子营业执照 | 经营证照公示 | ICP备案号:沪ICP备11003924号 | 沪公网安备 31011502006935号

          Your items have has been added!


          Host server : magellan-search-blue-7c59b9b899-4kcjf:80/100.66.78.36:80.
          git-commit: 8ef7cf686e3c81d28b13492708ce56d167b2f995
          git-url: https://github.com/thermofisher/magellan-search
          git-branch: release/2.49.0-Offline