Hamburger Menu Button
Thermo Fisher Scientific Logo
登录
没有账号?建立账号 注册
  • 产品
    • 抗体
    • 引物合成
    • GeneArt Gene Synthesis Instant Designer
    • TaqMan Assay and Array Search
    • PCR 设备和耗材
    • 色谱柱和纯化柱
    • 实验室离心机
    • 分子生物学试剂和试剂盒
    • 实验室塑料耗材及用品
    • 查看所有产品分类
  • 应用和技术
    • 色谱
    • 细胞转染和培养
    • 实时荧光定量PCR
    • 质谱
    • 实验室塑料耗材及用品
    • 电子显微镜
    • 蛋白质生物学
    • PCR
    • RNAi
    • 环境
    • 查看所有应用和技术
  • 服务
    • 定制服务
    • 企业级实验室信息化服务
    • 企业服务
    • 金融&租赁服务
    • 仪器服务
    • OEM和商业供应
    • 培训服务
    • 360° CDMO 和 CRO 服务
    • CDMO 服务
    • 临床试验 CRO 服务
    • 查看所有帮助和支持
  • 帮助和支持
    • 学习中心
    • 联系我们
    • 更改国家或地区
    • 查看所有帮助和支持
  • 热门产品
    • TaqMan Real-Time PCR Assays
      TaqMan 实时荧光定量 PCR 试剂盒
    • Antibodies
      抗体
    • Oligos, Primers & Probes
      寡核苷酸、引物、探针
    • GeneArt Gene Synthesis
      GeneArt 基因合成
    • Cell Culture Plastics
      细胞培养耗材
  • 联系我们
  • 货号直购
  • 订单查询
  • 查找文件&证书
Thermo Fisher Scientific Logo

Search

搜索全部或下列指定分类
Search button
          • 联系我们
          • 货号直购
          • 登录
            登录
            没有账号?建立账号 注册
            • 我的账号
            • 订单
            • 账单及发票查询
            • 定制产品及项目

          Disclaimer

          Clicking the images or links will redirect you to a website hosted by BenchSci that provides third-party scientific content. Neither the content nor the BenchSci technology and processes for selection have been evaluated by us; we are providing them as-is and without warranty of any kind, including for use or application of the Thermo Fisher Scientific products presented.

          • Primary Antibodies ›
          • BAX Antibodies

          Invitrogen

          Bax Monoclonal Antibody (6A7), eBioscience™

          高级验证
          4个已发表图片
          14 篇参考文献
          查看其他51个BAX抗体

          {{$productOrderCtrl.translations['antibody.pdp.commerceCard.promotion.promotions']}}

          {{$productOrderCtrl.translations['antibody.pdp.commerceCard.promotion.viewpromo']}}

          {{$productOrderCtrl.translations['antibody.pdp.commerceCard.promotion.promocode']}}: {{promo.promoCode}} {{promo.promoTitle}} {{promo.promoDescription}}. {{$productOrderCtrl.translations['antibody.pdp.commerceCard.promotion.learnmore']}}

          说明书
          证书
          实验方案
          问题与答案
          技术支持
          说明书
          证书
          实验方案
          问题与答案
          技术支持
          说明书
          证书
          实验方案
          问题与答案
          技术支持

          Cite Bax Monoclonal Antibody (6A7), eBioscience™

          • 抗体检测数据 (2)
          • 已发表图片 (4)
          • 高级验证 (3)
          Bax Antibody in Western Blot (WB)
          Group 53 Created with Sketch.
          Bax Antibody in Western Blot (WB)
          Group 53 Created with Sketch.

          图: 1 / 9

          {{ $ctrl.currentElement.advancedVerification.fullName }}
          {{ $ctrl.currentElement.advancedVerification.text }}

          Bax Antibody (14-6997-82) in WB

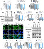
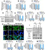
          Western blot was performed using Anti-Bax Monoclonal Antibody (6A7), eBioscience™(Product # 14-6997-82) and a 19kDa band corresponding to Bax was observed across cell lines tested. Whole cell extracts (30 µg lysate) of MCF7 (Lane 1), MCF7 treated with etoposide (50uM,16 Hrs.) (Lane 2), A549 (Lane 3), A549 treated with etoposide (50uM,16 Hrs.) (Lane 4) were electrophoresed using NuPAGE™ 4-12% Bis-Tris Protein Gel (Product # NP0322BOX). Resolved proteins were then transferred onto a Nitrocellulose membrane (Product # IB23001) by iBlot® 2 Dry... View More {{ $ctrl.currentElement.advancedVerification.fullName }} 验证信息 View more
          已发表图片由___提供 benchsci-logo
          PMID: {{$ctrl.currentElement.benchSciPubmedId}}
          查看产品

          {{$ctrl.videoDesc}}

          {{$ctrl.videoLongDesc}}

          Bax Antibody in Western Blot (WB)
          Bax Antibody in Western Blot (WB)
          Bax Antibody in Western Blot (WB)
          Bax Antibody in Western Blot (WB)
          Bax Antibody in Western Blot (WB)
          Bax Antibody in Flow Cytometry (Flow)
          Bax Antibody
          Bax Antibody
          Bax Antibody

          产品信息

          14-6997-82

          应用
          建议稀释比
          已发表文章

          免疫印迹 (WB)

          1:1,000
          查看8篇已发表文章 8篇已发表文章

          免疫细胞化学 (ICC/IF)

          -
          查看1篇已发表文章 1篇已发表文章

          流式细胞分析 (Flow)

          -
          查看3篇已发表文章 3篇已发表文章

          免疫沉淀 (IP)

          -
          查看2篇已发表文章 2篇已发表文章
          产品规格

          种属反应

          Human, Mouse, Non-human primate, Rat

          已发表种属

          C. elegans, Human, Mouse, Non-human primate, Rat

          宿主/亚型

          Mouse / IgG1

          分类

          Monoclonal

          类型

          Antibody

          克隆号

          6A7

          偶联物

          Unconjugated Unconjugated Unconjugated

          形式

          Liquid

          浓度

          0.5 mg/mL

          纯化类型

          Affinity chromatography

          保存液

          PBS, pH 7.2

          内含物

          0.09% sodium azide

          保存条件

          4°C

          运输条件

          Ambient (domestic); Wet ice (international)

          RRID

          AB_468389

          产品详细信息

          Description: The 6A7 antibody reacts with mouse, rat, monkey and human Bax (20 kDa). The 6A7 antibody shows no cross-reaction with Bcl-2 or Bcl-xL proteins. Bcl-2, Bax, and Bcl-xL are members of a protein family that regulates apoptosis; while several family members including Bcl-2 and Bcl-xL inhibit apoptosis, overexpression of Bax promotes programmed cell death. A human Bax protein peptide sequence, aa 12-24, was used as immunogen.

          Applications Reported: The 6A7 antibody has been reported for use in immunoblotting (WB).

          Applications Tested: The 6A7 antibody has been tested by Western Blot and can be used at approximately 1 µg/mL. It is recommended that the reagent be carefully titrated for optimal performance in the assay of interest.

          Purity: Greater than 90%, as determined by SDS-PAGE.

          Aggregation: Less than 10%, as determined by HPLC.

          Filtration: 0.2 µm post-manufacturing filtered.

          靶标信息

          BAX is a members of the Bcl-2 Family and plays an important role in regulation of apoptosis. Whereas Bcl-2 is commonly regarded as an anti-apoptotic protein, BAX is considered to have a pro-apoptotic function. Regulation of apoptosis is supposed to involve both homo- and heterodimerization of different isoforms of BAX and Bcl-2. The Bax gene encodes different isoforms including Bax alpha (21 kDa) and Bax beta (24 kDa), whereas both isoforms contain the BH1, BH2 and BH3 domains, Bax beta has a unique carboxyl terminus and does not contain a hydrophobic transmembrane domain. Bcl-2 is also expressed in different Isoforms. Bcl-2 beta differs in the 3' UTR and coding region compared to variant alpha. Bcl-2 beta is shorter (22 kDa) and has a distinct C-terminus compared to Bcl-2 alpha (26 kDa). BAX is a member of the BCL-2 family of proteins, which function as regulators of apoptosis. Overexpression of BAX functions to promote cell death. BAX can form homodimers and is also able to heterodimerize with other BCL-2 related proteins.

          仅用于科研。不用于诊断过程。未经明确授权不得转售。

          生物信息学

          蛋白别名: Apoptosis regulator BAX; Bax zeta; Baxdelta2G9; Baxdelta2G9omega; Baxdelta2omega; Bcl-2-like protein 4; BCL2 associated X protein; BCL2-associated X protein omega; Bcl2-L-4

          查看更多 收起

          基因别名: BAX; BCL2L4

          查看更多 收起

          UniProt ID: (Human) Q07812, (Mouse) Q07813

          查看更多 收起

          Entrez Gene ID: (Human) 581, (Rat) 24887, (Mouse) 12028

          查看更多 收起

          功能
          protein binding lipid binding channel activity heat shock protein binding protein complex binding identical protein binding protein homodimerization activity protein heterodimerization activity chaperone binding BH3 domain binding BH domain binding
          参与通路
          ovarian follicle development neuron migration T cell homeostatic proliferation B cell homeostasis B cell apoptotic process kidney development release of cytochrome c from mitochondria protein insertion into mitochondrial membrane involved in apoptotic signaling pathway blood vessel remodeling myeloid cell homeostasis B cell negative selection B cell homeostatic proliferation positive regulation of B cell apoptotic process glycosphingolipid metabolic process regulation of nitrogen utilization apoptotic process activation of cysteine-type endopeptidase activity involved in apoptotic process DNA damage response, signal transduction by p53 class mediator resulting in cell cycle arrest activation of signaling protein activity involved in unfolded protein response inner mitochondrial membrane organization outer mitochondrial membrane organization germ cell development aging mitochondrial fusion extrinsic apoptotic signaling pathway via death domain receptors intrinsic apoptotic signaling pathway in response to DNA damage activation of cysteine-type endopeptidase activity involved in apoptotic process by cytochrome c apoptotic mitochondrial changes fertilization response to toxic substance response to salt stress establishment or maintenance of transmembrane electrochemical gradient response to gamma radiation viral process hypothalamus development cerebral cortex development negative regulation of protein binding positive regulation of protein oligomerization endoplasmic reticulum calcium ion homeostasis negative regulation of endoplasmic reticulum calcium ion concentration release of matrix enzymes from mitochondria negative regulation of peptidyl-serine phosphorylation regulation of mammary gland epithelial cell proliferation glial cell apoptotic process cellular response to UV ectopic germ cell programmed cell death response to cocaine odontogenesis of dentin-containing tooth response to drug regulation of apoptotic process positive regulation of apoptotic process regulation of protein homodimerization activity regulation of protein heterodimerization activity negative regulation of neuron apoptotic process positive regulation of neuron apoptotic process mitochondrial fragmentation involved in apoptotic process development of secondary sexual characteristics cellular respiration retinal cell programmed cell death response to copper ion positive regulation of developmental pigmentation negative regulation of fibroblast proliferation spermatid differentiation post-embryonic camera-type eye morphogenesis response to axon injury homeostasis of number of cells within a tissue protein oligomerization protein homooligomerization positive regulation of release of sequestered calcium ion into cytosol neuron apoptotic process response to corticosterone regulation of mitochondrial membrane potential Sertoli cell proliferation retina development in camera-type eye positive regulation of apoptotic process involved in mammary gland involution vagina development intrinsic apoptotic signaling pathway in response to endoplasmic reticulum stress thymocyte apoptotic process mitochondrion morphogenesis intrinsic apoptotic signaling pathway by p53 class mediator positive regulation of release of cytochrome c from mitochondria apoptotic signaling pathway extrinsic apoptotic signaling pathway extrinsic apoptotic signaling pathway in absence of ligand intrinsic apoptotic signaling pathway activation of cysteine-type endopeptidase activity involved in apoptotic signaling pathway positive regulation of endoplasmic reticulum unfolded protein response positive regulation of mitochondrial outer membrane permeabilization involved in apoptotic signaling pathway apoptotic process involved in patterning of blood vessels apoptotic process involved in embryonic digit morphogenesis regulation of mitochondrial membrane permeability involved in programmed necrotic cell death positive regulation of apoptotic DNA fragmentation positive regulation of IRE1-mediated unfolded protein response B cell receptor apoptotic signaling pathway negative regulation of apoptotic signaling pathway positive regulation of extrinsic apoptotic signaling pathway in absence of ligand positive regulation of intrinsic apoptotic signaling pathway leukocyte homeostasis obsolete transformed cell apoptotic process cellular response to DNA damage stimulus spermatogenesis nervous system development brain development sex differentiation cell proliferation negative regulation of cell proliferation male gonad development response to wounding post-embryonic development response to ionizing radiation positive regulation of calcium ion transport into cytosol limb morphogenesis regulation of cysteine-type endopeptidase activity involved in apoptotic process regulation of neuron apoptotic process homeostasis of number of cells regulation of cell cycle cellular response to organic substance regulation of mitochondrial membrane permeability involved in apoptotic process positive regulation of mitochondrial membrane permeability involved in apoptotic process retinal cell apoptotic process transmembrane transport
          It has to be done as per old AB suggested Products section.
          guarantee_icon

          性能保障

          只要您发现Invitrogen抗体在实验中的表现与网站或说明书的所述内容不符,您即可享受免费退换货服务。*

          了解更多
          help_icon

          随时为您服务

          获取常见问题的专家解答,或者直接联系我们的技术专家,咨询应用、设备、常规产品使用问题。

          联系技术支持
          订购 Plus Icon Minus Icon
          • 订单状态查询
          • 订单支持
          • 货号直购
          • 现货供应中心
          • 电子采购
          支持 Plus Icon Minus Icon
          • 帮助&支持
          • 联系我们 - 400 820 8982
          • 技术支持中心
          • 查找文件&证书
          • 报告网站问题
          资源 Plus Icon Minus Icon
          • 学习中心
          • 促销
          • 活动&研讨会
          • 社交媒体
          关于赛默飞 Plus Icon Minus Icon
          • 关于我们
          • 招聘 招聘
          • 投资者关系 投资者关系
          • 新闻 新闻
          • 社会责任 社会责任
          • 商标
          • 政策和通知
          品牌 Plus Icon Minus Icon
          • Thermo Scientific
          • Applied Biosystems
          • Invitrogen
          • Gibco
          • Ion Torrent
          • Patheon
          • PPD
          • 服务条款
          • 隐私政策
          • 定价和运输保险政策
          © 2006-2026 Thermo Fisher Scientific Inc. All rights reserved. All trademarks are the property of Thermo Fisher Scientific and its subsidiaries unless otherwise specified.
          China flag icon
          China
          本网站销售的所有产品均不得用于人类或动物之临床诊断或治疗,仅可用于工业或者科研等非医疗目的。
             电子营业执照 | 经营证照公示 | ICP备案号:沪ICP备11003924号 | 沪公网安备 31011502006935号

          Your items have has been added!


          Host server : magellan-search-blue-55ff9ddd88-8jdkq:80/100.66.75.107:80.
          git-commit: d366ff9721d93504b2ac26a183b2b3e3d0e7d9ec
          git-url: https://github.com/thermofisher/magellan-search
          git-branch: release/2.42.0-2026.01.03-1.0