Hamburger Menu Button
Thermo Fisher Scientific Logo
登录
没有账号?建立账号 注册
  • 产品
    • 抗体
    • 引物合成
    • GeneArt Gene Synthesis Instant Designer
    • TaqMan Assay and Array Search
    • PCR 设备和耗材
    • 色谱柱和纯化柱
    • 实验室离心机
    • 分子生物学试剂和试剂盒
    • 实验室塑料耗材及用品
    • 查看所有产品分类
  • 应用和技术
    • 色谱
    • 细胞转染和培养
    • 实时荧光定量PCR
    • 质谱
    • 实验室塑料耗材及用品
    • 电子显微镜
    • 蛋白质生物学
    • PCR
    • RNAi
    • 环境
    • 查看所有应用和技术
  • 服务
    • 定制服务
    • 企业级实验室信息化服务
    • 金融&租赁服务
    • 仪器服务
    • OEM和商业供应
    • 培训服务
    • 360° CDMO 和 CRO 服务
    • CDMO 服务
    • 临床试验 CRO 服务
    • Unity Lab Services
    • 查看所有帮助和支持
  • 帮助和支持
    • 学习中心
    • 联系我们
    • 更改国家或地区
    • 查看所有帮助和支持
  • 热门产品
    • TaqMan Real-Time PCR Assays
      TaqMan 实时荧光定量 PCR 试剂盒
    • Antibodies
      抗体
    • Oligos, Primers & Probes
      寡核苷酸、引物、探针
    • GeneArt Gene Synthesis
      GeneArt 基因合成
    • Cell Culture Plastics
      细胞培养耗材
  • Who We Serve
    • 抗体治疗解决方案
    • 细胞与基因治疗解决方案
    • 学术科研
    • 工业与应用
  • 联系我们
  • 货号直购
  • 订单查询
  • 查找文件&证书
Thermo Fisher Scientific Logo

Search

搜索全部或下列指定分类
Search button
          • 联系我们
          • 货号直购
          • 登录
            登录
            没有账号?建立账号 注册
            • 我的账号
            • 订单
            • 会员中心
            • 账单及发票查询
            • 定制产品及项目
          • Primary Antibodies ›
          • BCL-2 Antibodies

          Invitrogen

          Bcl-2 Polyclonal Antibody

          6个已发表图片
          10 篇参考文献
          查看其他106个BCL-2抗体

          {{$productOrderCtrl.translations['antibody.pdp.commerceCard.promotion.promotions']}}

          {{$productOrderCtrl.translations['antibody.pdp.commerceCard.promotion.viewpromo']}}

          {{$productOrderCtrl.translations['antibody.pdp.commerceCard.promotion.promocode']}}: {{promo.promoCode}} {{promo.promoTitle}} {{promo.promoDescription}}. {{$productOrderCtrl.translations['antibody.pdp.commerceCard.promotion.learnmore']}}

          说明书
          证书
          实验方案
          问题与答案
          技术支持
          说明书
          证书
          实验方案
          问题与答案
          技术支持
          说明书
          证书
          实验方案
          问题与答案
          技术支持

          Cite Bcl-2 Polyclonal Antibody

          Additional Information:
          {{banner.description}}
          {{$ctrl.isSkuNotesCollapsed ? 'View more' : 'View less'}}
          • 已发表图片 (6)
          Bcl-2 Antibody in Immunohistochemistry (Paraffin) (IHC (P))
          Group 53 Created with Sketch.
          Bcl-2 Antibody in Immunohistochemistry (Paraffin) (IHC (P))
          Group 53 Created with Sketch.

          图: 1 / 6

          {{ $ctrl.currentElement.advancedVerification.fullName }}
          {{ $ctrl.currentElement.advancedVerification.text }}

          Bcl-2 Antibody (PA1-30411) in IHC (P)

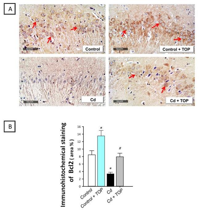
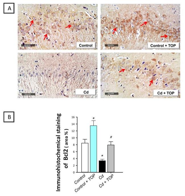
          Pharmaceuticals (Basel, Switzerland) 2023 - Topiramate increases hippocampal Bcl-2 protein expression in cadmium-intoxicated animals. ( A ) Hippocampal Bcl-2 immunohistochemical staining (brown staining of the target protein is shown by a red arrow; original magnification, 400x). ( B ) The graph displays Bcl-2 quantitative analysis (area %). In each group, n = 6 non-overlapping fields (graph presenting mean +- standard error of the mean). Statistical... View More {{ $ctrl.currentElement.advancedVerification.fullName }} 验证信息 View more
          已发表图片由___提供 benchsci-logo
          PMID: {{$ctrl.currentElement.benchSciPubmedId}}
          查看产品

          {{$ctrl.videoDesc}}

          {{$ctrl.videoLongDesc}}

          Bcl-2 Antibody in Immunohistochemistry (Paraffin) (IHC (P))
          Bcl-2 Antibody in Immunohistochemistry (Paraffin) (IHC (P))
          Bcl-2 Antibody in Immunohistochemistry (IHC)
          Bcl-2 Antibody in Immunohistochemistry (IHC)
          Bcl-2 Antibody in Immunohistochemistry (IHC)
          Bcl-2 Antibody in Western Blot (WB)
          Bcl-2 Polyclonal Antibody

          产品信息

          PA1-30411

          应用
          建议稀释比
          已发表文章

          免疫印迹 (WB)

          1:200
          查看1篇已发表文章 1篇已发表文章

          免疫组化 (IHC)

          -
          查看6篇已发表文章 6篇已发表文章

          免疫组化(石蜡) (IHC (P))

          -
          查看3篇已发表文章 3篇已发表文章

          免疫沉淀 (IP)

          Assay-dependent
          -
          产品规格

          种属反应

          Human, Mouse, Rat

          已发表种属

          Human, Mouse, Rat

          宿主/亚型

          Rabbit / IgG

          分类

          Polyclonal

          类型

          Antibody

          抗原

          Peptide mapping to the amino terminus of Human Bcl-2.
          3D表位/免疫原

          偶联物

          Unconjugated Unconjugated Unconjugated

          形式

          Liquid

          浓度

          0.2 mg/mL

          规格

          200 µg

          纯化类型

          Affinity chromatography

          保存液

          PBS with 0.2% gelatin

          内含物

          0.1% sodium azide

          保存条件

          4°C, do not freeze

          运输条件

          Ambient (domestic); Wet ice (international)

          RRID

          AB_2064294

          产品详细信息

          Suggested positive controls for this product are HL-60 and Jurkat.

          靶标信息

          BCL-2 is a key regulator of apoptosis that functions to either inhibit or promote cell death. The BCL-2 family members are also characterized by dimerizing to further modulate apoptosis. Bag1, for example, has been found to form a heterodimer with BCL-2 resulting in the enhancement of the anti-apoptotic effect of BCL-2. Bax and Bak have been shown to play a critical role in cytochrome c release from mitochondria and thus initiate apoptosis. Bax exerts a pro-apoptotic rather than an anti-apoptotic effect on cells. Constitutive expression of BCL2, such as in the case of translocation of BCL2 to Ig heavy chain locus, is thought to be the cause of follicular lymphoma. In most follicular lymphomas, neoplastic germinal centers express high levels of BCL-2 alpha protein, whereas the normal or hyperplastic germinal centers are negative. Two transcript variants of BCL-2, produced by alternate splicing, differ in their C-terminal ends. The overexpression of BCL-2 has been linked to human cancers such as B-cell lymphoma and prostate cancer.

          仅用于科研。不用于诊断过程。未经明确授权不得转售。

          生物信息学

          蛋白别名: Apoptosis regulator Bcl-2; B cell lymphoma 2 associated oncogene; B-cell CLL/lymphoma 2; B-cell leukemia/lymphoma 2; Bcl 2; bcl-2 protein; bcl2-alpha protein; bcl2-beta protein; bcl2-Ig fusion gene; Bcl2-like protein; OTTHUMP00000163680; protein phosphatase 1, regulatory subunit 50

          查看更多 收起

          基因别名: AW986256; Bcl-2; BCL2; C430015F12Rik; D630044D05Rik; D830018M01Rik; PPP1R50

          查看更多 收起

          UniProt ID: (Human) P10415, (Rat) P49950, (Mouse) P10417

          查看更多 收起

          Entrez Gene ID: (Human) 596, (Rat) 24224, (Mouse) 12043

          查看更多 收起

          功能
          protease binding protein binding channel activity channel inhibitor activity protein phosphatase binding ubiquitin protein ligase binding identical protein binding sequence-specific DNA binding protein heterodimerization activity BH3 domain binding protein phosphatase 2A binding binding, bridging DNA-binding transcription factor binding transcription factor binding protein homodimerization activity BH domain binding
          参与通路
          G1/S transition of mitotic cell cycle protein polyubiquitination mitotic cell cycle cell morphogenesis ossification ovarian follicle development metanephros development ureteric bud development branching involved in ureteric bud morphogenesis behavioral fear response leukocyte homeostasis B cell homeostasis B cell apoptotic process kidney development release of cytochrome c from mitochondria regulation of cell-matrix adhesion lymphocyte homeostasis lymphoid progenitor cell differentiation B cell lineage commitment T cell lineage commitment immune system development negative regulation of B cell apoptotic process response to ischemia renal system process melanin metabolic process regulation of nitrogen utilization cellular calcium ion homeostasis autophagy apoptotic process humoral immune response cellular response to DNA damage stimulus response to oxidative stress actin filament organization axonogenesis female pregnancy cell proliferation positive regulation of cell proliferation negative regulation of cell proliferation male gonad development extrinsic apoptotic signaling pathway via death domain receptors intrinsic apoptotic signaling pathway in response to DNA damage intrinsic apoptotic signaling pathway in response to oxidative stress apoptotic mitochondrial changes response to radiation response to xenobiotic stimulus response to toxic substance post-embryonic development organ morphogenesis response to iron ion response to UV-B response to gamma radiation regulation of gene expression regulation of autophagy negative regulation of autophagy negative regulation of calcium ion transport into cytosol regulation of glycoprotein biosynthetic process mesenchymal cell development positive regulation of neuron maturation smooth muscle cell migration positive regulation of smooth muscle cell migration cell migration cochlear nucleus development gland morphogenesis hemopoiesis B cell differentiation T cell differentiation negative regulation of ossification positive regulation of cell growth negative regulation of cell growth melanocyte differentiation negative regulation of cell migration positive regulation of B cell proliferation hair follicle morphogenesis axon regeneration regulation of protein stability endoplasmic reticulum calcium ion homeostasis glomerulus development negative regulation of cellular pH reduction regulation of protein localization myeloid cell apoptotic process negative regulation of myeloid cell apoptotic process T cell differentiation in thymus osteoblast proliferation negative regulation of osteoblast proliferation response to cytokine response to nicotine organ growth regulation of growth positive regulation of multicellular organism growth B cell proliferation cellular response to glucose starvation response to hydrogen peroxide neuron maturation regulation of apoptotic process T cell homeostasis positive regulation of apoptotic process negative regulation of apoptotic process regulation of programmed cell death CD8-positive, alpha-beta T cell lineage commitment pigmentation negative regulation of neuron apoptotic process ear development regulation of viral genome replication positive regulation of melanocyte differentiation negative regulation of mitotic cell cycle retinal cell programmed cell death negative regulation of retinal cell programmed cell death regulation of mitochondrial membrane permeability focal adhesion assembly developmental pigmentation regulation of developmental pigmentation positive regulation of developmental pigmentation spleen development thymus development response to steroid hormone digestive tract morphogenesis developmental growth oocyte development skeletal muscle fiber development positive regulation of skeletal muscle fiber development pigment granule organization stem cell development homeostasis of number of cells within a tissue B cell receptor signaling pathway response to glucocorticoid neuron apoptotic process defense response to virus establishment of localization in cell regulation of cell cycle regulation of mitochondrial membrane potential negative regulation of mitochondrial depolarization regulation of calcium ion transport hematopoietic stem cell differentiation calcium ion transport into cytosol intrinsic apoptotic signaling pathway in response to endoplasmic reticulum stress lymphocyte apoptotic process negative regulation of lymphocyte apoptotic process T cell apoptotic process negative regulation of T cell apoptotic process cellular response to hypoxia reactive oxygen species metabolic process dendritic cell apoptotic process motor neuron apoptotic process extrinsic apoptotic signaling pathway in absence of ligand cell-cell adhesion negative regulation of intrinsic apoptotic signaling pathway in response to DNA damage by p53 class mediator regulation of intracellular signal transduction epithelial cell apoptotic process negative regulation of epithelial cell apoptotic process negative regulation of G1/S transition of mitotic cell cycle negative regulation of dendritic cell apoptotic process negative regulation of motor neuron apoptotic process negative regulation of anoikis regulation of apoptotic signaling pathway negative regulation of apoptotic signaling pathway negative regulation of extrinsic apoptotic signaling pathway in absence of ligand negative regulation of intrinsic apoptotic signaling pathway response to hypoxia protein dephosphorylation brain development aging cell aging response to nutrient response to heat response to organic substance response to inorganic substance response to aluminum ion response to organic cyclic compound cell growth single organismal cell-cell adhesion peptidyl-serine phosphorylation peptidyl-threonine phosphorylation regulation of transmembrane transporter activity response to caffeine response to insulin positive regulation of peptidyl-serine phosphorylation response to L-ascorbic acid glial cell apoptotic process growth response to drug positive regulation of catalytic activity response to peptide hormone regulation of protein homodimerization activity regulation of protein heterodimerization activity response to estrogen response to ethanol response to copper ion oligodendrocyte differentiation regulation of catalytic activity response to corticosterone response to cAMP response to folic acid response to electrical stimulus transmembrane transport cellular response to organic substance response to acid chemical negative regulation of reactive oxygen species metabolic process
          It has to be done as per old AB suggested Products section.

          Disclaimer

          Close

          Clicking the images or links will redirect you to a website hosted by BenchSci that provides third-party scientific content. Neither the content nor the BenchSci technology and processes for selection have been evaluated by us; we are providing them as-is and without warranty of any kind, including for use or application of the Thermo Fisher Scientific products presented.

          guarantee_icon

          性能保障

          只要您发现Invitrogen抗体在实验中的表现与网站或说明书的所述内容不符,您即可享受免费退换货服务。*

          了解更多
          help_icon

          随时为您服务

          获取常见问题的专家解答,或者直接联系我们的技术专家,咨询应用、设备、常规产品使用问题。

          联系技术支持
          订购 Plus Icon Minus Icon
          • 订单状态查询
          • 订单支持
          • 货号直购
          • 现货供应中心
          • 电子采购
          支持 Plus Icon Minus Icon
          • 帮助&支持
          • 联系我们 - 400 820 8982
          • 技术支持中心
          • 查找文件&证书
          • 报告网站问题
          资源 Plus Icon Minus Icon
          • 学习中心
          • 促销
          • 活动&研讨会
          • 社交媒体
          关于赛默飞 Plus Icon Minus Icon
          • 关于我们
          • 招聘 招聘
          • 投资者关系 投资者关系
          • 新闻 新闻
          • 社会责任 社会责任
          • 商标
          • 政策和通知
          品牌 Plus Icon Minus Icon
          • Thermo Scientific
          • Applied Biosystems
          • Invitrogen
          • Gibco
          • Ion Torrent
          • Unity Lab Services
          • Patheon
          • PPD
          • 服务条款
          • 隐私政策
          • 定价和运输保险政策
          © 2006-2026 Thermo Fisher Scientific Inc. All rights reserved. All trademarks are the property of Thermo Fisher Scientific and its subsidiaries unless otherwise specified.
          China flag icon
          China
          本网站销售的所有产品均不得用于人类或动物之临床诊断或治疗,仅可用于工业或者科研等非医疗目的。
             电子营业执照 | 经营证照公示 | ICP备案号:沪ICP备11003924号 | 沪公网安备 31011502006935号

          Your items have has been added!


          Host server : magellan-search-green-6479c7f679-zb4k5:80/100.66.74.142:80.
          git-commit: b70c0dceb888abc3b0dcebb5bc3a5b8753e7e816
          git-url: https://github.com/thermofisher/magellan-search
          git-branch: release/2.50.0-Offline