Hamburger Menu Button
Thermo Fisher Scientific Logo
登录
没有账号?建立账号 注册
  • 产品
    • 抗体
    • 引物合成
    • GeneArt Gene Synthesis Instant Designer
    • TaqMan Assay and Array Search
    • PCR 设备和耗材
    • 色谱柱和纯化柱
    • 实验室离心机
    • 分子生物学试剂和试剂盒
    • 实验室塑料耗材及用品
    • 查看所有产品分类
  • 应用和技术
    • 色谱
    • 细胞转染和培养
    • 实时荧光定量PCR
    • 质谱
    • 实验室塑料耗材及用品
    • 电子显微镜
    • 蛋白质生物学
    • PCR
    • RNAi
    • 环境
    • 查看所有应用和技术
  • 服务
    • 定制服务
    • 企业级实验室信息化服务
    • 金融&租赁服务
    • 仪器服务
    • OEM和商业供应
    • 培训服务
    • 360° CDMO 和 CRO 服务
    • CDMO 服务
    • 临床试验 CRO 服务
    • Unity Lab Services
    • 查看所有帮助和支持
  • 帮助和支持
    • 学习中心
    • 联系我们
    • 更改国家或地区
    • 查看所有帮助和支持
  • 热门产品
    • TaqMan Real-Time PCR Assays
      TaqMan 实时荧光定量 PCR 试剂盒
    • Antibodies
      抗体
    • Oligos, Primers & Probes
      寡核苷酸、引物、探针
    • GeneArt Gene Synthesis
      GeneArt 基因合成
    • Cell Culture Plastics
      细胞培养耗材
  • Who We Serve
    • 抗体治疗解决方案
    • 细胞与基因治疗解决方案
    • 学术科研
    • 工业与应用
  • 联系我们
  • 货号直购
  • 订单查询
  • 查找文件&证书
Thermo Fisher Scientific Logo

Search

搜索全部或下列指定分类
Search button
          • 联系我们
          • 货号直购
          • 登录
            登录
            没有账号?建立账号 注册
            • 我的账号
            • 订单
            • 会员中心
            • 账单及发票查询
            • 定制产品及项目
          • Primary Antibodies ›
          • beta Tubulin Antibodies

          Invitrogen

          beta Tubulin Loading Control Monoclonal Antibody (BT7R)

          高级验证
          20个已发表图片
          117 篇参考文献
          查看其他55个beta Tubulin抗体

          {{$productOrderCtrl.translations['antibody.pdp.commerceCard.promotion.promotions']}}

          {{$productOrderCtrl.translations['antibody.pdp.commerceCard.promotion.viewpromo']}}

          {{$productOrderCtrl.translations['antibody.pdp.commerceCard.promotion.promocode']}}: {{promo.promoCode}} {{promo.promoTitle}} {{promo.promoDescription}}. {{$productOrderCtrl.translations['antibody.pdp.commerceCard.promotion.learnmore']}}

          说明书
          证书
          实验方案
          问题与答案
          技术支持
          说明书
          证书
          实验方案
          问题与答案
          技术支持
          说明书
          证书
          实验方案
          问题与答案
          技术支持

          Cite beta Tubulin Loading Control Monoclonal Antibody (BT7R)

          Additional Information:
          {{banner.description}}
          {{$ctrl.isSkuNotesCollapsed ? 'View more' : 'View less'}}
          • 抗体检测数据 (15)
          • 已发表图片 (20)
          • 高级验证 (1)
          beta Tubulin Loading Control Antibody in Immunocytochemistry (ICC/IF)
          Group 53 Created with Sketch.
          beta Tubulin Loading Control Antibody in Immunocytochemistry (ICC/IF)
          Group 53 Created with Sketch.

          图: 1 / 36

          {{ $ctrl.currentElement.advancedVerification.fullName }}
          {{ $ctrl.currentElement.advancedVerification.text }}

          beta Tubulin Loading Control Antibody (MA5-16308) in ICC/IF

          Immunofluorescent analysis of Beta-Tubulin (red) in HEK293T cells. Cells fixed in 4% formaldehyde were permeabilized and blocked with 1X PBS containing 5% BSA and 0.3% Triton X-100 for 1 hour at room temperature. Cells were probed with a Beta-Tubulin monoclonal antibody (Product # MA5-16308) at a dilution of 1:100 overnight at 4°C in 1X PBS containing 1% BSA and 0.3% Triton X-100, washed with 1X PBS, and in... View More {{ $ctrl.currentElement.advancedVerification.fullName }} 验证信息 View more
          已发表图片由___提供 benchsci-logo
          PMID: {{$ctrl.currentElement.benchSciPubmedId}}
          查看产品

          {{$ctrl.videoDesc}}

          {{$ctrl.videoLongDesc}}

          beta Tubulin Loading Control Antibody in Immunocytochemistry (ICC/IF)
          beta Tubulin Loading Control Antibody in Immunohistochemistry (Paraffin) (IHC (P))
          beta Tubulin Loading Control Antibody in Western Blot (WB)
          beta Tubulin Loading Control Antibody in Flow Cytometry (Flow)
          beta Tubulin Loading Control Antibody in Immunocytochemistry (ICC/IF)
          beta Tubulin Loading Control Antibody in Immunohistochemistry (Paraffin) (IHC (P))
          beta Tubulin Loading Control Antibody in Immunocytochemistry (ICC/IF)
          beta Tubulin Loading Control Antibody in Immunocytochemistry (ICC/IF)
          beta Tubulin Loading Control Antibody in Immunocytochemistry (ICC/IF)
          beta Tubulin Loading Control Antibody in Immunohistochemistry (Paraffin) (IHC (P))
          beta Tubulin Loading Control Antibody in Western Blot (WB)
          beta Tubulin Loading Control Antibody in Western Blot (WB)
          beta Tubulin Loading Control Antibody in Western Blot (WB)
          beta Tubulin Loading Control Antibody in Flow Cytometry (Flow)
          beta Tubulin Loading Control Antibody in Flow Cytometry (Flow)
          beta Tubulin Loading Control Antibody in Immunohistochemistry (IHC)
          beta Tubulin Loading Control Antibody in Western Blot (WB)
          beta Tubulin Loading Control Antibody in Immunocytochemistry (ICC/IF)
          beta Tubulin Loading Control Antibody in Western Blot (WB)
          beta Tubulin Loading Control Antibody in Western Blot (WB)
          beta Tubulin Loading Control Antibody in Western Blot (WB)
          beta Tubulin Loading Control Antibody in Western Blot (WB)
          beta Tubulin Loading Control Antibody in Western Blot (WB)
          beta Tubulin Loading Control Antibody in Western Blot (WB)
          beta Tubulin Loading Control Antibody in Western Blot (WB)
          beta Tubulin Loading Control Antibody in Western Blot (WB)
          beta Tubulin Loading Control Antibody in Western Blot (WB)
          beta Tubulin Loading Control Antibody in Western Blot (WB)
          beta Tubulin Loading Control Antibody in Western Blot (WB)
          beta Tubulin Loading Control Antibody in Western Blot (WB)
          beta Tubulin Loading Control Antibody in Western Blot (WB)
          beta Tubulin Loading Control Antibody in Western Blot (WB)
          beta Tubulin Loading Control Antibody in Western Blot (WB)
          beta Tubulin Loading Control Antibody in Western Blot (WB)
          beta Tubulin Loading Control Antibody in Western Blot (WB)
          beta Tubulin Loading Control Antibody
          beta Tubulin Loading Control Monoclonal Antibody (BT7R)

          产品信息

          MA5-16308

          应用
          建议稀释比
          已发表文章

          免疫印迹 (WB)

          1:2,000-1:5,000
          查看103篇已发表文章 103篇已发表文章

          免疫组化 (IHC)

          -
          查看4篇已发表文章 4篇已发表文章

          免疫组化(石蜡) (IHC (P))

          1:10-1:500
          -

          免疫细胞化学 (ICC/IF)

          1:50-1:500
          查看7篇已发表文章 7篇已发表文章

          流式细胞分析 (Flow)

          1 µg/test
          查看1篇已发表文章 1篇已发表文章

          酶联免疫吸附实验 (ELISA)

          Assay-dependent
          -

          其他PubMed (Misc)

          -
          查看2篇已发表文章 2篇已发表文章
          产品规格

          种属反应

          Dog, Chicken, Human, Mouse, Non-human primate, Rabbit, Rat

          已发表种属

          Avian, C. elegans, Chicken, Fruit fly, Hamster, Human, Mouse, Non-human primate, Rabbit, Rat, Sheep

          宿主/亚型

          Mouse / IgG2a

          分类

          Monoclonal

          类型

          Antibody

          克隆号

          BT7R

          抗原

          KLH conjugated peptide of the N-terminus of Beta-Tubulin.
          3D表位/免疫原

          偶联物

          Unconjugated Unconjugated Unconjugated
          • Alexa Fluor 488 
          • Alexa Fluor 555 
          • Alexa Fluor 647 
          • Biotin 
          • DyLight 680
          • DyLight 800 4X PEG
          • HRP
          • Request custom conjugation

          形式

          Liquid

          浓度

          1 mg/mL

          规格

          100 µg

          纯化类型

          Protein A

          保存液

          PBS, pH 7.2

          内含物

          no preservative

          保存条件

          -20°C, Avoid Freeze/Thaw Cycles

          运输条件

          Ambient (domestic); Wet ice (international)

          RRID

          AB_2537819

          靶标信息

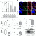
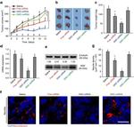
          Beta tubulins are one of two core protein families (alpha and beta tubulins) that heterodimerize and assemble to form microtubules. Beta-III tubulin is primarily expressed in neurons and may be involved in neurogenesis, axon guidance and maintenance. Mutations in the beta tubulin gene are the cause of congenital fibrosis of the extraocular muscles type 3. Beta-III tubulin was also detected in Sertoli cells of the testis and transiently in non-neuronal embryonic tissues. Glutamate residues at the C-terminus of beta III tubulin can be glutamylated. The precise function of such modifications is unclear. Tubulin is phosphorylated on Ser-172 by CDK1 during cell cycle progression. Ser-172 phosphorylation inhibits tubulin incorporation into microtubules.Microtubules, the major cytoskeletal elements found in all eukaryotic cells, consist of Tubulin, which is a dimer of two 55 kDa subunits: alpha and Beta. Microtubules play key roles in chromosome segregation in mitosis, intracellular transport, ciliary and flagellar bending, and structural support of the cytoskeleton. Because beta-tubulin is ubiquitously expressed in all eukaryotic cells, it is frequently used as a loading control for assays involving protein detection, such as Western blotting.

          仅用于科研。不用于诊断过程。未经明确授权不得转售。

          生物信息学

          蛋白别名: beta 5-tubulin; beta Ib tubulin; beta tubulin; beta tubulin 1; beta-4 tubulin; beta-4-tubulin; beta-5 tubulin; beta-tubulin; beta-tubulin 1; beta-tubulin 2; beta-tubulin 3; beta-tubulin 4; beta-tubulin 5; beta-tubulin 6; beta-tubulin 7; beta-tubulin 8; beta-tubulin 9; Beta-tubulin class-I; Beta-tubulin class-II; beta-tubulin class-III; Beta-tubulin class-V; Beta-tubulin class-VI; beta-tubulin T beta15 (aa 1-445); betaIII-tubulin; c(beta)7 tubulin; class I beta-tubulin; class II beta-tubulin isotype; class IIa beta-tubulin; class IIb beta-tubulin; class III beta-tubulin; class IVa beta-tubulin; class V beta-tubulin; dJ40E16.7; dystonia 4, torsion (autosomal dominant); epididymis secretory sperm binding protein; HSA10p15 beta-tubulin 4Q; M40 antibody; MGC8685; microtubule protein; Neuron-specific class III beta-tubulin; similar to beta tubulin; T beta-15; TUB; TUB1; TUB2; TUB3; TUB4; TUB5; TUB6; TUB7; TUB8; TUB9; TUBB; tubb2a {ECO:0000250|UniProtKB:Q7TMM9}; Tubulin 5 beta; tubulin beta; Tubulin beta 4'; Tubulin beta 8 class VIII; Tubulin beta chain; Tubulin beta class IIa; Tubulin beta class V; tubulin beta MGC4083; Tubulin beta-1 chain; Tubulin beta-2 chain; Tubulin beta-2A chain; Tubulin beta-2B chain; Tubulin beta-3 chain; Tubulin beta-4 chain; Tubulin beta-4A chain; Tubulin beta-5 chain; Tubulin beta-6 chain; Tubulin beta-7 chain; Tubulin beta-8 chain; Tubulin beta-III; tubulin, beta 1; tubulin, beta 1 class VI; tubulin, beta 2; tubulin, beta 2A; tubulin, beta 2A class IIa; tubulin, beta 2B; tubulin, beta 3; tubulin, beta 4; tubulin, beta 4 class IVa; tubulin, beta 6; tubulin, beta polypeptide; tubulin, beta polypeptide 2; tubulin, beta polypeptide paralog; tubulin, beta, 5; unnamed protein product; XTP3TPATP1

          查看更多 收起

          基因别名: 2310057H16Rik; 2410129E14Rik; 2810484G07Rik; 3200002H15Rik; AA408537; AI325297; AI596182; B130022C14Rik; bA506K6.1; bA631M21.2; BB220206; beta-4; beta-5; brdp; CDCBM; CDCBM1; CDCBM5; CDCBM6; CDCBM7; CFEOM3; CFEOM3A; CSCSC1; DYT4; FEOM3; FPVEPD; HsT1601; M(beta)1; M(beta)2; M(beta)3; M(beta)4; M(beta)5; M(beta)6; M40; MACTHC1; OK/SW-cl.56; OOMD; OOMD2; OZEMA2; PMGYSA; RGD1305887; RGD1309427; TUBB; TUBB-5; TUBB1; TUBB2; TUBB2A; TUBB2B; TUBB3; TUBB4; TUBB4A; TUBB5; TUBB6; TUBB8

          查看更多 收起

          UniProt ID: (Chicken) P09244, (Human) P07437, (Chicken) P09207, (Human) Q9H4B7, (Human) Q13885, (Human) Q9BVA1, (Chicken) P32882, (Human) Q13509, (Human) P04350, (Chicken) P09653, (Human) Q9BUF5, (Human) Q3ZCM7, (Mouse) A2AQ07, (Rat) P85108, (Mouse) Q7TMM9, (Mouse) Q9CWF2, (Rat) Q3KRE8, (Mouse) Q9ERD7, (Rat) Q4QRB4, (Mouse) Q9D6F9, (Mouse) P99024, (Rat) P69897, (Mouse) Q922F4

          查看更多 收起

          Entrez Gene ID: (Rabbit) 100349792, (Chicken) 396254, (Human) 203068, (Dog) 474830, (Rabbit) 100358689, (Chicken) 396427, (Human) 81027, (Rabbit) 100347858, (Dog) 485950, (Human) 7280, (Chicken) 768337, (Human) 347733, (Dog) 478702, (Chicken) 420883, (Chicken) 431043, (Dog) 102154194, (Human) 10381, (Dog) 100855815, (Rabbit) 100348290, (Human) 10382, (Rabbit) 100350252, (Chicken) 421037, (Human) 84617, (Dog) 480213, (Human) 347688, (Mouse) 545486, (Rat) 679312, (Rat) 498736, (Mouse) 22151, (Mouse) 73710, (Rat) 291081, (Mouse) 22152, (Rat) 246118, (Rat) 29213, (Mouse) 22153, (Mouse) 22154, (Rat) 29214, (Mouse) 67951, (Rat) 307351

          查看更多 收起

          功能
          GTPase activity structural constituent of cytoskeleton GTP binding ubiquitin protein ligase binding MHC class I protein binding nucleotide binding structural molecule activity protein binding protein domain specific binding GTPase activating protein binding macromolecular complex binding metal ion binding protein heterodimerization activity calcium ion binding peptide binding netrin receptor binding protein complex binding tubulin
          参与通路
          microtubule cytoskeleton organization mitotic cell cycle microtubule-based process regulation of synapse organization spindle assembly cytoskeleton-dependent intracellular transport natural killer cell mediated cytotoxicity cell division odontoblast differentiation platelet formation thyroid gland development microtubule polymerization thyroid hormone transport platelet aggregation neuron migration cerebral cortex development nervous system development modulation of synaptic transmission positive regulation of axon guidance embryonic brain development negative regulation of microtubule polymerization axon guidance neuron differentiation netrin-activated signaling pathway dorsal root ganglion development oocyte maturation spindle assembly involved in female meiosis protein polymerization metabolic process mitotic nuclear division cell projection organization cellular process biological_process
          It has to be done as per old AB suggested Products section.

          Disclaimer

          Close

          Clicking the images or links will redirect you to a website hosted by BenchSci that provides third-party scientific content. Neither the content nor the BenchSci technology and processes for selection have been evaluated by us; we are providing them as-is and without warranty of any kind, including for use or application of the Thermo Fisher Scientific products presented.

          guarantee_icon

          性能保障

          只要您发现Invitrogen抗体在实验中的表现与网站或说明书的所述内容不符,您即可享受免费退换货服务。*

          了解更多
          help_icon

          随时为您服务

          获取常见问题的专家解答,或者直接联系我们的技术专家,咨询应用、设备、常规产品使用问题。

          联系技术支持
          订购 Plus Icon Minus Icon
          • 订单状态查询
          • 订单支持
          • 货号直购
          • 现货供应中心
          • 电子采购
          支持 Plus Icon Minus Icon
          • 帮助&支持
          • 联系我们 - 400 820 8982
          • 技术支持中心
          • 查找文件&证书
          • 报告网站问题
          资源 Plus Icon Minus Icon
          • 学习中心
          • 促销
          • 活动&研讨会
          • 社交媒体
          关于赛默飞 Plus Icon Minus Icon
          • 关于我们
          • 招聘 招聘
          • 投资者关系 投资者关系
          • 新闻 新闻
          • 社会责任 社会责任
          • 商标
          • 政策和通知
          品牌 Plus Icon Minus Icon
          • Thermo Scientific
          • Applied Biosystems
          • Invitrogen
          • Gibco
          • Ion Torrent
          • Unity Lab Services
          • Patheon
          • PPD
          • 服务条款
          • 隐私政策
          • 定价和运输保险政策
          © 2006-2026 Thermo Fisher Scientific Inc. All rights reserved. All trademarks are the property of Thermo Fisher Scientific and its subsidiaries unless otherwise specified.
          China flag icon
          China
          本网站销售的所有产品均不得用于人类或动物之临床诊断或治疗,仅可用于工业或者科研等非医疗目的。
             电子营业执照 | 经营证照公示 | ICP备案号:沪ICP备11003924号 | 沪公网安备 31011502006935号

          Your items have has been added!


          Host server : magellan-search-blue-7c59b9b899-49tpj:80/100.66.77.222:80.
          git-commit: 8ef7cf686e3c81d28b13492708ce56d167b2f995
          git-url: https://github.com/thermofisher/magellan-search
          git-branch: release/2.49.0-Offline