Hamburger Menu Button
Thermo Fisher Scientific Logo
登录
没有账号?建立账号 注册
  • 产品
    • 抗体
    • 引物合成
    • GeneArt Gene Synthesis Instant Designer
    • TaqMan Assay and Array Search
    • PCR 设备和耗材
    • 色谱柱和纯化柱
    • 实验室离心机
    • 分子生物学试剂和试剂盒
    • 实验室塑料耗材及用品
    • 查看所有产品分类
  • 应用和技术
    • 色谱
    • 细胞转染和培养
    • 实时荧光定量PCR
    • 质谱
    • 实验室塑料耗材及用品
    • 电子显微镜
    • 蛋白质生物学
    • PCR
    • RNAi
    • 环境
    • 查看所有应用和技术
  • 服务
    • 定制服务
    • 企业级实验室信息化服务
    • 金融&租赁服务
    • 仪器服务
    • OEM和商业供应
    • 培训服务
    • 360° CDMO 和 CRO 服务
    • CDMO 服务
    • 临床试验 CRO 服务
    • Unity Lab Services
    • 查看所有帮助和支持
  • 帮助和支持
    • 学习中心
    • 联系我们
    • 更改国家或地区
    • 查看所有帮助和支持
  • 热门产品
    • TaqMan Real-Time PCR Assays
      TaqMan 实时荧光定量 PCR 试剂盒
    • Antibodies
      抗体
    • Oligos, Primers & Probes
      寡核苷酸、引物、探针
    • GeneArt Gene Synthesis
      GeneArt 基因合成
    • Cell Culture Plastics
      细胞培养耗材
  • Who We Serve
    • 抗体治疗解决方案
    • 细胞与基因治疗解决方案
    • 学术科研
    • 工业与应用
  • 联系我们
  • 货号直购
  • 订单查询
  • 查找文件&证书
Thermo Fisher Scientific Logo

Search

搜索全部或下列指定分类
Search button
          • 联系我们
          • 货号直购
          • 登录
            登录
            没有账号?建立账号 注册
            • 我的账号
            • 订单
            • 会员中心
            • 账单及发票查询
            • 定制产品及项目
          • Primary Antibodies ›
          • BrdU Antibodies

          Invitrogen

          BrdU Monoclonal Antibody (MoBU-1), Alexa Fluor™ 647

          9个已发表图片
          17 篇参考文献
          查看其他60个BrdU抗体

          {{$productOrderCtrl.translations['antibody.pdp.commerceCard.promotion.promotions']}}

          {{$productOrderCtrl.translations['antibody.pdp.commerceCard.promotion.viewpromo']}}

          {{$productOrderCtrl.translations['antibody.pdp.commerceCard.promotion.promocode']}}: {{promo.promoCode}} {{promo.promoTitle}} {{promo.promoDescription}}. {{$productOrderCtrl.translations['antibody.pdp.commerceCard.promotion.learnmore']}}

          说明书
          证书
          实验方案
          问题与答案
          技术支持
          说明书
          证书
          实验方案
          问题与答案
          技术支持
          说明书
          证书
          实验方案
          问题与答案
          技术支持

          Cite BrdU Monoclonal Antibody (MoBU-1), Alexa Fluor™ 647

          Additional Information:
          {{banner.description}}
          {{$ctrl.isSkuNotesCollapsed ? 'View more' : 'View less'}}
          • 已发表图片 (9)
          BrdU Antibody in Immunohistochemistry (IHC)
          Group 53 Created with Sketch.
          BrdU Antibody in Immunohistochemistry (IHC)
          Group 53 Created with Sketch.

          图: 1 / 9

          {{ $ctrl.currentElement.advancedVerification.fullName }}
          {{ $ctrl.currentElement.advancedVerification.text }}

          BrdU Antibody (B35133) in IHC

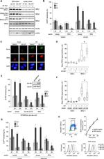
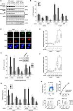
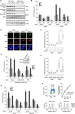
          Disease models & mechanisms 2017 - Fig. 5. Effects of doxorubicin and epirubicin on proliferation and apoptosis in the hyperplastic livers of transgenic zebrafish larvae. (A) An example of the whole liver after dissection in both bright-field and fluorescent images. Scale bars: 50 mum. (B) Representative images of BrdU and TUNEL staining in the DMSO-, doxorubicin- and epirubicin-treated zebrafish liver with EGFP-kras G12V over-expression. Sc... View More {{ $ctrl.currentElement.advancedVerification.fullName }} 验证信息 View more
          已发表图片由___提供 benchsci-logo
          PMID: {{$ctrl.currentElement.benchSciPubmedId}}
          查看产品

          {{$ctrl.videoDesc}}

          {{$ctrl.videoLongDesc}}

          BrdU Antibody in Immunohistochemistry (IHC)
          BrdU Antibody in Immunohistochemistry (IHC)
          BrdU Antibody in Immunohistochemistry (IHC)
          BrdU Antibody in Immunohistochemistry (IHC)
          BrdU Antibody in Immunohistochemistry (IHC)
          BrdU Antibody in Flow Cytometry (Flow)
          BrdU Antibody in Flow Cytometry (Flow)
          BrdU Antibody in Flow Cytometry (Flow)
          BrdU Antibody in Flow Cytometry (Flow)

          产品信息

          B35133

          应用
          建议稀释比
          已发表文章

          免疫组化 (IHC)

          Assay-dependent
          查看6篇已发表文章 6篇已发表文章

          免疫细胞化学 (ICC/IF)

          -
          查看1篇已发表文章 1篇已发表文章

          流式细胞分析 (Flow)

          -
          查看8篇已发表文章 8篇已发表文章

          其他PubMed (Misc)

          -
          查看2篇已发表文章 2篇已发表文章
          产品规格

          种属反应

          Chemical

          已发表种属

          Chemical

          宿主/亚型

          Mouse / IgG

          分类

          Monoclonal

          类型

          Antibody

          克隆号

          MoBU-1

          抗原

          BrdU

          偶联物

          Alexa Fluor™ 647 Alexa Fluor™ 647 Alexa Fluor™ 647
          • Unconjugated
          • Alexa Fluor 488 
          • Alexa Fluor 594 
          • Biotin 
          • Pacific Blue
          • Request custom conjugation

          激发/发射光谱

          650/671 nm 查看光谱 spectra

          形式

          Liquid

          浓度

          0.2 mg/mL

          规格

          70 µg

          纯化类型

          Affinity chromatography

          保存液

          PBS, pH 7.2

          内含物

          5mM sodium azide

          保存条件

          4°C

          运输条件

          Ambient (domestic); Wet ice (international)

          RRID

          AB_2536437

          产品详细信息

          Cell proliferation can be measured with BrdU following its incorporation into newly synthesized DNA and its subsequent detection with an anti-BrdU antibody. Although this method is rapidly being replaced with the recently developed click chemistry-based Click-iTTM EdU assay, an advantage of the antibody clone MoBU-1 is that it does not cross-react with the thymidine analog EdU (5-ethynyl-2'-deoxyuridine), thus making it valuable for use in dual-pulse applications. Traditionally, the dual-pulse method, which is used for studying biological events such as neurogenesis and cell differentiation or evaluating anti-cancer drug efficacy, employs BrdU immunocytochemistry with iododeoxyuridine (IdU) or chlorodeoxyuridine (CldU), using multiple antibodies for detection. However, using sequential pulses of the thymidine analogs EdU and BrdU greatly simplifies dual-pulse labeling, and allows a straightforward and reliable method of distinguishing BrdU- and EdU-labeled cells. In addition to no cross-reactivity with EdU, the MoBU-1 clone has a high specificity for BrdU. This clone can also readily detect bromouridine (BrU) incorporated into RNA or BrdUTP incorporated into DNA strand breaks via the TUNEL assay. Samples labeled with the Alexa FluorTM conjugates of MoBU-1 can be directly imaged by fluorescence microscopy or high-content imaging. The approximate fluorescence excitation/emission maxima for Alexa FluorTM647 conjugate are 650/665 or 670 in nm.

          Detection with BrdU antibodies requires not only fixed and permeabilized cells, but also denatured DNA for the BrdU antibody to gain access to the incorporated BrdU. The appropriate dilution of the antibody and the incubation time should be determined empirically. We recommend the following starting points for Alexa FluorTM conjugate: 1-4 µg/mL (1:200-1:50 dilution). Labeled samples are compatible with all slide preparation methods, including wet mount and prepared mounting media (i.e., SlowFadeTM Antifade and ProLongTM Gold Kits).

          靶标信息

          Bromodeoxyuridine (5-bromo-2-deoxyuridine, BrdU) is a synthetic nucleoside that is an analogue of thymidine. BrdU is commonly used in the detection of proliferating cells in living tissues, and can be incorporated into the newly synthesized DNA of replicating cells (during the S phase of the cell cycle), substituting for thymidine during DNA replication. Antibodies specific for BrdU can then be used to detect the incorporated chemical, thus indicating cells that were actively replicating their DNA. Binding of the antibody requires denaturation of the DNA, usually by exposing the cells to acid or heat.

          仅用于科研。不用于诊断过程。未经明确授权不得转售。

          生物信息学

          蛋白别名: 5-Bromo-2-deoxyuridine; Bromodeoxyuridine

          查看更多 收起

          It has to be done as per old AB suggested Products section.

          Disclaimer

          Close

          Clicking the images or links will redirect you to a website hosted by BenchSci that provides third-party scientific content. Neither the content nor the BenchSci technology and processes for selection have been evaluated by us; we are providing them as-is and without warranty of any kind, including for use or application of the Thermo Fisher Scientific products presented.

          guarantee_icon

          性能保障

          只要您发现Invitrogen抗体在实验中的表现与网站或说明书的所述内容不符,您即可享受免费退换货服务。*

          了解更多
          help_icon

          随时为您服务

          获取常见问题的专家解答,或者直接联系我们的技术专家,咨询应用、设备、常规产品使用问题。

          联系技术支持
          订购 Plus Icon Minus Icon
          • 订单状态查询
          • 订单支持
          • 货号直购
          • 现货供应中心
          • 电子采购
          支持 Plus Icon Minus Icon
          • 帮助&支持
          • 联系我们 - 400 820 8982
          • 技术支持中心
          • 查找文件&证书
          • 报告网站问题
          资源 Plus Icon Minus Icon
          • 学习中心
          • 促销
          • 活动&研讨会
          • 社交媒体
          关于赛默飞 Plus Icon Minus Icon
          • 关于我们
          • 招聘 招聘
          • 投资者关系 投资者关系
          • 新闻 新闻
          • 社会责任 社会责任
          • 商标
          • 政策和通知
          品牌 Plus Icon Minus Icon
          • Thermo Scientific
          • Applied Biosystems
          • Invitrogen
          • Gibco
          • Ion Torrent
          • Unity Lab Services
          • Patheon
          • PPD
          • 服务条款
          • 隐私政策
          • 定价和运输保险政策
          © 2006-2026 Thermo Fisher Scientific Inc. All rights reserved. All trademarks are the property of Thermo Fisher Scientific and its subsidiaries unless otherwise specified.
          China flag icon
          China
          本网站销售的所有产品均不得用于人类或动物之临床诊断或治疗,仅可用于工业或者科研等非医疗目的。
             电子营业执照 | 经营证照公示 | ICP备案号:沪ICP备11003924号 | 沪公网安备 31011502006935号

          Your items have has been added!


          Host server : magellan-search-green-6479c7f679-zb4k5:80/100.66.74.142:80.
          git-commit: b70c0dceb888abc3b0dcebb5bc3a5b8753e7e816
          git-url: https://github.com/thermofisher/magellan-search
          git-branch: release/2.50.0-Offline