Hamburger Menu Button
Thermo Fisher Scientific Logo
登录
没有账号?建立账号 注册
  • 产品
    • 抗体
    • 引物合成
    • GeneArt Gene Synthesis Instant Designer
    • TaqMan Assay and Array Search
    • PCR 设备和耗材
    • 色谱柱和纯化柱
    • 实验室离心机
    • 分子生物学试剂和试剂盒
    • 实验室塑料耗材及用品
    • 查看所有产品分类
  • 应用和技术
    • 色谱
    • 细胞转染和培养
    • 实时荧光定量PCR
    • 质谱
    • 实验室塑料耗材及用品
    • 电子显微镜
    • 蛋白质生物学
    • PCR
    • RNAi
    • 环境
    • 查看所有应用和技术
  • 服务
    • 定制服务
    • 企业级实验室信息化服务
    • 金融&租赁服务
    • 仪器服务
    • OEM和商业供应
    • 培训服务
    • 360° CDMO 和 CRO 服务
    • CDMO 服务
    • 临床试验 CRO 服务
    • Unity Lab Services
    • 查看所有帮助和支持
  • 帮助和支持
    • 学习中心
    • 联系我们
    • 更改国家或地区
    • 查看所有帮助和支持
  • 热门产品
    • TaqMan Real-Time PCR Assays
      TaqMan 实时荧光定量 PCR 试剂盒
    • Antibodies
      抗体
    • Oligos, Primers & Probes
      寡核苷酸、引物、探针
    • GeneArt Gene Synthesis
      GeneArt 基因合成
    • Cell Culture Plastics
      细胞培养耗材
  • Who We Serve
    • 抗体治疗解决方案
    • 细胞与基因治疗解决方案
    • 学术科研
    • 工业与应用
  • 联系我们
  • 货号直购
  • 订单查询
  • 查找文件&证书
Thermo Fisher Scientific Logo

Search

搜索全部或下列指定分类
Search button
          • 联系我们
          • 货号直购
          • 登录
            登录
            没有账号?建立账号 注册
            • 我的账号
            • 订单
            • 会员中心
            • 账单及发票查询
            • 定制产品及项目
          • Primary Antibodies ›
          • C/EBP alpha Antibodies

          Invitrogen

          C/EBP alpha Polyclonal Antibody

          5个已发表图片
          7 篇参考文献
          查看其他23个C/EBP alpha抗体

          {{$productOrderCtrl.translations['antibody.pdp.commerceCard.promotion.promotions']}}

          {{$productOrderCtrl.translations['antibody.pdp.commerceCard.promotion.viewpromo']}}

          {{$productOrderCtrl.translations['antibody.pdp.commerceCard.promotion.promocode']}}: {{promo.promoCode}} {{promo.promoTitle}} {{promo.promoDescription}}. {{$productOrderCtrl.translations['antibody.pdp.commerceCard.promotion.learnmore']}}

          说明书
          证书
          实验方案
          问题与答案
          技术支持
          说明书
          证书
          实验方案
          问题与答案
          技术支持
          说明书
          证书
          实验方案
          问题与答案
          技术支持

          Cite C/EBP alpha Polyclonal Antibody

          Additional Information:
          {{banner.description}}
          {{$ctrl.isSkuNotesCollapsed ? 'View more' : 'View less'}}
          • 抗体检测数据 (4)
          • 已发表图片 (5)
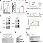
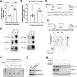
          C/EBP alpha Antibody in Western Blot (WB)
          Group 53 Created with Sketch.
          C/EBP alpha Antibody in Western Blot (WB)
          Group 53 Created with Sketch.

          图: 1 / 9

          {{ $ctrl.currentElement.advancedVerification.fullName }}
          {{ $ctrl.currentElement.advancedVerification.text }}

          C/EBP alpha Antibody (PA5-77911) in WB

          Western blot analysis of C/EBP alpha in various whole cell extracts (30 µg). Samples were incubated with C/EBP alpha polyclonal antibody (Product # PA5-77911) using a dilution of 1:500 followed by HRP-conjugated anti-rabbit IgG. Separated by 10% SDS-PAGE. Corresponding RNA expression data for the same cell lines are based on Human Protein Atlas program. {{ $ctrl.currentElement.advancedVerification.fullName }} 验证信息 View more
          已发表图片由___提供 benchsci-logo
          PMID: {{$ctrl.currentElement.benchSciPubmedId}}
          查看产品

          {{$ctrl.videoDesc}}

          {{$ctrl.videoLongDesc}}

          C/EBP alpha Antibody in Western Blot (WB)
          C/EBP alpha Antibody in Western Blot (WB)
          C/EBP alpha Antibody in Immunoprecipitation (IP)
          C/EBP alpha Antibody in ChIP Assay (ChIP)
          C/EBP alpha Antibody in Western Blot, Immunoprecipitation (WB, IP)
          C/EBP alpha Antibody in Western Blot (WB)
          C/EBP alpha Antibody in ChIP Assay (ChIP)
          C/EBP alpha Antibody in ChIP Assay (ChIP)
          C/EBP alpha Antibody in ChIP Assay (ChIP)
          C/EBP alpha Polyclonal Antibody

          产品信息

          PA5-77911

          应用
          建议稀释比
          已发表文章

          免疫印迹 (WB)

          1:500-1:3,000
          查看2篇已发表文章 2篇已发表文章

          免疫组化(石蜡) (IHC (P))

          Assay-dependent
          -

          免疫沉淀 (IP)

          1:100-1:500
          查看1篇已发表文章 1篇已发表文章

          染色质免疫沉淀 实验 (ChIP)

          Assay-Dependent
          查看4篇已发表文章 4篇已发表文章
          产品规格

          种属反应

          Human, Mouse, Sheep

          已发表种属

          Bovine, Human

          宿主/亚型

          Rabbit / IgG

          分类

          Polyclonal

          类型

          Antibody

          抗原

          Carrier-protein conjugated synthetic peptide encompassing a sequence within the N-terminus region of human C/EBP alpha. The exact sequence is proprietary.
          3D表位/免疫原

          偶联物

          Unconjugated Unconjugated Unconjugated

          形式

          Liquid

          浓度

          0.59 mg/mL

          规格

          59 µg

          纯化类型

          Antigen affinity chromatography

          保存液

          PBS, pH 7, with 20% glycerol

          内含物

          0.025% ProClin 300

          保存条件

          Store at 4°C short term. For long term storage, store at -20°C, avoiding freeze/thaw cycles.

          运输条件

          Ambient (domestic); Wet ice (international)

          RRID

          AB_2735541

          产品详细信息

          Positive Control: THP-1, HL-60, C2C12, HepG2, NB4, U937, THP-1, MV4-11

          Predicted Reactivity: Rat (100%), Sheep (100%), Bovine (100%)

          Store product as a concentrated solution. Centrifuge briefly prior to opening the vial.

          靶标信息

          The C/EBP (CCAAT/enhancer binding protein) family of transcription factors--alpha, beta, delta, and epsilon)--are widely expressed proteins found in a variety of tissues. These domains contain an evolutionarily conserved five-amino acid motif (the regulatory domain motif RDM) that conforms to the consensus sequence (I/V/L) KXEP. One of the major roles of these transcription factors is that of metabolic regulation in liver and fat cells. Studies suggest that these transcription factors act in a cascade aiding in the development of the adipose cell. Three C/EBP beta isoforms (LAP*, LAP, and LIP) arise from different translation initiation and display different function in gene regulation. From a neurological standpoint, C/EBPs have been implicated in the mediation of nerve growth factor, altering synaptic plasticity, and mediation of inflammatory response in AD patients.

          仅用于科研。不用于诊断过程。未经明确授权不得转售。

          生物信息学

          蛋白别名: C EBP; C/EBP alpha; CCAAT/enhancer binding protein (C/EBP), alpha; CCAAT/enhancer-binding protein alpha; OTTHUMP00000220269

          查看更多 收起

          基因别名: C/EBP-alpha; C/ebpalpha; CBF-A; CEBP; CEBPA

          查看更多 收起

          UniProt ID: (Human) P49715, (Mouse) P53566

          查看更多 收起

          Entrez Gene ID: (Human) 1050, (Sheep) 101118553, (Mouse) 12606

          查看更多 收起

          功能
          transcription regulatory region sequence-specific DNA binding RNA polymerase II core promoter proximal region sequence-specific DNA binding RNA polymerase II transcription factor activity, sequence-specific DNA binding RNA polymerase I regulatory region sequence-specific DNA binding transcriptional activator activity, RNA polymerase II transcription regulatory region sequence-specific binding DNA binding chromatin binding transcription factor activity, sequence-specific DNA binding protein binding kinase binding protein domain specific binding chromatin DNA binding identical protein binding protein homodimerization activity histone deacetylase binding sequence-specific DNA binding macromolecular complex binding protein heterodimerization activity RNA polymerase II sequence-specific DNA binding transcription factor binding HMG box domain binding STAT family protein binding DNA-binding transcription factor binding RNA polymerase I regulatory region DNA binding transcriptional activator activity, RNA polymerase II core promoter proximal region sequence-specific binding transcription factor activity, RNA polymerase II distal enhancer sequence-specific binding transcription coactivator activity transcription factor binding protein complex binding transcription regulatory region DNA binding basic leucine zipper transcription factor
          参与通路
          urea cycle negative regulation of transcription from RNA polymerase II promoter liver development embryonic placenta development epithelial cell maturation osteoblast development generation of precursor metabolites and energy transcription, DNA-templated regulation of transcription, DNA-templated regulation of transcription from RNA polymerase II promoter transcription from RNA polymerase I promoter acute-phase response mitochondrion organization Notch signaling pathway response to nutrient memory cholesterol metabolic process cell proliferation negative regulation of cell proliferation positive regulation of gene expression cytokine-mediated signaling pathway myeloid cell differentiation cell differentiation macrophage differentiation lung development granulocyte differentiation organ regeneration positive regulation of proteasomal ubiquitin-dependent protein catabolic process response to vitamin B2 regulation of cell proliferation glucose homeostasis positive regulation of macrophage activation fat cell differentiation positive regulation of fat cell differentiation positive regulation of osteoblast differentiation negative regulation of cell cycle negative regulation of transcription, DNA-templated positive regulation of transcription, DNA-templated positive regulation of transcription from RNA polymerase II promoter inner ear development positive regulation of inflammatory response white fat cell differentiation brown fat cell differentiation regulation of cell cycle lipid homeostasis interleukin-6-mediated signaling pathway white fat cell proliferation cellular response to lithium ion cellular response to tumor necrosis factor hematopoietic stem cell proliferation cellular response to xenobiotic stimulus response to dexamethasone response to phenylpropanoid energy homeostasis integrated stress response signaling negative regulation of hematopoietic stem cell proliferation positive regulation of DNA-templated transcription, initiation transcription from RNA polymerase II promoter multicellular organism development positive regulation of transcription from RNA polymerase III promoter cell maturation cellular response to organic cyclic compound
          It has to be done as per old AB suggested Products section.

          Disclaimer

          Close

          Clicking the images or links will redirect you to a website hosted by BenchSci that provides third-party scientific content. Neither the content nor the BenchSci technology and processes for selection have been evaluated by us; we are providing them as-is and without warranty of any kind, including for use or application of the Thermo Fisher Scientific products presented.

          guarantee_icon

          性能保障

          只要您发现Invitrogen抗体在实验中的表现与网站或说明书的所述内容不符,您即可享受免费退换货服务。*

          了解更多
          help_icon

          随时为您服务

          获取常见问题的专家解答,或者直接联系我们的技术专家,咨询应用、设备、常规产品使用问题。

          联系技术支持
          订购 Plus Icon Minus Icon
          • 订单状态查询
          • 订单支持
          • 货号直购
          • 现货供应中心
          • 电子采购
          支持 Plus Icon Minus Icon
          • 帮助&支持
          • 联系我们 - 400 820 8982
          • 技术支持中心
          • 查找文件&证书
          • 报告网站问题
          资源 Plus Icon Minus Icon
          • 学习中心
          • 促销
          • 活动&研讨会
          • 社交媒体
          关于赛默飞 Plus Icon Minus Icon
          • 关于我们
          • 招聘 招聘
          • 投资者关系 投资者关系
          • 新闻 新闻
          • 社会责任 社会责任
          • 商标
          • 政策和通知
          品牌 Plus Icon Minus Icon
          • Thermo Scientific
          • Applied Biosystems
          • Invitrogen
          • Gibco
          • Ion Torrent
          • Unity Lab Services
          • Patheon
          • PPD
          • 服务条款
          • 隐私政策
          • 定价和运输保险政策
          © 2006-2026 Thermo Fisher Scientific Inc. All rights reserved. All trademarks are the property of Thermo Fisher Scientific and its subsidiaries unless otherwise specified.
          China flag icon
          China
          本网站销售的所有产品均不得用于人类或动物之临床诊断或治疗,仅可用于工业或者科研等非医疗目的。
             电子营业执照 | 经营证照公示 | ICP备案号:沪ICP备11003924号 | 沪公网安备 31011502006935号

          Your items have has been added!


          Host server : magellan-search-green-6479c7f679-46l5g:80/100.66.76.236:80.
          git-commit: b70c0dceb888abc3b0dcebb5bc3a5b8753e7e816
          git-url: https://github.com/thermofisher/magellan-search
          git-branch: release/2.50.0-Offline