Hamburger Menu Button
Thermo Fisher Scientific Logo
登录
没有账号?建立账号 注册
  • 产品
    • 抗体
    • 引物合成
    • GeneArt Gene Synthesis Instant Designer
    • TaqMan Assay and Array Search
    • PCR 设备和耗材
    • 色谱柱和纯化柱
    • 实验室离心机
    • 分子生物学试剂和试剂盒
    • 实验室塑料耗材及用品
    • 查看所有产品分类
  • 应用和技术
    • 色谱
    • 细胞转染和培养
    • 实时荧光定量PCR
    • 质谱
    • 实验室塑料耗材及用品
    • 电子显微镜
    • 蛋白质生物学
    • PCR
    • RNAi
    • 环境
    • 查看所有应用和技术
  • 服务
    • 定制服务
    • 企业级实验室信息化服务
    • 金融&租赁服务
    • 仪器服务
    • OEM和商业供应
    • 培训服务
    • 360° CDMO 和 CRO 服务
    • CDMO 服务
    • 临床试验 CRO 服务
    • Unity Lab Services
    • 查看所有帮助和支持
  • 帮助和支持
    • 学习中心
    • 联系我们
    • 更改国家或地区
    • 查看所有帮助和支持
  • 热门产品
    • TaqMan Real-Time PCR Assays
      TaqMan 实时荧光定量 PCR 试剂盒
    • Antibodies
      抗体
    • Oligos, Primers & Probes
      寡核苷酸、引物、探针
    • GeneArt Gene Synthesis
      GeneArt 基因合成
    • Cell Culture Plastics
      细胞培养耗材
  • Who We Serve
    • 抗体治疗解决方案
    • 细胞与基因治疗解决方案
    • 学术科研
    • 工业与应用
  • 联系我们
  • 货号直购
  • 订单查询
  • 查找文件&证书
Thermo Fisher Scientific Logo

Search

搜索全部或下列指定分类
Search button
          • 联系我们
          • 货号直购
          • 登录
            登录
            没有账号?建立账号 注册
            • 我的账号
            • 订单
            • 会员中心
            • 账单及发票查询
            • 定制产品及项目
          • Primary Antibodies ›
          • C/EBP delta Antibodies

          Invitrogen

          C/EBP delta Polyclonal Antibody

          1个已发表图片
          1 篇参考文献
          查看其他9个C/EBP delta抗体

          {{$productOrderCtrl.translations['antibody.pdp.commerceCard.promotion.promotions']}}

          {{$productOrderCtrl.translations['antibody.pdp.commerceCard.promotion.viewpromo']}}

          {{$productOrderCtrl.translations['antibody.pdp.commerceCard.promotion.promocode']}}: {{promo.promoCode}} {{promo.promoTitle}} {{promo.promoDescription}}. {{$productOrderCtrl.translations['antibody.pdp.commerceCard.promotion.learnmore']}}

          说明书
          证书
          实验方案
          问题与答案
          技术支持
          说明书
          证书
          实验方案
          问题与答案
          技术支持
          说明书
          证书
          实验方案
          问题与答案
          技术支持

          Cite C/EBP delta Polyclonal Antibody

          Additional Information:
          {{banner.description}}
          {{$ctrl.isSkuNotesCollapsed ? 'View more' : 'View less'}}
          • 已发表图片 (1)
          C/EBP delta Antibody in ChIP Assay (ChIP)
          Group 53 Created with Sketch.
          C/EBP delta Antibody in ChIP Assay (ChIP)
          Group 53 Created with Sketch.

          图: 1 / 1

          {{ $ctrl.currentElement.advancedVerification.fullName }}
          {{ $ctrl.currentElement.advancedVerification.text }}

          C/EBP delta Antibody (PA5-30262) in ChIP

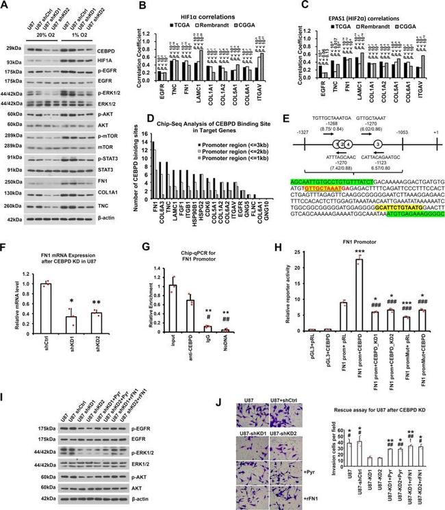
          Cell death & disease 2023 - Fig. 6 CEBPD positively regulated ECM-mediated EGFR/PI3K pathway activity, and important genes involved in the pathway and invasion capacity, by directly binding to the promotors of key genes in ECM. A WB results showing the protein levels of CEBPD and key transducers of the EGFR/PI3K pathway, especially phosphorylated EGFR, ERK1/2, AKT, mTOR, STAT3, and essential genes for the invasion capacity, after CEBP... View More {{ $ctrl.currentElement.advancedVerification.fullName }} 验证信息 View more
          已发表图片由___提供 benchsci-logo
          PMID: {{$ctrl.currentElement.benchSciPubmedId}}
          查看产品

          {{$ctrl.videoDesc}}

          {{$ctrl.videoLongDesc}}

          C/EBP delta Antibody in ChIP Assay (ChIP)
          C/EBP delta Polyclonal Antibody

          产品信息

          PA5-30262

          应用
          建议稀释比
          已发表文章

          免疫印迹 (WB)

          Assay-dependent
          -

          免疫细胞化学 (ICC/IF)

          Assay-dependent
          -

          染色质免疫沉淀 实验 (ChIP)

          Assay-dependent
          查看1篇已发表文章 1篇已发表文章
          产品规格

          种属反应

          Human, Mouse, Rat

          宿主/亚型

          Rabbit / IgG

          分类

          Polyclonal

          类型

          Antibody

          抗原

          Full length human C/EBP delta Recombinant protein.
          3D表位/免疫原

          偶联物

          Unconjugated Unconjugated Unconjugated

          形式

          Liquid

          浓度

          0.38 mg/mL

          规格

          38 µg

          纯化类型

          Antigen affinity chromatography

          保存液

          PBS, pH 7, with 1% BSA, 20% glycerol

          内含物

          0.025% ProClin 300

          保存条件

          Store at 4°C short term. For long term storage, store at -20°C, avoiding freeze/thaw cycles.

          运输条件

          Ambient (domestic); Wet ice (international)

          RRID

          AB_2547736

          产品详细信息

          Recommended positive controls: HeLa, 3T3-L1.

          Predicted reactivity: Mouse (85%), Rat (86%), Bovine (85%).

          Store product as a concentrated solution. Centrifuge briefly prior to opening the vial.

          靶标信息

          C/EBP delta are CCAAT enhancer binding proteins (CEBPs), a family of transcription factors that all contain a highly conserved, basic-leucine zipper domain at the C-terminus that is involved in dimerization and DNA binding. At least six members of the family have been isolated and characterized to date (CEBP alpha to CEBP zeta). CEBPD is a leucine zipper (LZ) DNA-binding protein that regulates gene expression in a variety of tissues including liver, adipose, lung and intestine. CEBPD is an important transcriptional activator in the regulation of genes involved in immune and inflammatory responses and has been reported to possess many tumor suppressor-like properties.

          仅用于科研。不用于诊断过程。未经明确授权不得转售。

          生物信息学

          蛋白别名: C EBP; C/EBP delta; C/EBP-related protein 3; C/EBPdelta; CCAAT/enhancer binding protein (C/EBP), delta; CCAAT/enhancer-binding protein delta; NF-IL6-beta; Nuclear factor NF-IL6-beta; Transcription factor CELF

          查看更多 收起

          基因别名: C/EBP-delta; C/EBPd; CEBPD; CELF; CRP3; NF-IL6-beta

          查看更多 收起

          UniProt ID: (Human) P49716, (Mouse) Q00322, (Rat) Q03484

          查看更多 收起

          Entrez Gene ID: (Human) 1052, (Mouse) 12609, (Rat) 25695

          查看更多 收起

          功能
          transcription regulatory region sequence-specific DNA binding RNA polymerase II core promoter proximal region sequence-specific DNA binding RNA polymerase II transcription factor activity, sequence-specific DNA binding transcriptional activator activity, RNA polymerase II transcription regulatory region sequence-specific binding DNA binding transcription factor activity, sequence-specific DNA binding protein binding identical protein binding sequence-specific double-stranded DNA binding transcriptional activator activity, RNA polymerase II core promoter proximal region sequence-specific binding protein homodimerization activity sequence-specific DNA binding transcription regulatory region DNA binding protein heterodimerization activity basic leucine zipper transcription factor
          参与通路
          hematopoietic progenitor cell differentiation transcription, DNA-templated regulation of transcription, DNA-templated regulation of transcription from RNA polymerase II promoter transcription from RNA polymerase II promoter fat cell differentiation regulation of cell differentiation positive regulation of osteoblast differentiation negative regulation of transcription, DNA-templated positive regulation of transcription from RNA polymerase II promoter inner ear development integrated stress response signaling
          It has to be done as per old AB suggested Products section.

          Disclaimer

          Close

          Clicking the images or links will redirect you to a website hosted by BenchSci that provides third-party scientific content. Neither the content nor the BenchSci technology and processes for selection have been evaluated by us; we are providing them as-is and without warranty of any kind, including for use or application of the Thermo Fisher Scientific products presented.

          guarantee_icon

          性能保障

          只要您发现Invitrogen抗体在实验中的表现与网站或说明书的所述内容不符,您即可享受免费退换货服务。*

          了解更多
          help_icon

          随时为您服务

          获取常见问题的专家解答,或者直接联系我们的技术专家,咨询应用、设备、常规产品使用问题。

          联系技术支持
          订购 Plus Icon Minus Icon
          • 订单状态查询
          • 订单支持
          • 货号直购
          • 现货供应中心
          • 电子采购
          支持 Plus Icon Minus Icon
          • 帮助&支持
          • 联系我们 - 400 820 8982
          • 技术支持中心
          • 查找文件&证书
          • 报告网站问题
          资源 Plus Icon Minus Icon
          • 学习中心
          • 促销
          • 活动&研讨会
          • 社交媒体
          关于赛默飞 Plus Icon Minus Icon
          • 关于我们
          • 招聘 招聘
          • 投资者关系 投资者关系
          • 新闻 新闻
          • 社会责任 社会责任
          • 商标
          • 政策和通知
          品牌 Plus Icon Minus Icon
          • Thermo Scientific
          • Applied Biosystems
          • Invitrogen
          • Gibco
          • Ion Torrent
          • Unity Lab Services
          • Patheon
          • PPD
          • 服务条款
          • 隐私政策
          • 定价和运输保险政策
          © 2006-2026 Thermo Fisher Scientific Inc. All rights reserved. All trademarks are the property of Thermo Fisher Scientific and its subsidiaries unless otherwise specified.
          China flag icon
          China
          本网站销售的所有产品均不得用于人类或动物之临床诊断或治疗,仅可用于工业或者科研等非医疗目的。
             电子营业执照 | 经营证照公示 | ICP备案号:沪ICP备11003924号 | 沪公网安备 31011502006935号

          Your items have has been added!


          Host server : magellan-search-green-6479c7f679-jmhj8:80/100.66.74.142:80.
          git-commit: b70c0dceb888abc3b0dcebb5bc3a5b8753e7e816
          git-url: https://github.com/thermofisher/magellan-search
          git-branch: release/2.50.0-Offline