Hamburger Menu Button
Thermo Fisher Scientific Logo
登录
没有账号?建立账号 注册
  • 产品
    • 抗体
    • 引物合成
    • GeneArt Gene Synthesis Instant Designer
    • TaqMan Assay and Array Search
    • PCR 设备和耗材
    • 色谱柱和纯化柱
    • 实验室离心机
    • 分子生物学试剂和试剂盒
    • 实验室塑料耗材及用品
    • 查看所有产品分类
  • 应用和技术
    • 色谱
    • 细胞转染和培养
    • 实时荧光定量PCR
    • 质谱
    • 实验室塑料耗材及用品
    • 电子显微镜
    • 蛋白质生物学
    • PCR
    • RNAi
    • 环境
    • 查看所有应用和技术
  • 服务
    • 定制服务
    • 企业级实验室信息化服务
    • 金融&租赁服务
    • 仪器服务
    • OEM和商业供应
    • 培训服务
    • 360° CDMO 和 CRO 服务
    • CDMO 服务
    • 临床试验 CRO 服务
    • Unity Lab Services
    • 查看所有帮助和支持
  • 帮助和支持
    • 学习中心
    • 联系我们
    • 更改国家或地区
    • 查看所有帮助和支持
  • 热门产品
    • TaqMan Real-Time PCR Assays
      TaqMan 实时荧光定量 PCR 试剂盒
    • Antibodies
      抗体
    • Oligos, Primers & Probes
      寡核苷酸、引物、探针
    • GeneArt Gene Synthesis
      GeneArt 基因合成
    • Cell Culture Plastics
      细胞培养耗材
  • Who We Serve
    • 抗体治疗解决方案
    • 细胞与基因治疗解决方案
    • 学术科研
    • 工业与应用
  • 联系我们
  • 货号直购
  • 订单查询
  • 查找文件&证书
Thermo Fisher Scientific Logo

Search

搜索全部或下列指定分类
Search button
          • 联系我们
          • 货号直购
          • 登录
            登录
            没有账号?建立账号 注册
            • 我的账号
            • 订单
            • 会员中心
            • 账单及发票查询
            • 定制产品及项目
          • Primary Antibodies ›
          • CCL2 (MCP-1) Antibodies

          Invitrogen

          CCL2 (MCP-1) Monoclonal Antibody (2H5), Functional Grade, eBioscience™

          7个已发表图片
          15 篇参考文献
          查看其他58个CCL2 (MCP-1)抗体

          {{$productOrderCtrl.translations['antibody.pdp.commerceCard.promotion.promotions']}}

          {{$productOrderCtrl.translations['antibody.pdp.commerceCard.promotion.viewpromo']}}

          {{$productOrderCtrl.translations['antibody.pdp.commerceCard.promotion.promocode']}}: {{promo.promoCode}} {{promo.promoTitle}} {{promo.promoDescription}}. {{$productOrderCtrl.translations['antibody.pdp.commerceCard.promotion.learnmore']}}

          说明书
          证书
          实验方案
          问题与答案
          技术支持
          说明书
          证书
          实验方案
          问题与答案
          技术支持
          说明书
          证书
          实验方案
          问题与答案
          技术支持

          Cite CCL2 (MCP-1) Monoclonal Antibody (2H5), Functional Grade, eBioscience™

          Additional Information:
          {{banner.description}}
          {{$ctrl.isSkuNotesCollapsed ? 'View more' : 'View less'}}
          • 已发表图片 (7)
          CCL2 (MCP-1) Antibody in Immunocytochemistry, Flow Cytometry, ELISA (ICC/IF, Flow, ELISA)
          Group 53 Created with Sketch.
          CCL2 (MCP-1) Antibody in Immunocytochemistry, Flow Cytometry, ELISA (ICC/IF, Flow, ELISA)
          Group 53 Created with Sketch.

          图: 1 / 7

          {{ $ctrl.currentElement.advancedVerification.fullName }}
          {{ $ctrl.currentElement.advancedVerification.text }}

          CCL2 (MCP-1) Antibody (16-7096-81) in ICC/IF, Flow, ELISA

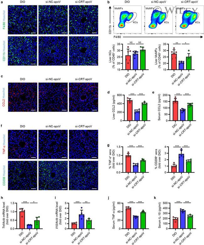
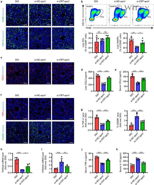
          Frontiers in immunology 2024 - Figure 6 (A) Left, representative flow cytometry histogram of CCL2 signal in 7d ligated control and experimental mice. Middle and right, quantification of percent CCL2 + ICAM1 + fibroblasts (Lin - PDGFRA + ) and CCL2 + pericytes (Lin - CD146 + ) normalized by lineage-negative mesenchymal cell numbers. (B) Representative flow cytometry histogram of ICAM1 expression in fibroblasts pre-gated for CCL2 + signal ... View More {{ $ctrl.currentElement.advancedVerification.fullName }} 验证信息 View more
          已发表图片由___提供 benchsci-logo
          PMID: {{$ctrl.currentElement.benchSciPubmedId}}
          查看产品

          {{$ctrl.videoDesc}}

          {{$ctrl.videoLongDesc}}

          CCL2 (MCP-1) Antibody in Immunocytochemistry, Flow Cytometry, ELISA (ICC/IF, Flow, ELISA)
          CCL2 (MCP-1) Antibody in Immunocytochemistry (ICC/IF)
          CCL2 (MCP-1) Antibody in Immunocytochemistry (ICC/IF)
          CCL2 (MCP-1) Antibody in Immunocytochemistry (ICC/IF)
          CCL2 (MCP-1) Antibody in Immunohistochemistry (IHC)
          CCL2 (MCP-1) Antibody in Flow Cytometry (Flow)
          CCL2 (MCP-1) Antibody in Neutralization (Neu)

          产品信息

          16-7096-81

          应用
          建议稀释比
          已发表文章

          免疫组化 (IHC)

          -
          查看1篇已发表文章 1篇已发表文章

          免疫细胞化学 (ICC/IF)

          -
          查看2篇已发表文章 2篇已发表文章

          流式细胞分析 (Flow)

          -
          查看2篇已发表文章 2篇已发表文章

          酶联免疫吸附实验 (ELISA)

          -
          查看4篇已发表文章 4篇已发表文章

          中和实验 (Neu)

          Assay-Dependent
          查看3篇已发表文章 3篇已发表文章

          功能检测 (Functional)

          Assay-Dependent
          查看3篇已发表文章 3篇已发表文章
          产品规格

          种属反应

          Human, Mouse, Rat

          已发表种属

          Human, Mouse

          宿主/亚型

          Armenian hamster / IgG

          推荐的同型对照

          Armenian Hamster IgG Isotype Control (eBio299Arm), Functional Grade, eBioscience™

          分类

          Monoclonal

          类型

          Antibody

          克隆号

          2H5

          偶联物

          Functional Grade Functional Grade Functional Grade
          • Unconjugated
          • Biotin 
          • FITC
          • PE 
          • Request custom conjugation

          形式

          Liquid

          浓度

          1 mg/mL

          规格

          50 µg

          纯化类型

          Affinity chromatography

          保存液

          PBS, pH 7.2

          内含物

          no preservative

          保存条件

          4°C

          运输条件

          Ambient (domestic); Wet ice (international)

          RRID

          AB_469220

          产品详细信息

          Description: The 2H5 monoclonal antibody reacts with mouse, rat, and human monocyte chemoattractant protein-1 (MCP-1), also known as CCL2 and MCAF.

          Applications Reported: The 2H5 antibody has been reported for use in ELISA, intracellular staining for flow cytometric analysis, and cytokine neutralization. .

          Applications Tested: The Functional Grade purified 2H5 antibody has been tested by ELISA for verification of reactivity and by LAL assay for verification of low endotoxin. The 2H5 antibody has been published for use in vitro and in vivo for neutralization of MCP-1 activity.

          Mouse MCP-1 ELISA: The biotinylated 2H5 antibody has been tested as the detection antibody in a sandwich ELISA for analysis of mouse MCP-1 in combination with the affinity purified 4E2/MCP (14-7091) antibody for capture and recombinant mouse MCP-1 as the standard. A suitable range of concentrations of this antibody for ELISA detection is 0.5-2.0 µg/mL. A standard curve consisting of doubling dilutions of the recombinant standard over the range of 2000 pg/mL - 15 pg/mL should be included in each ELISA plate.

          Human MCP-1 ELISA: The biotinylated 2H5 antibody has been tested as the detection antibody in a sandwich ELISA for analysis of human MCP-1 in combination with the affinity purified 5D3-F7 (14-7099) antibody for capture and recombinant human MCP-1 as the standard. A suitable range of concentrations of this antibody for ELISA detection is 0.5-2.0 µg/mL. A standard curve consisting of doubling dilutions of the recombinant standard over the range of 2000 pg/mL - 15 pg/mL should be included in each ELISA plate.

          Storage and handling: Use in a sterile environment.

          Filtration: 0.2 µm post-manufacturing filtered.

          Purity: Greater than 90%, as determined by SDS-PAGE.

          Endotoxin Level: Less than 0.001 ng/µg antibody, as determined by LAL assay.

          Aggregation: Less than 10%, as determined by HPLC.

          靶标信息

          This gene is one of several cytokine genes clustered on the q-arm of chromosome 17. Cytokines are a family of secreted proteins involved in immunoregulatory and inflammatory processes. The protein encoded by this gene is structurally related to the CXC subfamily of cytokines. Members of this subfamily are characterized by two cysteines separated by a single amino acid. This cytokine displays chemotactic activity for monocytes and basophils but not for neutrophils or eosinophils. It has been implicated in the pathogenesis of diseases characterized by monocytic infiltrates, like psoriasis, rheumatoid arthritis and atherosclerosis. It binds to chemokine receptors CCR2 and CCR4.

          仅用于科研。不用于诊断过程。未经明确授权不得转售。

          生物信息学

          蛋白别名: C-C motif chemokine 2; chemokine (C-C motif) ligand 2; chemotactic and activating factor precursor; Genbank Staff Annotation: The small inducible cytokine A2 (SWISS-PROT ACC P13500) is encoded in this mRNA, although it is interrupted and partial, perhaps indicating that this CDS is not the true product of the gamma.1 gene.; H-MCP-1; HC11; immediate-early serum-responsive JE protein; Immediate-early serum-responsive protein JE; MCAF; MCP-1; MGC9434; Monocyte chemoattractant protein 1; monocyte chemoattractant protein-1; Monocyte chemotactic and activating factor; monocyte chemotactic protein; Monocyte chemotactic protein 1; Monocyte secretory protein JE; Mutations: 171:OK; Platelet-derived growth factor-inducible protein JE; RP23-350G1.3; small inducible cytokine A2; small inducible cytokine A2 (monocyte chemotactic protein 1, homologous to mouse Sig-je); small inducible cytokine subfamily A (Cys-Cys), member 2; small inducible gene JE; Small-inducible cytokine A2; unnamed protein product

          查看更多 收起

          基因别名: AI323594; CCL2; GDCF-2; HC11; HSMCR30; JE; MCAF; MCP-1; MCP1; SCYA2; Sigje; SMC-CF

          查看更多 收起

          UniProt ID: (Human) P13500, (Rat) P14844, (Mouse) P10148

          查看更多 收起

          Entrez Gene ID: (Human) 6347, (Rat) 24770, (Mouse) 20296

          查看更多 收起

          功能
          protein kinase activity receptor binding cytokine activity protein binding chemokine activity CCR2 chemokine receptor binding chemoattractant activity CCR chemokine receptor binding G-protein coupled receptor binding heparin binding cytokine intercellular signal molecule
          参与通路
          angiogenesis monocyte chemotaxis protein phosphorylation chemotaxis inflammatory response immune response humoral immune response cytoskeleton organization cell adhesion signal transduction cell surface receptor signaling pathway G-protein coupled receptor signaling pathway G-protein coupled receptor signaling pathway, coupled to cyclic nucleotide second messenger JAK-STAT cascade regulation of cell shape response to bacterium organ morphogenesis positive regulation of gene expression positive regulation of macrophage chemotaxis viral genome replication cytokine-mediated signaling pathway sensory perception of pain cellular homeostasis positive regulation of cell migration negative regulation of glial cell apoptotic process helper T cell extravasation chemokine (C-C motif) ligand 2 signaling pathway negative regulation of neuron apoptotic process astrocyte cell migration cellular response to fibroblast growth factor stimulus eosinophil chemotaxis macrophage chemotaxis positive regulation of T cell activation positive chemotaxis positive regulation of synaptic transmission, glutamatergic antimicrobial humoral immune response mediated by antimicrobial peptide chemokine-mediated signaling pathway cellular response to lipopolysaccharide cellular response to interferon-gamma cellular response to interleukin-1 cellular response to tumor necrosis factor positive regulation of calcium ion import positive regulation of glutamate receptor signaling pathway negative regulation of vascular endothelial cell proliferation negative regulation of G1/S transition of mitotic cell cycle positive regulation of endothelial cell apoptotic process positive regulation of apoptotic cell clearance negative regulation of natural killer cell chemotaxis MAPK cascade response to hypoxia positive regulation of leukocyte mediated cytotoxicity positive regulation of endothelial cell proliferation leukocyte migration involved in inflammatory response positive regulation of leukocyte migration positive regulation of cellular extravasation cellular calcium ion homeostasis transforming growth factor beta receptor signaling pathway aging glial cell migration response to heat response to wounding response to mechanical stimulus response to gamma radiation regulation of vascular endothelial growth factor production response to activity negative regulation of angiogenesis positive regulation of cell-cell adhesion neutrophil chemotaxis organ regeneration lipopolysaccharide-mediated signaling pathway response to lipopolysaccharide response to progesterone positive regulation of tumor necrosis factor production cellular response to insulin stimulus positive regulation of collagen biosynthetic process response to vitamin B3 cellular response to drug cellular response to macrophage colony-stimulating factor stimulus cellular response to platelet-derived growth factor stimulus chemokinesis response to drug response to amino acid protein kinase B signaling response to ethanol positive regulation of cell adhesion response to antibiotic vascular endothelial growth factor receptor signaling pathway lymphocyte chemotaxis positive regulation of synaptic transmission response to glucocorticoid positive regulation of nitric-oxide synthase biosynthetic process maternal process involved in female pregnancy maternal process involved in parturition cellular response to retinoic acid cellular response to ATP cellular response to interleukin-6 cellular response to lipoprotein particle stimulus cellular response to high density lipoprotein particle stimulus cellular response to organic cyclic compound cellular response to dexamethasone stimulus positive regulation of monocyte chemotaxis positive regulation of immune complex clearance by monocytes and macrophages positive regulation of protein targeting to membrane monocyte homeostasis
          It has to be done as per old AB suggested Products section.

          Disclaimer

          Close

          Clicking the images or links will redirect you to a website hosted by BenchSci that provides third-party scientific content. Neither the content nor the BenchSci technology and processes for selection have been evaluated by us; we are providing them as-is and without warranty of any kind, including for use or application of the Thermo Fisher Scientific products presented.

          guarantee_icon

          性能保障

          只要您发现Invitrogen抗体在实验中的表现与网站或说明书的所述内容不符,您即可享受免费退换货服务。*

          了解更多
          help_icon

          随时为您服务

          获取常见问题的专家解答,或者直接联系我们的技术专家,咨询应用、设备、常规产品使用问题。

          联系技术支持
          订购 Plus Icon Minus Icon
          • 订单状态查询
          • 订单支持
          • 货号直购
          • 现货供应中心
          • 电子采购
          支持 Plus Icon Minus Icon
          • 帮助&支持
          • 联系我们 - 400 820 8982
          • 技术支持中心
          • 查找文件&证书
          • 报告网站问题
          资源 Plus Icon Minus Icon
          • 学习中心
          • 促销
          • 活动&研讨会
          • 社交媒体
          关于赛默飞 Plus Icon Minus Icon
          • 关于我们
          • 招聘 招聘
          • 投资者关系 投资者关系
          • 新闻 新闻
          • 社会责任 社会责任
          • 商标
          • 政策和通知
          品牌 Plus Icon Minus Icon
          • Thermo Scientific
          • Applied Biosystems
          • Invitrogen
          • Gibco
          • Ion Torrent
          • Unity Lab Services
          • Patheon
          • PPD
          • 服务条款
          • 隐私政策
          • 定价和运输保险政策
          © 2006-2026 Thermo Fisher Scientific Inc. All rights reserved. All trademarks are the property of Thermo Fisher Scientific and its subsidiaries unless otherwise specified.
          China flag icon
          China
          本网站销售的所有产品均不得用于人类或动物之临床诊断或治疗,仅可用于工业或者科研等非医疗目的。
             电子营业执照 | 经营证照公示 | ICP备案号:沪ICP备11003924号 | 沪公网安备 31011502006935号

          Your items have has been added!


          Host server : magellan-search-green-6479c7f679-zb4k5:80/100.66.74.142:80.
          git-commit: b70c0dceb888abc3b0dcebb5bc3a5b8753e7e816
          git-url: https://github.com/thermofisher/magellan-search
          git-branch: release/2.50.0-Offline