Hamburger Menu Button
Thermo Fisher Scientific Logo
登录
没有账号?建立账号 注册
  • 产品
    • 抗体
    • 引物合成
    • GeneArt Gene Synthesis Instant Designer
    • TaqMan Assay and Array Search
    • PCR 设备和耗材
    • 色谱柱和纯化柱
    • 实验室离心机
    • 分子生物学试剂和试剂盒
    • 实验室塑料耗材及用品
    • 查看所有产品分类
  • 应用和技术
    • 色谱
    • 细胞转染和培养
    • 实时荧光定量PCR
    • 质谱
    • 实验室塑料耗材及用品
    • 电子显微镜
    • 蛋白质生物学
    • PCR
    • RNAi
    • 环境
    • 查看所有应用和技术
  • 服务
    • 定制服务
    • 企业级实验室信息化服务
    • 企业服务
    • 金融&租赁服务
    • 仪器服务
    • OEM和商业供应
    • 培训服务
    • 360° CDMO 和 CRO 服务
    • CDMO 服务
    • 临床试验 CRO 服务
    • 查看所有帮助和支持
  • 帮助和支持
    • 学习中心
    • 联系我们
    • 更改国家或地区
    • 查看所有帮助和支持
  • 热门产品
    • TaqMan Real-Time PCR Assays
      TaqMan 实时荧光定量 PCR 试剂盒
    • Antibodies
      抗体
    • Oligos, Primers & Probes
      寡核苷酸、引物、探针
    • GeneArt Gene Synthesis
      GeneArt 基因合成
    • Cell Culture Plastics
      细胞培养耗材
  • 联系我们
  • 货号直购
  • 订单查询
  • 查找文件&证书
Thermo Fisher Scientific Logo

Search

搜索全部或下列指定分类
Search button
          • 联系我们
          • 货号直购
          • 登录
            登录
            没有账号?建立账号 注册
            • 我的账号
            • 订单
            • 账单及发票查询
            • 定制产品及项目

          Disclaimer

          Clicking the images or links will redirect you to a website hosted by BenchSci that provides third-party scientific content. Neither the content nor the BenchSci technology and processes for selection have been evaluated by us; we are providing them as-is and without warranty of any kind, including for use or application of the Thermo Fisher Scientific products presented.

          • Primary Antibodies ›
          • CCL5 (RANTES) Antibodies

          Invitrogen

          CCL5 (RANTES) Polyclonal Antibody

          高级验证
          9个已发表图片
          8 篇参考文献
          查看其他27个CCL5 (RANTES)抗体

          {{$productOrderCtrl.translations['antibody.pdp.commerceCard.promotion.promotions']}}

          {{$productOrderCtrl.translations['antibody.pdp.commerceCard.promotion.viewpromo']}}

          {{$productOrderCtrl.translations['antibody.pdp.commerceCard.promotion.promocode']}}: {{promo.promoCode}} {{promo.promoTitle}} {{promo.promoDescription}}. {{$productOrderCtrl.translations['antibody.pdp.commerceCard.promotion.learnmore']}}

          说明书
          实验方案
          问题与答案
          技术支持
          说明书
          实验方案
          问题与答案
          技术支持
          说明书
          实验方案
          问题与答案
          技术支持

          Cite CCL5 (RANTES) Polyclonal Antibody

          • 已发表图片 (9)
          • 高级验证 (1)
          CCL5 (RANTES) Antibody in ELISA (ELISA)
          Group 53 Created with Sketch.
          CCL5 (RANTES) Antibody in ELISA (ELISA)
          Group 53 Created with Sketch.

          图: 1 / 10

          {{ $ctrl.currentElement.advancedVerification.fullName }}
          {{ $ctrl.currentElement.advancedVerification.text }}

          CCL5 (RANTES) Antibody (P230E) in ELISA

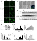
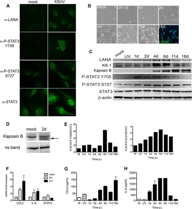
          Journal of virology 2013 - Published figure using CCL5 (RANTES) polyclonal antibody (Product # P230E) in ELISA {{ $ctrl.currentElement.advancedVerification.fullName }} 验证信息 View more
          已发表图片由___提供 benchsci-logo
          PMID: {{$ctrl.currentElement.benchSciPubmedId}}
          查看产品

          {{$ctrl.videoDesc}}

          {{$ctrl.videoLongDesc}}

          CCL5 (RANTES) Antibody in Immunocytochemistry (ICC/IF)
          CCL5 (RANTES) Antibody in Immunocytochemistry (ICC/IF)
          CCL5 (RANTES) Antibody in Immunohistochemistry (IHC)
          CCL5 (RANTES) Antibody in Western Blot (WB)
          CCL5 (RANTES) Antibody in ELISA (ELISA)
          CCL5 (RANTES) Antibody in ELISA (ELISA)
          CCL5 (RANTES) Antibody in ELISA (ELISA)
          CCL5 (RANTES) Antibody in ELISA (ELISA)
          CCL5 (RANTES) Antibody in ELISA (ELISA)
          CCL5 (RANTES) Antibody

          产品信息

          P230E

          应用
          建议稀释比
          已发表文章

          免疫印迹 (WB)

          Assay-dependent
          查看1篇已发表文章 1篇已发表文章

          免疫组化 (IHC)

          -
          查看1篇已发表文章 1篇已发表文章

          免疫组织化学(多聚甲醛固定) (IHC (PFA))

          -
          查看1篇已发表文章 1篇已发表文章

          免疫细胞化学 (ICC/IF)

          -
          查看2篇已发表文章 2篇已发表文章

          酶联免疫吸附实验 (ELISA)

          Assay-dependent
          查看3篇已发表文章 3篇已发表文章
          产品规格

          种属反应

          Human

          已发表种属

          C. elegans, Cynomolgus monkey, Human

          宿主/亚型

          Rabbit / IgG

          分类

          Polyclonal

          类型

          Antibody

          抗原

          Recombinant human RANTES

          偶联物

          Unconjugated Unconjugated Unconjugated

          形式

          Liquid

          浓度

          1.0 mg/mL

          纯化类型

          Protein G

          保存液

          PBS

          内含物

          no preservative

          保存条件

          -20°C

          运输条件

          Ambient (domestic); Wet ice (international)

          RRID

          AB_223462

          产品详细信息

          P230E targets RANTES in ELISA, and WB applications and shows reactivity with Human samples.



          The P230E immunogen is recombinant human RANTES.



          P230E detects RANTES which has a predicted molecular weight of approximately 8 kDa.



          The P230E Rantes polyclonal antibody has successfully been paired as the coating antibody in a sandwich ELISA with detection antibody M230B (biotinylated conjugate of clone VL-1) Typical dilutions for sandwich ELISA include 1 µg/mL for coating and 0.125 - 0.25 µg/mL for detection.



          Antibody P230E and biotinylated antibody M230B (clone VL-1) have successfully been used in combination with recombinant Rantes protein SRNTS in ELISA applications.

          靶标信息

          CCL5 (RANTES) is a chemokine gene located on the q-arm of chromosome 17. Chemokines are a superfamily of secreted proteins involved in immunoregulatory and inflammatory processes. The superfamily is divided into four subfamilies based on the arrangement of the N-terminal cysteine residues of the mature peptide. CCL5, a member of the CC subfamily, functions as a chemoattractant for blood monocytes, memory T helper cells, and eosinophils. It causes the release of histamine from basophils and activates eosinophils. This cytokine is one of the major HIV-suppressive factors produced by CD8+ cells. It functions as one of the natural ligands for the chemokine receptor chemokine (C-C motif) receptor 5 (CCR5), and it suppresses in vitro replication of the R5 strains of HIV-1, which use CCR5 as a coreceptor. Alternative splicing results in multiple transcript variants that encode different isoforms. Diseases associated with CCL5 include Human Immunodeficiency Virus Type 1 and Periapical Granuloma.

          仅用于科研。不用于诊断过程。未经明确授权不得转售。

          生物信息学

          蛋白别名: beta-chemokine RANTES; C-C motif chemokine 5; chemokine (C-C motif) ligand 5; EoCP; Eosinophil chemotactic cytokine; MGC17164; OTTHUMP00000197106; regulated upon activation, normally T-expressed, and presumably secreted; SIS δ; SIS-delta; SISδ; small inducible cytokine subfamily A (Cys-Cys), member 5; Small-inducible cytokine A5; T cell-specific protein P228; T-cell specific protein p288; T-cell-specific protein RANTES; TCP228

          查看更多 收起

          基因别名: CCL5; D17S136E; eoCP; RANTES; SCYA5; SIS-delta; SISd; TCP228

          查看更多 收起

          UniProt ID: (Human) P13501

          查看更多 收起

          Entrez Gene ID: (Human) 6352

          查看更多 收起

          功能
          phosphatidylinositol phospholipase C activity protein kinase activity protein binding chemokine activity heparin binding phospholipase activator activity receptor signaling protein tyrosine kinase activator activity CCR1 chemokine receptor binding CCR4 chemokine receptor binding CCR5 chemokine receptor binding chemoattractant activity chemokine receptor binding protein homodimerization activity protein self-association chemokine receptor antagonist activity cytokine intercellular signal molecule
          参与通路
          MAPK cascade dendritic cell chemotaxis chronic inflammatory response monocyte chemotaxis regulation of chronic inflammatory response calcium ion transport cellular calcium ion homeostasis exocytosis chemotaxis inflammatory response leukocyte cell-cell adhesion G-protein coupled receptor signaling pathway cell-cell signaling aging response to virus response to toxic substance response to salt stress positive regulation of activation of JAK2 kinase activity positive regulation of macrophage chemotaxis positive regulation of T cell chemotaxis positive regulation of phosphatidylinositol 3-kinase signaling response to activity positive regulation of smooth muscle cell migration dibenzo-p-dioxin metabolic process positive regulation of cell migration neutrophil chemotaxis positive regulation of cellular biosynthetic process activation of phospholipase D activity positive regulation of fever generation lipopolysaccharide-mediated signaling pathway response to insulin positive regulation of cell-cell adhesion mediated by integrin positive regulation of homotypic cell-cell adhesion positive regulation of T cell proliferation neutrophil activation positive regulation of phosphorylation response to drug positive regulation of tyrosine phosphorylation of STAT protein protein kinase B signaling positive regulation of GTPase activity cellular protein complex assembly response to estrogen negative regulation by host of viral transcription cellular response to fibroblast growth factor stimulus positive regulation of viral genome replication negative regulation of viral genome replication positive regulation of innate immune response positive regulation of neuron differentiation positive regulation of osteoclast differentiation negative regulation of G-protein coupled receptor protein signaling pathway positive regulation of angiogenesis positive regulation of cell adhesion positive regulation of translational initiation positive regulation of JAK-STAT cascade eosinophil chemotaxis macrophage chemotaxis lymphocyte chemotaxis positive regulation of smooth muscle cell proliferation positive regulation of epithelial cell proliferation positive regulation of inflammatory response regulation of insulin secretion regulation of T cell activation positive chemotaxis protein tetramerization response to glucocorticoid positive regulation of calcium ion transport positive regulation of mast cell chemotaxis positive regulation of protein tyrosine kinase activity chemokine-mediated signaling pathway negative regulation of chemokine-mediated signaling pathway negative regulation of T cell apoptotic process positive regulation of T cell apoptotic process positive regulation of ERK1 and ERK2 cascade response to cholesterol cellular response to amino acid stimulus cellular response to vitamin K cellular response to morphine cellular response to interferon-gamma cellular response to interleukin-1 cellular response to tumor necrosis factor cellular response to ethanol cellular response to high density lipoprotein particle stimulus cellular response to organic cyclic compound cellular response to alkyl hydroperoxide cellular response to transforming growth factor beta stimulus positive regulation of monocyte chemotaxis regulation of neuron death negative regulation of neuron death negative regulation of macrophage apoptotic process positive regulation of T cell migration positive regulation of natural killer cell chemotaxis
          It has to be done as per old AB suggested Products section.
          guarantee_icon

          性能保障

          只要您发现Invitrogen抗体在实验中的表现与网站或说明书的所述内容不符,您即可享受免费退换货服务。*

          了解更多
          help_icon

          随时为您服务

          获取常见问题的专家解答,或者直接联系我们的技术专家,咨询应用、设备、常规产品使用问题。

          联系技术支持
          订购 Plus Icon Minus Icon
          • 订单状态查询
          • 订单支持
          • 货号直购
          • 现货供应中心
          • 电子采购
          支持 Plus Icon Minus Icon
          • 帮助&支持
          • 联系我们 - 400 820 8982
          • 技术支持中心
          • 查找文件&证书
          • 报告网站问题
          资源 Plus Icon Minus Icon
          • 学习中心
          • 促销
          • 活动&研讨会
          • 社交媒体
          关于赛默飞 Plus Icon Minus Icon
          • 关于我们
          • 招聘 招聘
          • 投资者关系 投资者关系
          • 新闻 新闻
          • 社会责任 社会责任
          • 商标
          • 政策和通知
          品牌 Plus Icon Minus Icon
          • Thermo Scientific
          • Applied Biosystems
          • Invitrogen
          • Gibco
          • Ion Torrent
          • Patheon
          • PPD
          • 服务条款
          • 隐私政策
          • 定价和运输保险政策
          © 2006-2025 Thermo Fisher Scientific Inc. All rights reserved. All trademarks are the property of Thermo Fisher Scientific and its subsidiaries unless otherwise specified.
          China flag icon
          China
          本网站销售的所有产品均不得用于人类或动物之临床诊断或治疗,仅可用于工业或者科研等非医疗目的。
             电子营业执照 | 经营证照公示 | ICP备案号:沪ICP备11003924号 | 沪公网安备 31011502006935号

          Your items have has been added!


          Host server : magellan-search-green-55658555d6-6gzz7:80/100.66.76.55:80.
          git-commit: ec8e7df5f8fec8d765bd419205f1b5046a016d37
          git-url: https://github.com/thermofisher/magellan-search
          git-branch: release/2.41.0-Offline