Hamburger Menu Button
Thermo Fisher Scientific Logo
登录
没有账号?建立账号 注册
  • 产品
    • 抗体
    • 引物合成
    • GeneArt Gene Synthesis Instant Designer
    • TaqMan Assay and Array Search
    • PCR 设备和耗材
    • 色谱柱和纯化柱
    • 实验室离心机
    • 分子生物学试剂和试剂盒
    • 实验室塑料耗材及用品
    • 查看所有产品分类
  • 应用和技术
    • 色谱
    • 细胞转染和培养
    • 实时荧光定量PCR
    • 质谱
    • 实验室塑料耗材及用品
    • 电子显微镜
    • 蛋白质生物学
    • PCR
    • RNAi
    • 环境
    • 查看所有应用和技术
  • 服务
    • 定制服务
    • 企业级实验室信息化服务
    • 金融&租赁服务
    • 仪器服务
    • OEM和商业供应
    • 培训服务
    • 360° CDMO 和 CRO 服务
    • CDMO 服务
    • 临床试验 CRO 服务
    • Unity Lab Services
    • 查看所有帮助和支持
  • 帮助和支持
    • 学习中心
    • 联系我们
    • 更改国家或地区
    • 查看所有帮助和支持
  • 热门产品
    • TaqMan Real-Time PCR Assays
      TaqMan 实时荧光定量 PCR 试剂盒
    • Antibodies
      抗体
    • Oligos, Primers & Probes
      寡核苷酸、引物、探针
    • GeneArt Gene Synthesis
      GeneArt 基因合成
    • Cell Culture Plastics
      细胞培养耗材
  • Who We Serve
    • 抗体治疗解决方案
    • 细胞与基因治疗解决方案
    • 学术科研
    • 工业与应用
  • 联系我们
  • 货号直购
  • 订单查询
  • 查找文件&证书
Thermo Fisher Scientific Logo

Search

搜索全部或下列指定分类
Search button
          • 联系我们
          • 货号直购
          • 登录
            登录
            没有账号?建立账号 注册
            • 我的账号
            • 订单
            • 会员中心
            • 账单及发票查询
            • 定制产品及项目
          • Primary Antibodies ›
          • LAMP1 (CD107a) Antibodies

          Invitrogen

          CD107a (LAMP-1) Monoclonal Antibody (eBioH4A3), eBioscience™

          高级验证
          29个已发表图片
          40 篇参考文献
          查看其他68个LAMP1 (CD107a)抗体

          {{$productOrderCtrl.translations['antibody.pdp.commerceCard.promotion.promotions']}}

          {{$productOrderCtrl.translations['antibody.pdp.commerceCard.promotion.viewpromo']}}

          {{$productOrderCtrl.translations['antibody.pdp.commerceCard.promotion.promocode']}}: {{promo.promoCode}} {{promo.promoTitle}} {{promo.promoDescription}}. {{$productOrderCtrl.translations['antibody.pdp.commerceCard.promotion.learnmore']}}

          说明书
          证书
          实验方案
          问题与答案
          技术支持
          说明书
          证书
          实验方案
          问题与答案
          技术支持
          说明书
          证书
          实验方案
          问题与答案
          技术支持

          Cite CD107a (LAMP-1) Monoclonal Antibody (eBioH4A3), eBioscience™

          Additional Information:
          {{banner.description}}
          {{$ctrl.isSkuNotesCollapsed ? 'View more' : 'View less'}}
          • 抗体检测数据 (7)
          • 已发表图片 (29)
          • 高级验证 (1)
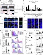
          CD107a (LAMP-1) Antibody in Immunocytochemistry (ICC/IF)
          Group 53 Created with Sketch.
          CD107a (LAMP-1) Antibody in Immunocytochemistry (ICC/IF)
          Group 53 Created with Sketch.

          图: 1 / 37

          {{ $ctrl.currentElement.advancedVerification.fullName }}
          {{ $ctrl.currentElement.advancedVerification.text }}

          CD107a (LAMP-1) Antibody (14-1079-80) in ICC/IF

          Immunocytochemistry of HeLa cells stained with 5 µg/mL Anti-Human CD107a (LAMP-1) Purified followed by F (ab')2 Anti-Mouse IgG eFluor® 570 (left). Nuclei are stained with DAPI. {{ $ctrl.currentElement.advancedVerification.fullName }} 验证信息 View more
          已发表图片由___提供 benchsci-logo
          PMID: {{$ctrl.currentElement.benchSciPubmedId}}
          查看产品

          {{$ctrl.videoDesc}}

          {{$ctrl.videoLongDesc}}

          CD107a (LAMP-1) Antibody in Immunocytochemistry (ICC/IF)
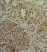
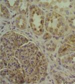
          CD107a (LAMP-1) Antibody in Immunohistochemistry (Paraffin) (IHC (P))
          CD107a (LAMP-1) Antibody in Immunohistochemistry (Paraffin) (IHC (P))
          CD107a (LAMP-1) Antibody in Immunohistochemistry (Paraffin) (IHC (P))
          CD107a (LAMP-1) Antibody in Western Blot (WB)
          CD107a (LAMP-1) Antibody in Western Blot (WB)
          CD107a (LAMP-1) Antibody in Western Blot (WB)
          CD107a (LAMP-1) Antibody in Immunocytochemistry (ICC/IF)
          CD107a (LAMP-1) Antibody in Immunocytochemistry (ICC/IF)
          CD107a (LAMP-1) Antibody in Immunocytochemistry (ICC/IF)
          CD107a (LAMP-1) Antibody in Immunocytochemistry (ICC/IF)
          CD107a (LAMP-1) Antibody in Immunocytochemistry (ICC/IF)
          CD107a (LAMP-1) Antibody in Immunocytochemistry (ICC/IF)
          CD107a (LAMP-1) Antibody in Immunocytochemistry (ICC/IF)
          CD107a (LAMP-1) Antibody in Immunocytochemistry (ICC/IF)
          CD107a (LAMP-1) Antibody in Immunocytochemistry (ICC/IF)
          CD107a (LAMP-1) Antibody in Immunocytochemistry (ICC/IF)
          CD107a (LAMP-1) Antibody in Immunocytochemistry (ICC/IF)
          CD107a (LAMP-1) Antibody in Immunocytochemistry (ICC/IF)
          CD107a (LAMP-1) Antibody in Immunocytochemistry (ICC/IF)
          CD107a (LAMP-1) Antibody in Immunohistochemistry (IHC)
          CD107a (LAMP-1) Antibody in Western Blot (WB)
          CD107a (LAMP-1) Antibody in Flow Cytometry (Flow)
          CD107a (LAMP-1) Antibody in Flow Cytometry (Flow)
          CD107a (LAMP-1) Antibody in Flow Cytometry (Flow)
          CD107a (LAMP-1) Antibody in Flow Cytometry (Flow)
          CD107a (LAMP-1) Antibody in Flow Cytometry (Flow)
          CD107a (LAMP-1) Antibody in Flow Cytometry (Flow)
          CD107a (LAMP-1) Antibody in Flow Cytometry (Flow)
          CD107a (LAMP-1) Antibody in Flow Cytometry (Flow)
          CD107a (LAMP-1) Antibody in Flow Cytometry (Flow)
          CD107a (LAMP-1) Antibody in Flow Cytometry (Flow)
          CD107a (LAMP-1) Antibody in Flow Cytometry (Flow)
          CD107a (LAMP-1) Antibody in Flow Cytometry (Flow)
          CD107a (LAMP-1) Antibody in Flow Cytometry (Flow)
          CD107a (LAMP-1) Antibody in Flow Cytometry (Flow)
          CD107a (LAMP-1) Antibody

          产品信息

          14-1079-80

          应用
          建议稀释比
          已发表文章

          免疫印迹 (WB)

          0.5 µg/test
          查看2篇已发表文章 2篇已发表文章

          免疫组化 (IHC)

          -
          查看1篇已发表文章 1篇已发表文章

          免疫组化(石蜡) (IHC (P))

          5 µg/mL
          -

          免疫细胞化学 (ICC/IF)

          5 µg/mL
          查看19篇已发表文章 19篇已发表文章

          流式细胞分析 (Flow)

          0.5 µg/test
          查看18篇已发表文章 18篇已发表文章
          产品规格

          种属反应

          Human

          已发表种属

          Cynomolgus monkey, Human, Non-human primate

          宿主/亚型

          Mouse / IgG1, kappa

          分类

          Monoclonal

          类型

          Antibody

          克隆号

          eBioH4A3

          偶联物

          Unconjugated Unconjugated Unconjugated
          • Alexa Fluor 488 
          • Alexa Fluor 700 
          • Alexa Fluor Plus 594 
          • Alexa Fluor Plus 647 
          • Alexa Fluor Plus 750
          • Brilliant Violet 421
          • Brilliant Violet 650
          • Brilliant Violet 711
          • eFluor 450
          • eFluor 660
          • FITC
          • PE 
          • PE-Cyanine5
          • PE-Cyanine7
          • PE-eFluor 610
          • PerCP-eFluor 710
          • Request custom conjugation

          形式

          Liquid

          浓度

          0.5 mg/mL

          规格

          25 µg

          纯化类型

          Affinity chromatography

          保存液

          PBS, pH 7.2

          内含物

          0.09% sodium azide

          保存条件

          4°C

          运输条件

          Ambient (domestic); Wet ice (international)

          RRID

          AB_467426

          产品详细信息

          Description: The eBioH4A3 monoclonal antibody reacts with human CD107a, also known as lysosomal-associated membrane protein-1 (LAMP-1). CD107a is a highly glycosylated protein of approximately 110kDa. It is predominantly expressed intracellularly in the lysosomal/endosomal membrane in nearly all cells. CD107a is transiently expressed on the cell surface of degranulating cytolytic T cells, and is also upregulated on the surface of activated platelets and some cancer cells.

          Applications Reported: Purified anti-human CD107a (LAMP-1) has been reported for use in flow cytometric analysis, immunohistochemistry, immunocytochemistry, and immunoblotting. It has also been reported for use in surface staining in a flow cytometric based degranulation assay. (Fluorochrome conjugated eBioH4B4 (H4B4) is recommended for use in flow cytometry.).

          Applications Tested: This eBioH4A3 antibody has been tested by intracellular staining and flow cytometric analysis, immunocytochemistry of methanol-fixed cells, immunohistochemistry of formalin-fixed paraffin embedded human tissue using high or low pH antigen retrieval, or western blotting. For flow cytometry this can be used at less than or equal to 0.5 µg per test. A test is defined as the amount (µg) of antibody that will stain a cell sample in a final volume of 100 µL. Cell number should be determined empirically but can range from 10^5 to 10^8 cells/test. For both immunocytochemistry and immunohistochemistry, this can be used at less than or equal to 5 µg/mL. It is recommended that the antibody be carefully titrated for optimal performance in the assay of interest.

          Purity: Greater than 90%, as determined by SDS-PAGE.

          Aggregation: Less than 10%, as determined by HPLC.

          Filtration: 0.2 µm post-manufacturing filtered.

          靶标信息

          LAMP1 (CD107a, lysosome-associated membrane protein-1) together with LAMP-2, is a major constituent of lysosomal membrane, 1-2% of total CD107a is found also on the plasma membrane. LAMP1 is a heavily glycosylated membrane protein which contains a putative signal peptide, 18 sites for N-linked glycosylation, a single membrane-spanning segment and a short (11 amino acid) cytosolic tail. The LAMP proteins are involved in lysosome biogenesis and are required for fusion of lysosomes with phagosomes. LAMP1 is a type 1 integral membrane protein that is transported from trans-Golgi network to endosomes and then lysosomes. Upon cell activation, LAMP1 transfer to the plasma membrane is dependent on a carboyxl-terminal tyrosine based motif (YXXI). Perturbation in the spacing between the tyrosine based motif relative to the membrane abolishes lysosome localization of LAMP1, and this mutant protein then cycles between the plasma membrane and the endosome. Cell surface LAMP1 (and LAMP2) have been shown to promote adhesion of human peripheral blood mononuclear cells (PBMC) to vascular endothelium, therefore, they are possibly involved in the adhesion of PBMC to the site of inflammation. Increased LAMP1 immunoreactivity is observed in neurons and glial cells surrounding senile plaques in Alzheimer's Disease (AD) cases, and is localized in medullary epithelial cells, single macrophages and lymphocytes in acute thymic involution. LAMP1 is a good marker of mast cell activation.

          仅用于科研。不用于诊断过程。未经明确授权不得转售。

          生物信息学

          蛋白别名: CD107 antigen-like family member A; CD107a; LAMP-1; Lysosome-associated membrane glycoprotein 1; lysosome-associated membrane protein 1; membrane glycoprotein; unnamed protein product

          查看更多 收起

          基因别名: CD107a; LAMP1; LAMPA; LGP120

          查看更多 收起

          UniProt ID: (Human) P11279

          查看更多 收起

          Entrez Gene ID: (Human) 3916

          查看更多 收起

          功能
          virus receptor activity protein binding ion channel inhibitor activity enzyme binding protein domain specific binding
          参与通路
          lysosomal lumen acidification lysosomal lumen pH elevation positive regulation of natural killer cell degranulation positive regulation of natural killer cell mediated cytotoxicity viral entry into host cell protein stabilization establishment of protein localization to organelle Golgi to lysosome transport granzyme-mediated programmed cell death signaling pathway regulation of organelle transport along microtubule hydrogen ion transmembrane transport
          It has to be done as per old AB suggested Products section.

          Disclaimer

          Close

          Clicking the images or links will redirect you to a website hosted by BenchSci that provides third-party scientific content. Neither the content nor the BenchSci technology and processes for selection have been evaluated by us; we are providing them as-is and without warranty of any kind, including for use or application of the Thermo Fisher Scientific products presented.

          guarantee_icon

          性能保障

          只要您发现Invitrogen抗体在实验中的表现与网站或说明书的所述内容不符,您即可享受免费退换货服务。*

          了解更多
          help_icon

          随时为您服务

          获取常见问题的专家解答,或者直接联系我们的技术专家,咨询应用、设备、常规产品使用问题。

          联系技术支持
          订购 Plus Icon Minus Icon
          • 订单状态查询
          • 订单支持
          • 货号直购
          • 现货供应中心
          • 电子采购
          支持 Plus Icon Minus Icon
          • 帮助&支持
          • 联系我们 - 400 820 8982
          • 技术支持中心
          • 查找文件&证书
          • 报告网站问题
          资源 Plus Icon Minus Icon
          • 学习中心
          • 促销
          • 活动&研讨会
          • 社交媒体
          关于赛默飞 Plus Icon Minus Icon
          • 关于我们
          • 招聘 招聘
          • 投资者关系 投资者关系
          • 新闻 新闻
          • 社会责任 社会责任
          • 商标
          • 政策和通知
          品牌 Plus Icon Minus Icon
          • Thermo Scientific
          • Applied Biosystems
          • Invitrogen
          • Gibco
          • Ion Torrent
          • Unity Lab Services
          • Patheon
          • PPD
          • 服务条款
          • 隐私政策
          • 定价和运输保险政策
          © 2006-2026 Thermo Fisher Scientific Inc. All rights reserved. All trademarks are the property of Thermo Fisher Scientific and its subsidiaries unless otherwise specified.
          China flag icon
          China
          本网站销售的所有产品均不得用于人类或动物之临床诊断或治疗,仅可用于工业或者科研等非医疗目的。
             电子营业执照 | 经营证照公示 | ICP备案号:沪ICP备11003924号 | 沪公网安备 31011502006935号

          Your items have has been added!


          Host server : magellan-search-green-6479c7f679-v472f:80/100.66.78.195:80.
          git-commit: b70c0dceb888abc3b0dcebb5bc3a5b8753e7e816
          git-url: https://github.com/thermofisher/magellan-search
          git-branch: release/2.50.0-Offline