Hamburger Menu Button
Thermo Fisher Scientific Logo
登录
没有账号?建立账号 注册
  • 产品
    • 抗体
    • 引物合成
    • GeneArt Gene Synthesis Instant Designer
    • TaqMan Assay and Array Search
    • PCR 设备和耗材
    • 色谱柱和纯化柱
    • 实验室离心机
    • 分子生物学试剂和试剂盒
    • 实验室塑料耗材及用品
    • 查看所有产品分类
  • 应用和技术
    • 色谱
    • 细胞转染和培养
    • 实时荧光定量PCR
    • 质谱
    • 实验室塑料耗材及用品
    • 电子显微镜
    • 蛋白质生物学
    • PCR
    • RNAi
    • 环境
    • 查看所有应用和技术
  • 服务
    • 定制服务
    • 企业级实验室信息化服务
    • 金融&租赁服务
    • 仪器服务
    • OEM和商业供应
    • 培训服务
    • 360° CDMO 和 CRO 服务
    • CDMO 服务
    • 临床试验 CRO 服务
    • Unity Lab Services
    • 查看所有帮助和支持
  • 帮助和支持
    • 学习中心
    • 联系我们
    • 更改国家或地区
    • 查看所有帮助和支持
  • 热门产品
    • TaqMan Real-Time PCR Assays
      TaqMan 实时荧光定量 PCR 试剂盒
    • Antibodies
      抗体
    • Oligos, Primers & Probes
      寡核苷酸、引物、探针
    • GeneArt Gene Synthesis
      GeneArt 基因合成
    • Cell Culture Plastics
      细胞培养耗材
  • Who We Serve
    • 抗体治疗解决方案
    • 细胞与基因治疗解决方案
    • 学术科研
    • 工业与应用
  • 联系我们
  • 货号直购
  • 订单查询
  • 查找文件&证书
Thermo Fisher Scientific Logo

Search

搜索全部或下列指定分类
Search button
          • 联系我们
          • 货号直购
          • 登录
            登录
            没有账号?建立账号 注册
            • 我的账号
            • 订单
            • 会员中心
            • 账单及发票查询
            • 定制产品及项目
          • Primary Antibodies ›
          • CD11b Antibodies

          Invitrogen

          CD11b Monoclonal Antibody (M1/70), Super Bright™ 645, eBioscience™

          97个已发表图片
          150 篇参考文献
          查看其他208个CD11b抗体

          {{$productOrderCtrl.translations['antibody.pdp.commerceCard.promotion.promotions']}}

          {{$productOrderCtrl.translations['antibody.pdp.commerceCard.promotion.viewpromo']}}

          {{$productOrderCtrl.translations['antibody.pdp.commerceCard.promotion.promocode']}}: {{promo.promoCode}} {{promo.promoTitle}} {{promo.promoDescription}}. {{$productOrderCtrl.translations['antibody.pdp.commerceCard.promotion.learnmore']}}

          说明书
          证书
          实验方案
          问题与答案
          技术支持
          说明书
          证书
          实验方案
          问题与答案
          技术支持
          说明书
          证书
          实验方案
          问题与答案
          技术支持

          Cite CD11b Monoclonal Antibody (M1/70), Super Bright™ 645, eBioscience™

          Additional Information:
          {{banner.description}}
          {{$ctrl.isSkuNotesCollapsed ? 'View more' : 'View less'}}
          • 抗体检测数据 (1)
          • 已发表图片 (97)
          CD11b Antibody in Flow Cytometry (Flow)
          Group 53 Created with Sketch.
          CD11b Antibody in Flow Cytometry (Flow)
          Group 53 Created with Sketch.

          图: 1 / 98

          {{ $ctrl.currentElement.advancedVerification.fullName }}
          {{ $ctrl.currentElement.advancedVerification.text }}

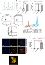
          CD11b Antibody (64-0112-82) in Flow

          Staining of C57Bl/6 bone marrow cells with Anti-Human/Mouse CD45R (B220) FITC (Product # 11-0452-82) and 0.06 µg of Rat IgG2b K Isotype Control Super Bright 645 (Product # 64-4031-82) (left) or 0.06 µg of Anti-Mouse CD11b Super Bright 645 (right). Cells in the large scatter population were used for analysis. {{ $ctrl.currentElement.advancedVerification.fullName }} 验证信息 View more
          已发表图片由___提供 benchsci-logo
          PMID: {{$ctrl.currentElement.benchSciPubmedId}}
          查看产品

          {{$ctrl.videoDesc}}

          {{$ctrl.videoLongDesc}}

          CD11b Antibody in Flow Cytometry (Flow)
          CD11b Antibody in Flow Cytometry (Flow)
          CD11b Antibody in Immunohistochemistry (IHC)
          CD11b Antibody in Flow Cytometry (Flow)
          CD11b Antibody in Immunocytochemistry (ICC/IF)
          CD11b Antibody in Immunohistochemistry (PFA fixed), Immunocytochemistry (IHC (PFA), ICC/IF)
          CD11b Antibody in Immunocytochemistry (ICC/IF)
          CD11b Antibody in Immunocytochemistry (ICC/IF)
          CD11b Antibody in Immunocytochemistry (ICC/IF)
          CD11b Antibody in Immunocytochemistry (ICC/IF)
          CD11b Antibody in Immunocytochemistry (ICC/IF)
          CD11b Antibody in Immunohistochemistry (Frozen) (IHC (F))
          CD11b Antibody in Immunohistochemistry (Frozen) (IHC (F))
          CD11b Antibody in Immunohistochemistry (IHC)
          CD11b Antibody in Immunohistochemistry (IHC)
          CD11b Antibody in Immunohistochemistry, Flow Cytometry (IHC, Flow)
          CD11b Antibody in Immunohistochemistry (IHC)
          CD11b Antibody in Immunohistochemistry, Flow Cytometry (IHC, Flow)
          CD11b Antibody in Immunohistochemistry (IHC)
          CD11b Antibody in Immunohistochemistry (IHC)
          CD11b Antibody in Immunohistochemistry (IHC)
          CD11b Antibody in Immunohistochemistry (IHC)
          CD11b Antibody in Immunohistochemistry (IHC)
          CD11b Antibody in Immunohistochemistry (IHC)
          CD11b Antibody in Immunohistochemistry (IHC)
          CD11b Antibody in Immunohistochemistry (PFA fixed) (IHC (PFA))
          CD11b Antibody in Flow Cytometry (Flow)
          CD11b Antibody in Flow Cytometry (Flow)
          CD11b Antibody in Flow Cytometry (Flow)
          CD11b Antibody in Flow Cytometry (Flow)
          CD11b Antibody in Flow Cytometry (Flow)
          CD11b Antibody in Flow Cytometry (Flow)
          CD11b Antibody in Flow Cytometry (Flow)
          CD11b Antibody in Flow Cytometry (Flow)
          CD11b Antibody in Flow Cytometry (Flow)
          CD11b Antibody in Flow Cytometry (Flow)
          CD11b Antibody in Flow Cytometry (Flow)
          CD11b Antibody in Flow Cytometry (Flow)
          CD11b Antibody in Flow Cytometry (Flow)
          CD11b Antibody in Flow Cytometry (Flow)
          CD11b Antibody in Flow Cytometry (Flow)
          CD11b Antibody in Flow Cytometry (Flow)
          CD11b Antibody in Flow Cytometry (Flow)
          CD11b Antibody in Flow Cytometry (Flow)
          CD11b Antibody in Flow Cytometry (Flow)
          CD11b Antibody in Flow Cytometry (Flow)
          CD11b Antibody in Flow Cytometry (Flow)
          CD11b Antibody in Flow Cytometry (Flow)
          CD11b Antibody in Flow Cytometry (Flow)
          CD11b Antibody in Flow Cytometry (Flow)
          CD11b Antibody in Flow Cytometry (Flow)
          CD11b Antibody in Flow Cytometry (Flow)
          CD11b Antibody in Flow Cytometry (Flow)
          CD11b Antibody in Flow Cytometry (Flow)
          CD11b Antibody in Flow Cytometry (Flow)
          CD11b Antibody in Flow Cytometry (Flow)
          CD11b Antibody in Flow Cytometry (Flow)
          CD11b Antibody in Flow Cytometry (Flow)
          CD11b Antibody in Flow Cytometry (Flow)
          CD11b Antibody in Flow Cytometry (Flow)
          CD11b Antibody in Flow Cytometry (Flow)
          CD11b Antibody in Flow Cytometry (Flow)
          CD11b Antibody in Flow Cytometry (Flow)
          CD11b Antibody in Flow Cytometry (Flow)
          CD11b Antibody in Flow Cytometry (Flow)
          CD11b Antibody in Flow Cytometry (Flow)
          CD11b Antibody in Flow Cytometry (Flow)
          CD11b Antibody in Flow Cytometry (Flow)
          CD11b Antibody in Flow Cytometry (Flow)
          CD11b Antibody in Flow Cytometry (Flow)
          CD11b Antibody in Flow Cytometry (Flow)
          CD11b Antibody in Flow Cytometry (Flow)
          CD11b Antibody in Flow Cytometry (Flow)
          CD11b Antibody in Flow Cytometry (Flow)
          CD11b Antibody in Flow Cytometry (Flow)
          CD11b Antibody in Flow Cytometry (Flow)
          CD11b Antibody in Flow Cytometry (Flow)
          CD11b Antibody in Flow Cytometry (Flow)
          CD11b Antibody in Flow Cytometry (Flow)
          CD11b Antibody in Flow Cytometry (Flow)
          CD11b Antibody in Flow Cytometry (Flow)
          CD11b Antibody in Flow Cytometry (Flow)
          CD11b Antibody in Flow Cytometry (Flow)
          CD11b Antibody in Flow Cytometry (Flow)
          CD11b Antibody in Flow Cytometry (Flow)
          CD11b Antibody in Flow Cytometry (Flow)
          CD11b Antibody in Flow Cytometry (Flow)
          CD11b Antibody in Flow Cytometry (Flow)
          CD11b Antibody in Flow Cytometry (Flow)
          CD11b Antibody in Flow Cytometry (Flow)
          CD11b Antibody in Flow Cytometry (Flow)
          CD11b Antibody in Flow Cytometry (Flow)
          CD11b Antibody in Flow Cytometry (Flow)
          CD11b Antibody in Flow Cytometry (Flow)
          CD11b Antibody in Flow Cytometry (Flow)
          CD11b Antibody in Flow Cytometry (Flow)
          CD11b Antibody in Flow Cytometry (Flow)
          CD11b Antibody in Flow Cytometry (Flow)

          产品信息

          64-0112-82

          应用
          建议稀释比
          已发表文章

          免疫组化 (IHC)

          -
          查看13篇已发表文章 13篇已发表文章

          免疫组织化学(多聚甲醛固定) (IHC (PFA))

          -
          查看4篇已发表文章 4篇已发表文章

          免疫组化(冰冻) (IHC (F))

          -
          查看2篇已发表文章 2篇已发表文章

          免疫细胞化学 (ICC/IF)

          -
          查看6篇已发表文章 6篇已发表文章

          流式细胞分析 (Flow)

          0.125 µg/test
          查看123篇已发表文章 123篇已发表文章

          中和实验 (Neu)

          -
          查看2篇已发表文章 2篇已发表文章
          产品规格

          种属反应

          Mouse

          已发表种属

          Mouse

          宿主/亚型

          Rat / IgG2b, kappa

          推荐的同型对照

          Rat IgG2b kappa Isotype Control (eB149/10H5), Super Bright™ 645, eBioscience™

          分类

          Monoclonal

          类型

          Antibody

          克隆号

          M1/70

          偶联物

          Super Bright™ 645 Super Bright™ 645 Super Bright™ 645
          • Unconjugated
          • Alexa Fluor 488 
          • Alexa Fluor 532 
          • Alexa Fluor 660 
          • Alexa Fluor 700 
          • APC 
          • APC-eFluor 780
          • Biotin 
          • Brilliant UV 395
          • Brilliant UV 496
          • Brilliant UV 563
          • Brilliant UV 615
          • Brilliant UV 661
          • Brilliant UV 737
          • Brilliant UV 805
          • Brilliant Violet 421
          • Brilliant Violet 480
          • Brilliant Violet 605
          • Brilliant Violet 650
          • Brilliant Violet 711
          • Brilliant Violet 786
          • eFluor 450
          • eFluor 506
          • eFluor 660
          • FITC
          • Functional Grade
          • NovaFluor Blue 510
          • NovaFluor Blue 585
          • NovaFluor Blue 610-30S
          • NovaFluor Blue 660-40S
          • NovaFluor Blue 725
          • NovaFluor Blue 760
          • NovaFluor Blue 800
          • NovaFluor UV 765
          • NovaFluor Violet 690
          • NovaFluor Violet 745
          • NovaFluor Violet 800
          • NovaFluor Yellow 570
          • NovaFluor Yellow 590
          • NovaFluor Yellow 660
          • NovaFluor Yellow 810
          • PE 
          • PE-Cyanine5
          • PE-Cyanine7
          • PE-eFluor 610
          • PerCP-Cyanine5.5
          • PerCP-eFluor 710
          • Super Bright 436
          • Super Bright 600
          • Super Bright 702
          • Super Bright 780
          • Request custom conjugation

          激发/发射光谱

          414/645 nm 查看光谱 spectra

          形式

          Liquid

          浓度

          0.2 mg/mL

          规格

          100 µg

          纯化类型

          Affinity chromatography

          保存液

          PBS, pH 7.2, with BSA

          内含物

          0.09% sodium azide

          保存条件

          4°C, store in dark, DO NOT FREEZE!

          运输条件

          Ambient (domestic); Wet ice (international)

          RRID

          AB_2662387

          产品详细信息

          Description: The M1/70 monoclonal antibody reacts with mouse CD11b, the 165-170 kDa integrin alphaM. CD11b non-covalently associates with CD18 to form alphaM-beta2 integrin (Mac-1) and binds to CD54 (ICAM-1), C3bi, and fibrinogen. Mac-1 is expressed by macrophages, NK cells, granulocytes, activated lymphocytes and mouse B-1 cells in the peritoneal cavity. M1/70 is also cross-reactive to human CD11b, and can be used for the detection of this antigen on human peripheral blood monocytes, granulocytes, and a subset of NK cells. Through interactions with its ligands, CD11b participates in adhesive cell interactions.

          Applications Reported: This M1/70 antibody has been reported for use in flow cytometric analysis.

          Applications Tested: This M1/70 antibody has been tested by flow cytometric analysis of mouse bone marrow cells. This can be used at less than or equal to 0.125 µg per test. A test is defined as the amount (µg) of antibody that will stain a cell sample in a final volume of 100 µL. Cell number should be determined empirically but can range from 10^5 to 10^8 cells/test. It is recommended that the antibody be carefully titrated for optimal performance in the assay of interest.

          Super Bright 645 is a tandem dye that can be excited with the violet laser line (405 nm) and emits at 645 nm. We recommend using a 660/20 bandpass filter. Please make sure that your instrument is capable of detecting this fluorochrome.

          When using two or more Super Bright dye-conjugated antibodies in a staining panel, it is recommended to use Super Bright Complete Staining Buffer (Product # SB-4401) to minimize any non-specific polymer interactions. Please refer to the datasheet for Super Bright Staining Buffer for more information.

          Light sensitivity: This tandem dye is sensitive to photo-induced oxidation. Protect this vial and stained samples from light.

          Fixation: Samples can be stored in IC Fixation Buffer (Product # 00-8222) (100 µL of cell sample + 100 µL of IC Fixation Buffer) or 1-step Fix/Lyse Solution (Product # 00-5333) for up to 3 days in the dark at 4°C with minimal impact on brightness and FRET efficiency/compensation. Some generalizations regarding fluorophore performance after fixation can be made, but clone specific performance should be determined empirically.

          Excitation: 405 nm; Emission: 645 nm; Laser: Violet Laser

          Super Bright Polymer Dyes are sold under license from Becton, Dickinson and Company.

          靶标信息

          CD11b (integrin alpha-M, ITGAM, integrin alpha-X, ITGAX) is a 165 kDa adhesion molecule that associates non-covalently with integrin beta-2 (CD18). The CD11b/CD18 heterodimeric complex is also known as integrin alpha-M beta-2, Mac-1, and CR3 (complement receptor 3). CD11b is expressed on the surface of monocytes/macrophages, granulocytes, activated lymphocytes, a subset of NK cells, a subset of dendritic cells, and microglia in the brain. CD11b/CD18 functions as the receptor for ICAM-1 (CD54), ICAM-2 (CD102), ICAM-4 (CD242), CD14, CD50, CD23, heparin, iC3b, fibrinogen, and Factor X -these adhesions are critical for cell-cell and cell-matrix interactions. CD11b is expressed on 8% of spleen cells, 44% of bone marrow cells, and less than 1% of thymocytes, and is commonly used as a microglial marker in nervous tissue. The expression of CD11b increases during monocyte maturation and expression levels vary on tissue macrophages. Further, peritoneal macrophages are reported to express higher levels of CD11b than splenic macrophages. Diseases associated with CD11b dysfunction include systemic lupus erythematosus 6 and ITGAM-related susceptibility to systemic lupus erythematosus.

          仅用于科研。不用于诊断过程。未经明确授权不得转售。

          How to use the Panel Builder

          Watch the video to learn how to use the Invitrogen Flow Cytometry Panel Builder to build your next flow cytometry panel in 5 easy steps.

          生物信息学

          蛋白别名: CD11 antigen-like family member B; CD11B (p170); cell surface glycoprotein MAC-1 alpha subunit; cell surface glycoprotein MAC-1 subunit alpha; complement component receptor 3 alpha-a; complement receptor type 3; CR-3 alpha chain; integrin alpha-M; leukocyte adhesion receptor MO1; Mac-1 alpha; Mac-1 alpha (Mac1A); macrophage antigen alpha; MGC117044

          查看更多 收起

          基因别名: Cd11b; CD11b/CD18; CR3; CR3A; F730045J24Rik; Ly-40; Mac-1; Mac-1a; MAC1

          查看更多 收起

          Entrez Gene ID: (Mouse) 16409

          查看更多 收起

          功能
          opsonin binding glycoprotein binding heparin binding heparan sulfate proteoglycan binding metal ion binding protein heterodimerization activity integrin
          参与通路
          leukocyte migration involved in inflammatory response cell adhesion leukocyte cell-cell adhesion integrin-mediated signaling pathway microglia development single organismal cell-cell adhesion neutrophil chemotaxis cellular extravasation activated T cell proliferation
          It has to be done as per old AB suggested Products section.

          Disclaimer

          Close

          Clicking the images or links will redirect you to a website hosted by BenchSci that provides third-party scientific content. Neither the content nor the BenchSci technology and processes for selection have been evaluated by us; we are providing them as-is and without warranty of any kind, including for use or application of the Thermo Fisher Scientific products presented.

          guarantee_icon

          性能保障

          只要您发现Invitrogen抗体在实验中的表现与网站或说明书的所述内容不符,您即可享受免费退换货服务。*

          了解更多
          help_icon

          随时为您服务

          获取常见问题的专家解答,或者直接联系我们的技术专家,咨询应用、设备、常规产品使用问题。

          联系技术支持
          订购 Plus Icon Minus Icon
          • 订单状态查询
          • 订单支持
          • 货号直购
          • 现货供应中心
          • 电子采购
          支持 Plus Icon Minus Icon
          • 帮助&支持
          • 联系我们 - 400 820 8982
          • 技术支持中心
          • 查找文件&证书
          • 报告网站问题
          资源 Plus Icon Minus Icon
          • 学习中心
          • 促销
          • 活动&研讨会
          • 社交媒体
          关于赛默飞 Plus Icon Minus Icon
          • 关于我们
          • 招聘 招聘
          • 投资者关系 投资者关系
          • 新闻 新闻
          • 社会责任 社会责任
          • 商标
          • 政策和通知
          品牌 Plus Icon Minus Icon
          • Thermo Scientific
          • Applied Biosystems
          • Invitrogen
          • Gibco
          • Ion Torrent
          • Unity Lab Services
          • Patheon
          • PPD
          • 服务条款
          • 隐私政策
          • 定价和运输保险政策
          © 2006-2026 Thermo Fisher Scientific Inc. All rights reserved. All trademarks are the property of Thermo Fisher Scientific and its subsidiaries unless otherwise specified.
          China flag icon
          China
          本网站销售的所有产品均不得用于人类或动物之临床诊断或治疗,仅可用于工业或者科研等非医疗目的。
             电子营业执照 | 经营证照公示 | ICP备案号:沪ICP备11003924号 | 沪公网安备 31011502006935号

          Your items have has been added!


          Host server : magellan-search-green-6479c7f679-46l5g:80/100.66.76.236:80.
          git-commit: b70c0dceb888abc3b0dcebb5bc3a5b8753e7e816
          git-url: https://github.com/thermofisher/magellan-search
          git-branch: release/2.50.0-Offline