Hamburger Menu Button
Thermo Fisher Scientific Logo
登录
没有账号?建立账号 注册
  • 产品
    • 抗体
    • 引物合成
    • GeneArt Gene Synthesis Instant Designer
    • TaqMan Assay and Array Search
    • PCR 设备和耗材
    • 色谱柱和纯化柱
    • 实验室离心机
    • 分子生物学试剂和试剂盒
    • 实验室塑料耗材及用品
    • 查看所有产品分类
  • 应用和技术
    • 色谱
    • 细胞转染和培养
    • 实时荧光定量PCR
    • 质谱
    • 实验室塑料耗材及用品
    • 电子显微镜
    • 蛋白质生物学
    • PCR
    • RNAi
    • 环境
    • 查看所有应用和技术
  • 服务
    • 定制服务
    • 企业级实验室信息化服务
    • 企业服务
    • 金融&租赁服务
    • 仪器服务
    • OEM和商业供应
    • 培训服务
    • 360° CDMO 和 CRO 服务
    • CDMO 服务
    • 临床试验 CRO 服务
    • 查看所有帮助和支持
  • 帮助和支持
    • 学习中心
    • 联系我们
    • 更改国家或地区
    • 查看所有帮助和支持
  • 热门产品
    • TaqMan Real-Time PCR Assays
      TaqMan 实时荧光定量 PCR 试剂盒
    • Antibodies
      抗体
    • Oligos, Primers & Probes
      寡核苷酸、引物、探针
    • GeneArt Gene Synthesis
      GeneArt 基因合成
    • Cell Culture Plastics
      细胞培养耗材
  • 联系我们
  • 货号直购
  • 订单查询
  • 查找文件&证书
Thermo Fisher Scientific Logo

Search

搜索全部或下列指定分类
Search button
          • 联系我们
          • 货号直购
          • 登录
            登录
            没有账号?建立账号 注册
            • 我的账号
            • 订单
            • 账单及发票查询
            • 定制产品及项目

          Disclaimer

          Clicking the images or links will redirect you to a website hosted by BenchSci that provides third-party scientific content. Neither the content nor the BenchSci technology and processes for selection have been evaluated by us; we are providing them as-is and without warranty of any kind, including for use or application of the Thermo Fisher Scientific products presented.

          • Primary Antibodies ›
          • CD11b Antibodies

          Invitrogen

          CD11b Monoclonal Antibody (VIM12), APC

          7个已发表图片
          7 篇参考文献
          查看其他200个CD11b抗体

          {{$productOrderCtrl.translations['antibody.pdp.commerceCard.promotion.promotions']}}

          {{$productOrderCtrl.translations['antibody.pdp.commerceCard.promotion.viewpromo']}}

          {{$productOrderCtrl.translations['antibody.pdp.commerceCard.promotion.promocode']}}: {{promo.promoCode}} {{promo.promoTitle}} {{promo.promoDescription}}. {{$productOrderCtrl.translations['antibody.pdp.commerceCard.promotion.learnmore']}}

          说明书
          证书
          实验方案
          问题与答案
          技术支持
          说明书
          证书
          实验方案
          问题与答案
          技术支持
          说明书
          证书
          实验方案
          问题与答案
          技术支持

          Cite CD11b Monoclonal Antibody (VIM12), APC

          • 已发表图片 (7)
          CD11b Antibody in Flow Cytometry (Flow)
          Group 53 Created with Sketch.
          CD11b Antibody in Flow Cytometry (Flow)
          Group 53 Created with Sketch.

          图: 1 / 7

          {{ $ctrl.currentElement.advancedVerification.fullName }}
          {{ $ctrl.currentElement.advancedVerification.text }}

          CD11b Antibody (CD11B05) in Flow

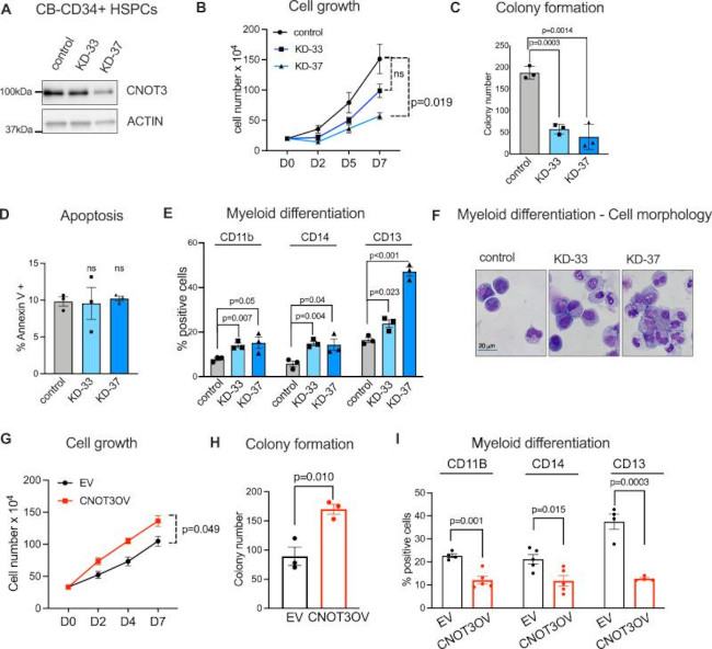
          Nature communications 2024 - Fig. 2 CNOT3 suppress differentiation of primary HSPCs. A - F Cord blood-derived human CD34+ hematopoietic stem/progenitor cells (CB-CD34+ cells) were transduced with lentiviruses expressing either a scramble (control) shRNA or CNOT3 -targeting shRNAs (KD33 and KD-37). Cells were selected for puromycin resistance and assayed 3 days post-transduction. A Representative immunoblots showing efficient depletion ... View More {{ $ctrl.currentElement.advancedVerification.fullName }} 验证信息 View more
          已发表图片由___提供 benchsci-logo
          PMID: {{$ctrl.currentElement.benchSciPubmedId}}
          查看产品

          {{$ctrl.videoDesc}}

          {{$ctrl.videoLongDesc}}

          CD11b Antibody in Flow Cytometry (Flow)
          CD11b Antibody in Flow Cytometry (Flow)
          CD11b Antibody in Flow Cytometry (Flow)
          CD11b Antibody in Flow Cytometry (Flow)
          CD11b Antibody in Flow Cytometry (Flow)
          CD11b Antibody in Flow Cytometry (Flow)
          CD11b Antibody in Flow Cytometry (Flow)

          产品信息

          CD11B05

          应用
          建议稀释比
          已发表文章

          流式细胞分析 (Flow)

          Assay-Dependent
          查看7篇已发表文章 7篇已发表文章
          产品规格

          种属反应

          Human

          已发表种属

          C. elegans, Human, Mouse

          宿主/亚型

          Mouse / IgG1

          分类

          Monoclonal

          类型

          Antibody

          克隆号

          VIM12

          抗原

          Human CD11b (Mac-1)

          偶联物

          APC APC APC
          • Unconjugated
          • Alexa Fluor 700 
          • FITC
          • PE 
          • Request custom conjugation

          激发/发射光谱

          651/660 nm 查看光谱 spectra

          形式

          Liquid

          纯化类型

          purified

          保存液

          PBS with BSA

          内含物

          0.1% sodium azide

          保存条件

          4°C, store in dark

          运输条件

          Ambient (domestic); Wet ice (international)

          RRID

          AB_2536483

          产品详细信息

          Allophycocyanin (APC) is a stable and highly soluble phycobiliprotein that provides maximal absorbance and fluorescence without susceptibility to internal or external fluorescence quenching, thus providing exceptional quantum yields and molar extinction coefficients.

          靶标信息

          CD11b (integrin alpha-M, ITGAM, integrin alpha-X, ITGAX) is a 165 kDa adhesion molecule that associates non-covalently with integrin beta-2 (CD18). The CD11b/CD18 heterodimeric complex is also known as integrin alpha-M beta-2, Mac-1, and CR3 (complement receptor 3). CD11b is expressed on the surface of monocytes/macrophages, granulocytes, activated lymphocytes, a subset of NK cells, a subset of dendritic cells, and microglia in the brain. CD11b/CD18 functions as the receptor for ICAM-1 (CD54), ICAM-2 (CD102), ICAM-4 (CD242), CD14, CD50, CD23, heparin, iC3b, fibrinogen, and Factor X -these adhesions are critical for cell-cell and cell-matrix interactions. CD11b is expressed on 8% of spleen cells, 44% of bone marrow cells, and less than 1% of thymocytes, and is commonly used as a microglial marker in nervous tissue. The expression of CD11b increases during monocyte maturation and expression levels vary on tissue macrophages. Further, peritoneal macrophages are reported to express higher levels of CD11b than splenic macrophages. Diseases associated with CD11b dysfunction include systemic lupus erythematosus 6 and ITGAM-related susceptibility to systemic lupus erythematosus.

          Analyte Specific Reagent

          How to use the Panel Builder

          Watch the video to learn how to use the Invitrogen Flow Cytometry Panel Builder to build your next flow cytometry panel in 5 easy steps.

          生物信息学

          蛋白别名: antigen CD11b (p170); CD11 antigen-like family member B; CD11b; Cell surface glycoprotein MAC-1 subunit alpha; complement component 3 receptor 3 subunit; CR-3 alpha chain; Integrin alpha-M; integrin, alpha M (complement component 3 receptor 3 subunit); Leukocyte adhesion receptor MO1; Mac-1 alpha (Mac1A); macrophage antigen alpha polypeptide; MGC117044; Neutrophil adherence receptor; neutrophil adherence receptor alpha-M subunit

          查看更多 收起

          基因别名: CD11B; CR3A; ITGAM; MAC-1; MAC1A; MO1A; SLEB6

          查看更多 收起

          UniProt ID: (Human) P11215

          查看更多 收起

          Entrez Gene ID: (Human) 3684

          查看更多 收起

          功能
          glycoprotein binding protein binding metal ion binding integrin
          参与通路
          cell adhesion integrin-mediated signaling pathway ectodermal cell differentiation extracellular matrix organization toll-like receptor 4 signaling pathway leukocyte migration
          It has to be done as per old AB suggested Products section.
          guarantee_icon

          性能保障

          只要您发现Invitrogen抗体在实验中的表现与网站或说明书的所述内容不符,您即可享受免费退换货服务。*

          了解更多
          help_icon

          随时为您服务

          获取常见问题的专家解答,或者直接联系我们的技术专家,咨询应用、设备、常规产品使用问题。

          联系技术支持
          订购 Plus Icon Minus Icon
          • 订单状态查询
          • 订单支持
          • 货号直购
          • 现货供应中心
          • 电子采购
          支持 Plus Icon Minus Icon
          • 帮助&支持
          • 联系我们 - 400 820 8982
          • 技术支持中心
          • 查找文件&证书
          • 报告网站问题
          资源 Plus Icon Minus Icon
          • 学习中心
          • 促销
          • 活动&研讨会
          • 社交媒体
          关于赛默飞 Plus Icon Minus Icon
          • 关于我们
          • 招聘 招聘
          • 投资者关系 投资者关系
          • 新闻 新闻
          • 社会责任 社会责任
          • 商标
          • 政策和通知
          品牌 Plus Icon Minus Icon
          • Thermo Scientific
          • Applied Biosystems
          • Invitrogen
          • Gibco
          • Ion Torrent
          • Patheon
          • PPD
          • 服务条款
          • 隐私政策
          • 定价和运输保险政策
          © 2006-2026 Thermo Fisher Scientific Inc. All rights reserved. All trademarks are the property of Thermo Fisher Scientific and its subsidiaries unless otherwise specified.
          China flag icon
          China
          本网站销售的所有产品均不得用于人类或动物之临床诊断或治疗,仅可用于工业或者科研等非医疗目的。
             电子营业执照 | 经营证照公示 | ICP备案号:沪ICP备11003924号 | 沪公网安备 31011502006935号

          Your items have has been added!


          Host server : magellan-search-blue-55ff9ddd88-2rf75:80/100.66.79.83:80.
          git-commit: d366ff9721d93504b2ac26a183b2b3e3d0e7d9ec
          git-url: https://github.com/thermofisher/magellan-search
          git-branch: release/2.42.0-2026.01.03-1.0