Hamburger Menu Button
Thermo Fisher Scientific Logo
登录
没有账号?建立账号 注册
  • 产品
    • 抗体
    • 引物合成
    • GeneArt Gene Synthesis Instant Designer
    • TaqMan Assay and Array Search
    • PCR 设备和耗材
    • 色谱柱和纯化柱
    • 实验室离心机
    • 分子生物学试剂和试剂盒
    • 实验室塑料耗材及用品
    • 查看所有产品分类
  • 应用和技术
    • 色谱
    • 细胞转染和培养
    • 实时荧光定量PCR
    • 质谱
    • 实验室塑料耗材及用品
    • 电子显微镜
    • 蛋白质生物学
    • PCR
    • RNAi
    • 环境
    • 查看所有应用和技术
  • 服务
    • 定制服务
    • 企业级实验室信息化服务
    • 金融&租赁服务
    • 仪器服务
    • OEM和商业供应
    • 培训服务
    • 360° CDMO 和 CRO 服务
    • CDMO 服务
    • 临床试验 CRO 服务
    • Unity Lab Services
    • 查看所有帮助和支持
  • 帮助和支持
    • 学习中心
    • 联系我们
    • 更改国家或地区
    • 查看所有帮助和支持
  • 热门产品
    • TaqMan Real-Time PCR Assays
      TaqMan 实时荧光定量 PCR 试剂盒
    • Antibodies
      抗体
    • Oligos, Primers & Probes
      寡核苷酸、引物、探针
    • GeneArt Gene Synthesis
      GeneArt 基因合成
    • Cell Culture Plastics
      细胞培养耗材
  • Who We Serve
    • 抗体治疗解决方案
    • 细胞与基因治疗解决方案
    • 学术科研
    • 工业与应用
  • 联系我们
  • 货号直购
  • 订单查询
  • 查找文件&证书
Thermo Fisher Scientific Logo

Search

搜索全部或下列指定分类
Search button
          • 联系我们
          • 货号直购
          • 登录
            登录
            没有账号?建立账号 注册
            • 我的账号
            • 订单
            • 会员中心
            • 账单及发票查询
            • 定制产品及项目
          • Primary Antibodies ›
          • CD11b Antibodies

          Invitrogen

          CD11b (activation epitope) Monoclonal Antibody (CBRM1/5), Functional Grade, eBioscience™

          19个已发表图片
          23 篇参考文献
          查看其他208个CD11b抗体

          {{$productOrderCtrl.translations['antibody.pdp.commerceCard.promotion.promotions']}}

          {{$productOrderCtrl.translations['antibody.pdp.commerceCard.promotion.viewpromo']}}

          {{$productOrderCtrl.translations['antibody.pdp.commerceCard.promotion.promocode']}}: {{promo.promoCode}} {{promo.promoTitle}} {{promo.promoDescription}}. {{$productOrderCtrl.translations['antibody.pdp.commerceCard.promotion.learnmore']}}

          说明书
          证书
          实验方案
          问题与答案
          技术支持
          说明书
          证书
          实验方案
          问题与答案
          技术支持
          说明书
          证书
          实验方案
          问题与答案
          技术支持

          Cite CD11b (activation epitope) Monoclonal Antibody (CBRM1/5), Functional Grade, eBioscience™

          Additional Information:
          {{banner.description}}
          {{$ctrl.isSkuNotesCollapsed ? 'View more' : 'View less'}}
          • 已发表图片 (19)
          CD11b (activation epitope) Antibody in Flow Cytometry (Flow)
          Group 53 Created with Sketch.
          CD11b (activation epitope) Antibody in Flow Cytometry (Flow)
          Group 53 Created with Sketch.

          图: 1 / 19

          {{ $ctrl.currentElement.advancedVerification.fullName }}
          {{ $ctrl.currentElement.advancedVerification.text }}

          CD11b (activation epitope) Antibody (16-0113-82) in Flow

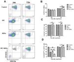
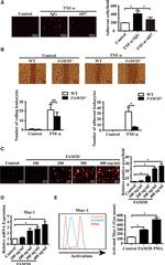
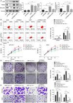
          Cell death & disease 2023 - Fig. 6 USP7 led to deubiquitination and stabilization of TRIM24. A Western blotting for detection of USP7, TRIM24, and SPLUNC1 levels in THP-1-derived Mphis after transfected with shUSP7 or shNC for 48 h. B M1 (CD86 + CD11b + ) macrophages in THP-1-derived Mphis transfected with shUSP7 or shNC was determined by flow cytometry. C Co-IP assay for confirming the protein interaction between USP7 and TRIM24 in T... View More {{ $ctrl.currentElement.advancedVerification.fullName }} 验证信息 View more
          已发表图片由___提供 benchsci-logo
          PMID: {{$ctrl.currentElement.benchSciPubmedId}}
          查看产品

          {{$ctrl.videoDesc}}

          {{$ctrl.videoLongDesc}}

          CD11b (activation epitope) Antibody in Flow Cytometry (Flow)
          CD11b (activation epitope) Antibody in Flow Cytometry (Flow)
          CD11b (activation epitope) Antibody in Flow Cytometry (Flow)
          CD11b (activation epitope) Antibody in Flow Cytometry (Flow)
          CD11b (activation epitope) Antibody in Flow Cytometry (Flow)
          CD11b (activation epitope) Antibody in Flow Cytometry (Flow)
          CD11b (activation epitope) Antibody in Flow Cytometry (Flow)
          CD11b (activation epitope) Antibody in Flow Cytometry (Flow)
          CD11b (activation epitope) Antibody in Flow Cytometry (Flow)
          CD11b (activation epitope) Antibody in Flow Cytometry (Flow)
          CD11b (activation epitope) Antibody in Flow Cytometry (Flow)
          CD11b (activation epitope) Antibody in Flow Cytometry (Flow)
          CD11b (activation epitope) Antibody in Flow Cytometry (Flow)
          CD11b (activation epitope) Antibody in Flow Cytometry (Flow)
          CD11b (activation epitope) Antibody in Flow Cytometry (Flow)
          CD11b (activation epitope) Antibody in Flow Cytometry (Flow)
          CD11b (activation epitope) Antibody in Flow Cytometry (Flow)
          CD11b (activation epitope) Antibody in Flow Cytometry (Flow)
          CD11b (activation epitope) Antibody in Flow Cytometry (Flow)

          产品信息

          16-0113-82

          应用
          建议稀释比
          已发表文章

          流式细胞分析 (Flow)

          1 µg/test
          查看17篇已发表文章 17篇已发表文章

          中和实验 (Neu)

          Assay-Dependent
          查看3篇已发表文章 3篇已发表文章

          功能检测 (Functional)

          Assay-Dependent
          查看1篇已发表文章 1篇已发表文章

          抑制试剂 (Inhibition)

          -
          查看1篇已发表文章 1篇已发表文章

          其他PubMed (Misc)

          -
          查看1篇已发表文章 1篇已发表文章
          产品规格

          种属反应

          Human

          已发表种属

          Human

          宿主/亚型

          Mouse / IgG1, kappa

          推荐的同型对照

          Mouse IgG1 kappa Isotype Control (P3.6.2.8.1), Functional Grade, eBioscience™

          分类

          Monoclonal

          类型

          Antibody

          克隆号

          CBRM1/5

          偶联物

          Functional Grade Functional Grade Functional Grade
          • Unconjugated
          • Alexa Fluor 700 
          • APC 
          • FITC
          • PE 
          • PE-Cyanine7
          • PerCP-eFluor 710
          • Super Bright 436
          • Super Bright 600
          • Request custom conjugation

          形式

          Liquid

          浓度

          1 mg/mL

          规格

          100 µg

          纯化类型

          Affinity chromatography

          保存液

          PBS, pH 7.2

          内含物

          no preservative

          保存条件

          4°C

          运输条件

          Ambient (domestic); Wet ice (international)

          RRID

          AB_468887

          产品详细信息

          Description: The CBRM1/5 monoclonal antibody reacts with an activation-specific epitope of human Mac-1. CBRM1/5 binds a subset of Mac-1 molecules on neutrophils and monocytes after stimulation with chemoattractants or phorbol esters but does not recognize Mac-1 on resting myeloid cells. Through interactions with its ligands, Mac-1 participates in adhesive cell interactions. The epitope recognized by this mAb localizes to the I domain on the alpha chain of Mac-1 very close to the ligand binding site in a region that is widely exposed. CBRM1/5 blocks Mac-1 dependent adhesion to fibrinogen and ICAM-1 and inhibits chemoattractant-stimulated adhesion of eosinophils to the Intercellular Adhesion Molecule-1 (ICAM-1). It should be noted that low level activation may occur during processing of freshly drawn blood. Therefore the CBRM1.5 antibody may exhibit some binding to Mac-1 in these unstimulated samples. However, higher levels of Mac-1 expression are observed in activated samples when compared to unstimulated cells.

          Applications Reported: The CBRM1/5 antibody has been reported for use in flow cytometric analysis. CBRM1/5 has also been reported in blocking of CD11b function.

          Applications Tested: The CBRM1/5 antibody has been tested by flow cytometric analysis of resting and activated normal human peripheral blood cells. This can be used at less than or equal to 1 µg per test. A test is defined as the amount (µg) of antibody that will stain a cell sample in a final volume of 100 µL. Cell number should be determined empirically but can range from 10^5 to 10^8 cells/test. It is recommended that the antibody be carefully titrated for optimal performance in the assay of interest.

          Storage and handling: Use in a sterile environment.

          Filtration: 0.2 µm post-manufacturing filtered.

          Purity: Greater than 90%, as determined by SDS-PAGE.

          Endotoxin Level: Less than 0.001 ng/µg antibody, as determined by LAL assay.

          Aggregation: Less than 10%, as determined by HPLC.

          靶标信息

          CD11b (integrin alpha-M, ITGAM, integrin alpha-X, ITGAX) is a 165 kDa adhesion molecule that associates non-covalently with integrin beta-2 (CD18). The CD11b/CD18 heterodimeric complex is also known as integrin alpha-M beta-2, Mac-1, and CR3 (complement receptor 3). CD11b is expressed on the surface of monocytes/macrophages, granulocytes, activated lymphocytes, a subset of NK cells, a subset of dendritic cells, and microglia in the brain. CD11b/CD18 functions as the receptor for ICAM-1 (CD54), ICAM-2 (CD102), ICAM-4 (CD242), CD14, CD50, CD23, heparin, iC3b, fibrinogen, and Factor X -these adhesions are critical for cell-cell and cell-matrix interactions. CD11b is expressed on 8% of spleen cells, 44% of bone marrow cells, and less than 1% of thymocytes, and is commonly used as a microglial marker in nervous tissue. The expression of CD11b increases during monocyte maturation and expression levels vary on tissue macrophages. Further, peritoneal macrophages are reported to express higher levels of CD11b than splenic macrophages. Diseases associated with CD11b dysfunction include systemic lupus erythematosus 6 and ITGAM-related susceptibility to systemic lupus erythematosus.

          仅用于科研。不用于诊断过程。未经明确授权不得转售。

          生物信息学

          蛋白别名: antigen CD11b (p170); CD11 antigen-like family member B; CD11b; Cell surface glycoprotein MAC-1 subunit alpha; complement component 3 receptor 3 subunit; CR-3 alpha chain; glycoprotein Mac-1; Integrin alpha-M; integrin, alpha M (complement component 3 receptor 3 subunit); leukocyte adhesion glycoprotein precursor; Leukocyte adhesion receptor MO1; Mac-1 alpha (Mac1A); macrophage antigen alpha polypeptide; macrophage-1 antigen alpha subunit; MGC117044; Neutrophil adherence receptor; neutrophil adherence receptor alpha-M subunit; unnamed protein product

          查看更多 收起

          基因别名: CD11B; CR3A; ITGAM; MAC-1; MAC1A; MO1A; SLEB6

          查看更多 收起

          UniProt ID: (Human) Q4VAK1

          查看更多 收起

          Entrez Gene ID: (Human) 3684

          查看更多 收起

          功能
          beta-amyloid binding complement component C3b binding integrin binding protein binding heat shock protein binding signaling receptor activity cargo receptor activity macromolecular complex binding metal ion binding
          参与通路
          microglial cell activation immune system process complement receptor mediated signaling pathway response to ischemia receptor-mediated endocytosis phagocytosis, engulfment cell adhesion cell-matrix adhesion integrin-mediated signaling pathway response to mechanical stimulus positive regulation of metabolic process ectodermal cell differentiation forebrain development response to estradiol positive regulation of superoxide anion generation heterotypic cell-cell adhesion positive regulation of neutrophil degranulation innate immune response negative regulation of dopamine metabolic process positive regulation of protein targeting to membrane beta-amyloid clearance cell-cell adhesion cell-cell adhesion via plasma-membrane adhesion molecules response to Gram-positive bacterium complement-mediated synapse pruning vertebrate eye-specific patterning positive regulation of microglial cell mediated cytotoxicity response to curcumin
          It has to be done as per old AB suggested Products section.

          Disclaimer

          Close

          Clicking the images or links will redirect you to a website hosted by BenchSci that provides third-party scientific content. Neither the content nor the BenchSci technology and processes for selection have been evaluated by us; we are providing them as-is and without warranty of any kind, including for use or application of the Thermo Fisher Scientific products presented.

          guarantee_icon

          性能保障

          只要您发现Invitrogen抗体在实验中的表现与网站或说明书的所述内容不符,您即可享受免费退换货服务。*

          了解更多
          help_icon

          随时为您服务

          获取常见问题的专家解答,或者直接联系我们的技术专家,咨询应用、设备、常规产品使用问题。

          联系技术支持
          订购 Plus Icon Minus Icon
          • 订单状态查询
          • 订单支持
          • 货号直购
          • 现货供应中心
          • 电子采购
          支持 Plus Icon Minus Icon
          • 帮助&支持
          • 联系我们 - 400 820 8982
          • 技术支持中心
          • 查找文件&证书
          • 报告网站问题
          资源 Plus Icon Minus Icon
          • 学习中心
          • 促销
          • 活动&研讨会
          • 社交媒体
          关于赛默飞 Plus Icon Minus Icon
          • 关于我们
          • 招聘 招聘
          • 投资者关系 投资者关系
          • 新闻 新闻
          • 社会责任 社会责任
          • 商标
          • 政策和通知
          品牌 Plus Icon Minus Icon
          • Thermo Scientific
          • Applied Biosystems
          • Invitrogen
          • Gibco
          • Ion Torrent
          • Unity Lab Services
          • Patheon
          • PPD
          • 服务条款
          • 隐私政策
          • 定价和运输保险政策
          © 2006-2026 Thermo Fisher Scientific Inc. All rights reserved. All trademarks are the property of Thermo Fisher Scientific and its subsidiaries unless otherwise specified.
          China flag icon
          China
          本网站销售的所有产品均不得用于人类或动物之临床诊断或治疗,仅可用于工业或者科研等非医疗目的。
             电子营业执照 | 经营证照公示 | ICP备案号:沪ICP备11003924号 | 沪公网安备 31011502006935号

          Your items have has been added!


          Host server : magellan-search-green-6479c7f679-2z78h:80/100.66.76.236:80.
          git-commit: b70c0dceb888abc3b0dcebb5bc3a5b8753e7e816
          git-url: https://github.com/thermofisher/magellan-search
          git-branch: release/2.50.0-Offline